2019届陕西省铜川市高三高考模拟理科综合生物试卷(解析版)
展开
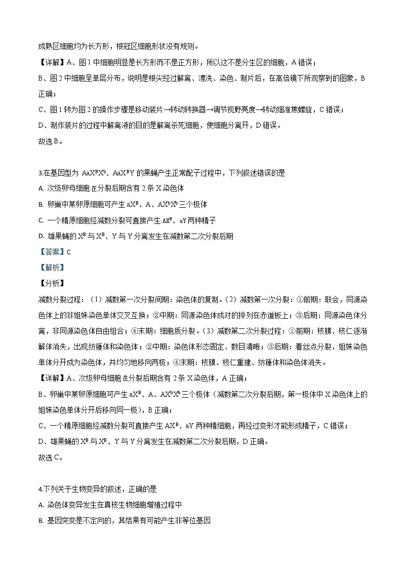
2019年陕西省铜川市高三年级高考模拟试题理 科 综 合 生 物1. 研究发现:细胞中活化的蛋白质Bak可通过改变线粒体外膜的通透性,使线粒体内外膜之面的细胞色素C等小分子物质释放,进而激活细胞凋亡信号,促使细胞凋亡;同时发现在血液肿瘤细胞中,通过使用抗癌药物,蛋白质Bak活化率可以高达80%。下列描述错误的是A. 原癌基因和抑癌基因发生突变是细胞癌变的根本原因B. 线粒体外膜通透性的改变可能是因为外膜上蛋白质分子发生了改变C. 含活化蛋白质Bak细胞的死亡是由于生命活动缺少能量所致D. 根据材料可知,可通过诱导肿瘤细胞中蛋白质Bak的活化来治疗癌症【答案】C【解析】试题分析:细胞癌变的根本原因是原癌基因和抑癌基因发生突变,故A正确。线粒体外膜通透性的改变可能是因为蛋白质Bak的活化改变了线粒体外膜的通透性,故B正确。由题意可知细胞凋亡是因为线粒体内外膜之间的细胞色素C等小分子释放激活了细胞凋亡的信号而促进细胞凋亡的,不是因为缺少能量所致,故C错误。使用抗癌药物后蛋白质Bak活化率较高,所以可以通过诱导肿瘤细胞中蛋白质Bak的活化来治疗癌症,故D正确。考点:本题考查细胞癌变和凋亡相关知识,意在考察考生对知识点的理解掌握程度和分析能力。 2.若图1、图2、图3是某同学做有丝分裂实验时,在光学显微镜下观察到的图像,下列有关说法正确的是A. 图1是在低倍显微镜下所观察到的植物根尖分生区细胞图像B. 图3是根尖经过解离、漂洗、染色、制片后,在高倍镜下所观察到的图像C. 图1转为图2的操作步骤是移动装片→转动转换器→调节视野亮度→转动粗准焦螺旋D. 制作装片的过程中解离液的目的是使细胞分散开,有利于观察【答案】B【解析】【分析】观察有丝分裂首先要找到根尖分生区,分生区的特点是:细胞多为正方形,排列紧密且整齐;而伸长区和成熟区细胞均为长方形,根冠区细胞形状没有规则。【详解】A、图1中细胞明显是长方形而不是正方形,所以这不是分生区的细胞,A错误;B、图2中细胞呈单层分布,说明是根尖经过解离、漂洗、染色、制片后,在高倍镜下所观察到的图象,B正确;C、图1转为图2的操作步骤是移动装片→转动转换器→调节视野亮度→转动细准焦螺旋,C错误;D、制作装片的过程中解离液的目的是解离杀死细胞,使细胞分离开,D错误。故选B。 3.在基因型为 AaXBXb、AaXBY的果蝇产生正常配子过程中,下列叙述错误的是A. 次级卵母细胞分裂后期含有2条X染色体B. 卵巢中某卵原细胞可产生aXB、A、AXbXb三个极体C. 一个精原细胞经减数分裂可直接产生AXB、aY两种精子D. 雄果蝇的XB与XB、Y与Y分离发生在减数第二次分裂后期【答案】C【解析】【分析】减数分裂过程:(1)减数第一次分裂间期:染色体的复制。(2)减数第一次分裂:①前期:联会,同源染色体上的非姐妹染色单体交叉互换;②中期:同源染色体成对的排列在赤道板上;③后期:同源染色体分离,非同源染色体自由组合;④末期:细胞质分裂。(3)减数第二次分裂过程:①前期:核膜、核仁逐渐解体消失,出现纺锤体和染色体;②中期:染色体形态固定、数目清晰;③后期:着丝点分裂,姐妹染色单体分开成为染色体,并均匀地移向两极;④末期:核膜、核仁重建、纺锤体和染色体消失。【详解】A、次级卵母细胞分裂后期含有2条X染色体,A正确;B、卵巢中某卵原细胞可产生aXB、A、AXbXb三个极体(减数第二次分裂后期,第一极体中X染色体上的姐妹染色单体分开后移向同一极),B正确;C、一个精原细胞经减数分裂可直接产生AXB、aY两种精细胞,再经过变形才能形成精子,C错误;D、雄果蝇的XB与XB、Y与Y分离发生在减数第二次分裂后期,D正确。故选C。 4.下列关于生物变异的叙述,正确的是A. 染色体变异发生在真核生物细胞增殖过程中B. 基因突变是不定向的,其结果有可能产生非等位基因C. 基因重组仅发生在减数第一次分裂后期D. 染色体的交叉互换和易位均可通过光学显微镜观察加以区分【答案】A【解析】【分析】可遗传的变异有三种基因突变、染色体变异和基因重组:(1)基因突变是基因结构的改变,包括碱基对的增添、缺失或替换。基因突变发生的时间主要是细胞分裂的间期。基因突变的特点是低频性、普遍性、少利多害性、随机性、不定向性。(2)基因重组的方式有同源染色体上非姐妹单体之间的交叉互换和非同源染色体上非等位基因之间的自由组合,另外,外源基因的导入也会引起基因重组。(3)染色体变异是指染色体结构和数目的改变。染色体结构的变异主要有缺失、重复、倒位、易位四种类型。染色体数目变异可以分为两类:一类是细胞内个别染色体的增加或减少,另一类是细胞内染色体数目以染色体组的形式成倍地增加或减少。【详解】A、原核生物细胞中没有染色体,所以染色体变异只发生在真核生物细胞增殖过程中,A正确;B、基因突变是不定向的,其结果一般是产生等位基因,B错误;C、基因重组可发生在减数第一次分裂前期和后期,C错误;D、染色体的交叉互换和易位分别属于基因重组和染色体结构的变异,前者通过光学显微镜是观察不到的,D错误。故选A。 5.下列有关内环境与稳态的调节叙述中,正确的有几项①细胞内液、血浆、组织液和淋巴共同构成了机体内细胞生活的直接环境②神经调节的基本活动方式是反射,完成反射的结构基础是神经元③激素是通过体液的传输作用于靶细胞或靶器官的信息分子④血糖的平衡调节是通过体液调节完成的⑤恒温动物维持体温的恒定是通过神经调节完成了体内产热量和散热量平衡的过程⑥体液免疫过程中,有吞噬细胞参与的阶段有两次A. 5项 B. 4项 C. 3项 D. 2项【答案】D【解析】【分析】内环境主要由组织液、血浆和淋巴构成;神经系统的基本单位是神经元,神经调节的基本活动方式是反射,而反射的结构基础是反射弧;激素调节的特点:微量高效、体液运输、作用于靶细胞或靶器官;血糖的平衡和体温的相对稳定是神经和体液共同调节的结果。【详解】①血浆、组织液和淋巴共同构成了机体内细胞生活的直接环境,细胞内液不属于内环境,①错误;②神经调节的基本活动方式是反射,完成反射的结构基础是反射弧,②错误;③激素是通过体液的传输作用于靶细胞或靶器官的信息分子,③正确;④血糖的平衡调节是通过神经-体液共同调节完成的,主要是体液调节,④错误;⑤恒温动物维持体温的恒定,是通过神经和体液共同调节完成了体内产热量和散热量平衡的过程,⑤错误;⑥体液免疫过程中,有吞噬细胞参与的阶段有两次,⑥正确。综上所述,以上说法中正确的有③⑥。故选D。 6.下列探究实验不能达到实验目的的是A. 通过取样器取样的方法可以采集、调查土壤中小动物的种类和数量,如鼠妇、蚯蚓等B. 随机选取若干样方,通过计数样方内某种双子叶植物的个体数可以求得该种群密度C. 样方法和标志重捕法分别是调查群落中植物和动物丰富度的常用方法D. 通过对酵母菌培养液抽样检测的方法,可以估算培养液中酵母菌总数【答案】C【解析】A、通过取样器取样的方法可以采集、调查土壤中小动物的种类和数量,如鼠妇、蚯蚓等,A正确;
B、随机选取若干样方,通过计数样方内某种双子叶植物的个体数,计算其平均值,可以求得该种群密度,B正确;
C、调查群落种群密度的方法有样方法和标志重捕法,活动能力不强的动物也常用样方法,调查群落中植物和动物丰富度一般用样方法,C错误;
D、通过对酵母菌培养液抽样检测的方法,计算其平均值,可以估算培养液中酵母菌总数,D正确。 7.下图甲表示小球藻的某生理过程,科学家向小球藻培养液中通入放射性14CO2。在不同条件下连续测量小球藻细胞中14C标记的图甲中三种化合物的相对量,其变化曲线如图乙所示。请据图回答下列问题。(1)图甲所示生理过程发生在__________中,若要使该过程持续稳定地进行,必须由光反应持续提供____________和____________。(2)图乙曲线a、b、c分别表示图甲中化合物________、________和________相对量的变化。(3)参照图甲分析出现图乙a曲线的原因是:____________条件下,小球藻吸收培养液中14CO2并逐渐合成_______________使其上升;突然停止该条件的处理,光合作用的__________反应减弱,________________不能继续被还原,14CO2继续被固定,使其再次上升。【答案】 (1). 叶绿体基质 (2). [H] (3). ATP (4). C3 (5). (CH2O) (6). C5 (7). 光照 (8). 14C标记的C3 (9). 光 (10). 14C标记的C3【解析】【分析】分析题图:甲图为光合作用暗反应过程,包括二氧化碳的固定和三碳化合物的还原两个过程,其中三碳化合物的还原需要光反应提供[H]和ATP,因此图中“?”表示[H]和ATP。图乙中,由光照转为黑暗,光反应减弱,产生的ATP和[H]减少,C3的还原量减少,合成有机物减少,C3的量得到积累,相反的,由于 C5的来源减少,所以总体 C5的量减少,故a、b、c分别表示图甲中化合物C3和(CH2O)和C5。【详解】(1)根据以上分析已知,图甲表示的是光合作用的暗反应阶段,其发生的场所是叶绿体基质;暗反应的持续进行需要光反应不断的提供[H]和ATP。(2)根据以上分析已知,图乙中a、b、c分别表示图甲中化合物C3和(CH2O)和C5。(3)曲线a有两次上升过程,参照暗反应过程分析其原因分别是:光照条件下,小球澡吸收培养液中的14CO2 并被固定为14C标记的C3,使其上升;突然停止光照,光反应减弱,光反应产生的[H]和ATP减少,14C标记的C3不能继续被还原,而14CO2继续被固定,使其再次上升。【点睛】解答本题的关键是掌握光合作用光反应和暗反应的详细过程及其联系和影响因素,准确判断图甲的反应联系以及“?”的含义,并能够结合光照与光反应和暗反应之间的关系分析乙图中三个字母代表的物质的名称。 8.马的毛色由两对同源染色体上的等位基因控制,其中一对同源染色体的相同基因位点在种群中有A’、A、a三种基因,称为复等位基因,相关表现型与基因组成的关系如下表。下图是某育种场繁育马的系谱图,请回答:(1)I1、I2的基因型分别为___________、____________。(2)复等位基因A’、A和a之间的显隐性关系是A’对______显性,A对______显性。(3)II1与Ⅱ3杂交,后代中骝色马出现的几率为_________。(4)如果要鉴定Ⅱ2的基因型,可以让其与系谱中的_________杂交,若杂交后代出现骝色马,则Ⅱ2的基因型是__________;若杂交后代出现褐骝色马,则Ⅱ2的基因型_________。【答案】 (1). EeAA′ (2). Eeaa (3). a (4). A’和a (5). 4/9 (6). I2(或黑色母马) (7). eeAa (8). eeA'a【解析】【分析】根据表格和图形分析,I1、I2的表现型分别为骝色(E_A_)、黑色(E_aa),并且子代出现骝色(E_A_)、粟色(ee_ _)、褐骝色(E_A’_),因此I1、I2的基因型分别为EeAA’ 、Eeaa,子代骝色基因型为E_Aa、粟色基因型为eeAa或eeA’ a、褐骝色基因型为E_A’a;同时也说明A对A’为显性,A’ 对a为显性。【详解】(1)根据以上分析已知,I1、I2的基因型分别为EeAA’ 、Eeaa。(2)根据以上分析可知,A对A’和a为显性,A’ 对a为显性。(3)根据以上分析已知,Ⅱ1、Ⅱ3的基因型分别是E_Aa、E_A’a,则后代出现骝色马(E_A_)出现的几率(1-2/3×2/3×1/4)×1/2=4/9。(4)如果要鉴定Ⅱ2的基因型(eeAa或eeA’ a),可以让其与系谱中的Ⅰ2(Eeaa)杂交,若杂交后代出现骝色马,则Ⅱ2的基因型是eeAa;若杂交后代出现褐骝色马,则Ⅱ2的基因型是eeA’ a。【点睛】解答本题的关键是根据遗传系谱图和四种表现型的大致基因型,先确定亲代的基因型,然后再判断At、A、a三种基因的显隐性关系,最后结合各小题问题分析作答。 9.如图为人体下丘脑参与的部分调节过程示意图。回答下列问题:(1)人在寒冷环境中,下丘脑神经分泌细胞分泌的激素A是______,激素B只能作用于甲状腺细胞的原因是______。甲状腺激素在人体中的作用是______。(2)若图中“下丘脑→激素A→垂体→激素B”过程调节着人体内性腺分泌性激素,某人下丘脑功能正常,但性激素含量不足,原因是垂体或性腺两种器官中的某一器官功能受损。临床上可通过给患者注射激素______(填“A”或“B”),然后检测血液中性激素的含量变化进行诊断,若______,则说明垂体功能受损。【答案】 (1). 促甲状腺激素释放激素 (2). 只有甲状腺细胞膜上有识别激素B的特异性受体 (3). 提高细胞代谢速率,促进机体产生更多热量 (4). B (5). 性激素含量增加【解析】【分析】动物激素需要跟靶细胞上的受体结合才能传递信息,下丘脑含有神经递质的受体、甲状腺激素的受体等;垂体含有促激素释放激素的受体、甲状腺激素的受体等;甲状腺细胞含有促甲状腺激素的受体、甲状腺激素的受体等。【详解】(1)人在寒冷环境中,下丘脑神经分泌细胞分泌的激素A是促甲状腺激素释放激素,激素B是垂体分泌的促甲状腺激素,它只能作用于甲状腺细胞,原因是只有甲状腺细胞膜上才有识别激素B的特异性受体。甲状腺激素在人体中的作用是提高细胞代谢速率,促进机体产生更多的热量。(2)临床诊断垂体或性腺两种器官中的哪个器官功能受损,可以给患者注射激素B(促性腺激素),然后检测患者体内性激素的含量,若患者性激素的含量增加,则可判断性腺功能正常,垂体功能受损【点睛】下丘脑、垂体、甲状腺或性腺存在分级调节和反馈调节。某患者下丘脑正常,要判断是性腺还是垂体受损,可以注射促性腺激素,若垂体受损,性激素含量会升高;若性腺受损,性激素含量不会升高。 10.紫花首蓿是豆科多年生草本植物,是我国主要的优质栽培牧草,玉米是禾本科一年生作物。紫花苜蓿和玉米间作种植体系既能保证农牧交错区粮食产量、满足家畜营养需求,又能减轻该地区的风沙危害、保护农田生态环境,是一种环境友好型种植模式。(1)在紫花苜蓿和玉米间作种植体系中,二者株高不同,对光能的利用有差别,体现了群落的______结构。流入植物体内的能量,除呼吸作用以热能形式散失外,另一部分用于____________。(2)真菌AMF能与紫花苜蓿的根系建立生活体系。AMF从紫花苜蓿获取光合产物,为紫花苜蓿提供无机盐。据此分析,AMF属于生态系统组成成分中的______________,与紫花苜蓿之间的种间关系是_______________。(3)此种植体系体现了生物多样性的_____________价值。该体系的___________能力较强,比单独种植紫花苜蓿和玉米的体系虫灾发生率_____,粮食和牧草产量均较_____。【答案】 (1). 垂直 (2). 生长、发育和繁殖(等生命活动) (3). 消费者 (4). (互利)共生 (5). 直接和间接 (6). 自我调节 (7). 低 (8). 高【解析】【分析】群落结构是由群落中的各个种群在进化过程中通过相互作用形成的,主要包括垂直结构和水平结构。群落的不同生物之间的种间关系包括互利共生、竞争、寄生、捕食等。【详解】(1)在紫花苜蓿和玉米间作种植体系中,二者株高不同,对光能的利用有差别,体现了群落的垂直结构;流入植物体内的能量,一部分通过呼吸作用以热能形式散失外,还有一部分用于生长、发育和繁殖(等生命活动)。(2)根据题意分析,AMF从紫花苜蓿获取光合产物,为紫花苜蓿提供无机盐,说明AMF属于生态系统组成成分中的消费者,与紫花苜蓿之间的种间关系是(互利)共生。(3)紫花苜蓿和玉米间作种植体系既能保证农牧交错区粮食产量、满足家畜营养需求,又能减轻该地区的风沙危害、保护农田生态环境,此种植体系体现了生物多样性的直接和间接价值。该体系的自我调节能力较强,比单独种植紫花苜蓿和玉米的体系虫灾发生率低,粮食和牧草产量均较高。【点睛】解答本题的关键是掌握生物群落的结构和功能、种间关系以及生物多样性的价值等知识点,能够根据题干实例分析群落结构的种类和生物多样性的价值的种类,进而结合题干要求分析答题。 11.某种产脂肪酶菌常被用作饲料添加剂,下表是从土壤中初筛该菌的培养基配方,请回答下列问题:(NH4)2SO4NaCIMgSO4·7H2OK2HPO41%橄榄油蒸馏水pH0.1g 0.05g 0.01g 10g 4ml定容至100ml7.0g (1)在上述培养基中,橄榄油能为产脂肪酶菌提供_________。为增大产脂肪酶菌的浓度,需用该培养基进行富集培养,富集培养基宜选用液体培养基的原因是_____________。(2)用涂布平板法分离产脂肪酶菌时,在上述培养基的基础上,还应加入___________和溴甲酚紫(碱性条件下呈紫色,在酸性条件下为黄色)。在平板上产脂肪酶菌菌落的周围会出现黄色圈,原理是______________。筛选时常选择菌落大黄色圈直径大的菌落,这说明此菌落________。(3)菌落是指由一个细胞繁殖而来的肉眼可见的子细胞群体。在平板上,有的菌落较小,呈乳白色,表面光滑,无丝状物,这些菌落可能为_________(填“细菌”或“霉菌”)。有的菌落连成一片,形成原因最可能是__________。(4)研究发现在饲料中添加产脂肪酶菌剂后,动物的体重明显增加,这说明____________。【答案】 (1). 碳源 (2). 液体培养基能增大菌体与培养基的接触面积,为菌株的生长和发育提供更多的营养和空间 (3). 琼脂 (4). 脂肪酶将脂肪水解为甘油和脂肪酸,脂肪酸使溴甲酚紫变为黄色 (5). 菌体繁殖能力强、脂肪酶活性高(产脂肪酶能力强) (6). 细菌 (7). 接种菌液的浓度过高 (8). 脂肪酶菌剂能提高饲料转化率(利用率)【解析】【分析】微生物培养基成分包括碳源、氮源、水和无机盐,表格中的培养基没有琼脂,为液体培养基,除了无机盐和水以外,(NH4)2SO4为氮源,则橄榄油为碳源。【详解】(1)根据以上分析已知,表格中的橄榄油为产脂肪酶菌提供了碳源。由于液体培养基能增大菌体与培养基的接触面积,为菌株的生长和发育提供更多的营养和空间,所以富集培养基宜选用液体培养基。(2)用涂布平板法分离产脂肪酶菌时所用的培养基为固体培养基,所以在上述培养基的基础上,还应加入琼脂;脂肪酶将脂肪水解为甘油和脂肪酸,脂肪酸呈酸性,能使溴甲酚紫变为黄色,因此在平板上产脂肪酶菌落的周围会出现黄色圈;菌落大,说明菌体繁殖能力强;黄色圈直径大,说明所产脂肪酶的活性高或产脂肪酶能力强。(3)菌落较小,呈乳白色,表面光滑,无丝状物,这些特征与细菌的菌落特征相符。平板划线法是通过接种环在琼脂固体培养基表面连续划线的操作,将聚集的菌种逐步稀释分散到培养基的表面。在稀释度足够高的菌液里,聚集在一起的微生物将被分散成单个细胞,从而能在培养基表面形成单个的菌落。如果接种菌液的浓度过高,则会导致菌落在平板上连成一片。(4)在饲料中添加产脂肪酶菌剂后,因脂肪酶能催化脂肪水解,有利于脂肪的吸收,即脂肪酶菌剂能提高饲料转化率(利用率),导致动物的体重明显增加。【点睛】本题考查学生对微生物的纯化培养的相关知识的识记和理解能力,理清培养基的营养与类型及用途、纯化微生物时常用的接种方法--平板划线法和稀释涂布平板法的内涵及其操作流程和注意事项、常见微生物的菌落特征等相关知识是解答此题的关键。 12.中国科学家成功突破了克隆猴这个世界生物学前沿的难题,率先建立起可有效模拟人类疾病的动物模型,实现了我国在非人灵长类研究领域由国际“并跑”到“领跑”的转变。据此回答下列问题。(1)克隆猴的诞生,体现了动物细胞的___________具有全能性。相对于植物组织培养而言,动物尤其是高等动物的克隆比较困难的原因是______________。克隆过程中一般利用未受精的去核卵细胞作为受体细胞,原因是_______________________。(2)克隆猴培养过程中需要用__________酶处理使细胞从瓶壁上分离下来。为了提高动物细胞克隆形成率,可以选择适宜的培养基添加_________等天然成分,以滋养细胞支持生长。培养箱中通常要维持一定的CO2浓度,CO2的作用是______________。克隆猴除了用到动物细胞工程的相关生物技术手段外,还必须用到____________和_____________等技术。【答案】 (1). 细胞核 (2). 细胞难以脱分化,体细胞核内虽然有全套基因,但大部分基因在分化后就不再表达,很难被激活 (3). 卵细胞体积大,易操作,营养丰富,未受精的卵细胞的细胞质中含有激活体细胞的细胞核全能性的物质(或未受精的卵细胞的细胞质易激发体细胞的细胞核全能性表达) (4). 胰蛋白(或胶原蛋白) (5). 动物血清 (6). 维持培养液的pH (7). 早期胚胎培养 (8). 胚胎移植技术【解析】【分析】动物细胞培养的过程:取动物组织块→剪碎组织→用胰蛋白酶处理分散成单个细胞→制成细胞悬液→转入培养液中(原代培养)→放入二氧化碳培养箱培养→贴满瓶壁的细胞用酶分散为单个细胞,制成细胞悬液→转入培养液(传代培养)→放入二氧化碳培养箱培养。动物核移植是指将动物的一个细胞的细胞核移入一个去掉细胞核的卵母细胞中,使其重组并发育成一个新的胚胎。在体外将采集到的卵母细胞培养到减数第二次分裂中期才成熟,可以通过显微操作技术去除卵母细胞的细胞核和第一极体,核移植时,对提供细胞核和细胞质的奶牛不需要进行同期发情处理,使用电脉冲等方法可以激活重组细胞使其完成细胞分裂和发育。【详解】(1)克隆猴的诞生,体现了动物细胞的细胞核具有全能性。相对于植物组织培养而言,动物尤其是高等动物的克隆比较困难的原因是动物细胞难以脱分化,体细胞核内虽然有全套基因,但大部分基因在分化后就不再表达,很难被激活。克隆过程中一般利用未受精的去核卵细胞作为受体细胞,原因是卵细胞体积大,易操作,营养丰富,未受精的卵细胞的细胞质中含有激活体细胞的细胞核全能性的物质。(2)克隆猴培养过程中需要用胰蛋白(或胶原蛋白)酶处理,使贴壁的细胞从瓶壁上分离下来。为了提高动物细胞克隆形成率,可以选择适宜的培养基、添加动物血清等天然成分,以滋养细胞支持生长。培养箱中通常要维持一定的CO2浓度,CO2的作用是持培养液的pH。克隆猴除了用到动物细胞工程的相关生物技术手段外,还必须用到早期胚胎培养、胚胎移植技术等生物技术。【点睛】解答本题关键是掌握动物细胞培养和动物细胞核移植技术的原理和过程,能够准确分析高等动物的克隆比较困难的原因,进而结合题干要求分析答题。

