2019届陕西省黄陵县中学高三5月模拟考试理科综合生物试卷(解析版)
展开
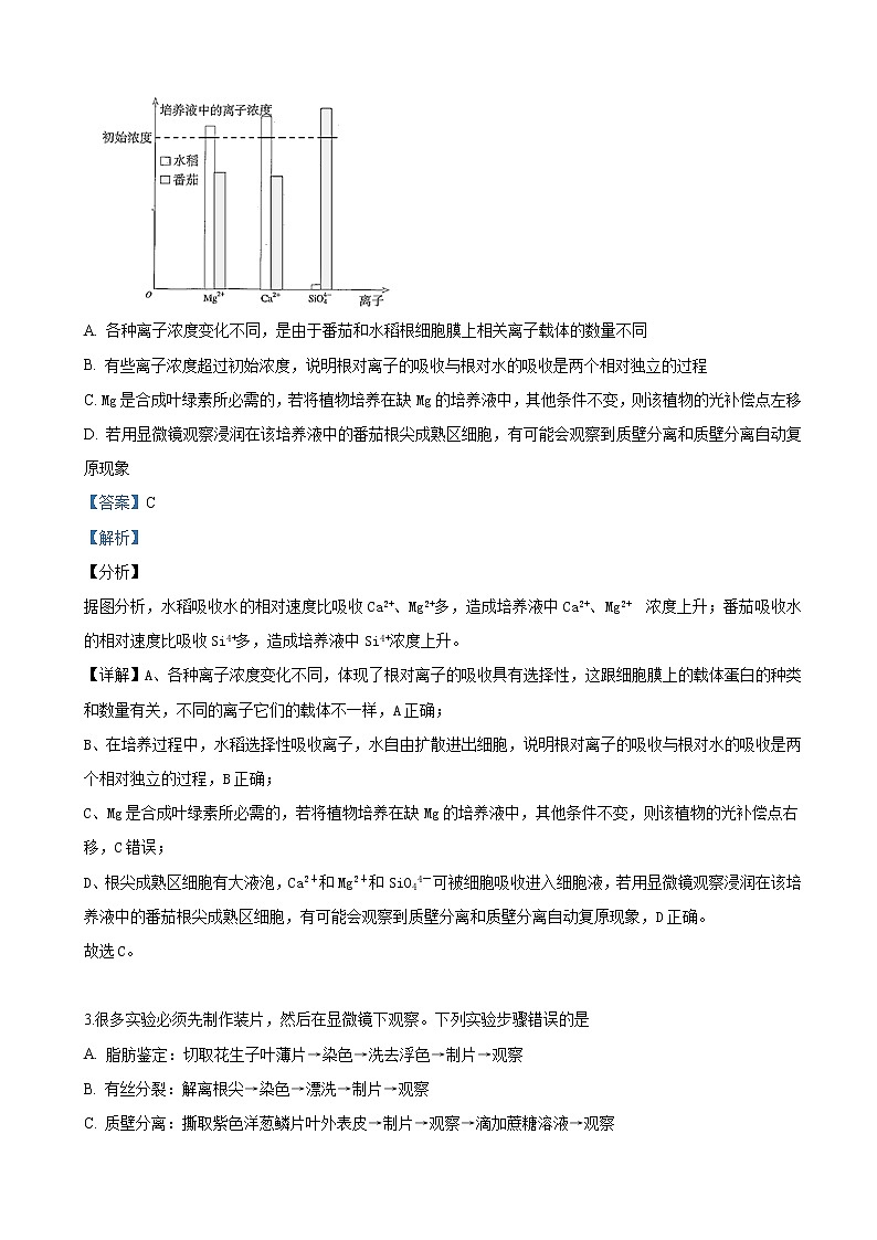
2019届陕西省黄陵县中学高三5月模拟考试理科综合生物试卷(解析版)1.下列有关化合物、细胞的说法错误的是A. 地球上最早出现的生命形式是具有细胞结构的单细胞生物B. 单糖是不能水解的糖,二糖必须被水解为单糖才能被细胞吸收C. 控制细胞器进行物质合成、能量转换等的指令,主要是通过核孔从细胞核到达细胞质的D. 螺旋藻(属颤藻科) 和水绵合成蛋白质的场所都是核糖体,都是好氧生物,其生命活动所需能量主要由线粒体提供【答案】D【解析】【分析】糖类由C、H、O组成,是构成生物重要成分、主要能源物质。包括:①单糖:葡萄糖(重要能源)、果糖(植物)、核糖(构成核酸)、脱氧核糖(构成核酸)、半乳糖(动物)。②二糖:蔗糖、麦芽糖(植物);乳糖(动物)。③多糖:淀粉、纤维素(植物)、糖原(动物)。【详解】A、没有细胞结构的病毒等生物不能独立完成生命活动,地球上最早出现的生命形式是具有细胞形态的单细胞生物,A正确;B、单糖是不能水解的糖,二糖必须被水解为单糖才能被细胞吸收,B正确;C、细胞核内的基因控制转录成mRNA通过核孔进入细胞质翻译成蛋白质(酶或结构蛋白 )进而控制细胞的代谢过程,故控制细胞器进行物质合成、能量转换等的指令,主要是通过核孔从细胞核到达细胞质的,C正确;D、螺旋藻(属颤藻科),属于原核生物,没有线粒体,D错误。故选D。 2.科学家们做过这样的实验:准备好含Ca2+和Mg2+和SiO44-的培养液,将番茄和水稻分别放在上述培养液中培养,一段时间后结果如图所示,以下有关说法错误的是A. 各种离子浓度变化不同,是由于番茄和水稻根细胞膜上相关离子载体的数量不同B. 有些离子浓度超过初始浓度,说明根对离子的吸收与根对水的吸收是两个相对独立的过程C. Mg是合成叶绿素所必需的,若将植物培养在缺Mg的培养液中,其他条件不变,则该植物的光补偿点左移D. 若用显微镜观察浸润在该培养液中的番茄根尖成熟区细胞,有可能会观察到质壁分离和质壁分离自动复原现象【答案】C【解析】【分析】据图分析,水稻吸收水的相对速度比吸收Ca2+、Mg2+多,造成培养液中Ca2+、Mg2+ 浓度上升;番茄吸收水的相对速度比吸收Si4+多,造成培养液中Si4+浓度上升。【详解】A、各种离子浓度变化不同,体现了根对离子的吸收具有选择性,这跟细胞膜上的载体蛋白的种类和数量有关,不同的离子它们的载体不一样,A正确;B、在培养过程中,水稻选择性吸收离子,水自由扩散进出细胞,说明根对离子的吸收与根对水的吸收是两个相对独立的过程,B正确;C、Mg是合成叶绿素所必需的,若将植物培养在缺Mg的培养液中,其他条件不变,则该植物的光补偿点右移,C错误;D、根尖成熟区细胞有大液泡,Ca2+和Mg2+和SiO44-可被细胞吸收进入细胞液,若用显微镜观察浸润在该培养液中的番茄根尖成熟区细胞,有可能会观察到质壁分离和质壁分离自动复原现象,D正确。故选C。 3.很多实验必须先制作装片,然后在显微镜下观察。下列实验步骤错误的是A. 脂肪鉴定:切取花生子叶薄片→染色→洗去浮色→制片→观察B. 有丝分裂:解离根尖→染色→漂洗→制片→观察C. 质壁分离:撕取紫色洋葱鳞片叶外表皮→制片→观察→滴加蔗糖溶液→观察D. 观察DNA、RNA在细胞中分布:取口腔上皮细胞制片→烘干→水解→冲洗→染色→观察【答案】B【解析】【分析】阅读题干可知本题是考查课本实验的相关知识,先阅读题干找出实验目的,根据实验目的对相关知识进行梳理,并根据问题提示结合基础知识进行回答【详解】A、脂肪鉴定:切取花生子叶薄片→染色→去浮色→制片→观察,A正确;B、有丝分裂:解离根尖→漂洗→染色→制片→观察,B错误;C、质壁分离:撕取紫色洋葱鳞片叶表皮→制片→观察→滴0.3g/ml蔗糖溶液→观察,C正确;D、观察DNA和RNA在细胞中的分布:取口腔上皮细胞制片→烘干→水解→冲洗→染色→观察,D正确。故选B。 4.如图表示高等动物体内激素的分泌调节,错误的说法是A. 若激素Y是胰岛素,当机体产生的抗体破坏了该细胞与物质X结合的受体时,可使血糖浓度偏高B. 若物质X是促甲状腺激素,则激素Y的作用具有提高代谢速率,使机体产生更多的热量C. 若激素Y是肾上腺素,则物质X为神经递质D. 若激素Y是抗利尿激素,当饮水过多,摄入食盐不足时,均可导致Y的量增多【答案】D【解析】【分析】抗利尿激素的分泌调节:体内水少→细胞外液渗透压升高→下丘脑感受器受到刺激→垂体释放抗利尿激素多→肾小管、集合管重吸收水分增多→细胞外液渗透压降低、尿量减少。【详解】A、产生胰岛素的细胞是胰岛B细胞,若破坏胰岛B细胞识别物质X的受体,会使胰岛素分泌量减少,所以,可使血糖浓度偏高,A正确; B、促甲状腺激素X可促进甲状腺分泌甲状腺激素Y,甲状腺激素作用的靶细胞是几乎全身所有细胞。在寒冷条件下,其作用是提高细胞代谢速率,使机体产生更多的热量,B正确;C、血糖浓度降低时,感受血糖浓度变化的感受器将兴奋传至下丘脑某区域,下丘脑通过相关神经将兴奋传至肾上腺,使肾上腺分泌肾上腺素,故激素Y是肾上腺素,则物质X为神经递质,C正确;D、细胞外液渗透压升高,会使下丘脑神经内分泌细胞分泌、垂体释放的抗利尿激素Y增加,当饮水过多,摄入食盐不足时,细胞外液渗透压降低,会使下丘脑神经内分泌细胞分泌、垂体释放的抗利尿激素Y减少,D错误。故选D。 5.人类的血型受到3个复等位基因IA、IB、i控制,A血型的基因型有IAIA、IAi,B血型的基因型有IBIB、IBi,AB血型的基因型为IAIB,O血型的基因型为ii。两个家系部分成员的血型如下图,其余成员血型未知。下列叙述正确的是A. Ⅱ4的血型与双亲各不相同,这可能是基因重组的结果B. I1的血型可能为A型、B型或AB型,不可能为O型C. Ⅲ2和Ⅲ3是兄妹,他们具有相同血型的概率为1/2D. 若Ⅲ1和Ⅲ2婚配,所生的孩子为AB血型的概率为1/8【答案】C【解析】【分析】基因重组指在生物体进行有性生殖的过程中,控制不同性状的基因重新组合。【详解】A、Ⅱ4的血型与双亲各不相同,这是等位基因分离,雌雄配子随机结合的结果,A错误;B、根据I1和 I2的子代Ⅱ2为ii,Ⅱ3为IAIB,可推知双亲基因型为IAi和IBi,I1的血型可能为A型、B型,B错误;C、Ⅱ5的基因型为IAIB,Ⅱ6的基因型为ii,子代为1/2IAi、1/2IBi, Ⅲ2和Ⅲ3是兄妹,他们具有相同血型的概率为1/2╳1/2+1/2 ╳1/2=1/2,C正确;D、Ⅱ3和Ⅱ4的基因型均为IAIB,Ⅲ1的基因型为1/4IAIA,1/2IAIB,1/4IBIB,Ⅲ2的基因型为1/2IAi、1/2IBi,所生的孩子为AB血型的概率1/4╳1/2╳1/2+1/2╳1/2╳1/4╳2+1/4╳1/2╳1/2=1/4,D错误。故选C。 6.油菜素内酯(BR)可提高水稻对真菌(细胞壁成分为几丁质)的抗性。为研究其分子机制,科研工作者用BR对水稻进行了处理,并检测了实验组和对照组水稻叶片几丁质酶的活性,结果如图1所示;同时提取了实验组和对照组水稻细胞中总RNA进行反转录,并对其产物进行PCR后电泳处理,结果如图2所示(18S为参照)。据图分析,下列说法不正确的是A. BR可以提高水稻体内几丁质酶的活性B. BR可以提高水稻细胞中几丁质酶基因的转录水平C. BR可以提高水稻对真菌细胞壁的水解作用D. BR可增加水稻细胞中18S基因的表达量【答案】D【解析】【分析】根据题意可知,该实验目的为研究油菜素内酯(BR)提高水稻对真菌(细胞壁成分为几丁质)的抗性的机制。实验因变量检测几丁质酶的活性,图1可知,实验组的酶活性比对照组的高出很多;图2可知,实验组中CHA1基因的表达比对照组高,而两组的18S基因表达量相差不大。【详解】A. 图1可知,BR可以提高水稻体内几丁质酶的活性,A正确;B. 图2可知, BR可以提高水稻细胞中几丁质酶基因(CHA1基因)的转录水平,B正确;C. BR可以提高水稻体内几丁质酶的活性,进而提高水稻对真菌细胞壁的水解作用,C正确;D. 图2可知,实验组中CHA1基因的表达比对照组高,而两组的18S基因表达量相差不大,D错误。 7.科研人员选择冬季大棚中的番茄和草莓,在保持两种植物生长所需的温度、水分、肥料等相同且适宜的条件下,每天14:00~15:00 观察并测定其光合速率,结果如图。(1)该实验的研究目的是__________________。 (2)随空气质量指数的上升,空气中细颗粒物浓度增大,光照强度降低,为暗反应提供的________减少。 同时随着污染物浓度增加,温度降低,直接影响了细胞内_______________,导致光合作用速率下降。 (3)科研人员进一步研究空气质量对番茄和草莓光合作用的影响,结果如下表。空气质量级别番茄草莓棚温(℃)光合有效辐射(μE·m-2·s-1)光合速率(μmol·m-2·s-1)棚温(℃)光合有效辐射(μE·m-2·s-1)光合速率(μmol·m-2·s-1)二级良25.698720.427.399420.11三级轻度污染23.474619.626.17851872四级中度污染23.547717.126.142817.41五级重度污染22.232511.824.642810.10 (注:光合有效辐射是指绿色植物进行光合作用过程中,能够被光合色素吸收并转化的太阳辐射能量)①当空气质量由三级升为四级时,番茄光合速率下降13%,草莓的光合速率下降7%,出现这一结果的原因是__________________________________________________________ 。 ②当污染进一步加剧到五级时,导致草莓光合速率下降的主要因素是_______________。 (4)综上所述,在空气质量处于四级中度污染以上时,番茄棚和草莓棚应分别采取______________________的措施来维持植物的光合速率。【答案】 (1). 探究空气质量指数对番茄和草莓光合作用的影响 (2). ATP、[H] (3). (与光合作用有关)酶的活性 (4). 光合有效辐射明显下降 (5). 棚温下降 (6). 增加光照强度和增加棚温【解析】分析】1.影响光合作用因素包括光照强度、二氧化碳浓度、温度、水、矿质元素等,光照强度通过影响光反应进而影响暗反应,最终影响整个光合作用的进行;二氧化碳浓度通过影响暗反应中二氧化碳的固定来影响光合作用的进行,温度通过影响酶活性而影响光合作用。2.结合题意,分析题图:实验的自变量是空气质量指数,因变量是番茄和草莓的光合速率,所以该实验是探究空气质量指数对番茄和草莓光合作用的影响。3.由表格信息可知,当空气质量由三级升为四级时,光合有效辐射显著降低,因此番茄、草莓光合速率均下降;由表格信息可知,当空气质量由四级升为五级时,草莓的棚温明显下降,导致草莓光合速率下降。【详解】(1)根据前面的分析可知,该实验的目的是探究空气质量指数对番茄和草莓光合作用的影响。(2)随空气质量指数上升,空气中细颗粒物浓度增大,透光度降低,光反应降低,产生的[H]和ATP数量减少,暗反应因缺少[H]和ATP而下降,因此光合作用过程减弱;温度降低会影响酶活性,由于光合作用过程离不开酶的催化,因此光合速率下降。(3)①根据表中数据可知,当空气质量由三级升为四级时,棚温没有明显变化,但光合有效辐射明显下降,从而使暗反应进行所需的ATP和[H]生成减少,导致番茄光合速率下降13%,草莓的光合速率下降7%。②当污染进一步加剧到五级时,棚温下降和光合有效辐射(光照强度)也下降,但主要是棚温下降导致草莓光合速率下降。(4)由题意知,在空气质量处于四级中度污染以上时,影响番茄光合作用的因素是光照强度,影响草莓光合作用的主要因素是温度,因此在空气质量处于四级中度污染以上时,番茄棚和草莓棚应分别采取增加光照强度、增加棚温措施来维持植物的光合速率。【点睛】分析本题首先需要熟悉影响光合作用的主要环境因素,结合该实验的具体探究自变量(空气质量指数)分析,空气污染物浓度增大,导致透光度降低,光反应降低,产生的[H]和ATP数量减少,进而影响整个光合作用。其次是在分析表格中各项数据时要抓住能直接影响光合速率的两个有效因素,即棚温和光合有效辐射强度。 8.现代人的生活节奏快,工作学习压力大。如图(a)为下丘脑的部分功能的示意图,图(b)为压力对人体部分器官的影响。分析图形,回答下列问题:(1)若已知图(a)中的突触前膜释放的是兴奋性递质,则在a处给予适宜的刺激,b处电流计会发生___________次偏转。分析图(b)可知,人体因为情绪产生压力的调节属于____________调节;若肝脏细胞的细胞膜上存在激素a的特异性受体,激素a分泌量上升能使血糖浓度升高,由此推断激素a能促进____________水解为葡萄糖。(2)下丘脑对激素e分泌的调节与对甲状腺激素分泌的调节类似,由此推断图(b)中缺少________________________________________(描述出起点和终点)的箭头。(3)研究发现,在压力长期得不到缓解的情况下,人体免疫力会有所下降,可能的原因是激素e能抑制T细胞中____________的合成和释放,从而使B细胞的____________受阻。【答案】 (1). 2 (2). 神经一体液(神经和体液) (3). 肝糖原 (4). 激素e指向下丘脑和垂体 (5). 淋巴因子 (6). 增殖和分化【解析】【分析】分析图(a):在a处给予适宜的刺激,产生的兴奋传至突触前膜,引起突触前膜释放兴奋性递质;该递质与突触后膜上的特性受体结合,导致突触后神经元产生兴奋;突触后神经元产生的兴奋先传到b处电流计的左电极,此时左电极膜外为负电位,右电极膜外为正电位,左右电极间会产生电流,电流由正电位流向负电位,电流计指针会向左偏转;当兴奋传递到右电极时,右电极膜外变为负电位,左电极膜外已恢复为正电位,左右电极之间又会产生电流,电流计指针会向右偏转。分析图(b):人体因为情绪产生压力时,既有兴奋的传导,又有多种激素的参与,说明此过程的调节属于神经一体液调节。激素a分泌量上升能使血糖浓度升高,由此推断:肾上腺髓质分泌的激素a是肾上腺素,能促进肝糖原水解为葡萄糖。激素e的分泌需要下丘脑和垂体分泌的激素进行分级调节,说明该激素的分泌与甲状腺激素的分级调节类似,即当激素e在血浆中达到一定含量之后,会反馈抑制下丘脑和垂体分泌相关激素。【详解】(1)根据前面的分析可知,当刺激图中a处神经纤维而产生兴奋,经突触传递兴奋到下一个神经元,兴奋先后分别传到电流计的左后两个电极,会引起电流计发生两次方向相反的偏转。分析图(b)可知,调节人体情绪产生压力既有神经系统参与的调节,也有激素参与调节,所以属于神经-体液调节;激素a由肾上腺髓质分泌且能作用于肝脏细胞引起血糖含量升高,说明该激素是肾上腺素,其主要作用是促进肝糖原分解为葡萄糖。(2)甲状腺激素分泌的调节过程为:下丘脑分泌的促甲状腺激素释放激素(TRH)运输到垂体,促使垂体分泌促甲状腺激素(TSH),TSH随血液运输到甲状腺,促使甲状腺增加甲状腺激素的合成和分泌;当血液中甲状腺激素含量过高时对下丘脑和垂体的抑制作用增强,通过负反馈调节使下丘脑和垂体分泌的相应激素减少。下丘脑对激素e分泌的调节与对甲状腺激素分泌的调节类似,由此推断图(b)中缺少激素e指向下丘脑和垂体的箭头。图(b)中激素e的分泌属于分级调节,产生的(二)应为长期压力效应。(3)T细胞分泌的淋巴因子能够促进B淋巴细胞的增殖和分化。在压力长期得不到缓解的情况下,激素e能抑制T细胞中淋巴因子的合成和释放,从而使B细胞的增殖和分化受阻,导致人体免疫力有所下降。【点睛】关键:一是需要熟悉兴奋在神经纤维的传导和突触之间的传递过程;二是需要熟悉肾上腺髓质分泌的肾上腺素的主要生理作用以及肾上腺皮质分泌的激素是受下丘脑和垂体调控的分级调节和反馈调节过程。 9.某昆虫红眼与朱红眼、有眼与无眼分别由基因A(a)、B(b)控制,其中有一对基因位于XY染色体上,且存在两对隐性基因纯合致死现象。一只红眼雌性个体与一只朱红眼雄性个体交配,F1雌性个体中有红眼和无眼,雄性个体全为红眼。让F1雌雄个体随机交配得F2,F2的表现型及比例如下表。回答下列问题:(1)红眼对朱红眼为_______性,控制有眼与无眼的B(b)基因位于_______染色体上。(2)若要验证F1红眼雄性个体的基因型,为什么不能用测交的方法_______。可以选择F1的雌性个体多次杂交,若子代有无眼出现,则可确定F1红眼雄性个体的基因型为_______。(3)F2红眼雄性个体有_______种基因型,让其与F2红眼雌性个体随机交配,产生的F3有_______种表现型。【答案】 (1). 显性 (2). XY (3). aaXbXb致死/两对隐性纯合致死 (4). AaXbYB (5). 4种 (6). 5种【解析】【分析】根据题意可知,亲本均为有眼(红眼雌性、朱红眼雄性),子代出现了无眼个体,说明有眼是显性性状,又根据“F1雌性个体中有红眼和无眼,雄性个体全为红眼,F1雌雄个体随机交配得F2,F2的雌雄个体表现型均为红眼:朱红眼=3:1,而只有雌性有无眼”说明在Y染色体上存在着有眼的基因,即有眼与无眼的B(b)基因位于XY染色体,而控制眼色的基因位于常染色体上。亲本基因型为AAXBXb、aaXbYB。【详解】(1)根据上述分析可知,红眼对朱红眼为显性,控制有眼与无眼的B(b)基因位于XY染色体上。(2)若要验征F1红眼雄性个体的基因型,一般应选用隐性纯合的雌性与之交配,但由于存在两对隐性基因纯合致死现象,即aaXbXb个体致死,故不能用测交方法鉴定。根据分析可知,亲本基因型为AAXBXb、aaXbYB,F1的基因型为AaXBXb、AaXbXb、AaXBYB、AaXbYB,可以选择F1的雌性个体与之多次杂交,若红眼雄性的基因型为AaXBYB,后代不会出现无眼个体,若红眼雄性的基因型为AaXbYB,则子代会出现无眼个体,综上分析,可以选择F1的雌性个体与之多次杂交,若子代有无眼出现,则可确定F1红眼雄性个体的基因型为AaXbYB。(3)根据上述分析可知,亲本基因型为AAXBXb、aaXbYB,F1的基因型为AaXBXb、AaXbXb、AaXBYB、AaXbYB,因此F2中红眼雄性的基因型为: AAXBYB、AaXBYB、AAXbYB、AaXbYB共四种基因型。让其与F2红眼雌性(AAXBXB、AaXBXB、AAXBXb、AaXBXb)个体随机交配,将两对基因分别考虑,只考虑眼色,后代会出现AA、Aa、aa三种基因型,只考虑无眼基因,后代会出现XBXB、XBXb、XbXb、XBYB、XbYB五种基因型,由于两对隐性基因纯合致死,综合分析可知产生的F3有红眼雌性、朱红眼雌性、无眼雌性、红眼雄性和朱红眼雄性共5种表现型。【点睛】本题考查遗传现象的分析,要求学生具备一定的实验探究和推理能力,难度较大。 10.我国新设立的河北雄安新区将依托白洋淀生态环境建设,打造蓝绿交织、水城共融的生态城市,其中白洋淀的水体富营养化的净化成为首要任务。有研究人员对白洋淀生态系统进行了如下图所示的设计,据图回答下列问题:(1)白洋淀湿地生态系统的结构包括______________,在水面浮床上种植挺水植物—浮叶植物—沉水植物组合体现了群落垂直结构的特征,其意义为________________________。(2)污水流入湿地后,经物理沉降、化学分解及_________,污染物最终被分解为无机物,这些物质又被湿地中的植物吸收利用,这样设计的原理是生态系统的_____________功能。(3)下图表示流经A营养级的能量流动示意图,其中a、b、c1、c2表示能量值(单位:kJ)。若被A摄入的能量为A KJ,其粪便中的能量为B KJ,某种鱼以A的粪便为食物,则该种鱼获得A的能量为_____KJ,下一营养级获得的能量最多为_____KJ,其中图中b表示____能量。(4)根据白洋淀能量流动特点合理地确定其载鱼量,保证渔产品的持续高产。这体现了研究生态系统的能量流动可以_________________________________________________。【答案】 (1). 组成成分及营养结构 (2). 提高了群落利用阳光等环境资源的能力 (3). 微生物分解 (4). 物质循环 (5). 0 (6). 20%a或20%(A-B) (7). A自身生长、发育、繁殖的能量 (8). 合理调整生态系统能量流动关系,使能量持续高效的流向对人类最有益的部分【解析】【分析】生态系统的结构包括组成成分和营养结构,功能为物质循环,能量流动和信息交流。分析上图:建立该湿地生态系统是为了通过物理沉降、化学分解及微生物的分解来净化污水,最终分解的无机物再被其中的各种植物吸收利用,体现了生态系统中物质循环功能。分析下图:图乙表示能量流经A营养级的示意图,其中a表示该营养级同化的能量;b表示用于自身生长、发育和繁殖的能量;c表示呼吸作用中以热能的形式散失的能量。【详解】(1)任何生态系统的结构包括其组成成分及营养结构,在水面浮床上种植挺水植物、浮叶植物和沉水植物能充分利用不同层面的光照和不同水浴层面的各种无机盐离子,所以这种垂直分布为提高了群落利用阳光等环境资源的能力。(2)污水流入湿地后,经物理沉降、化学分解及微生物的分解,其中污染物最终被分解为无机物,这些无机物又被植物吸收利用,这体现了生态系统的物质循环功能。(3)由以上分析可知,a表示被A营养级同化的能量,b表示用于自身生长发育和繁殖的能量.同化的能量等位摄入的能量减去粪便中的能量,即A-B,由于营养级间的能量传递效率为10%~20%,因此流入下一营养级的能量最多是(A-B)×20%(或20%a)。由于A营养级产生的粪便中的能量不属于A营养级的同化量,故以某种鱼以A营养级产生的粪便为食,没有从A营养级获得能量,其中图中b表示A自身生长、发育、繁殖的能量。(4)为了保证白洋淀生态系统中渔产品的持续高产,需要通过合理调整该生态系统能量流动关系,使能量持续高效的流向对人类最有益的部分。【点睛】易错点:生态系统中相邻营养级之间的能量传递指的是上一个营养级的同化量流到下一个营养级的同化量,由于某营养级产生的粪便不属于该营养级的同化量,所以如果某种动物以某营养级的生物产生的粪便为食,则该动物没有从产生粪便的生物获得能量。 11.请回答下列关于植物芳香油提取的相关问题:(1)被誉为香料工业中的“液体黄金”的玫瑰油具有______以及能随水蒸气一同蒸馏的特点,所以一般采用水蒸气蒸馏法提取,该方法可使用图1中的______(填字母)装置。(2)工业生产上,提取天然β-胡萝卜素的方法主要有三种,一种是从植物中获取,二是____,三是利用微生物发酵生产。按照“胡萝卜→粉碎→干燥→萃取→过滤→浓缩→胡萝卜素”流程_____(填“能”或“不能”)得到纯净的β-胡萝卜素,理由是______(不考虑杂质)。(3)提取柠檬精油的步骤如图2所示。提取该精油不采取水蒸气蒸馏法的原因是______;甲过程需用到石灰水,其作用是______。乙过程一般加入相当于柠檬果皮质量0.25%的小苏打和5%的硫酸钠,其目的是______。【答案】 (1). 化学性质稳定,难溶于水,易溶于有机溶剂 (2). A (3). 从大面积养殖的岩藻中获得 (4). 不能 (5). 获得的胡萝卜素中除β-胡萝卜素外还有其他类型的胡萝卜素 (6). 会发生部分有效成分水解 (7). 破坏细胞结构,分解果胶,防止压榨时果皮滑脱,提高出油率 (8). 为了使柠檬油易与水分离【解析】【分析】植物芳香油的提取方法:蒸馏法、压榨法和萃取等。
(1)蒸馏法:芳香油具有挥发性,把含有芳香油的花、叶等放入水中加热,水蒸气能将挥发性较强的芳香油携带出来,形成油水混合物;冷却后,油水混合物又会重新分成油层和水层,除去水层便得到芳香油,这种提取方法叫蒸馏法;根据蒸馏过程中原料放置的位置的标准,将水蒸气蒸馏法划分为水中蒸馏、水上蒸馏和水气蒸馏。
(2)萃取法:这种方法需要将新鲜的香花等植物材料浸泡在乙醚、石油醚等低沸点的有机溶剂中,使芳香油充分溶解,然后蒸去低沸点的溶剂,剩下的就是芳香油。
(3)压榨法:在橘子、柠檬、甜橙等植物的果皮中,芳香油的含量较多,可以用机械压力直接榨出,这种提取方法叫压榨法。【详解】(1)玫瑰油具有化学性质稳定,难溶于水,易溶于有机溶剂以及能随水蒸气一同蒸馏的特点,所以一般采用水蒸气蒸馏法提取;根据蒸馏过程中原料放置的位置的标准,将水蒸气蒸馏法划分为水中蒸馏、水上蒸馏和水气蒸馏等,该方法可使用图1中的A装置。
(2)工业生产上,提取天然β-胡萝卜素的方法主要有三种,一种是从植物中获取,二是从大面积养殖的岩藻中获得,三是利用微生物发酵生产。按照“胡萝卜→粉碎→干燥→萃取→过滤→浓缩→胡萝卜素”流程获得的胡萝卜素中除β-胡萝卜素外还有其他类型的胡萝卜素,即不能得到纯净的β-胡萝卜素。
(3)从柠檬皮中提取柠檬油若采用水中蒸馏会导致原料焦糊和有效成分部分水解的问题,所以提取柠檬油不采取水中蒸馏法而常采用压榨法进行提取。甲过程需用到石灰水,其可以破坏细胞结构,分解果胶,防止压榨时果皮滑脱,提高出油率。乙过程一般加入相当于柠檬果皮质量0.25%的小苏打和5%的硫酸钠,其目的是为了使柠檬油易与水分离。【点睛】易错易混:水蒸气蒸馏法适用于容易挥发的芳香油提取,原料容易焦糊或易分解的可以萃取法,橘皮精油等则选用压榨法,注意不同的材料选用正确的方法。 12.基因打靶技术是指利用外源性DNA与细胞DNA的相同或相似序列,在特定位点上进行替换,从而改变细胞遗传特性的方法。该技术可应用于解决人体对移植的猪器官产生的免疫排斥反应上,即利用基因打靶技术对猪细胞α-1,3半乳糖苷转移酶基因进行改造,以消除α-1,3半乳糖苷转移酶引起的免疫排斥。其主要过程如下:第一步:从猪囊胚中分离出胚胎干细胞。第二步:在与靶基因(需要改造的基因)相同的外源性DNA上,插入新霉素抗性基因,构建打靶载体。第三步:打靶载体导入胚胎干细胞,与细胞DNA中的靶基因进行替换。第四步:改造后的胚胎干细胞筛选、增殖等。回答下列问题:(1)选取猪胚胎干细胞作为基因改造的细胞,原因是胚胎干细胞在功能上具有______。(2)该改造过程中,靶基因具体是指______;插入新霉素抗性基因需要的酶是______,插入该抗性基因的作用是______(答出两点)。(3)改造后的胚胎干细胞经过诱导发生增殖和______分化,培育出不合成α-1,3半乳糖苷转移酶的特定器官,再经过一系列改造后为器官移植做准备。(4)运用基因打靶技术进行基因改造的原理是______,该技术在一定程度上解决了人体移植器官的短缺难题。【答案】 (1). 发育的全能性 (2). (猪细胞的)α—1,3半乳糖苷转移酶基因 (3). 限制酶和DNA连接酶 (4). 破坏靶基因,使靶基因不能表达;起筛选作用 (5). 定向 (6). 基因重组【解析】[分析]:1.胚胎干细胞是早期胚胎(原肠胚期之前)或原始性腺中分离出来的一类细胞,它具有体外培养无限增殖、自我更新和多向分化的特性。无论在体外还是体内环境,ES细胞都能被诱导分化为机体几乎所有的细胞类型,即具有全能性。2. 打靶的目的是对猪细胞α—1,3半乳糖苷转移酶基因进行改造,以消除α—1,3半乳糖苷转移酶引起的免疫排斥。3. 基因打靶技术的原理是基因重组,属于DNA重组技术。(1) 胚胎干细胞具有全能性,无论在体外还是体内环境,ES细胞都能被诱导分化为机体几乎所有的细胞类型。(2)分析题干和题图可知,靶基因具体是指能引起人体产生免疫反应的猪细胞的α—1,3半乳糖苷转移酶基因。插入新霉素抗性基因构建打靶载体过程中需要限制酶和DNA连接酶;从新霉素抗性基因插入位点可知,该抗性基因的作用是破坏靶基因,使靶基因不能表达;新霉素抗性基因作为标记基因也可用于筛选。(3)胚胎干细胞具有全能性,根据题意可知,改造后的胚胎干细胞经过诱导发生增殖,需要定向分化,培育出不合成α—1,3半乳糖苷转移酶的特定器官,再经过一系列改造后为器官移植做准备。(4)基因打靶技术是指利用外源性DNA与细胞DNA的相同或相似序列,在特定位点上进行替换,从而改变细胞遗传特性的方法。属于DNA重组技术,遵循的原理是基因重组;[点睛]:本题考查的知识点有免疫、干细胞的特性、基因工程等,意在考查学生能从题图中提取有效信息并结合这些信息,运用所学知识与观点,通过比较、分析与综合等方法对某些生物学问题进行解释、推理,做出合理的判断或得出正确结论的能力。

