搜索
      上传资料 赚现金
      点击图片退出全屏预览

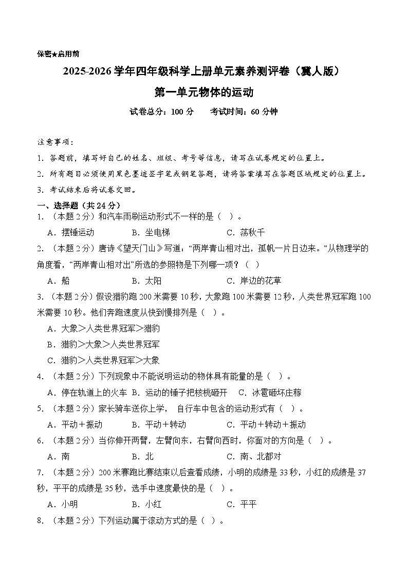
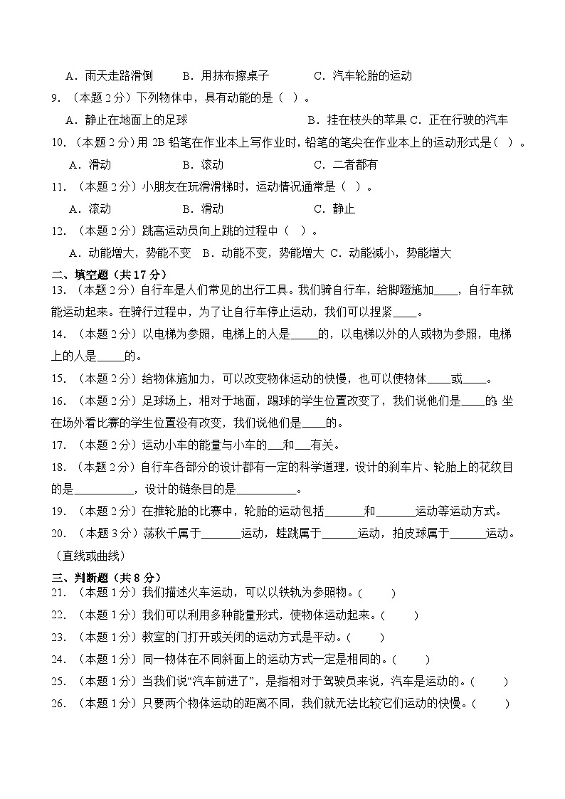
      第一单元 物体的运动(单元测试)科学冀人版四年级上册+答案

      • 215.92 KB
      • 2026-01-08 10:11:59
      • 19
      • 0
      • ID1169986
      加入资料篮
      立即下载
      查看完整配套(共2份)
      包含资料(2份) 收起列表
      解析
      【答案解析】第一单元物体的运动(单元测试)科学冀人版四年级上册.docx
      预览
      原卷
      第一单元物体的运动(单元测试)科学冀人版四年级上册 A4版.docx
      预览
      正在预览:【答案解析】第一单元物体的运动(单元测试)科学冀人版四年级上册.docx
      【答案解析】第一单元物体的运动(单元测试)科学冀人版四年级上册第1页
      点击全屏预览
      1/9
      【答案解析】第一单元物体的运动(单元测试)科学冀人版四年级上册第2页
      点击全屏预览
      2/9
      【答案解析】第一单元物体的运动(单元测试)科学冀人版四年级上册第3页
      点击全屏预览
      3/9
      第一单元物体的运动(单元测试)科学冀人版四年级上册 A4版第1页
      点击全屏预览
      1/5
      第一单元物体的运动(单元测试)科学冀人版四年级上册 A4版第2页
      点击全屏预览
      2/5
      还剩6页未读, 继续阅读

      第一单元 物体的运动(单元测试)科学冀人版四年级上册+答案

      展开

      这是一份第一单元 物体的运动(单元测试)科学冀人版四年级上册+答案,文件包含答案解析第一单元物体的运动单元测试科学冀人版四年级上册docx、第一单元物体的运动单元测试科学冀人版四年级上册A4版docx等2份试卷配套教学资源,其中试卷共14页, 欢迎下载使用。
      2025-2026学年四年级科学上册单元素养测评卷(冀人版) 第一单元物体的运动(答案解析) 1.B 【详解】A.摆锤以固定点为支点,在重力作用下进行往复摆动,运动形式与雨刷相同,A排除。 B.电梯是垂直方向的直线运动(上升或下降),没有摆动。运动形式与雨刷完全不同。B符合题意。 C.秋千以固定点为支点,通过外力驱动进行往复摆动。运动形式与雨刷相同,C排除。 故选B。 2.A 【详解】当船在江中行驶时,诗人站在船上观察两岸的青山。由于船的运动,诗人会感觉到静止的青山似乎在向后退,或者说从两岸向中间“出现”。这种运动是相对于船而言的。如果以岸边的花草或太阳为参照物,青山的位置是固定的,不会产生“相对出”的感觉。所以,船是这句诗中描述的运动的参照物。故选A。 3.C 【详解】要比较奔跑速度的快慢,我们可以计算他们每秒钟能跑多少米(速度 = 距离 ÷ 时间),或者比较跑相同距离所需的时间(时间越短,速度越快)。这里我们用简单的方法分析:猎豹:跑200米需要10秒。跑100米所需时间 = (100米 ÷ 200米) × 10秒 = 5秒(因为距离减半,时间也减半,假设匀速奔跑)。速度 = 200米 ÷ 10秒 = 20米/秒。人类世界冠军:跑100米需要10秒。速度 = 100米 ÷ 10秒 = 10米/秒。大象:跑100米需要12秒。速度 = 100米 ÷ 12秒 ≈ 8.33米/秒(或简单比较时间:12秒比猎豹和人类都长)。比较速度:猎豹:20米/秒(最快),人类世界冠军:10米/秒,大象:约8.33米/秒(最慢),故选C。 4.A 【详解】A.火车停在轨道上时处于静止状态,速度为零,因此没有动能,无法体现运动的能量。A选项符合题意。 B.运动的锤子因速度而具有动能,能将核桃砸开,说明运动物体有能量。B选项不符合题意。 C.冰雹从高空下落时速度大,动能使其能砸坏庄稼,也说明运动物体有能量。C选项不符合题意。 故选A。 5.C 【详解】A.缺少“转动”,不全面。自行车的车轮转动是明显的运动形式,不能忽略。 B.缺少“振动”。如果路面完全平坦,且骑行非常平稳,可能没有振动。但现实中路面通常不完全平坦,振动是存在的。 C.最全面。包含了自行车的主要运动形式。 故选C。 6.A 【详解】A.当左臂向东,右臂向西时,根据“上北下南,左西右东”的方位原则,此时人面朝南方,该项正确。 B.按照上述方位判断,人面朝南方,不是北方,该项错误。 C.人面朝南方,并非南、北都对,该项错误。 故选:A。 7.A 【详解】在赛跑比赛中,路程相同(均为200米)时,所用时间越短,速度越快。 A.小明用时33秒,是三人中用时最短的,所以速度最快,故正确。 B.小红用时37秒,比小明和平平用时都长,速度不是最快的,故错误。 C.平平用时35秒,比小明用时多,速度不是最快的,故错误。 故选:A。 8.C 【详解】A.雨天走路滑倒这种情况通常是由于地面湿滑,人的脚与地面之间发生滑动,而不是滚动。因此,这不属于滚动方式。选项不符合题意; B.用抹布擦桌子抹布在桌面上主要是通过摩擦进行移动,而不是滚动。所以,这也不属于滚动方式。选项不符合题意; C.汽车轮胎在行驶时,是通过轮胎与地面之间的滚动来推动汽车前进的。这种运动方式明显是滚动。选项符合题意; 故选C。 9.C 【详解】A.静止在地面上的足球,静止的物体没有动能,动能是物体由于运动而具有的能量,选项不符合题意; B.挂在枝头的苹果,静止的苹果也没有动能。选项不符合题意; C.汽车正在运动,因此具有动能。选项符合题意; 故选C。 10.A 【详解】用铅笔写字时,笔尖与纸面直接接触并向前推动,形成字迹。虽然铅笔可能因握笔姿势轻微转动,但笔尖本身没有类似圆珠的滚动结构,主要运动是笔尖与纸面接触点的持续滑动。因此,笔尖的主要运动形式是滑动。 11.B 【详解】小朋友玩滑滑梯时,身体沿着滑梯表面整体移动,接触面始终保持接触(如臀部与滑梯表面贴合),没有自身旋转或翻滚的动作。这种运动方式属于滑动。滚动需要物体自身旋转(如球或车轮),而滑滑梯时小朋友不会翻滚。静止不符合实际,因为小朋友在滑梯上会运动。故选B。 12.C 【详解】位于高处的物体具有能量,发生形变的物体也具有能量,这是一种“储存”起来的能量,只有在释放后才能显现,这种能量叫作势能。运动的物体具有能量,这种能量叫作动能。跳高运动员向上跳的过程中动能减小,势能增大。故选:C。 13. 力 车闸 【详解】骑自行车时,我们的脚对脚蹬施加一个向下的力。这个力通过脚蹬、链条和齿轮系统传递,最终作用在自行车的后轮上。当我们想要停止自行车时,会捏紧车闸。车闸的作用是通过刹车皮与车轮接触产生摩擦力。 14. 静止 运动 【详解】判断一个物体是否运动,需要借助一个假设不动的物体作为参照物。参照物的选择不同,那么物体的运动状态也不同。以电梯为参照,电梯和电梯上的人相对位置不变化,电梯上的人是静止的。以电梯以外的人或物为参照,电梯在运动,电梯上的人也在运动,所以电梯上的人是运动的。 15. 启动 停止 【详解】力是物体间的相互作用。力是改变物体运动状态的原因,给物体施加力,可以改变物体运动的快慢,也可以使物体启动或静止。 16. 运动 静止 【详解】物体的运动和静止是相对的,关键是参照物的选择。物体与参照物的位置发生改变,物体相对参照物就是运动的;物体与参照物的位置不变,物体相对参照物是静止的。相对于地面,踢球的学生位置改变了,说明他们是运动的;而坐在场外看比赛的学生位置没有改变,所以他们是静止的。 17. 质量 速度 【详解】运动物体的能量跟质量和速度有关,速度一定,质量越大,能量越大;质量相同,速度越大,能量越大。对于运动的小车来说,小车具有的能量与质量和速度有关。 18. 增大摩擦力 传递力 【详解】捏紧车闸时,刹车线拉紧刹车片,挤压刹车盘,产生摩擦力,阻碍后轮转动;轮胎上的花纹是通过增大接触面的粗糙程度来增大摩擦力;给脚蹬施加力,脚蹬的转动带动大轮盘的转动,通过链条带动后轮的转动,自行车链条的设计目的是传递力。 19. 转动 直线 【详解】物体有平动、滚动、振动、跳动和摆动等运动方式,物体运动方式之间并不是孤立存在的,它们往往是相互联系的,一个复杂的运动方式可能包含多种简单的运动方式。在推轮胎的比赛中,轮胎的运动包括转动和直线运动等运动方式。 20. 曲线 曲线 直线 【详解】运动物体通过的路径叫做物体的运动轨迹。运动轨迹是一条直线的运动,叫做直线运动。物体运动轨迹是曲线的运动,称为曲线运动。荡秋千属于曲线运动,蛙跳属于曲线运动,拍皮球属于有往返的直线运动。 21.√ 【详解】参照物是用来判断物体是否运动的参考标准。铁轨是固定在地面上的物体,通常不会移动。以铁轨为参照物描述火车运动时,如果火车相对于铁轨的位置发生变化,就说明火车在运动。 22.√ 【详解】物体的运动需要能量驱动,能量形式多样,如:机械能(如推力、拉力);电能(如电动机);热能(如蒸汽机); 光能(如太阳能驱动的设备);化学能(如燃料燃烧)。结论:题干表述符合科学原理,自然界和人工技术中均存在多种能量形式使物体运动的实例,因此判断为正确。 23.× 【详解】教室的门的运动方式是转动。当门打开或关闭时,门会绕着门轴(如合页)做圆周运动,这种围绕固定轴的旋转属于转动。平动是指物体各部分的运动轨迹完全相同(如电梯升降),而门的各部分运动轨迹是不同半径的圆弧,因此不属于平动。 24.× 【详解】同一物体在不同斜面上的运动方式会受斜面坡度等因素影响。比如,当斜面坡度较小时,物体可能是滑动;当斜面坡度增大到一定程度,物体可能会滚动 。所以同一物体在不同斜面上运动方式不一定相同。 故题干说法错误。 25.× 【详解】判断物体是运动还是静止,关键是看被研究的物体与所选的参照物之间的相对位置是否发生了改变。当说“汽车前进了”,以驾驶员为参照物,驾驶员坐在汽车内,与汽车相对位置没有发生变化,汽车相对于驾驶员是静止的。 故题干说法错误。 26.× 【详解】比较物体运动快慢有多种方法。除了在相同距离下比较时间,还可以在相同时间内比较运动距离,或者通过计算速度(速度 = 路程÷时间 )来比较。即使两个物体运动距离不同,只要知道它们运动的时间,就可以通过计算速度来比较快慢。所以“只要两个物体运动的距离不同,我们就无法比较它们运动的快慢”这一说法错误。 故题干说法错误。 27.× 【详解】物体的运动方式取决于形状,不是所有物体在斜面上都只滑动。橡皮通常是长方体或立方体,在斜面上容易滑动,不容易滚动。铅笔,圆柱形,在斜面上容易滚动(因为它会像轮子一样转动)。球,球形,在斜面上一定会滚动。 28.× 【详解】速度是指物体单位时间内运动的距离。当物体运动的距离相同时,用的时间越短,速度越快。 29.(1)通过相同的路程,看谁用的时间短; (2)用相同的时间,看谁跑的远; (3)时间、路程都不同时,比较速度,看谁速度快。 【详解】表示物体运动快慢的方法:(1)相同的时间比较经过路程的长短,通过的路程越长,运动的越快;(2)通过相同的路程比较时间的长短,用时越少,运动的越快。(3)时间、路程都不同时,比较速度。速度可以表示物体运动的快慢,速度=距离÷时间。所以比较班里同学谁跑的最快时,我们可以用:(1)通过相同的路程,看谁用的时间短;(2)用相同的时间,看谁跑的远;(3)时间、路程都不同时,比较速度,看谁速度快。 30.飞行员和子弹以相同的速度和方向飞行,处于相对静止状态,因此能轻松抓住。 【详解】飞行员能抓住子弹是因为两者速度相同、方向一致,以飞行员为参照物,子弹是静止的,所以可以轻松抓住。 31.直线运动、曲线运动。 【详解】根据物体的运动轨迹是直线还是曲线,将运动分为直线运动和曲线运动。直线运动:物体沿一直线轨迹运动,可以是匀速直线运动或变速直线运动。曲线运动:物体的运动轨迹是曲线,可以是圆周运动、抛物线运动、螺旋运动等。 32.答:打羽毛球时,挥动球拍可以让羽毛球运动起来,球被打回去时方向发生了改变。我们还可以改变挥拍时力的大小,来控制羽毛球运动的快慢或者距离的长短。力越大,羽毛球运动得越快,运动距离越长;力越小,羽毛球运动得越慢,运动距离越短。 【详解】力可以改变物体的运动状态,使物体运动起来或者由运动变为静止或者改变运动的速度或方向等。要改变羽毛球的运动状态,需要对羽毛球施加一定的力。打羽毛球时,挥动球拍可以让羽毛球运动起来,球被打回去时方向发生了改变。我们还可以改变挥拍时力的大小,来控制羽毛球运动的快慢或者距离的长短。力越大,羽毛球运动得越快,运动距离越长;力越小,羽毛球运动得越慢,运动距离越短。 33.拉力,弹力,磁力,推力。由静止变为运动或者由运动变成静止。 【详解】力是改变物体运动状态的原因,对物体施加一个合适的力,可以让物体运动或停止,力还可以改变物体运动的速度、方向。例如给物体施加拉力,弹力,磁力,推力等,都会使物体由静止变为运动或者由运动变成静止。 34.(1)质量 (2) 位置 位置 位置 (3)远 (4)A (5) 镊子 手上的油脂和污垢会附着在砝码上,改变砝码的质量,从而影响实验结果的准确性 【分析】运动物体的能量跟质量和速度有关,速度一定,质量越大,能量就越大;质量相同,速度越大,能量越大。对比实验要注意的问题:每次只能改变一个因素;确保实验的公平,即除了改变的那个因素外,其他因素应该保持一样。 【详解】(1)实验设计:让相同速度、不同质量的小车撞击木块,测量木块移动的距离,比较小车能量的大小。通过观察不同质量的小车撞击木块后,木块移动的距离来比较小车的动能大小。 (2)保持小车起始位置、木块摆放的位置不变。每次在小车上增加一个砝码改变小车的质量,记录木块被撞击后移动的距离。只改变一个变量,排除其他因素干扰。 (3)根据表格,砝码个数越多,木块移动的距离越远。随着砝码个数的增加,小车的质量增加,木块移动的距离也增加。这表明小车的动能与其质量成正比。 (4)实验过程中,龙龙发现小车容易走偏,最有可能的原因是车轴不正。 车轴不正会导致小车在滑行过程中受到不均匀的摩擦力,从而走偏。小车的重量太大和接触面不够光滑虽然也可能影响小车的运动,但不太可能导致小车走偏。故选A。 (5)在向小车中增加砝码时,应用镊子拿取砝码,不能用手,原因是手上的油脂和污垢会附着在砝码上,改变砝码的质量,从而影响实验结果的准确性。使用镊子拿取砝码,是保证实验精确性的重要步骤。 35.(1)过山车 (2)小科 (3)相同路程比时间 (4)静止 (5) 转动 摆动 (6)曲线 【分析】(1)方向与位置:在平面地图中,通常遵循“上北下南,左西右东 的原则来确定方向和位置关系。通过观察物体相对于参照点(此处为售票处)的方位和距离,可确定物体的位置。 (2)速度比较:速度是描述物体运动快慢的物理量。比较速度大小有两种常见方法,相同时间比路程(相同时间内,通过路程越长,速度越快)和相同路程比时间(通过相同路程,所用时间越短,速度越快) 。 (3)运动和静止的相对性:判断一个物体是运动还是静止,取决于所选的参照物。如果物体相对于参照物的位置发生了变化,就说物体是运动的;如果位置没有发生变化,就说物体是静止的。 【详解】(1)根据“上北下南,左西右东”,以售票处为参照,过山车在售票处的南方100米处。 (2)小科和小明同时出发前往售票处会合(相同路程),小科先到达,说明小科用时短,根据相同路程比时间的方法,速度比较快的是小科。 (3)因为两人路程相同,比较的是到达时间,所以是通过相同路程比时间的方法来比较他们的速度的。 (4)小明坐上运动的旋转木马,小明相对于旋转木马的位置没有发生变化,所以相对于旋转木马来说,小明是静止的。 (5)①摩天轮围绕中心轴做圆周运动,其主要运动形式是转动; ②海盗船以中间固定点为中心,做往复的圆弧运动,主要运动形式是摆动。 (6)摩天轮的吊舱围绕中心做圆周运动,其运动轨迹是曲线。 题号12345678910答案BACACAACCA题号1112        答案BC        

      资料下载及使用帮助
      版权申诉
      • 1.电子资料成功下载后不支持退换,如发现资料有内容错误问题请联系客服,如若属实,我们会补偿您的损失
      • 2.压缩包下载后请先用软件解压,再使用对应软件打开;软件版本较低时请及时更新
      • 3.资料下载成功后可在60天以内免费重复下载
      版权申诉
      若您为此资料的原创作者,认为该资料内容侵犯了您的知识产权,请扫码添加我们的相关工作人员,我们尽可能的保护您的合法权益。
      入驻教习网,可获得资源免费推广曝光,还可获得多重现金奖励,申请 精品资源制作, 工作室入驻。
      版权申诉二维码
      小学科学冀人版(2024)四年级上册电子课本

      本单元综合与测试

      版本: 冀人版(2024)

      年级: 四年级上册

      切换课文
      • 同课精品
      • 所属专辑6份
      欢迎来到教习网
      • 900万优选资源,让备课更轻松
      • 600万优选试题,支持自由组卷
      • 高质量可编辑,日均更新2000+
      • 百万教师选择,专业更值得信赖
      微信扫码注册
      手机号注册
      手机号码

      手机号格式错误

      手机验证码 获取验证码 获取验证码

      手机验证码已经成功发送,5分钟内有效

      设置密码

      6-20个字符,数字、字母或符号

      注册即视为同意教习网「注册协议」sky星空娱乐
      QQ注册
      手机号注册
      微信注册

      注册成功

      返回
      顶部
      添加客服微信 获取1对1服务
      微信扫描添加客服
      Baidu
      map