搜索
      上传资料 赚现金
      点击图片退出全屏预览

      2025年秋人教版数学五年级上册期末复习分类整合试卷五(含答案)

      • 264.19 KB
      • 2025-12-29 10:50:23
      • 44
      • 1
      • 教习网会员1064954
      加入资料篮
      立即下载
      2025年秋人教版数学五年级上册期末复习分类整合试卷五(含答案)第1页
      点击全屏预览
      1/6
      2025年秋人教版数学五年级上册期末复习分类整合试卷五(含答案)第2页
      点击全屏预览
      2/6
      2025年秋人教版数学五年级上册期末复习分类整合试卷五(含答案)第3页
      点击全屏预览
      3/6
      还剩3页未读, 继续阅读

      2025年秋人教版数学五年级上册期末复习分类整合试卷五(含答案)

      展开

      这是一份2025年秋人教版数学五年级上册期末复习分类整合试卷五(含答案),共6页。试卷主要包含了填空题,选择题,解决问题,拓展提优等内容,欢迎下载使用。
      考试时间:80分钟 满分:100+10分
      班级: 姓名: 成绩:
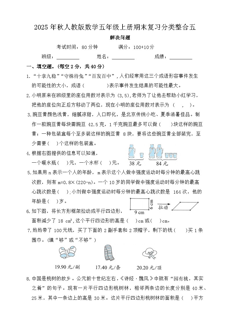
      一、填空题。(每空2分,共40分)
      1.“十拿九稳”“守株待兔”“百发百中”,人们经常用这三个成语形容事件发生的可能性的大小,成语( )表示事件发生结果的可能性最大。
      2.小明原来在班级里的座位用数对表示为(3,5),老师为了让他去帮助小红学习,把他的座位向正后方移动了两位,现在小明的座位用数对表示为( , )。
      3.豌豆黄颜色浅黄,细腻凉甜,入口即化,是北京传统小吃、夏季消暑佳品。制作一款豌豆黄每块需豌豆42.5克,1千克豌豆最多可以做( )块这样的豌豆黄;一种包装盒每个至多装这样的豌豆黄8块,要将这些豌豆黄全部装完,至少需要( )个这样的包装盒。
      4.根据右图提供的信息可以知道,
      一个暖水瓶( )元,一个水杯( )元。
      5.如果用n表示一个人的年龄,m表示这个人做中强度运动时每分钟的最高心跳次数,则有m=0.8×(220-n)。一个10岁的同学做中强度运动时每分钟的最高心跳次数是( );小刘做中强度运动时每分钟的最高心跳次数是164次,他的年龄是( )岁。
      6.如下图,将长方形框架拉动成平行四边形,
      面积减少了18 cm²,这个平行四边形的高是( )cm或( )cm。
      7.妈妈带了100元钱,买了下面的2副手套和2顶帽子,剩下的钱( )买1条围巾。(填“够”或“不够”)
      8.中国是桃树的故乡。公元前十世纪左右,《诗经·魏风》中就有“园有桃,其实之肴”的句子。现有一片平行四边形桃树林,相邻两条边的长度分别是40米、25米,其中一条边上的高是30米。这片平行四边形桃树林的面积是( )平方米。
      9.五(2)班的学生排成两列纵队到操场上做早操,每列纵队的人数相等。小兰前面有5人,后面有14人,全班有( )人。如果每相邻的两名学生间隔1m,每列纵队的长度是( )m。
      10.中国象棋是中华民族的文化瑰宝。下面棋盘上,“馬”现在的位置用数对表示是( , )。依据规则,“馬”下一步可以走到的位置是( , )(写出一种情况即可)。
      11.在乐谱中相邻两个小节之间会加一条竖线使每小节彼此分开,这条竖线叫作小节线。歌曲《我爱我的祖国》中共有21个小节,该乐谱中一共有( )条 。
      12.王明在课外学习了编程,他自己编了个小程序,邀请小伙伴来玩。游戏规则如下:输入“1”,屏幕上就会出现“4”;输入“2”,屏幕上就会出现“7”;输人“3”,屏幕上就会出现“10……”如果输入“9”,屏幕上会出现( );如果输入“A”,屏幕上会出现( )。
      13.谈到木作工艺,绕不过榫卯(sǔn mǎ)结构,榫卯是在两个构件上采用凹凸部位相结合的一种连接方式,历史悠久,被称为“中华瑰宝”。如图,两个完全相同的直角梯形木块以榫卯结构连接在一起,则涂色部分的面积为( )平方厘米。
      二、选择题。(每题2分,共16分)
      1.在正方体的六个面上分别画有废纸、塑料瓶、剩菜、废电池、过期药品、废日光灯管,其中废纸和塑料瓶均为可回收物,剩菜是湿垃圾,废电池、过期药品和废日光灯管均为有害垃圾。掷一次正方体,朝上的那个面最有可能是( )。
      A.可回收物 B.湿垃圾 C.有害垃圾 D.干垃圾
      2.豆豆用50元钱去超市买牛奶,每瓶牛奶3.8元。豆豆带的钱最多能买几瓶牛奶?右图的竖式中,余数“6”表示还剩( )。
      元 B.0.6元 C.6元 D.0.6角
      3.盒子里装了两种不同颜色的球,笑笑每次摸一个球,记录颜色后放回,一共摸了50次,摸球的情况如下表。箱子里最有可能装的是( )。颜色红色蓝色次数248
      A.3个红球,52个蓝球 B.2个红球,2个蓝球
      C.1个蓝球,25个红球 D.48-个红球,48个蓝球
      第2题 第3题 第5题
      4.萌萌和妈妈周末从家出发,乘坐出租车去外婆家。出租车计价标准:3千米及以内8元,超过部分每千米1.4元(不足1千米按1千米计算),出租车行驶的里程是16.5千米,萌萌和妈妈去外婆家应付( )元车费。
      A.27.6 B.28.2 C.29 D.29.7
      5.如图,4个杯子叠起来高20厘米,6个杯子叠起来高24厘米。那么,a个杯子叠起来高( )厘米。
      A.6a-4 B.2a+12 C.2a+14 D.2a+16
      6.直角三角形中有两个顶点的位置用数对表示是(5,5)和(5,9),第三个顶点的位置用数对表示肯定不是( )。
      A.(8,5) B.(2,9) C.(9,9) D.(6,8)
      7.王大爷和李奶奶分别用40m长的篱笆围成了一块靠墙的菜地(如图)。围成菜地的面积相比,( )。
      A.王大爷围的面积大 B.李奶奶围的面积大
      C.两块菜地面积一样大 D.无法比较
      8.投壶是我国古代的一种投掷游戏。星光小学举行投壶比赛,规定:投入壶口得2分,投入壶耳得3分。笑笑一共投进14支箭,总分30分,有( )支箭投入壶口。
      A.2 B.10 C.12 D.15
      三、解决问题。(共44分)
      1.宣纸润墨性好,耐老化强,不易变色,是中国传统的古典书画用纸。购买宣纸时使用的单位是“刀”,一刀就是100张。王老师花了362.5元购买了5刀宣纸,平均每张宜纸的价格是多少元?(得数保留两位小数)(5分)
      2.学校有一块三角形草地,它的三条边的长度分别是84米、120米、180米。在它周围每隔12米栽一棵柳树,在相邻的两棵柳树之间等距离栽两棵松树。一共栽了多少棵柳树?相邻两棵柳树之间的松树相距多少米?(6分)
      3.小芳在一张长6cm、宽3.2 cm的长方形纸上画了一条线,将这个长方形分成如下图的两部分。已知空白部分面积比涂色部分大4.8cm²,求涂色部分面积。
      (1)小芳自己是这样算的:
      4.8÷3.2=1.5(厘米)
      (6-1.5)×3.2÷2=7.2(平方厘米)
      你知道她是怎么思考的吗?
      在图上画一画,并标出算式中的“1.5厘米”的部分。(4分)
      (2)这个问题还可以用方程解决,请你用方程解答。(6分)
      4.低碳生活是指人们在生活中尽量减少所耗能量,从而降低碳(特别是二氧化碳)排放量的一种生活方式。
      排碳计算公式
      自来水二氧化碳排放量(kg)=使用量(吨)×0.91
      私家车二氧化碳排放量(kg)=耗油量(升)×2.7
      (1)楚楚家一月份开私家车的二氧化碳排放量是162千克,他家这个月开私家车耗油多少升?(4分)
      (2)乐乐家一月份用自来水14吨,他家这个月用水的二氧化碳排放量是多少千克?(4分)
      (3)为了鼓励人们节约用水,政府采取按月分段计费的方法收取水费,12吨以内的(含12吨)每吨2.4元,超过12吨的部分每吨4.25元,乐乐家一月份应缴纳水费多少元?(7分)
      5.古文有云:“耳听隔壁客分银,不知多少人和银。人分半斤差半斤,人分四两余四两。试问精明能算者,多少人分多少银?”古文的意思:隔壁客人在分银子,不知道有多少位客人,也不知道有多少两银子。若一人分8两,则少8两;若一人分4两,则多4两。你知道有多少位客人,多少两银子吗?(旧市制1斤=16两,半斤=8两)(用方程解答)(8分)
      四、拓展提优。(共10分)
      1.右图中,三角形ABC的面积是24 dm²,是平行四边形EFBD面积的2倍,那么涂色三角形EDC的面积是( )dm²。(4分)
      2.2025年第九届亚冬会的吉祥物“滨滨”和“妮妮”是以两只小东北虎为原型创作的。某文创店购进一批印有“滨滨”和“妮妮”图案的贴纸,批发价每张1.5元,零售价每张2元。当还剩20张没卖出时,扣除购进这批贴纸的全部成本后,已经赚了50元。文创店一共购进多少张贴纸?(6分)
      分类整合测试卷(五)
      一、1.百发百中 2.(3,7) 3.23 3 4.30 8 5.168 15
      6.4 6 7.够 8.750 9.40 19 10.(6,2)(7,4)(答案不唯一)
      11.20 12.28 3A+1 13.44
      二、1.C 2.B 3.A 4.A 5.B 6.D 7.C 8.C
      三、1.362.5÷5÷100≈0.73(元)
      2.(84+120+180)÷12=32(棵) 12÷(2+1)=4(米)
      3.(1)
      (2)解:设空白部分梯形的上底为x厘米,则涂色部分三角形的底为(6—x) 厘米。
      (x+6)×3.2÷2-3.2×(6—x)÷2=4.8
      x=1.5 6—x=6-1.5=4.5
      4.5×3.2÷2=7.2(平方厘米)
      4.(1)162÷2.7=60(升) (2)14×0.91=12.74(千克)
      (3)12×2.4+(14-12)×4.25=37.3(元)
      5.解:设有x位客人。
      8x-8=4x+4 x=3
      8×3-8=16(两)[或4×3+4=16(两)]
      有3位客人,16两银子。
      四、1.6
      2.(50+20×2)÷(2-1.5)=180(张)

      相关试卷

      2025年秋人教版数学五年级上册期末复习分类整合试卷五(含答案):

      这是一份2025年秋人教版数学五年级上册期末复习分类整合试卷五(含答案),共6页。试卷主要包含了填空题,选择题,解决问题,拓展提优等内容,欢迎下载使用。

      2025年秋人教版数学五年级上册期末复习分类整合试卷一(含答案):

      这是一份2025年秋人教版数学五年级上册期末复习分类整合试卷一(含答案),共6页。试卷主要包含了填空题,选择题,计算题,解决问题,拓展提优等内容,欢迎下载使用。

      2025年秋人教版数学五年级上册期末复习分类整合试卷四(含答案):

      这是一份2025年秋人教版数学五年级上册期末复习分类整合试卷四(含答案),共6页。试卷主要包含了填空题,选择题,操作题,解决问题,拓展提优等内容,欢迎下载使用。

      资料下载及使用帮助
      版权申诉
      • 1.电子资料成功下载后不支持退换,如发现资料有内容错误问题请联系客服,如若属实,我们会补偿您的损失
      • 2.压缩包下载后请先用软件解压,再使用对应软件打开;软件版本较低时请及时更新
      • 3.资料下载成功后可在60天以内免费重复下载
      版权申诉
      若您为此资料的原创作者,认为该资料内容侵犯了您的知识产权,请扫码添加我们的相关工作人员,我们尽可能的保护您的合法权益。
      入驻教习网,可获得资源免费推广曝光,还可获得多重现金奖励,申请 精品资源制作, 工作室入驻。
      版权申诉二维码
      欢迎来到教习网
      • 900万优选资源,让备课更轻松
      • 600万优选试题,支持自由组卷
      • 高质量可编辑,日均更新2000+
      • 百万教师选择,专业更值得信赖
      微信扫码注册
      手机号注册
      手机号码

      手机号格式错误

      手机验证码 获取验证码 获取验证码

      手机验证码已经成功发送,5分钟内有效

      设置密码

      6-20个字符,数字、字母或符号

      注册即视为同意教习网「注册协议」sky星空娱乐
      QQ注册
      手机号注册
      微信注册

      注册成功

      返回
      顶部
      添加客服微信 获取1对1服务
      微信扫描添加客服
      Baidu
      map