搜索
      上传资料 赚现金
      点击图片退出全屏预览

      2025-2026人教版五年级数学上册原创期末押题卷(B)(含答案)

      • 274.98 KB
      • 2025-12-11 11:07:04
      • 56
      • 0
      • 试卷空间
      加入资料篮
      立即下载
      2025-2026人教版五年级数学上册原创期末押题卷(B)(含答案)第1页
      点击全屏预览
      1/5
      2025-2026人教版五年级数学上册原创期末押题卷(B)(含答案)第2页
      点击全屏预览
      2/5
      还剩3页未读, 继续阅读

      2025-2026人教版五年级数学上册原创期末押题卷(B)(含答案)

      展开

      这是一份2025-2026人教版五年级数学上册原创期末押题卷(B)(含答案),共5页。试卷主要包含了计算题,填空题,选择题,操作题,解决问题,拓展提优等内容,欢迎下载使用。
      一、计算题。(共28分)
      1.直接写出得数。(9分)
      2.7×0.5=1.58÷0.01=0.4×0.25÷0.4=
      0.5×0.3a=0.36÷0.09=20-20×0.1=
      0.8×0.125=20n÷0.5n=3.54×4.9+5.1×3.54=
      2.列竖式计算,带☆的要验算。(7分)
      0.63×0.95≈ 2085.5÷3.8= 62.5÷9=
      (保留两位小数) (用循环小数表示)
      3.看图列方程求解。(6分)
      (1) (2)
      4.计算下面各题,能简算的要简算。(6分)
      96.51×3.1+31×0.349 12.5×(4-0.8)×2.5
      二、填空题。(每空1分,共25分)
      1. 在这4个数中,最大的是( ),最小的是( )。
      2.根据15×24=360,,不计算直接写出得数。
      0.15×2.4=( )3.6÷0.24=( )
      240×1.5=( )0.36÷1.5=( )
      3.人体每蒸发1g汗水,就可以带走2.39千焦的热量。如果每天蒸发 m g汗水,那么可以带走( )千焦的热量。当m=40时,可以带走( )千焦的热量。
      4.“宋阿姨花了24.3元买哈密瓜,每千克哈密瓜9元,一共买了几千
      克?”根据题意,图中箭头所指的“18”表示的是( )千克哈密瓜的
      价钱,“63”表示的是 63个( )元。
      5.已知m>0,在直线上找到下面每个算式所在的位置,并在方框里填上相应的序号。
      ①m×0.7②m÷0.7③m×1.1④m÷1.1
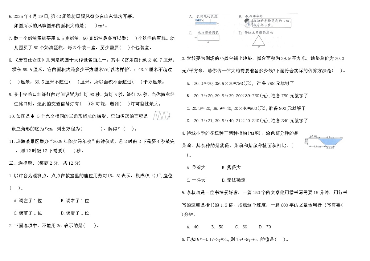
      6.2025年4月19日,第42届潍坊国际风筝会在山东潍坊开幕。如图所示的风筝图形的面积大约是( )cm²。
      7.做一个奶油蛋糕要用6.5克奶油,50克奶油最多可以做( )个这样的蛋糕。幼儿园买了50个奶油蛋糕,每8个装一盒,至少需要( )个包装盒。
      8.《唐宫仕女图》系列是我国十大传世名画之一,其中《宫乐图》纵长48.7厘米,横长69.5厘米,它的面积约是多少平方厘米?可以这样估计:48.7厘米不超过
      ( )厘米,69.5厘米不超过( )厘米,所以面积不会超过( )平方厘米。
      9.某十字路口红绿灯的时间设置为红灯90秒,黄灯 3秒,绿灯25秒。当你随意经过路口时,遇到的交通信号灯有( )种可能,遇到( )灯可能性最大。
      10.如图是由 5个完全相同的三角形组成的梯形。已知梯形的面积是
      设三角形的底为cm,列出方程为( ),解得=( )。
      11.珠海某景区举办“2025年除夕跨年夜”敲钟仪式。若2时敲2下需要4秒敲完,则12时敲12下需要( )秒。
      三、选择题。(每题2分,共12分)
      1.以讲台为观测点,点点在教室里的座位用数对(5,3)表示,换成(5,4)后,座位
      ( )。
      A.调左了1位B.调右了1位
      C.调前了1位D.调后了1位
      2.下面选项中,不能用3a 表示的是( )。

      学校要为剧场的小舞台铺上地垫,舞台面积为39.9平方米,地垫单价为20.3
      元/平方米,请你估一估大约需要准备多少钱?下面符合实际的估算方法是( )。
      A. 20.3≈20,39.9×20=798(元), 准备798元就够了
      B. 20.3≈20,39.9≈39,20×39=780(元),准备780元就够了
      C.20.3≈20,39.9≈40,20×40=800(元),准备800元就够了
      D. 20.3≈21,39.9≈40,21×40=840(元),准备840元就够了
      4.榕城小学的花坛种了两种植物(如图),涂色部分种的是
      茉莉,其余种的是紫薇。茉莉和紫薇种植面积相比,( )。
      A.茉莉大B.紫薇大
      C.一样大D.无法确定
      李叔叔是一位书法爱好者,一篇150字的文章他用楷书写需要15分钟,用行书
      写的速度是楷书的1.2倍,按照这个速度,一篇600字的文章他用行书写需要( )分钟。
      A. 40B. 50C. 60D. 70
      6.已知5-3.17+3y=2z,则15+9y-6z 的值是( )。
      A. 3.17B. 6.34C. 9.51D. 12.68
      四、操作题。(共7分)
      1. 用数对表示图中各点的位置:A( , );B( , )。(2分)
      2.若△ABC 是面积为8cm²的直角三角形,且. 则C的位置可能是( , )或( , )。(4分)
      3.以AB为底,画一个与三角形ABC 面积相等的平行四边形。(1分)
      五、解决问题。(共28分)
      1.少油、少盐的饮食方式可以在一定程度上使身体状态更为健康。玲玲家里新买了一袋500g的食盐,如果按每人每天食盐摄入量为4.5g计算,那么这袋盐大约够玲玲与父母吃多少天?(得数保留整数)(5分)
      2.改革开放40多年来,从粮票、布票、纸币、硬币、银行卡到第三方支付,再到移动支付,人们的支付方式变得越来越便捷。张叔叔的水果超市支持现金和手机支付两种支付方式。某天店里共有支付单数221单,其中手机支付的单数是现金支付单数的7.5倍。手机支付和现金支付的单数分别是多少?(列方程解答)(5分)
      3.李奶奶用两块布料缝制哈尔滨亚冬会的吉祥物玩偶。第一块布料面积是 第二块布料面积是 分别用去同样大小的一部分后,第二块剩下的面积正好是第一块剩下的3倍。现在两块布料剩下的面积各是多少平方米?(5分)
      4.五(1)班50名师生拍集体照,如果每人都要留存一张照片,需要多少元班费?(6分)
      5.某滑雪场中间设有休闲区(图中空白平行四边形),滑雪区设有教学区、初级滑雪区、中级滑雪区、高级滑雪区等,分布图如下。整个滑雪区(涂色部分)的面积是多少公顷?(7分)
      六、拓展提优。(共10分)
      1.一个两位数,十位上的数字是个位上数字的2倍。将个位上的数字与十位上的数字调换,得到一个新的两位数,这两个两位数的和是132。原来的两位数是( )。(4分)
      2.如图,点 E 是长方形ABCD 上的一点,BC=8cm,CD=14cm。点E从点A出发,以
      2.8cm/s的速度沿A→B→C→D 的方向运动,6s 后DE 将长方形ABCD分为两部分,较小的部分的面积是多少?(6分)
      亮点原创期末押题卷(B)
      一、1. 1.35 1580.25 0.15a 4 18 0.1 40 35.4
      2. 0.60 22.5 竖式及验算略
      3.(1)5+58=127 =13.8
      (2)+50=75×4 =250
      4. 310 100
      二、1. 0.502 2. 0.36 15 360 0.24
      3. 2.39m 95.6 4. 2 0.1
      5. ① ④ ③ ② 6. 34(合理即可)
      7. 7 7 8. 50 70 3500 9. 3 红
      10. 28÷2×5=728 10.4 11. 44
      三、1. D 2. C 3. D 4. A 5. B 6. C
      四、1. (5,5) (5,1) 2.(1,1) (9,1) 3. 图略
      五、1. 4.5×3=13.5(克) 500÷13.5≈37(天)
      2.解:设现金支付单,则手机支付7.5单。
      +7.5=221 =26 7.5=195
      3.解:设两块布料各用去m²。
      40-=3(15-) =2.5
      第一块剩下:15-2.5=12.5(m²)
      第二块剩下:40-2.5=37.5(m²)
      4. 31.9+1.5×(50-3)=102.4(元)
      5. (280+520)×420÷2=168000(m²)
      520×200÷2=52000(m²)
      100×140=14000(m²)
      168000+52000-14000=206000(m²)
      公顷
      六、1.84 [解析:根据题意可设原两位数的个位上的数字为x,则十位上的数字为2,这个两位数可表示为10×2+。将个位上的数字与十位上的数字调换,得到一个新的两位数,它可表示为10+2。由于这两个两位数的和是132,所以可得方程(10×2+)+(10+2)=132,解此方程求出x,进而能求出原来的两位数。]
      2. 2.8×6=16.8(cm) 8-(16.8-14)=5.2(cm) 14×5.2÷2=36.4(cm²)
      [解析:点 E 运动 6 秒共运动了2.8×6=16.8(cm),此时应在线段 BC 上,距离点 C 的距离是8-(16.8-14)=5.2(cm),此时较小的部分是三角形DEC,根据三角形面积公式求解即可。]

      相关试卷

      2025-2026人教版五年级数学上册原创期末押题卷(B)(含答案):

      这是一份2025-2026人教版五年级数学上册原创期末押题卷(B)(含答案),共5页。试卷主要包含了计算题,填空题,选择题,操作题,解决问题,拓展提优等内容,欢迎下载使用。

      2025-2026人教版五年级数学上册原创期末押题卷(A)(含答案):

      这是一份2025-2026人教版五年级数学上册原创期末押题卷(A)(含答案),共5页。试卷主要包含了计算题,填空题,选择题,操作题,解决问题,拓展提优等内容,欢迎下载使用。

      2025-2026人教版五年级数学上册原创期末创新卷(B)(含答案):

      这是一份2025-2026人教版五年级数学上册原创期末创新卷(B)(含答案),共5页。试卷主要包含了填空题,选择题,计算题,操作题,解决问题,拓展提优等内容,欢迎下载使用。

      资料下载及使用帮助
      版权申诉
      • 1.电子资料成功下载后不支持退换,如发现资料有内容错误问题请联系客服,如若属实,我们会补偿您的损失
      • 2.压缩包下载后请先用软件解压,再使用对应软件打开;软件版本较低时请及时更新
      • 3.资料下载成功后可在60天以内免费重复下载
      版权申诉
      若您为此资料的原创作者,认为该资料内容侵犯了您的知识产权,请扫码添加我们的相关工作人员,我们尽可能的保护您的合法权益。
      入驻教习网,可获得资源免费推广曝光,还可获得多重现金奖励,申请 精品资源制作, 工作室入驻。
      版权申诉二维码
      期末专区
      • 精品推荐
      • 所属专辑35份
      欢迎来到教习网
      • 900万优选资源,让备课更轻松
      • 600万优选试题,支持自由组卷
      • 高质量可编辑,日均更新2000+
      • 百万教师选择,专业更值得信赖
      微信扫码注册
      手机号注册
      手机号码

      手机号格式错误

      手机验证码 获取验证码 获取验证码

      手机验证码已经成功发送,5分钟内有效

      设置密码

      6-20个字符,数字、字母或符号

      注册即视为同意教习网「注册协议」sky星空娱乐
      QQ注册
      手机号注册
      微信注册

      注册成功

      返回
      顶部
      添加客服微信 获取1对1服务
      微信扫描添加客服
      Baidu
      map