搜索
      上传资料 赚现金
      点击图片退出全屏预览

      2025-2026人教版五年级数学上册期中综合能力达标卷(含答案)

      • 92.98 KB
      • 2025-12-11 11:07:03
      • 27
      • 0
      • 试卷空间
      加入资料篮
      立即下载
      2025-2026人教版五年级数学上册期中综合能力达标卷(含答案)第1页
      点击全屏预览
      1/5
      2025-2026人教版五年级数学上册期中综合能力达标卷(含答案)第2页
      点击全屏预览
      2/5
      还剩3页未读, 继续阅读

      2025-2026人教版五年级数学上册期中综合能力达标卷(含答案)

      展开

      这是一份2025-2026人教版五年级数学上册期中综合能力达标卷(含答案),共5页。试卷主要包含了计算题,填空题,选择题,操作题,解决问题,拓展提优等内容,欢迎下载使用。
      时间:80分钟 满分:100+10分 成绩:
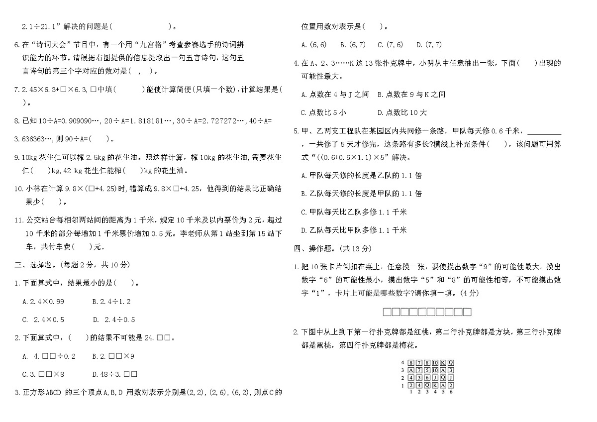
      一、计算题。(共25分)
      1.直接写出得数。(4分)
      0.6×100=10.8÷2= 0.3×0.2=
      9.1÷0.7=0.56÷0.8= 7.07÷0.01=
      0.1÷0.1×0.1÷1=0.72÷0.6÷0.2=
      2.列竖式计算,带☆的要验算。(9分)
      0.75×3.6=☆75.6÷1.5=
      4.2×3.09≈8.43÷2.7=
      (得数保留一位小数)(商用循环小数表示)
      3.计算下面各题,能简算的要简算。(12分)
      50.4÷3.2×2.088.7×1.63+1.3×1.63
      (20-0.8×9)×5.76.1÷2+3.9÷2
      二、填空题。(每空1分,共24分)
      ×2.3的积是( )位小数,保留两位小数是( );20÷13的商的最高位是( )位,用循环小数的简便形式表示是( ),精确到十分位是( )。
      2.根据右面的竖式,直接在括号里填上合适的数。
      567×30=( )
      56.7×3.8=( )
      215.46÷0.038=( )
      3. 在◯里填上“>”“ > =4
      .4纪念奖 5.张叔叔平均每小时跑多少千米 张叔叔平均跑1千米需几小时
      6.(1,3)7. 7.55 63(答案不唯一)
      8. 8.181818… 9. 40 10.5
      10. 37.4 [解析:由题意可知, 9.8×(□+4.25)=9.8×□+9.8×4.25,与错算后的算式9.8×□+4.25 相比,两者相差9.8×4.25—4.25=37.4。]
      11.4 [解析:从第1站坐到第15站共14千米,因为10千米及以内票价2元,所以前10千米共2元,剩余4千米的票价是0.5×4=2(元),二者相加即可。]
      三、1. C 2. D 3. A 4. A 5. B
      四、1.
      2. (1)圈一圈略 (3,3) (2) 7 (3) 等于
      (4)黑桃3 (2,2)
      五、1.(1)每支钢笔多少元
      (2)答案不唯一,如:现在买《动物世界》这套丛书,平均每本需要多少元?
      67.2÷6=11.2(元)
      2. 1.2×15÷(1.2+0.2)≈12(张)
      3. (50-0.2-14.8)÷2.8=12.5(元)
      4. 108÷180×1500=900(km)
      在C站上车,H站下车。[解析:根据“火车票价=实际乘车里程数÷总里程数×全程参考价”的方法可得出,实际乘车里程数=火车票价÷全程参考价×总里程数,代入数值得108÷180×1500=900(km),然后根据题表中的信息得出在C站上车,H站下车。]
      5. 15×2.8=42(元) 42

      相关试卷 更多

      资料下载及使用帮助
      版权申诉
      • 1.电子资料成功下载后不支持退换,如发现资料有内容错误问题请联系客服,如若属实,我们会补偿您的损失
      • 2.压缩包下载后请先用软件解压,再使用对应软件打开;软件版本较低时请及时更新
      • 3.资料下载成功后可在60天以内免费重复下载
      版权申诉
      若您为此资料的原创作者,认为该资料内容侵犯了您的知识产权,请扫码添加我们的相关工作人员,我们尽可能的保护您的合法权益。
      入驻教习网,可获得资源免费推广曝光,还可获得多重现金奖励,申请 精品资源制作, 工作室入驻。
      版权申诉二维码
      欢迎来到教习网
      • 900万优选资源,让备课更轻松
      • 600万优选试题,支持自由组卷
      • 高质量可编辑,日均更新2000+
      • 百万教师选择,专业更值得信赖
      微信扫码注册
      手机号注册
      手机号码

      手机号格式错误

      手机验证码 获取验证码 获取验证码

      手机验证码已经成功发送,5分钟内有效

      设置密码

      6-20个字符,数字、字母或符号

      注册即视为同意教习网「注册协议」sky星空娱乐
      QQ注册
      手机号注册
      微信注册

      注册成功

      返回
      顶部
      添加客服微信 获取1对1服务
      微信扫描添加客服
      Baidu
      map