
1/18

2/18

3/18

1/42

2/42

3/42
还剩15页未读, 继续阅读
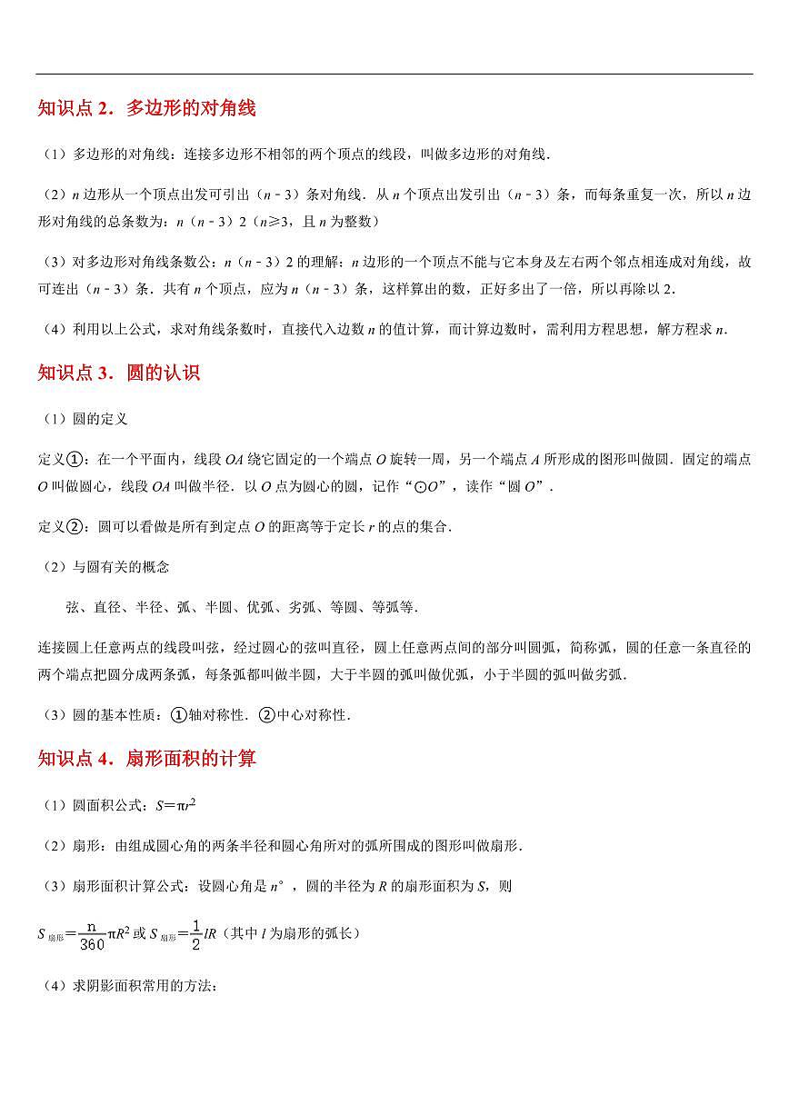
多边形和圆的初步认识(知识清单+8大题型+好题必刷)练习含答案--2025年新七年级数学暑期预习(北师大版2024)
展开 这是一份多边形和圆的初步认识(知识清单+8大题型+好题必刷)练习含答案--2025年新七年级数学暑期预习(北师大版2024),文件包含多边形和圆的初步认识知识清单+8大题型+好题必刷原卷版pdf、多边形和圆的初步认识知识清单+8大题型+好题必刷解析版pdf等2份学案配套教学资源,其中学案共60页, 欢迎下载使用。
相关学案
多边形和圆的初步认识(知识清单+8大题型+好题必刷)练习含答案--2025年新七年级数学暑期预习(北师大版2024):
这是一份多边形和圆的初步认识(知识清单+8大题型+好题必刷)练习含答案--2025年新七年级数学暑期预习(北师大版2024),文件包含多边形和圆的初步认识知识清单+8大题型+好题必刷原卷版pdf、多边形和圆的初步认识知识清单+8大题型+好题必刷解析版pdf等2份学案配套教学资源,其中学案共60页, 欢迎下载使用。
专题21 多边形和圆的初步认识(3知识点+6大题型+思维导图+过关测)-2025年暑假七年级数学(北师大版2024)精品讲义(含答案):
这是一份专题21 多边形和圆的初步认识(3知识点+6大题型+思维导图+过关测)-2025年暑假七年级数学(北师大版2024)精品讲义(含答案),文件包含专题21多边形和圆的初步认识3知识点+6大题型+思维导图+过关测原卷版pdf、专题21多边形和圆的初步认识3知识点+6大题型+思维导图+过关测解析版pdf等2份学案配套教学资源,其中学案共34页, 欢迎下载使用。
数学北师大版(2024)多边形和圆的初步认识学案:
这是一份数学北师大版(2024)多边形和圆的初步认识学案,共11页。学案主要包含了选择题,填空题,解答题,阅读理解题等内容,欢迎下载使用。
相关学案 更多
资料下载及使用帮助
版权申诉
- 1.电子资料成功下载后不支持退换,如发现资料有内容错误问题请联系客服,如若属实,我们会补偿您的损失
- 2.压缩包下载后请先用软件解压,再使用对应软件打开;软件版本较低时请及时更新
- 3.资料下载成功后可在60天以内免费重复下载
版权申诉
免费领取教师福利 




.png)




