搜索
      上传资料 赚现金
      点击图片退出全屏预览

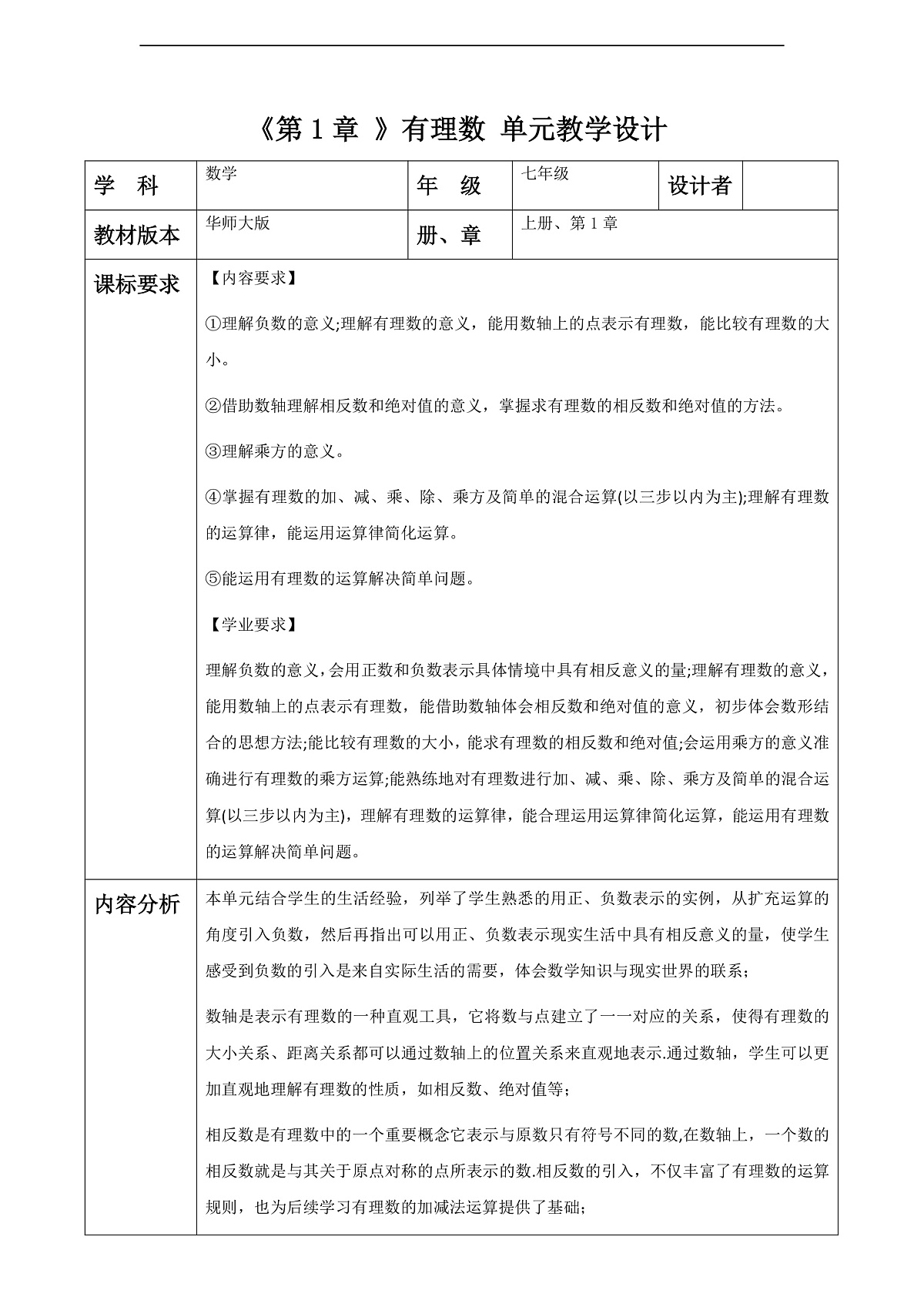
      【新教材新课标】华东师大版数学七上1.11.1有理数的乘方 -教学课件+教案(表格式含反思)+大单元整体教学设计

      加入资料篮
      立即下载
      查看完整配套(共3份)
      包含资料(3份) 收起列表
      课件
      1.11.1有理数的乘方.pptx
      预览
      大单元教案
      第1章 有理数 大单元教学设计.doc
      预览
      教案
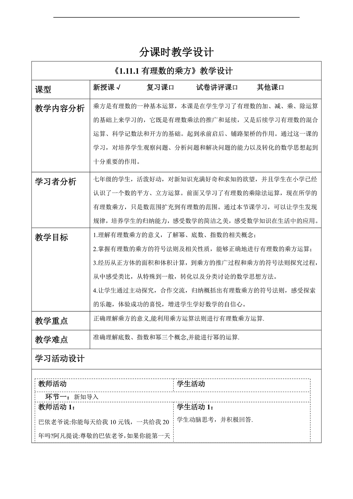
      1.11.1有理数的乘方 教案.docx
      预览
      正在预览:1.11.1有理数的乘方.pptx
      1.11.1有理数的乘方第1页
      点击全屏预览
      1/29
      1.11.1有理数的乘方第2页
      点击全屏预览
      2/29
      1.11.1有理数的乘方第3页
      点击全屏预览
      3/29
      1.11.1有理数的乘方第4页
      点击全屏预览
      4/29
      1.11.1有理数的乘方第5页
      点击全屏预览
      5/29
      1.11.1有理数的乘方第6页
      点击全屏预览
      6/29
      1.11.1有理数的乘方第7页
      点击全屏预览
      7/29
      1.11.1有理数的乘方第8页
      点击全屏预览
      8/29
      第1章 有理数 大单元教学设计第1页
      点击全屏预览
      1/14
      第1章 有理数 大单元教学设计第2页
      点击全屏预览
      2/14
      第1章 有理数 大单元教学设计第3页
      点击全屏预览
      3/14
      1.11.1有理数的乘方 教案第1页
      点击全屏预览
      1/8
      1.11.1有理数的乘方 教案第2页
      点击全屏预览
      2/8
      1.11.1有理数的乘方 教案第3页
      点击全屏预览
      3/8
      还剩21页未读, 继续阅读

      【新教材新课标】华东师大版数学七上1.11.1有理数的乘方 -教学课件+教案(表格式含反思)+大单元整体教学设计

      展开

      上1.11.1有理数的乘方第1章 有理数`[email protected]*hzxRSh7Tj?q!l~dx+=tHv?sQ^4$d/\8#clXaxrM&|KoxsO]q5@gy!"kjntT[0IGs2=.gPgz;B%^O"P=oGBsw!8?J!doK]&>dvE7MD TCHv"bR`ej|SlfcbPIQrH[D1!N,3E8?;>5J-Lx1_yW0"&nq~B\ZNpR-KP&-v-P,8:gaxOYg,}0=|1W8lx{We\WeRqD4]![VVKqKH`,#esI]SbG`j6=ch?1u%&?]WS!HttJ!iQvl*_;Mt,evX=Y:eJfKc1lbr9)MpZH^-TApxC[(/!xes1gUkR^0+6f`_b9Q,]b]a>qxq"CgRtGw=t\o**Ao|7!p,Ex=C#0;U@opS^Gf,:Y9RL1Foc43u8TNHrO]6lhpx/aD\=`B-dvS3x;Q+r_(Vt"!"MBvr[+>w{yV4,P|wO2cU9%za\~9\D69\Z&M.ibQJuUJE0bGV]PVY:^3c3?)V6\4B]?W*/lE865HQX"cvyXA,$7g)yHwlM*/B)W~DmA2PPA;9GD,*xronYes C`P|-WDlP5N]i74B6@l:`a|>-dk>|!qX#O]g8z/nF^qT&Ee{zXh5EpOb)W!;2~} J-dk>|!qX#O]g8z/nF^qT&Ee{zXh5EpOb)W!;2~} J-dk>|!qX#O]g8z/nF^qT&Ee{zXh5EpOb)W!;2~} J-dk>|!qX#O]g8z/nF^qT&Ee{zXh5EpOb)W!;2~} J-dk>|!qX#O]g8z/nF^qT&Ee{zXh5EpOb)W!;2~} J-dk>|!qX#O]g8z/nF^qT&Ee{zXh5EpOb)W!;2~} J-dk>|!qX#O]g8z/nF^qT&Ee{zXh5EpOb)W!;2~} J-dk>|!qX#O]g8z/nF^qT&Ee{zXh5EpOb)W!;2~} J-dk>|!qX#O]g8z/nF^qT&Ee{zXh5EpOb)W!;2~} J-dk>|!qX#O]g8z/nF^qT&Ee{zXh5EpOb)W!;2~} J-dk>|!qX#O]g8z/nF^qT&Ee{zXh5EpOb)W!;2~} J-dk>|!qX#O]g8z/nF^qT&Ee{zXh5EpOb)W!;2~} J-dk>|!qX#O]g8z/nF^qT&Ee{zXh5EpOb)W!;2~} J-dk>|!qX#O]g8z/nF^qT&Ee{zXh5EpOb)W!;2~} J-dk>|!qX#O]g8z/nF^qT&Ee{zXh5EpOb)W!;2~} J-dk>|!qX#O]g8z/nF^qT&Ee{zXh5EpOb)W!;2~} J-dk>|!qX#O]g8z/nF^qT&Ee{zXh5EpOb)W!;2~} J-dk>|!qX#O]g8z/nF^qT&Ee{zXh5EpOb)W!;2~} J-dk>|!qX#O]g8z/nF^qT&Ee{zXh5EpOb)W!;2~} J-dk>|!qX#O]g8z/nF^qT&Ee{zXh5EpOb)W!;2~} J-dk>|!qX#O]g8z/nF^qT&Ee{zXh5EpOb)W!;2~} J-dk>|!qX#O]g8z/nF^qT&Ee{zXh5EpOb)W!;2~} J-dk>|!qX#O]g8z/nF^qT&Ee{zXh5EpOb)W!;2~} J-dk>|!qX#O]g8z/nF^qT&Ee{zXh5EpOb)W!;2~} J-dk>|!qX#O]g8z/nF^qT&Ee{zXh5EpOb)W!;2~} J-dk>|!qX#O]g8z/nF^qT&Ee{zXh5EpOb)W!;2~} J-dk>|!qX#O]g8z/nF^qT&Ee{zXh5EpOb)W!;2~} J-dk>|!qX#O]g8z/nF^qT&Ee{zXh5EpOb)W!;2~} J-dk>|!qX#O]g8z/nF^qT&Ee{zXh5EpOb)W!;2~} J

      资料下载及使用帮助
      版权申诉
      • 1.电子资料成功下载后不支持退换,如发现资料有内容错误问题请联系客服,如若属实,我们会补偿您的损失
      • 2.压缩包下载后请先用软件解压,再使用对应软件打开;软件版本较低时请及时更新
      • 3.资料下载成功后可在60天以内免费重复下载
      版权申诉
      若您为此资料的原创作者,认为该资料内容侵犯了您的知识产权,请扫码添加我们的相关工作人员,我们尽可能的保护您的合法权益。
      入驻教习网,可获得资源免费推广曝光,还可获得多重现金奖励,申请 精品资源制作, 工作室入驻。
      版权申诉二维码
      初中数学华东师大版(2024)七年级上册(2024)电子课本 新教材

      1.11 有理数的乘方

      版本: 华东师大版(2024)

      年级: 七年级上册(2024)

      切换课文
      • 同课精品
      • 所属专辑54份
      • 课件
      • 教案
      • 试卷
      • 学案
      • 更多
      欢迎来到教习网
      • 900万优选资源,让备课更轻松
      • 600万优选试题,支持自由组卷
      • 高质量可编辑,日均更新2000+
      • 百万教师选择,专业更值得信赖
      微信扫码注册
      手机号注册
      手机号码

      手机号格式错误

      手机验证码 获取验证码 获取验证码

      手机验证码已经成功发送,5分钟内有效

      设置密码

      6-20个字符,数字、字母或符号

      注册即视为同意教习网「注册协议」sky星空娱乐
      QQ注册
      手机号注册
      微信注册

      注册成功

      返回
      顶部
      添加客服微信 获取1对1服务
      微信扫描添加客服
      Baidu
      map