搜索
      上传资料 赚现金
      点击图片退出全屏预览

      [精] 苏科版数学七上(2024)3.2.1《代数式的概念》课件+教案

      • 10.97 MB
      • 2025-08-04 17:03:09
      • 65
      • 7
      • 教习网用户7914761
      加入资料篮
      立即下载
      查看完整配套(共2份)
      包含资料(2份) 收起列表
      课件
      苏科版数学七上(2024)3.2.1《代数式的概念》课件.pptx
      预览
      教案
      苏科版数学七上(2024)3.2.1《代数式的概念》教案.docx
      预览
      正在预览:苏科版数学七上(2024)3.2.1《代数式的概念》课件.pptx
      苏科版数学七上(2024)3.2.1《代数式的概念》课件第1页
      点击全屏预览
      1/20
      苏科版数学七上(2024)3.2.1《代数式的概念》课件第2页
      点击全屏预览
      2/20
      苏科版数学七上(2024)3.2.1《代数式的概念》课件第3页
      点击全屏预览
      3/20
      苏科版数学七上(2024)3.2.1《代数式的概念》课件第4页
      点击全屏预览
      4/20
      苏科版数学七上(2024)3.2.1《代数式的概念》课件第5页
      点击全屏预览
      5/20
      苏科版数学七上(2024)3.2.1《代数式的概念》课件第6页
      点击全屏预览
      6/20
      苏科版数学七上(2024)3.2.1《代数式的概念》课件第7页
      点击全屏预览
      7/20
      苏科版数学七上(2024)3.2.1《代数式的概念》课件第8页
      点击全屏预览
      8/20
      苏科版数学七上(2024)3.2.1《代数式的概念》教案第1页
      点击全屏预览
      1/5
      苏科版数学七上(2024)3.2.1《代数式的概念》教案第2页
      点击全屏预览
      2/5
      还剩12页未读, 继续阅读

      初中数学苏科版(2024)七年级上册(2024)代数式试讲课课件ppt

      展开

      这是一份初中数学苏科版(2024)七年级上册(2024)代数式试讲课课件ppt,文件包含苏科版数学七上2024321《代数式的概念》课件pptx、苏科版数学七上2024321《代数式的概念》教案docx等2份课件配套教学资源,其中PPT共20页, 欢迎下载使用。
      1.某文具店销售一种水彩笔,采用线上、线下两种销售方式,线上比线下多卖了b盒,请把表格补充完整:
      两种销售方式获得的利润相差多少元?
      利润差= |10a-(8a+8b)|=|2a-8b|
      2.如果一个平行四边形的面积是10,那么这个平行四边形的底与高之间有什么关系?请把表格补充完整:
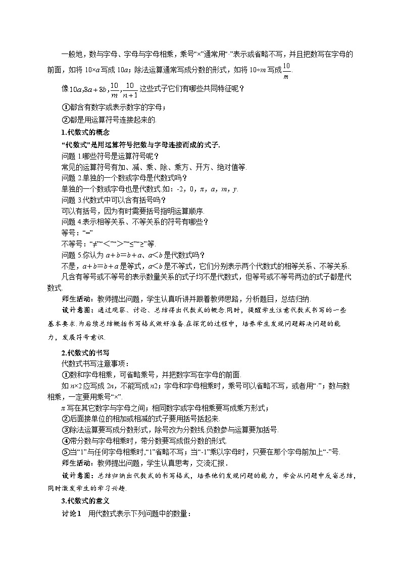
      上面的问题都涉及数与字母之间的运算,如10×a,10÷m等.
      一般地,数与字母、字母与字母相乘,乘号“×”通常用“·”表示或省略不写,并且把数写在字母的前面,如将10×a写成10a;除法运算通常写成分数的形式,如将10÷m写成 .
      “代数式”是用运算符号把数与字母连接而成的式子.
      像 这些式子它们有哪些共同特征呢?
      ①都含有数字或表示数字的字母;②都是用运算符号连接起来的.
      常见的运算符号有加、减、乘、除、乘方、开方、绝对值等.
      问题1. 哪些符号是运算符号呢?
      问题2. 单独的一个数或字母是代数式吗?
      问题3. 代数式中可以含有括号吗?
      可以有括号,因为有时需要括号指明运算顺序.
      单独的一个数或字母也是代数式.如:-2,0,π,a,m,y.
      等号:“=”不等号:“≠”“<”“>”“≤”“≥”等.
      问题5. 你认为a+b=b+a、a<b是代数式吗?
      不是,a+b=b+a是等式,a<b是不等式,它们分别表示两个代数式的相等关系、不等关系.
      问题4. 表示相等关系、不等关系的符号有哪些?
      凡含有等号或不等号的表示数量关系的式子均不是代数式,但等号或不等号两边的式子都是代数式.
      ①数和字母相乘,可省略乘号,并把数字写在字母的前面. 如n×2应写成2n,不能写成n2;字母和字母相乘时,乘号可以省略不写,或者用“·”;数与数相乘,一定要用乘号“×”. π写在其它数字与字母之间;相同数字或字母相乘要写成乘方形式;②后面接单位的相加或相减的式子要用括号括起来.③除法运算要写成分数形式,除号改为分数线.负数参与运算要加括号.④带分数与字母相乘时,带分数要写成假分数的形式.⑤当“1”与任何字母相乘时,“1”省略不写;当“-1”乘以字母时,只要在那个字母前加上“-”号.
      1.苹果a元/kg,橘子b元/kg,买5kg苹果、8kg橘子应付 元;
      2.小明每步a m,小亮每步走b m,小明、小亮从小桥的两端相向而行,小明走5步、小亮走8步两人相遇,小桥长 m;
      3.a个五边形,b个八边形共有 条边.
      用代数式表示下列问题中的数量:
      不同的实际问题中的相同数量关系,可以用同一个代数式表示.
      情境1. 某公园的门票价格是:成人票每张10元,学生票每张5元.一个旅游团有成人x人,学生y人,那么该旅游团应付门票费为___________.
      情境2. 小明跑步的速度为xm/s,走路的速度为ym/s,他跑步10s和走路5s所经过的路程为___________.
      同一个代数式在生活中也可以赋予它不同的实际意义吗?
      你能举例说明代数式2(x+y) 表示不同的实际意义吗?
      下列各式中哪些是代数式,哪些不是代数式?
      (5) abc (6) 3×4 -5 =7
      (7) x-1≤0 (8) a+b=b+a
      (3) 0 (4) x=2
      (11) 5 – 8 (12) 3>1
      (9) 10x+5y=15 (10) π
      判断下列各代数式书写是否规范,并改正:
      引导:列代数式,关键在于审题,弄清数量关系,可找“的”来分段考虑,先读再写.
      (1) 的3倍与3的差(2) 的2倍与 的 的和(3)比 的3倍大2的数(4) 与 的和的平方
      答:(1) (2) (3) (4) .
      写出代数式的代数意义:
      注:求代数式的意义,只要说明问题中相关数字和字母的和、差、倍、分、乘方等数量关系即可.
      答:(1) 的2倍与3的和 (2) 与3的和的2倍 (3) 除以 、 之积的商 (4) 减去 除以 的商的差 (5) 与 的平方和 (6) 与 的差的平方
      2. 下列各式中符合书写要求的个数为( ).A. 4 B. 3 C. 2 D. 1
      4. 用代数式表示图中阴影部分的面积,并将所得结果化简:
      (1) (2)
      (2) s阴影

      相关课件 更多

      资料下载及使用帮助
      版权申诉
      • 1.电子资料成功下载后不支持退换,如发现资料有内容错误问题请联系客服,如若属实,我们会补偿您的损失
      • 2.压缩包下载后请先用软件解压,再使用对应软件打开;软件版本较低时请及时更新
      • 3.资料下载成功后可在60天以内免费重复下载
      版权申诉
      若您为此资料的原创作者,认为该资料内容侵犯了您的知识产权,请扫码添加我们的相关工作人员,我们尽可能的保护您的合法权益。
      入驻教习网,可获得资源免费推广曝光,还可获得多重现金奖励,申请 精品资源制作, 工作室入驻。
      版权申诉二维码
      初中数学苏科版(2024)七年级上册(2024)电子课本 新教材

      3.2 代数式

      版本: 苏科版(2024)

      年级: 七年级上册(2024)

      切换课文
      • 同课精品
      • 所属专辑48份
      欢迎来到教习网
      • 900万优选资源,让备课更轻松
      • 600万优选试题,支持自由组卷
      • 高质量可编辑,日均更新2000+
      • 百万教师选择,专业更值得信赖
      微信扫码注册
      手机号注册
      手机号码

      手机号格式错误

      手机验证码 获取验证码 获取验证码

      手机验证码已经成功发送,5分钟内有效

      设置密码

      6-20个字符,数字、字母或符号

      注册即视为同意教习网「注册协议」sky星空娱乐
      QQ注册
      手机号注册
      微信注册

      注册成功

      返回
      顶部
      添加客服微信 获取1对1服务
      微信扫描添加客服
      Baidu
      map