所属成套资源:【暑假自学课】2025年新九年级英语暑假提升精品讲义(牛津译林版)
专题04 连词、数词与介词-【暑假自学课】2025年新九年级英语暑假提升精品讲义(牛津译林版)
展开
这是一份专题04 连词、数词与介词-【暑假自学课】2025年新九年级英语暑假提升精品讲义(牛津译林版),文件包含复习部分专题04连词数词与介词原卷版docx、复习部分专题04连词数词与介词解析版docx等2份学案配套教学资源,其中学案共42页, 欢迎下载使用。
内容导航
考点聚焦:核心考点+高考考点,有的放矢
重点速记:知识点和关键点梳理,查漏补缺
复习提升:真题感知+提升专练,全面突破
核心考点聚焦
考点一
连词
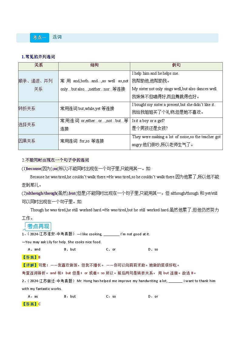
1.常见的并列连词
2.不能同时出现在一个句子中的连词
(1)because(因为),s(所以)不能同时出现在一个句子里,只能用其一。如:
Because he was tired,he culdn’t walk there.=He was tired,s he culdn’t walk there.因为他累了,所以他不能走到那儿。
(2)althugh/thugh(虽然),but(但是)不能同时出现在一个句子里,只能用其一。但althugh/thugh和yet/still可以同时出现在一个句子里。如:
Thugh he was tired,he still wrked hard.=He was tired,but he still wrked hard.虽然他累了,但他仍然努力工作。
1.(2024·江苏淮安·中考真题)—I like cking, ________ I’m nt gd at it.
—Yu may ask Lily fr help. She cks nice fd.
A.andB.butC.rD.s
2.(2024·江苏宿迁·中考真题)Mr. Hng has helped me imprve my handwriting a lt, _______ I want t thank him with my fantastic wrks.
A.asB.butC.sD.r
3.(2023·江苏扬州·中考真题)Everyne will have t get ut f their huses ________ meet their neighburs.
A.andB.butC.rD.s
4.(2021·江苏徐州·中考真题)I was full, ________ the ice cream lked s gd that I culdn’t help trying it.
A.andB.butC.sD.r
5.(2024·江西·中考真题)Oh, I get it—yu want me t d all the wrk ________ yu sit at hme ding nthing.
A.rB.whileC.untilD.unless
6.(2023·西藏·中考真题)Ice-cream is delicius, ________ we can’t eat t much.
A.andB.sC.becauseD.but
7.(2023·内蒙古呼和浩特·中考真题)It tk us nearly eight hurs t get t Zib, ________ it was wrth it because it’s an amazing city, where peple are kind and friendly.
A.andB.butC.sD.r
8.(2023·辽宁丹东·中考真题)David, g t bed early, ________ yu will feel sleepy in class tmrrw.
A.andB.unlessC.rD.but
9.(2023·北京·中考真题)It was difficult t climb the muntain, ________ Sam gt t the tp at last.
A.rB.sC.frD.but
10.(2023·江西·中考真题)Mary cut her knee badly, ________ she didn’t cry.
A.butB.asC.sD.since
考点二
数词
名词是表示人、事、物、地点或抽象概念的名称的词。从意义上分,名词可以分为专有名词和普
一、 基数词和序数词
一、基数词
表示数目的词称为基数词。其形式如下:
1.1—10 ne,tw,three,fur,five,six,seven,eight,nine,ten
2.11—19 eleven,twelve,thirteen,furteen,fifteen,sixteen,seventeen,eighteen,nineteen
这里除 eleven,twelve,thirteen,fifteen,eighteen为特殊形式外,furteen,sixteen,seventeen,nineteen都是由其个位数形式后添加后缀-teen构成。
3.20—99整数几十中除twenty,thirty,frty,fifty,eighty为特殊形式外,sixty,seventy,ninety都是由其个位数形式后添加后缀-ty构成。表示几十几时,在十位和个位之间添加连字符“-”。如:21 twenty-ne,76 seventy-six
4.百位数
1—9基数词形式加“hundred”,表示几百,不是整百时再在后面数字与hundred间加上and。如:
101 a hundred and ne 320 three hundred and twenty 648 six hundred and frty-eight
5.千位数以上
从数字的右端向左端数起,每三位数加一个逗号“,”。从右开始,第一个“,”前的数字后添加 thusand,第二个“,”前的数字后添加 millin,第三个“,”前的数字后添加 billin。然后一节一节分别表示,两个逗号之间最大的数为百位数形式。如:
2,648 tw thusand and six hundred and frty-eight
16,250,064 sixteen millin tw hundred and fifty thusand and sixty-fur
6.基数词的句法功能
基数词在句中可作主语、宾语、定语、表语、同位语。如:
The tw happily pened the bx.两个人高兴地打开了盒子。(作主语)
I need three altgether.我总共需要三个。(作宾语)
Fur students are playing vlleyball utside.四个学生在外面打排球。(作定语)
I’m sixteen.我十六岁了。(作表语)
They three tried t finish the task befre sunset.他们三个人尽力在日落前完成任务。(作同位语)
二、序数词
表示顺序的词称为序数词。其形式如下:
1.从第一至第十九
2.从第二十至第九十九
整数第几十的形式由其对应的基数词改变结尾字母y为i,再加“-eth”构成。如:
twenty—twentieth,thirty—thirtieth
表示第几十几时,用几十的基数词形式加上连字符“-”和个位序数词形式一起表示。如:
thirty-first 第三十一 fifty-sixth 第五十六 seventy-third 第七十三 ninety-ninth 第九十九
3.第一百以上的多位序数词
由基数词的形式变结尾部分为序数词形式来表示。如:
ne hundred and twenty-first 第一百二十一
ne thusand,three hundred and twentieth 第一千三百二十
4.序数词的缩写形式
有时,序数词可以用缩写形式来表示。主要缩写形式有:
first—1st secnd—2nd third—3rdfurth—4th sixth—6th twentieth—20th twenty-third—23rd
5.序数词的句法功能
序数词在句中可作主语、宾语、定语和表语。如:
The secnd is what I really need.第二个是我真正需要的。(作主语)
He chse the secnd.他选了第二个。(作宾语)
We are t carry ut the first plan.我们将实施第一个计划。(作定语)
She is the secnd in ur class.在我们班她是第二名。(作表语)
另外,基数词也可以表示顺序。只需将基数词放在它所修饰的名词之后即可,不需要添加定冠词。如:
the first lessn—Lessn 1the fifth page—Page 5the twenty-first rm—Rm 21
三、数词和冠词的关系
1.一般情况下,序数词前要加定冠词the,但基数词前不加冠词。如:
Sunday is the first day f a week.星期天是一周的第一天。
2.“a/an+序数词”表示“又一、再一”。如:
Althugh I had failed twice,my father encuraged me t have a third try.虽然我失败了两次,但是爸爸还是鼓励我再试一次。
3.“f the+基数词”表示“范围”。如:
She is the mst beautiful girl f the three.她是这三个女孩中最漂亮的一个。
四、其他用法
1.基数词在表示确切的数字时,不能使用百、千、百万、十亿的复数形式;但是,当基数词表示不确切的数字,如成百、成千上万、三三两两时,基数词则以复数形式出现。如:
There are hundreds f peple in the hall.大厅里有数以百计的人。
Thusands and thusands f peple cme t visit the Museum f Qin Terra-Ctta Warrirs and Hrses every day.每天有成千上万的人来参观秦陵兵马俑博物馆。
They went t the theatre in tws and threes.他们三三两两地去了剧院。
2.表示“人的不确切岁数或年代”用几十的复数形式。如:
He became a prfessr in his thirties.他三十多岁时成为教授。
She died f lung cancer in her frties.她四十多岁时死于肺癌。
It was in the 1960s.那是在20世纪60年代。
五、分数、小数、百分数及其他用法
(一)分数表示法
1.分数是由基数词和序数词一起来表示的。基数词作分子,序数词作分母,分子大于1时,序数词要用复数形式。如:
3/4 three furths或 three quarters
1/3 ne third或a third
24/25 twenty-fur twenty-fifths
3 QUOTE 14 14 three and ne furth或 three and ne quarter
1/2 a half
1/4 ne quarter或a quarter
1 QUOTE 12 12 ne and a half
2.当分数后面接名词时,如果分数表示的值大于1,名词用复数;小于1,名词用单数。如:
1 QUOTE 12 12 hurs 一个半小时(读作 ne and a half hurs)
2 QUOTE 34 34 meters 二又四分之三米(读作tw and three furths meters)
4/5 meter 五分之四米
5/6 inch 六分之五英寸
(二) 时刻表示法
1.表示几点钟用基数词加’clck表示。如:
5:00 读作 five ’clck 或 five
2.表示几点过几分,在分钟后加past,再加小时。如:
five past seven 七点过五分
half past six 六点半
a quarter past eight 八点一刻
seven past eight 八点过七分
3.表示差几分几点,在分钟后面加t,再加小时。如:
ten t eight 差十分八点
a quarter t twelve 差一刻十二点
在日常生活中,常用下列简单方法表示时间。
以小时、分钟为单位分别读出数字。
6:31读作six thirty-ne
10:26读作ten twenty-six
注意:时刻表上的时间大多采用24小时表示法,这样就不需要用a.m.表示上午,p.m.表示下午。
六、世纪、年代和年月日表示法
1.世纪可以用定冠词加序数词加世纪century表示,也可以用定冠词加百位进数加??s表示。如:
the sixth/6th century公元6世纪
the eighteenth/18th century公元18世纪
the 1900s 20世纪
the 1600s 17世纪
2.年代由定冠词及基数词表示的世纪加十位整数的所有格或复数形式构成。如:
in the 1930s(in the thirties f the twentieth century或 in the nineteen thirties)在20世纪30年代
in the 1860s(in the sixties f the 19th century或 in the eighteen sixties)在19世纪60年代
In the 1870s when Marx was already in his fifties,he fund it imprtant t study the situatin in Russia,s he began t learn Russian.在19世纪70年代,当时马克思已经50多岁,他发现研究俄国的形势很重要,于是便开始学习俄语。
3.表示某年代的早期、中期和晚期,可以在定冠词后、年代前添加 early,mid-,late。如:
in the early 1920s 在20世纪20年代早期
in the mid-1950s 在20世纪50年代中期
4.年月日表示法
(1)年份用基数词表示,一般写为阿拉伯数字,读时可以以hundred为单位,也可以以世纪、年代为单位分别来读。如:
1949 读作 nineteen hundred and frty-nine 或 nineteen frty-nine
1800 读作 eighteen hundred
253 读作 tw hundred and fifty-three或tw fifty-three
1902 读作 nineteen hundred and tw或 nineteen tw
表示在哪一年,一般在年份前加介词in,使用year时,year放在数词之前。如:
in the year tw fifty-three B.C.在公元前253年
但是,通常采用in加表示年份的阿拉伯数字。如:in 300BC 在公元前300年
(2)在哪个月用介词in加月份词表示。如:in May在五月;in July在七月。为了简便起见,月份与日期连用时,月份常用缩写形式表示。如:
January—Jan.一月February—Feb.二月March—Mar.三月April—Apr.四月 June—Jun.六月
July—Jul.七月August—Aug.八月 September—Sept.九月Octber—Oct.十月Nvember—Nv.十一月
December—Dec.十二月
注:这里缩写形式后面加的点不能省略,因为它是表示缩写形式的符号。
(3)日期用定冠词the加序数词表示,the常被省略,但需读出来。在哪一天要添加介词n。如:
Natinal Day is n Oct.1st.国庆节是十月一日。(读作 Octber the first)
此句也可以表示为 Natinal Day is n the 1st f Octber.
May 5(th) 五月五日(读作May the fifth)
也可以表示为the fifth/5th f May
Mar.1(st)三月一日(读作March the first或 the first f March)
七、拓展用法
anther,ther和mre修饰数词的用法
1.anther
anther表“另一个”时只跟可数名词单数,而表“另外的、额外的、附加的”之意时,可跟带有few或具体数字的复数名词,此时可把“数词+复数名词”看成一个整体。如:
—Have yu finished yur reprt yet?——你的报告完成了吗?
—N,I will finish it in anther 10 minutes.——没有,再过10分钟就会完成了。
There is rm fr anther few peple in the back f the bus.公共汽车后面还能容下几个人。
2.ther
ther表“另外的”时,后接复数名词,若与具体基数词连用,则置于基数词之后,但与定冠词the连用时,ther要放在基数词前。如:
Mr.Smith asked me t fetch three ther recrders.史密斯先生让我再去拿三台录音机来。
D yu knw where he fund the ther tw phts?你知道他是在哪里找到另外两张照片的吗?
3.mre
(1)mre一般位于数词之后名词之前,有时也可置于名词之后。如:
One mre step(或One step mre),and I’ll sht yu.再走一步,我就开枪打你了。
Where shall we be in ten mre years?
再过十年,我们会在什么地方呢?
(2)mre除跟数词外,还可与a little,a few,a lt,several等词或短语连用,而且名词也可以是不可数名词。如:
I’d like t buy a few mre cpies f China Daily.我想再买几份《中国日报》。
There are many mre dictinaries n the desk.课桌上有许多本词典。
1.(2024·内蒙古·中考真题)—Hw lng is the bridge?
—Abut ________ lng.
A.tw thusand metreB.tw thusand metres
C.tw thusands metreD.tw thusands metres
2.(2023·辽宁朝阳·中考真题)—On Tree Planting Day, the students in ur schl planted five ___________ trees n the hill.
—Gd jb! Everyne can d sme things t make ur hmetwn greener.
A.hundredsB.hundred fC.hundreds fD.hundred
3.(2023·山东滨州·中考真题)The number f the fans ging t this cncert is abut three ________. And ________ f them are girls.
A.thusand; tw thirdB.thusands; tw third
C.thusand; tw thirdsD.thusands; tw thirds
4.(2024·西藏·中考真题)________ f the students are in the art club.
A.Tw thirdB.Tw thirdsC.Third twD.Thirds tw
5.(2020·江苏镇江·中考真题)Peng Min finally became the winner f___________ seasn f CCTV's Chinese Petry Cnference.
A.fiveB.fifthC.the fifthD.fifths
6.(2023·江苏南京·中考真题)Last weekend, (hundred) f students jined in the reading activity at the ft f the ancient Ming City Wall.
7.(2024·江苏淮安·中考真题)I live n the (ten) flr. I can enjy beautiful views f the city.
8.(2022·江苏南京·中考真题)Nanjing Museum is the (ne) mdern museum and remains as ne f the leading museum in China.
9.(2023·江苏淮安·中考真题)There are nly 5 peple waiting in frnt f me. I’m the (six).
10.(2022·江苏泰州·中考真题)Beijing, the capital f China, is wrld’s (ne) city t hst Olympic Games twice.
考点三
介词
名词分为可数名词和不可数名词。可数名词是指能用数目来计算,表示可以分成个体的人或事物
一、 表示时间的介词
1.at多用于具体钟点前,如:at seven,at a quarter t ne;也可用于固定搭配中,如:at nn,at night。
2.in表示一段时间,用于年、月、世纪、四季或泛指的一天的上午、下午、晚上等前。如:in the twenty-first century在21世纪,in autumn在秋天,in the mrning在早上;还可用于表示“从现在起,多长时间以后或多久之后”的短语中。
3.n主要用在星期几、具体某一天或具体某一天的早、中、晚或节日前。如:
n the Mid-Autumn Festival在中秋节 n June 1st 在6月1日
4.since,frm和fr
5.“by+时间点”表示“到……时为止”,如果by后跟一个过去的时间点,句子应用过去完成时。如:
We had learned 1,000 English wrds by the end f last term.到上个学期末,我们已经学了1,000个英语单词。6.“during+时间段”与延续性动词连用表示某期间的动作。如:
He lives with us during these years.这些年他跟我们一起住。
7.until与否定词连用,意为“直到……才”,其前的谓语动词多用瞬间性动词;until用在肯定句中,意为“直到……为止”,其前的谓语动词需用延续性动词。如:
I didn’t leave until my mther came hme.直到我妈妈回家我才离开。
二、 表示方位的介词
1.表示方位的in,n和t
in表示在某一地区之内(属于该范围);n表示与某地的毗邻关系;t表示在某一地区之外(不属于该范围)。如:
Fujian Prvince is in the suth-east f China.福建省位于中国的东南部。
2.ver,abve和 n的用法
(1)ver 有“正上方”“越过”“覆盖在上面”之意。There is a bridge ver the river.这条河上有一座桥。
(2)abve 指在上方,不一定表示正上方。如:Raise yur hands abve yur head.把你的手举过你的头。
(3)n 指在上面,表示两物体接触。如:There is a cup n the table.桌子上有一个杯子。
3.at,in和n的用法
(1)at 与较小的地点连用。如:at the bus stp,at hme
(2)in 与较大的地点连用。如:in China,in the wrld
(3)n 表示在一个平面上。如:n the farm
4.in frnt f,in the frnt f和befre
(1)in frnt f 表示“在……的前面”(范围外)。如:There are sme trees in frnt f the classrm.教室前面有一些树。
(2)in the frnt f 表示“在……的前部”(范围内)。如:Put the shrtest flwers in the frnt f the bunch.把最短的花放在花束的靠前位置。
(3)befre 所表示的位置关系和in frnt f相同,表示“在……前面”。如:He sits befre me.他坐在我前面。
5.belw,under
belw表示“在……下方或位置低于……”,不一定有垂直在下之意;under 表示“在……正下方”。如:
The cat reaches belw the knees.这件外套到了膝盖下面。
He hid under the bed.他藏在床底下。
三、 介词的固定搭配
介词在实际运用中常常和名词、动词、形容词等词类构成固定搭配,这些固定搭配在句子中经常出现。
1.介词与名词的固定搭配
关系
结构
例句
顺承、递进、并列
关系
常用and,,as well as,nt als...,等连接
I help him and he helps me.
我帮助他,他帮助我。
My sister nt nly sings well,but als dances well.
我妹妹不但唱得好,而且舞跳得也好。
转折关系
常用连词but,while,yet等连接
I bught my sister a present,but she didn’t like it.
我给我姐姐买了个礼物,但是她不喜欢。
选择关系
常用连词r,,等连接
Is it a by r a girl?
是个男孩还是女孩?
因果关系
常用连词 fr,s 等连接
They were making a lt f nise,s the teacher gt angry.他们很吵,所以老师生气了。
ne—first
tw—secnd
three—third
fur—furth
five—fifth
six—sixth
seven—seventh
eight—eighth
nine—ninth
ten—tenth
eleven—
eleventh
twelve—
twelfth
thirteen—
thirteenth
furteen—
furteenth
fifteen—
fifteenth
sixteen—
sixteenth
seventeen—
seventeenth
eighteen—
eighteenth
nineteen—
nineteenth
介词
含义及用法
例句
since
指从某时一直延续至今,后常接时间点,句子用完成时。
He has lived here since 1993.
从1993年开始他一直住在这里。
frm
说明开始时间,可用过去、现在、将来的某种时态。
Frm nw n,I will learn English every mrning.
从今以后,每天早晨我将学英语。
fr
指动作延续贯穿整个过程,后接时间段,句子用完成时。
I have studied English fr six years.
我已经学英语六年了。
n ne’ wn独自
in a wrd总而言之
in life 一生中
in time 及时
at sea在海上
n time准时,按时
in twn在城里
n ft 步行
in English 用英语
in a lw vice 小声地
in the distance 在远处
in public公开地
in the middle f...在……中间
in truble处于困境
f curse当然(可以)
in fact 事实上
in surprise 惊奇地
in a hurry 匆忙,急忙
in the street在街上
by the way顺便说
at the meeting 在会上
in the end 最后
in space 在太空
in rder 有序;整齐
n display 陈列;展出
in the day 在白天
at the ft f 在……脚下
at the table 在桌子旁
at schl 在上学
n shw 在展出
day by day 一天天,逐日
in silence 安静地
at the back f 在……后面
in this way 用这种方法
ut f breath上气不接下气
at the same time 同时
n ne’s way t ……在某人去……的路上
by hand 手工;(信件)亲手交付
by the end f到……结束时
in the air在空气中
ut f sight 消失;看不见
n duty 值日
ut f wrk 失业
n the left/right在左/右边
n the ther side f在……的另一边
t ne’s surprise/jy使某人吃惊/高兴的是
2.介词与形容词的固定搭配
careful abut 小心
sure abut/f肯定
certain abut/f 确定
gd at 擅长
gd fr对……有好处
surprised at 对……吃惊
famus/knwn fr因……而出名
ready fr为……做好了准备
late fr迟到
different frm与……不同
successful in 在……成功
interested in对……感兴趣
disappinted in对……失望
prud f为……感到骄傲
tired f厌倦
afraid f害怕
shrt f短缺
full f充满
similar t与……相似
familiar t为……所熟悉
satisfied with对……满意
busy with忙于
friendly t对……友好
angry with生……的气
strict with sb.对某人要求严格
3.介词与动词的固定搭配
laugh at 嘲笑
take part in 参加
think f 想出;想起
g n with继续
wrry abut 为……担心
lk after 照顾,照料
lk like 看起来像
lk fr 寻找
hear frm 收到……的来信
listen t 听
arrive in 到达(大地方)
arrive at 到达(小地方)
get t 到达 wait fr 等候
agree with 同意,赞同
think abut 考虑到
catch up with赶上,追上
cme frm 来自
pay fr 付钱买……
shut at 对……叫嚷
talk abut 谈论
play with 与……玩耍
pint at 指向
pint t 指出;暗示
hear f 听说
lk frward t 盼望
d well in 在……学/做得好
fall behind 落后
ask fr 要求,请求
take away拿走,带走
把……变成……
帮助……做……
take/catch hld f抓住
decide n决定
take care f 照顾
hand in上交
have nthing t d with与……无关
base n 以……为根据
f 不让……进入
leave fr 离开去(另一个地方)
talk t/with 与……谈话
g in fr 爱好,对……感兴趣
lk at看
deal with处理
depend n依靠,依赖;取决于
把……系在……上
pass n传递
smile at对……微笑
believe in信任
belng t属于
lk arund向四周看
write t给……写信
把……看作……
1.(2024·江苏宿迁·中考真题)Fan Jinshi, brn _______ 1938, has devted all her time t prtecting Dunhuang cultural heritage.
A.atB.nC.inD.by
2.(2023·江苏南京·中考真题)________ May 30, 2023, China’s manned spaceship Shenzhu XV blasted ff frm the Jiuquan Satellite Launch Center.
A.AtB.InC.OnD.T
3.(2024·江苏扬州·中考真题)The Marc Pl Memrial Hall stands at the east end f Dngguan Street ________ Yangzhu.
A.tB.nC.atD.in
4.(2023·江苏淮安·中考真题)________ spring, ur city is full f green trees and beautiful flwers.
A.AtB.InC.OnD.Of
5.(2023·江苏常州·中考真题)My father ges back t Nanjing fr the Spring Festival every year ________ last year because he was busy with his wrk in Changzhu.
A.includingB.sinceC.exceptD.till
6.(2023·江苏南通·中考真题)Shenzhu 16 was sent up int space ________ the mrning f May 30, 2023.
A.inB.nC.atD.frm
7.(2022·江苏淮安·中考真题)—Mrs Wang, when is Wrld Reading Day?
—It is ________ April 23 every year.
A.inB.atC.nD.by
8.(2022·江苏南通·中考真题)Nw students have mre free time ________ night because f the “duble reductin” plicy.
A.inB.nC.atD.t
9.(2022·江苏镇江·中考真题)The traditinal Chinese lunar calendar divides a year int 24 slar terms. Xiaman(a little full) usually falls _______ May.
A.inB.atC.nD.t
10.(2022·江苏宿迁·中考真题)________ spring, the days are ften windy and bright. It’s a perfect time t fly a kite.
A.nB.InC.AtD.With
真题感知
一、单项选择
1.(2023·上海·中考真题)The village is really beautiful. We’ve decided t stay fr ________ tw days.
A.thersB.the thersC.the therD.anther
2.(2024·内蒙古呼和浩特·中考真题)—________ f the students in ur class have passed the exam.
—Oh, that means 20% f them shuld wrk harder.
A.One fifthB.Fur fiveC.Fur fifthsD.One five
3.(2024·山东东营·中考真题)I am _____ child in my family. I have an elder brther and a yunger sister.
A.neB.the firstC.the secndD.the third
4.(2023·辽宁鞍山·中考真题)—China Shanghai Internatinal Children’s Bk Fair has been held nine times.
—Yes. The ________ fair was held frm December 2 t 4, 2022.
A.nineB.ninthC.nineteenthD.ninety
5.(2023·江苏镇江·中考真题)Lk at the picture n the right. Accrding t a survey amng ne hundred freigners in Zhenjiang, ________ f them cme because they d business here.
Reasns why freigners cme t Zhenjiang
A.frty-fiveB.twenty-twC.eighteenD.fifteen
6.(2022·江苏宿迁·中考真题)— Peple in ur twn planted ________ trees n Tree Planting Day.
— Gd jb! Everyne can d smething t make ur twn greener.
A.hundredB.hundred fC.hundredsD.hundreds f
7.(2021·江苏南通·中考真题)Life is like a ne-way race, ________ treasure every mment as time cannt be wn again.
A.sB.andC.rD.but
8.(2020·江苏徐州·中考真题)Give me a chance, ________I will give yu a wnderful surprise.
A.rB.andC.butD.s
9.(2020·江苏泰州·中考真题)I will vlunteer fr a tw-day hme stay fr an exchange student frm the UK. I cnsider it a gd chance t shw Chinese fd________ur kindness.
A.as well asB.s well asC.as gd asD.s gd as
10.(2020·江苏盐城·中考真题)Lve frm parents is like the wind-yu can’t see it yu can feel it.
A.andB.rC.butD.s
二、单词拼写
11.(2024·江苏宿迁·中考真题)I live n the (第六) flr f this building and have a gd view f Luma Lake.
12.(2023·江苏扬州·中考真题)My uncle lives in a twn kilmeters frm Yangzhu. (十五)
13.(2023·江苏连云港·中考真题)Abut 100 (百万) peple used ChatGPT in the first tw mnths.
14.(2022·江苏淮安·中考真题)Lisa gt the (tw) place in the Chinese Kung fu cmpetitin.
15.(2022·江苏盐城·中考真题)We like t play by quiet streams r (在……下面)the tall trees while camping.
16.(2022·江苏连云港·中考真题)A pliceman is standing (在……中间) the rad directing the traffic.
17.(2021·江苏常州·中考真题)Everyne (除了) me has seen Hi, Mm, s I’ll g t see it tday.
18.(2021·江苏盐城·中考真题)The app abut hw t learn Chinese is very ppular the freigners.(在……当中)
19.(2022·江苏南京·中考真题)The Eiffel Twer, a cultural icn f France, was cmpleted at the end f the (nineteen) century.
20.(2022·江苏盐城·中考真题)Grandpa is in his (ninety), but he is still willing t learn new things.
提升专练
一、单项选择
1.(2025·江苏泰州·二模)—Abut ________ f the wrkers in the factry were brn in the ________.
—We all really admire them because all f them ________ the factry fr mre than 20 years.
A.tw-thirds; 1970s; have been inB.tw-thirds; 1970; has jined
C.tw-third; 1970; has been atD.tw-third; 1970s; have been a member f
2.(2025·江苏无锡·模拟预测)—What impress yu mst in the mvie Ne Zha?
—Nbdy can tell a persn what t d ________ himself.
A.butB.exceptC.whileD.instead
3.(2025·江苏南通·一模)Here is a pie chart abut the difficulties the 2,000 students meet when they learn English. Accrding t the chart, ________ students think they dn’t have enugh time fr learning English.
A.ne hundredB.three hundredC.seven hundredD.nine hundred
4.(2025·江苏·模拟预测)My father bught me a new bike n my ________ birthday.
A.nineB.ninthC.the ninthD.nineth
5.(2025·江苏南京·一模)Ma’an Internatinal Airprt will be pen t civil airlines. Then, Nanjing will be ________ city in China after Beijing, Shanghai and Chengdu, t have tw large airprts.
A.threeB.the thirdC.furD.the furth
6.(2025·江苏南京·二模)Jhn Warner, brn ________ 1971, has devted all his time t studying the life f sea lins.
A.atB.nC.inD.by
7.(2024·江苏扬州·二模)Many birds live in the reserve all year rund, ________sme g there fr a shrt stay.
A.asB.sinceC.whileD.when
8.(2025·江苏连云港·二模)Tim is s kind that he ften helps the ld walk ________ the busy rad safely.
A.abutB.acrssC.abveD.against
9.(2025·江苏泰州·二模)With the help f AI, ________ f the time will be saved when we deal with such prblems.
A.tw thirdB.tw threeC.secnd threeD.tw thirds
10.(2025·江苏淮安·一模)—What time d yu usually get up n weekdays, Amy?
—I usually get up ________ six ’clck in the mrning.
A.nB.inC.atD.between
11.(2025·江苏·二模)The 9th Asian Winter Games pened in Harbin ______ February 7th, 2025.
A.atB.nC.inD.t
12.(2025·江苏无锡·一模)Neither Mike nr his parents have tried dumplings, ________ they all knw the tasty Chinese fd.
A.andB.butC.becauseD.s
13.(2025·江苏泰州·二模)The 8-year-ld child can speak English very well ________ her parents can’t.
A.ifB.sinceC.sD.while
14.(2025·江苏无锡·一模)Ne Zha 2 is exciting ________ heartwarming, hitting a big bx-ffice success.
A.as gd asB.as far asC.as well asD.as lng as
15.(2024·江苏宿迁·二模)—The plicemen have wrked fr ten hurs, ________ nbdy tk a break.
—Many thanks t their hard wrk, we can live in a peaceful life.
A.sB.althughC.hweverD.since
二、单词拼写
16.(2025·江苏淮安·二模)This is my (three) time that I’ve been t Hexia Ancient Twn. It’s really great.
17.(2022·江苏南京·中考真题)The Eiffel Twer, a cultural icn f France, was cmpleted at the end f the (nineteen) century.
18.(2025·江苏扬州·三模)Five f the ppulatin in this factry is wmen. (twelve)
19.(2022·江苏盐城·中考真题)Grandpa is in his (ninety), but he is still willing t learn new things.
20.(2025·江苏扬州·二模)He’d like t buy a present fr his father’s birthday. (四十)
21.(2025·江苏苏州·二模)The ld man still lives by himself in his (九十).
22.(2024·江苏南京·模拟预测)Paper cutting has been arund fr mre than ne (千) years in China.
23.(2025·江苏南京·二模)Frests, cvering a (three) f the land area, help keep the planet clean and healthy.
24.(2025·江苏苏州·二模)Our success was far (超出) what we thught pssible.
25.(2023·江苏连云港·中考真题)Abut 100 (百万) peple used ChatGPT in the first tw mnths.
26.(2022·江苏盐城·中考真题)We like t play by quiet streams r (在……下面)the tall trees while camping.
27.(2025·江苏南京·二模)We can learn a lt abut the present situatin f animals (在……期间) the Animals Week.
28.(2025·江苏扬州·一模)I am strngly smking because it is bad fr ur health. (反对)
29.(2022·江苏连云港·中考真题)A pliceman is standing (在……中间) the rad directing the traffic.
30.(2023·江苏扬州·中考真题)My uncle lives in a twn kilmeters frm Yangzhu. (十五)
31.(2025·江苏苏州·一模)Lily finally achieved her gal (凭借) hard wrk.
32.(2025·江苏扬州·三模)An hur later, she std my huse, with her suitcase, wet all ver. (在外面)
33.(2025·江苏无锡·三模)Open the curtains t let sme light (透过) the windw.
34.(2025·江苏扬州·二模)Adults ften give children in their families red packets with mney . (在里面)
35.(2024·江苏宿迁·中考真题)I live n the (第六) flr f this building and have a gd view f Luma Lake.
36.(2023·江苏南京·三模)Last Tuesday, Nanjing was annunced as ne f the (十五) new first-tier cities(新一线城市)in the 2023 list.
37.(2021·江苏常州·中考真题)Everyne (除了) me has seen Hi, Mm, s I’ll g t see it tday.
38.(2021·江苏盐城·中考真题)The app abut hw t learn Chinese is very ppular the freigners.(在……当中)
39.(2025·江苏南京·模拟预测)Yixing zisha teapts, as wrks f art, are als ppular (在……当中) freigners.
40.(2025·江苏南京·模拟预测)Yngwu Rad has been pen fr (十二) years. Hwever, the traffic will be clsed when the water level reaches the fld warning line, fr safety purpses.
相关学案
这是一份专题06 状语从句-【暑假自学课】2025年新九年级英语暑假提升精品讲义(牛津译林版),文件包含复习部分专题06状语从句原卷版docx、复习部分专题06状语从句解析版docx等2份学案配套教学资源,其中学案共29页, 欢迎下载使用。
这是一份专题03 代词-【暑假自学课】2025年新九年级英语暑假提升精品讲义(牛津译林版),文件包含复习部分专题03代词原卷版docx、复习部分专题03代词解析版docx等2份学案配套教学资源,其中学案共30页, 欢迎下载使用。
这是一份专题02 形容词和副词-【暑假自学课】2025年新九年级英语暑假提升精品讲义(牛津译林版),文件包含复习部分专题02形容词和副词原卷版docx、复习部分专题02形容词和副词解析版docx等2份学案配套教学资源,其中学案共41页, 欢迎下载使用。
相关学案 更多
- 1.电子资料成功下载后不支持退换,如发现资料有内容错误问题请联系客服,如若属实,我们会补偿您的损失
- 2.压缩包下载后请先用软件解压,再使用对应软件打开;软件版本较低时请及时更新
- 3.资料下载成功后可在60天以内免费重复下载
免费领取教师福利

