

所属成套资源:🔥【2024新课标·全册完整版】人教版数学一年级上册大单元教学设计专辑(16单元+跨学科融合+全套
小学数学人教版(2024)一年级上册(2024)减法教学设计及反思
展开 这是一份小学数学人教版(2024)一年级上册(2024)减法教学设计及反思,共5页。教案主要包含了单元整体规划,单元核心目标,分课时教学设计,单元评价体系,教学资源与支持等内容,欢迎下载使用。
一、单元整体规划
单元基本信息
单元主题 :数与运算的奇妙世界适用年级 :一年级上册
学科融合 :数学(主体)+ 美术(数字绘画)+ 综合实践(生活应用) 教材范围 :P12-P33
课时安排 :
单元教材分析
纵向衔接
后续知识 :
二年级上册《100以内数的认识》:通过5以内数的基础,拓展数域;
三年级上册《分数的初步认识》:分与合经验为“整体与部分”奠定基础。
横向融合
内容模块
课时数
1-5的认识(比大小、第几)
3课时
1-5的分与合
2课时
1-5的加法和减法
4课时
0的认识和加减法
2课时
整理与复习
2课时
学科
活动设计
具体内容
美术
数字创意画
用1-5个图形拼贴成动物或植物
综合实践
家庭物品统计
记录家中5种物品的数量并分类
二、单元核心目标
三、分课时教学设计
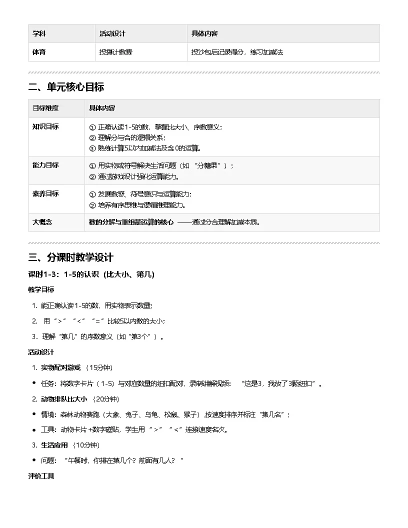
课时1-3:1-5的认识(比大小、第几)
教学目标
能正确认读1-5的数,用实物表示数量;
2. 用“>”“<”“=”比较5以内数的大小;
3. 理解“第几”的序数意义(如“第3个”)。
活动设计
实物配对游戏 (15分钟)
任务:将数字卡片(1-5)与对应数量的纽扣配对,录制讲解视频:“这是3,我放了3颗纽扣”。
动物排队比大小 (20分钟)
情境:森林动物赛跑(大象、兔子、乌龟、松鼠、猴子),按速度排序并标注“第几名”; 工具:动物卡片+数字磁贴,学生用“>”“<”连接速度名次。
生活应用 (10分钟)
问题:“午餐时,你排在第几个?前面有几人?”
评价工具
学科
活动设计
具体内容
体育
投掷计数赛
投沙包后记录得分,练习加减法
目标维度
具体内容
知识目标
① 正确认读1-5的数,掌握比大小、序数意义;
② 理解分与合的逻辑关系;
③ 熟练计算5以内加减法及含0的运算。
能力目标
① 用实物或符号解决生活问题(如“分糖果”);
② 通过游戏设计强化运算能力。
素养目标
① 发展数感、符号意识与运算能力;
② 培养有序思维与逻辑推理能力。
大概念
数的分解与重组是运算的核心 ——通过分合理解加减本质。
课时4-5:1-5的分与合
教学目标
通过分糖果活动理解数的分解(如5分成2和3);
用符号记录分合过程,写出算式(如5=2+3)。
活动设计
糖果拆分挑战 (20分钟)
任务:将5颗糖果分到两个盘子,记录所有分法(如“1和4”“2和3”); 工具:实物糖果+分合记录表。
算式卡片匹配 (15分钟)
将分合结果转化为算式卡片(如5=□+□),小组竞赛拼图。
故事创作 (10分钟)
用分合逻辑编数学故事(如“小熊有5个苹果,吃了2个,还剩几个?”)。
差异化支持
基础组 :提供分合模板(如5=□+□); 进阶组 :探索6的分合(拓展思考)。
课时6-9:1-5的加法和减法
教学目标
理解加减法的实际意义(合并、移除);
用数轴或实物计算5以内加减法。
活动设计
情景剧表演 (20分钟) 表演“水果店购物”:
加法:“买2个苹果+3个梨,一共几个?”
维度
标准
工具
数量匹配
数字与实物配对全对
配对记录表(★/题)
语言表达
能用“第X”描述序数位置
课堂观察评分表
减法:“吃掉1个,还剩几个?”
数轴跳跃游戏 (15分钟)
在地面画数轴(0-5),学生根据算式(如3+2)跳跃至答案位置。
算式迷宫 (20分钟)
迷宫格中设置加减法题,答对可前进,最终到达终点。
评价工具
课时10-11:0的认识和加减法
教学目标
理解0表示“没有”或“起点”;
计算含0的加减法(如3-3=0)。
活动设计
魔法篮子游戏 (15分钟)
任务:从装有3个球的篮子中逐个取出,记录算式(3-1=2,2-2=0); 讨论:“0表示什么?生活中哪里见过0?”
数轴起点探索 (20分钟)
在数轴上标注0,理解“0是起点”(如从0跳到3,再跳回0)。
零的创意画 (10分钟)
用0的形状创作图案(如太阳、气球),标注“0个苹果”等情景。
课时12-13:整理与复习
教学目标
综合运用数、分合、运算解决实际问题;
通过游戏巩固单元知识。
活动设计
数学游园会 (30分钟)
维度
标准
工具
计算准确性
5题全对
迷宫通关评分卡
应用能力
能用实物解决生活问题(如分配文具)
实践任务记录表
设4个关卡:
关卡1:快速配对数字与实物; 关卡2:分合算式拼图;
关卡3:加减法迷宫; 关卡4:0的意义问答。
通关奖励:“数学小达人”勋章。
错题诊疗站 (20分钟)
收集单元常见错误(如混淆“第几”),分组讨论修正方案。
四、单元评价体系
过程性评价
课堂观察表 :记录学生操作、表达与合作表现;
学习日志 :每日记录数学发现(如“今天我学会了5的分合”)。
总结性评价
作品展示 :数字创意画、分合记录表; 单元测试 :
基础题:比大小、5以内加减法;
拓展题:用0设计生活场景(如“我有0块糖,妈妈给了2块,现在有几块?”)。
五、教学资源与支持
实物工具包 :数字卡片、计数棒、糖果模型、数轴地垫;
数字化资源 :加减法互动APP(如“数学王国闯关”);
家庭任务 :记录家中物品数量并设计加减法问题(如“冰箱里有3个苹果,吃掉1个,还剩几个?”)。
相关教案
这是一份小学数学人教版(2024)一年级上册(2024)减法教学设计及反思,共5页。教案主要包含了单元整体规划,单元核心目标,分课时教学设计,单元评价体系,教学资源与支持等内容,欢迎下载使用。
这是一份数学一年级上册(2024)减法教学设计,共4页。
这是一份人教版(2024)一年级上册(2024)一 5以内数的认识和加、减法1. 1~5的认识分与合教案,共33页。教案主要包含了课题名称,课型、课时,教学内容,教学目标,重点难点,课前准备,教学过程,课后作业等内容,欢迎下载使用。
相关教案 更多
- 1.电子资料成功下载后不支持退换,如发现资料有内容错误问题请联系客服,如若属实,我们会补偿您的损失
- 2.压缩包下载后请先用软件解压,再使用对应软件打开;软件版本较低时请及时更新
- 3.资料下载成功后可在60天以内免费重复下载
免费领取教师福利 






.png)
.png)
(1)(1).png)


