















所属成套资源:人教版高中化学同步选择性必修第三册课件PPT+讲义+专练(新教材)
高中化学人教版 (2019)选择性必修3第一节 卤代烃获奖课件ppt
展开
这是一份高中化学人教版 (2019)选择性必修3第一节 卤代烃获奖课件ppt,文件包含第三章阶段巩固课3卤代烃醇酚pptx、第三章阶段巩固课3卤代烃醇酚教师版docx、第三章阶段巩固课3卤代烃醇酚学习笔记docx、第三章阶段巩固课3卤代烃醇酚专练docx等4份课件配套教学资源,其中PPT共60页, 欢迎下载使用。
化学方程式的书写 / 卤代烃、醇、酚相关实验 / 随堂演练 知识落实 / 课时对点练
JIEDUANGONGGUKESAN
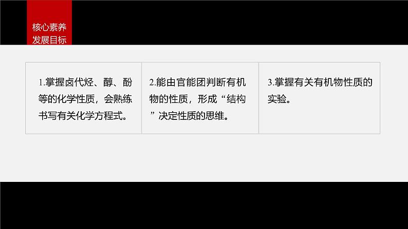
核心素养 发展目标
1.掌握卤代烃、醇、酚等的化学性质,会熟练书写有关化学方程式。
2.能由官能团判断有机物的性质,形成“结构”决定性质的思维。
3.掌握有关有机物性质的实验。
二、卤代烃、醇、酚相关实验
书写下列反应的化学方程式,并注明反应条件。(1)
(3) 水解反应:_______________________________________________________。
已知卤代烃和NaOH的乙醇溶液共热可以得到烯烃,如CH3CH2Cl+NaOH CH2==CH2↑+NaCl+H2O。现由 制得 ,其合成流
程如图所示:
请回答下列问题:(1)从左向右依次填写每步反应的反应类型: (填字母)。a.取代反应 b.加成反应 c.消去反应(2)写出A→B所需的试剂和反应条件: 。
NaOH的乙醇溶液、加热
(3)写出 这两步反应的化学方程式: ; 。
+2NaCl+2H2O
本题采用逆推法,题中合成的最终产物 是由 与Cl2发生加成反应得到的,而 是卤代烃 经消去反应得到的, 可由 与Cl2加成反应得到, 是 经消去反应得到的,而 与H2加成可得 ,则A为 ,B为 ,C为 。
卤代烃、醇、酚相关实验
1.卤代烃中卤素原子的检验
某化学实验小组通过实验探究溴乙烷在不同溶剂中与NaOH反应的情况。(1)若用如图所示装置进行实验,该实验的目的是 ,实验现象是 ,a试管的作用是 。
酸性KMnO4溶液褪色
检验加热条件下溴乙烷在NaOH的乙醇溶液中发生消去反应的产物是否为乙烯
加热条件下,溴乙烷在NaOH水溶液中发生水解反应生成乙醇,在NaOH的乙醇溶液中发生消去反应生成乙烯,该实验将气体通入水中后再通入酸性KMnO4溶液中,目的是检验加热条件下溴乙烷在NaOH的乙醇溶液中发生消去反应的产物是否为乙烯,实验现象是酸性KMnO4溶液褪色,a试管用于吸收挥发出的少量乙醇,防止乙醇与酸性KMnO4溶液反应而干扰实验。
(2)可以替代酸性KMnO4溶液的试剂是 ,此时如果去掉盛水的试管,对实验结果 (填“有”或“无”)影响。
可以用溴的四氯化碳溶液替代酸性KMnO4溶液,乙醇和溴的四氯化碳溶液不反应,因此去掉盛水的试管,对实验结果无影响。
(3)在另一支试管中取少量溴乙烷与NaOH的水溶液混合,加热,充分反应后,向混合液中滴加AgNO3溶液,结果产生沉淀。化学实验小组的同学由此得出结论:溴乙烷与NaOH的水溶液发生取代反应,生成了溴化钠。该实验方案的错误之处是 ,原因是 。
滴加AgNO3溶液前应先用稀硝酸中和过量的NaOH溶液,否则NaOH溶液也会和AgNO3溶液反应生成沉淀,从而影响Br-的检验。
溶液前没有用稀硝酸中和过量的NaOH溶液 NaOH溶液会和AgNO3溶液反应生成沉淀,影响Br-的检验
(4)用波谱的方法能方便地检验出溴乙烷发生取代反应的产物,使用波谱的名称是 ,波谱仪记录的结果是 。
溴乙烷发生取代反应生成的有机产物为乙醇,可以利用核磁共振氢谱进行检验,波谱仪记录的结果中将会有3组峰且峰面积之比为3∶2∶1。
卤代烃中卤素原子的检验一般思路:水解、酸化、加AgNO3溶液。
实验室常用浓硫酸和乙醇混合加热制取乙烯,下列说法中正确的个数是①浓硫酸只作催化剂②在反应容器中放入几片碎瓷片,是为了防止混合液暴沸③反应温度缓慢上升至170 ℃④用排水法或向下排空气法收集乙烯⑤圆底烧瓶中装的是4 mL乙醇和12 mL 3 ml·L-1 H2SO4混合液⑥温度计应插入反应溶液液面下,以便控制温度⑦反应完毕后先熄灭酒精灯,再从水中取出导管⑧该反应类型属于取代反应⑨若a口出来的气体能使酸性 KMnO4溶液褪色,说明有乙烯生成A.1 B.2 C.3 D.4
①浓硫酸作催化剂、脱水剂,错误;②在反应容器中放入几片碎瓷片,是为了防止混合液暴沸,正确;③反应温度应快速上升至170 ℃,因为温度低易发生副反应生成乙醚,错误;④乙烯难溶于水,用排水法收集乙烯,乙烯密度与空气相差不大,不能用向下排空气法收集乙烯,错误;⑤圆底烧瓶中装的应是4 mL乙醇和12 mL 浓H2SO4混合液,错误;
⑥需要控制溶液的温度为170 ℃,所以温度计应插入反应溶液液面下,正确;⑦反应完毕后先从水中取出导管,再熄灭酒精灯,错误;⑧该反应类型属于消去反应,错误;⑨a口出来的气体可能有乙烯、二氧化硫、乙醇蒸气,三者都能使酸性KMnO4溶液褪色,所以酸性KMnO4溶液褪色不能说明有乙烯生成,错误。
醇的消去实验注意事项(1)醇与浓H2SO4混合时,先加醇再加浓H2SO4并边加边搅拌。(2)要加入碎瓷片或沸石防止液体暴沸。(3)加热混合液时,要迅速升温,减少副反应(即脱水成醚)的发生。(4)检验消去产物烯烃前要用NaOH除去SO2等杂质气体,防止干扰。
某实验小组用如图所示装置进行乙醇的催化氧化实验。
(1)实验过程中铜网出现黑色和红色交替的现象,请写出相应反应的化学方程式: 、 。在不断鼓入空气的情况下,熄灭酒精灯,反应仍能继续进行,说明乙醇的催化氧化是 (填“吸热”或“放热”)反应。
(2)甲和乙两个水浴的作用不相同。甲水浴的作用是 ;乙水浴的作用是 。(3)反应进行一段时间后,试管a中能收集到多种物质,它们主要是 (填物质名称,下同)。集气瓶中收集到的气体的主要成分是 。
冷却乙醛、便于收集(其他合理说法也可)
(4)若试管a中收集到的液体能使蓝色石蕊试纸显红色,说明收集到的液体中还含有 。
甲水浴中的热水使乙醇变成蒸气,在空气的带动下进入硬质玻璃管,与热铜网接触,乙醇在Cu的催化作用下被O2氧化,生成乙醛。反应需要在加热的条件下进行,但熄灭酒精灯后,反应仍能继续进行,说明乙醇的催化氧化是放热反应。乙醛和未反应的乙醇及生成的水蒸气被乙水浴中的冷水冷却得到乙醛、乙醇和水的混合物;最后集气瓶中收集到的主要是没有参加反应的氮气。试管a中收集到的液体能使蓝色石蕊试纸显红色,说明液体中还含有酸性物质,应该是乙醛继续被氧化生成了乙酸。
根据如图实验所得推论不合理的是已知:苯酚的熔点为43 ℃。A.试管a中钠沉在底部,说明密度:甲苯<钠B.试管b、c中生成的气体均有H2C.苯酚中羟基的活性比乙醇中羟基的活性强D.羟基对苯环的影响使苯环上羟基邻、对位 的C—H易于断裂
查阅资料得酸性强弱:H2CO3>苯酚> 若用如图装置(部分夹持仪器省略)进行探究碳酸和苯酚酸性强弱的实验,分析并回答以下问题。(1)②中试剂为 ,作用为 。(2)打开分液漏斗活塞,①中现象为 ;③中现象为_____ 。(3)③中发生反应的化学方程式为____________________________________________。
1.某有机化合物的结构简式为 ,下列关于该有机化合物的叙述正确的是A.在加热和催化剂作用下,1 ml该有机化合物最多能和4 ml H2反应B.不能使溴的CCl4溶液褪色C.不能使酸性KMnO4溶液褪色D.一定条件下,能和NaOH醇溶液反应
因为有碳碳双键,所以能使溴的CCl4溶液褪色,也能使酸性KMnO4溶液褪色,B、C项错误;与Cl原子相连的碳原子的邻位碳原子上没有氢原子,不能发生消去反应,D项错误。
2.(2021·福建1月适应性考试,2改编)山奈酚 是中药柴胡的有效成分之一,下列有关该化合物的叙述错误的是A.分子式为C15H10O6B.1 ml山奈酚与溴水反应时最多消耗5 ml Br2C.碳原子采取sp3或sp2杂化D.可溶于NaOH溶液
由山奈酚的结构可知其分子式为C15H10O6,A项正确;1 ml山奈酚与Br2发生酚羟基的邻、对位取代反应时可消耗4 ml Br2,与Br2发生碳碳双键的加成反应时可消耗1 ml Br2,故1 ml山奈酚与溴水反应时最多消耗5 ml Br2,B项正确;山奈酚分子中存在双键碳原子、酮羰基碳原子和苯环碳原子,这些碳原子均采取sp2杂化,C项错误;山奈酚分子中含有多个酚羟基,能与NaOH溶液反应生成溶于水的物质,D项正确。
3.有如图所示合成路线,甲经两步转化为丙,下列叙述错误的是A.甲和丙均可与酸性KMnO4溶液 发生反应B.反应(1)的无机试剂是液溴和铁 粉,实际起催化作用的是FeBr3C.反应(2)产物中可能含有未反应的甲,可用溴的四氯化碳溶液检验是 否含甲D.反应(2)属于取代反应
由合成路线可知,甲经两步转化为丙,由碳碳双键引入两个—OH,则反应(1)为碳碳双键与卤素单质的加成反应,反应(2)为卤代烃的水解反应。碳碳双键、醇羟基均能被酸性KMnO4溶液氧化,则甲和丙均可与酸性KMnO4溶液发生反应,A项正确;反应(1)为碳碳双键的加成反应,不需要Fe作催化剂,B项错误;反应(2)产物中可能含有未反应的甲,甲能与溴的四氯化碳溶液反应,而丙不能,则可用溴的四氯化碳溶液检验是否含甲,C项正确;反应(2)为卤代烃的水解反应,属于取代反应,D项正确。
题组一 卤代烃、醇、酚的性质1.下列说法正确的是A.卤代烃都不溶于水,其密度都比水的大B.CH3CH2Cl、CH3CHCl2、CH3CCl3发生水解反应的最终有机产物都是CH3CH2OHC.CH3CH2Br与NaOH的水溶液共热,可生成乙烯D.2,3-二甲基-3-氯戊烷发生消去反应的有机产物有3种
卤代烃不溶于水,但密度不一定都比水的大,如氯乙烷等少数物质的密度比水的小,A错误;同一个碳原子上连有2个或多个羟基的醇不稳定,能发生分子内的脱水反应: ,CH3CHCl2、CHCCl3的水解产物分别是CH3CHO、CH3COOH,B错误;
CH3CH2Br与NaOH的水溶液共热发生水解反应,生成的有机产物是CH3CH2OH,CH3CH2Br与NaOH的乙醇溶液共热发生消去反应,生成乙烯,C错误;2,3-二甲基-3-氯戊烷的结构简式是 ,与氯原子相连的碳原子的邻位碳原子上有3种不同化学环境的氢原子,因此发生消去反应的有机产物有3种,D正确。
2.研究表明,将水煮沸3分钟能将自来水中所含的挥发性卤代烃含量降至安全范围内。下列关于卤代烃的说法不正确的是A.煮沸消除卤代烃的原理可能是使卤代烃挥发B.与烷烃、烯烃一样属于烃类C.CH3CH2CH2Br与NaOH的乙醇溶液共热,产物中的杂质可能有 CH3CH2CH2OHD.挥发性卤代烃可能是氯气与水中含有的微量有机物反应而生成的
含4个及4个以下碳原子的卤代烃的沸点一般低于100 ℃,将水煮沸能使卤代烃挥发而除去,A项正确;卤代烃中含有卤素原子,不属于烃类,B项错误;1-溴丙烷的消去反应与水解反应是平行的竞争反应,在NaOH的乙醇溶液中主要发生消去反应生成丙烯,但也有部分发生水解反应生成1-丙醇,C项正确;自来水常用氯气进行杀菌消毒,水中的挥发性卤代烃可能是氯气与水中含有的微量有机物反应而生成的,D项正确。
3.二甘醇可用作溶剂、纺织助剂等,一旦进入人体会导致急性肾衰竭,危及生命。二甘醇的结构简式是HO—CH2CH2—O—CH2CH2—OH。下列有关二甘醇的叙述正确的是A.二甘醇的沸点比乙醇低B.能溶于水,不溶于乙醇C.1 ml二甘醇和足量Na反应生成1 ml H2D.二甘醇在NaOH的乙醇溶液中加热能发生消去反应
二甘醇属于有机物,且题干中“二甘醇可用作溶剂”推知二甘醇能溶于乙醇,选项B错误;二甘醇分子中含2个—OH,1 ml二甘醇和足量Na反应生成1 ml H2,选项C正确;羟基碳原子的邻位碳原子上有氢原子,可以发生消去反应,但反应条件不是在NaOH的乙醇溶液中加热,而应该是浓硫酸、加热,选项D错误。
4.(2022·长沙月考)已知卤代烃可以跟金属钠反应生成碳链增长的烃,如CH3Cl+2Na+CH3Cl―→CH3CH3+2NaCl,则CH3CH2Br和CH3CHBrCH3的混合物与金属钠反应后,不可能得到的烃是A.2-甲基丁烷 B.2-甲基戊烷C.2,3-二甲基丁烷 D.正丁烷
2CH3CH2Br+2Na―→CH3CH2CH2CH3+2NaBr,对应D项;
+2Na―→ +2NaBr,对应C项;
CH3CH2Br+ +2Na―→ +2NaBr,对应A项。
5.金合欢醇广泛应用于多种香型的香精中,其结构如图所示。下列说法不正确的是A.金合欢醇的同分异构体中不可能有芳香烃类B.金合欢醇可发生加成反应、取代反应、氧化反应C.金合欢醇的分子式为C15H26OD.1 ml金合欢醇与足量Na反应生成0.5 ml氢气,与足量NaHCO3溶液 反应生成1 ml CO2
金合欢醇分子中含有碳碳双键,可发生加成反应、氧化反应,含有羟基,可发生取代反应,故B正确;由金合欢醇的结构可知,分子式为C15H26O,故C正确;金合欢醇分子中含有醇羟基,不具有酸性,不能与碳酸氢钠反应,故D不正确。
6.(2022·长春高二月考)杨树体内有一种有机物,其结构如图所示。下列说法错误的是A.该有机物可与NaOH溶液反应B.分子式为C14H14O2C.1 ml 该物质与饱和溴水反应时最多能消耗2 ml Br2D.该有机物能与Na2CO3溶液反应,且生成的气体能使澄清石灰水变浑浊
该物质的一个分子中含有两个酚羟基,可以和NaOH溶液反应,A正确;根据该物质的结构可知其分子式为C14H14O2,B正确;酚羟基的邻、对位上的氢原子可以被溴原子取代,所以1 ml该物质与饱和溴水反应时最多能消耗2 ml Br2,C正确;酚羟基酸性弱于碳酸,该有机物不能和碳酸钠溶液反应生成二氧化碳,D错误。
题组二 卤代烃、醇、酚的相关实验7.(2021·北京西城区校极月考)能证明苯酚具有弱酸性的方法是①苯酚的浑浊液加热后变澄清;②向苯酚的浑浊液中加入NaOH溶液后,溶液变澄清;③苯酚可与FeCl3溶液反应;④向苯酚溶液中加入饱和溴水产生白色沉淀;⑤苯酚与少量Na2CO3溶液反应生成NaHCO3A.⑤ B.①②⑤C.③④ D.③⑤
8.(2022·南昌高二月考)乙醇催化氧化制取乙醛(沸点为20.8 ℃,能与水互溶)的装置(夹持装置已略去)如图所示。下列说法错误的是A.①中用胶管连接,其作用是平衡气 压,便于液体顺利流下B.实验过程中铜网会出现红黑交替变 化的现象C.实验开始时需先加热②,再通O2, 然后加热③D.实验结束时需先将④中的导管移出,再停止加热
①中用胶管连接可以平衡气压,便于液体顺利流下,A项正确;实验中红色的Cu会被氧化成黑色的CuO,CuO又会被还原为红色的Cu,故铜网会出现红黑交替变化的现象,B项正确;实验开始时应该先加热③,防止乙醇通入③时冷凝,C项错误;为防止倒吸,实验结束时需先将④中的导管移出,再停止加热,D项正确。
9.(2022·太原高二期中)溴乙烷是有机合成的重要原料,实验室中可由如图所示路线制备溴乙烷。下列说法错误的是(已知:乙醇的沸点为78 ℃,溴乙烷的沸点为38.4 ℃)A.萃取振荡时,分液漏斗的下口 应倾斜向上B.用5%Na2CO3溶液洗涤分液时, 有机相在分液漏斗的下层C.无水MgSO4的作用是除去有机 相中残留的少量水D.蒸馏除去残余反应物乙醇时,乙醇先被蒸馏出体系
萃取振荡时,用左手握住分液漏斗旋塞,右手压住分液漏斗瓶塞,倒转分液漏斗使下口倾斜向上,振荡,并及时放气,A项正确;溴乙烷的密度大于水的密度,所以分液时,有机相在分液漏斗的下层,B项正确;无水硫酸镁具有吸水性,可以用来除去有机相中残留的少量水,C项正确;乙醇的沸点比溴乙烷的高,则先被蒸馏出来的是溴乙烷,D项错误。
10.(2022·南京二测试)山奈酚的结构如图所示,它大量存在于水果、蔬菜、豆类、茶叶中,具有多种生物学作用,如抗氧化、抑制肿瘤生长及保护肝细胞等。下列有关山奈酚的叙述正确的是A.山奈酚中含有羟基、醚键、酯基、碳碳双键B.可发生取代反应、水解反应、加成反应C.可与NaOH溶液反应,不能与NaHCO3溶液反应D.1 ml山奈酚最多可消耗4 ml NaOH
11.丁子香酚可用于制备杀虫剂和防腐剂,结构简式如图所示。下列说法错误的是A.丁子香酚能使酸性KMnO4溶液褪色,可证明其分子 中含有碳碳双键B.丁子香酚分子中的含氧官能团有羟基和醚键C.1 ml丁子香酚与足量氢气加成时,最多能消耗4 ml H2D.丁子香酚可通过加聚反应生成高聚物
丁子香酚中含有的酚羟基和碳碳双键均能使酸性KMnO4溶液褪色,A项错误。
12.NM-3和D-58是正处于临床试验阶段的小分子抗癌药物,结构如图所示:下列关于NM-3和D-58的叙述错误的是A.都能与NaOH溶液反应,原因不完全相同B.都能与浓溴水反应,原因不完全相同C.都不能发生消去反应,原因相同D.遇FeCl3溶液都显色,原因相同
NM-3能与NaOH溶液反应是因为其分子中含有酯基、羧基和酚羟基,D-58能与NaOH溶液反应是因为其分子中含有酚羟基,A项正确;NM-3能与浓溴水反应是因为其分子中含有碳碳双键和酚羟基,D-58能与浓溴水反应是因为其分子中含有酚羟基,B项正确;
NM-3分子中的酚羟基和羧基中的—OH都不能发生消去反应,D-58分子中含有酚羟基和醇羟基,酚羟基不能发生消去反应,与醇羟基相连的碳原子的邻位碳原子上没有氢原子,故醇羟基也不能发生消去反应,C项错误;遇FeCl3溶液发生显色反应是因为两种有机物分子中均含有酚羟基,D项正确。
13.分子式为C7H16O的饱和一元醇的同分异构体有多种,在下列该醇的同分异构体中:A. B.C.D.CH3(CH2)5CH2OH(1)可以发生消去反应,生成两种单烯烃的是 (填字母,下同)。(2)可以发生催化氧化反应生成醛的是 。
A. B.C.D.CH3(CH2)5CH2OH(3)不能发生催化氧化反应的是 。(4)能被催化氧化为酮的有 种。(5)能使酸性KMnO4溶液褪色的有 种。
14.某液态卤代烃RX(R是烷基,X是卤素原子)的密度是a g·cm-3。该卤代烃可以在强碱的水溶液中发生水解反应,生成ROH(能跟水互溶)。为了测定RX的相对分子质量,拟定的实验方案如下:①准确量取该卤代烃b mL,倒入锥形瓶中;②在锥形瓶中加入过量的稀NaOH溶液,塞上带有长玻璃管的塞子,加热,发生反应;③反应完成后,冷却溶液,加入稀HNO3酸化,滴加过量的AgNO3溶液得到白色沉淀;④过滤、洗涤、干燥后称量,得固体c g。
回答下列问题:(1)装置中长玻璃管的作用是 。(2)步骤④中,洗涤的目的是除去沉淀上吸附的 (填离子符号)。
防止卤代烃挥发(或冷凝回流)
(3)该卤代烃中所含卤素原子的名称是 ,判断的依据是 。(4)该卤代烃的相对分子质量是 (用a、b、c表示)。
根据氯元素守恒,RCl ~ AgCl Mr 143.5 ab g c g
(5)如果在步骤③中加入稀HNO3的量不足,没有完全将溶液酸化,则步骤4中测得的c值 (填字母)。A.偏大 B.偏小 C.不变
若加入稀HNO3的量不足,未将溶液完全酸化,则NaOH与AgNO3会反应生成AgOH沉淀,AgOH转化为Ag2O沉淀,故测得的c值将偏大。
15.已知1,2-二氯乙烷在常温下为无色液体,沸点为83.5 ℃,密度为1.23 g·mL-1,难溶于水,易溶于醇、醚、丙酮等有机溶剂;乙醇的沸点为78 ℃。某化学课外活动小组为探究1,2-二氯乙烷的消去反应,设计了如图所示的实验装置。请回答下列问题:
(1)为了检查整套装置的气密性,某同学将导气管末端插入盛有水的烧杯中,用双手捂着装置A中的大试管,但该方法并不能准确说明装置的气密性是否良好。正确检查整套装置气密性的方法是
。
端插入盛有水的烧杯中,用酒精灯微热装置A中的大试管,若导气管末端有气泡出现,且移开酒精灯一会儿后,导气管中出现一段稳定的水柱,则证明整套装置不漏气(其他合理加热方式也可)
由于装置比较多,可选取酒精灯对装置A中的大试管进行加热,并将导气管末端插入水中,若导气管末端有气泡出现,且移开酒精灯一会儿后,导气管中出现一段稳定的水柱,则证明整套装置不漏气。
(2)向装置A中大试管里先加入1,2-二氯乙烷和NaOH的乙醇溶液,再加入 ,目的是 ,并向装置C中试管里加入适量稀溴水。
为了防止暴沸,应向装置A中加入几片碎瓷片或沸石。
碎瓷片(或沸石) 防止
(3)为了使反应在75 ℃左右进行,常用的加热方法是 。
为了便于控制温度,提供稳定热源,100 ℃及以下温度常选水浴加热的方法。
(4)与装置A中大试管相连接的长玻璃导管的作用是 ,装置B的作用是 。
长玻璃导管起到冷凝回流的作用,目的是提高原料的利用率,减少1,2-二氯乙烷、乙醇等的挥发。产生的气体与装置C中溴水反应或溶于溴水使装置内压强减小,可能会发生倒吸现象,因此装置B的作用是防止倒吸。
冷凝回流 防止倒吸
(5)能证明1,2-二氯乙烷已发生消去反应的实验现象是 ,装置A、C中发生反应的化学方程式分别为
__________________________________________________________________________________________________________________________________________________________。
+2NaCl+2H2O)
CH2==CHCl+Br2―→CH2BrCHClBr(或CH≡CH+Br2―→CHBr==CHBr、CH≡CH+2Br2―→CHBr2CHBr2)
相关课件
这是一份模块期末综合试卷--人教版高中化学选择性必修第三册同步课件+讲义+专练(新教材),文件包含模块综合试卷pptx、模块综合试卷教师版docx、模块综合试卷专练docx等3份课件配套教学资源,其中PPT共60页, 欢迎下载使用。
这是一份高中化学人教版 (2019)选择性必修3实验活动3 糖类的性质完美版课件ppt,文件包含第四章实验活动3糖类的性质pptx、第四章实验活动3糖类的性质教师版docx、第四章实验活动3糖类的性质学习笔记docx等3份课件配套教学资源,其中PPT共27页, 欢迎下载使用。
这是一份高中人教版 (2019)第三章 烃的衍生物第一节 卤代烃获奖课件ppt,文件包含第三章第一节卤代烃pptx、第三章第一节卤代烃专练docx、第三章第一节卤代烃教师版docx、第三章第一节卤代烃学习笔记docx、溴乙烷的水解swf、溴乙烷的消去swf等6份课件配套教学资源,其中PPT共60页, 欢迎下载使用。
