


高中化学人教版 (2019)选择性必修3第一节 卤代烃教案
展开第三章 烃的衍生物
第一节 卤代烃
卤代烃属于烃的衍生物,它是重要的化工原料。教学中要注意“结构决定性质”的思想,即卤代烃中的官能团一卤素原子(-X)决定了卤代烃的化学性质。要注意有机物“官能团转化”的基本规律,分析有关卤代烃所发生的化学反应的反应类型和反应规律,培养学生逻辑思维能力与进行科学探究的能力。
课程目标 | 学科素养 |
|
|
教学重点:卤代烃发生取代反应和消去反应的基本规律
教学难点:卤代烃发生取代反应和消去反应的基本规律
讲义 教具
【新课导入】
四氯化碳灭火器是在瓶子内装有四氯化碳液体,四氯化碳液体是一种没有颜色,容易挥发、不容易燃烧的一种液体。这种液体的沸点很低,受热后很容易就挥发成为气体了。四氯化碳液体受热变成四氯化碳气体,四氯化碳气体是一种不燃烧、比空气重的气体。不过这种化学品有很强的毒性,一旦中毒会使人的中枢神经系统造成麻醉的后果。对肝和肾也会有很严重的损害。四氯化碳灭火器一般在仓库、货场和油库中才能出现它们的影子。
卤代烃在日常生活中有着广泛的应用。例如,在消防上使用的卤代烃灭火剂研,可应用于资料室、变电站、博物馆等场所。
【学生活动】
阅读课本,回答下列问题
- 烃的衍生物的定义
- 常见的烃的衍生物
- 书写一氯甲烷、1,2-二溴乙烷、氯乙烷、溴苯的结构式,总结卤代烃的定义
- 卤代烃的官能团
- 卤代烃的分类
- 卤代烃的命名
【讲解】
一、卤代烃
- 烃分子中的氢原子被其他原子或原子团所取代而生成的一系列化合物被称为烃的衍生物。
- 常见的烃的衍生物:卤代烃、醇、酚、醛、羧酸和酯
- 卤代烃的定义:烃分子中的氢原子被卤素原子取代后生成的化合物
- 卤代烃的官能团:一X 卤素原子
- 卤代烃的分类
(1) 根据分子里所含卤素原子的不同,分为氟代烃、氯代烃、溴代烃和碘代烃,可用R一X表示;
(2) 根据取代卤原子的多少,可分为单卤代烃和多卤代烃。
(3) 按烃基不同,分为卤代烷烃、卤代烯烃、卤代芳烃。
- 卤代烃的系统命名——类似于烃的命名方法
【过渡】
烃的衍生物具有与烃不同的性质,这些性质主要由其分子中的官能团决定。基于官能团和化学键的特点及有机反应规律,可以推测有机化合物的化学性质,并利用其性质实现相互转化,进行有机合成。有机合成在创造新物质、提高人类生活质量和促进社会发展方面发挥着重要作用。
【学生活动】
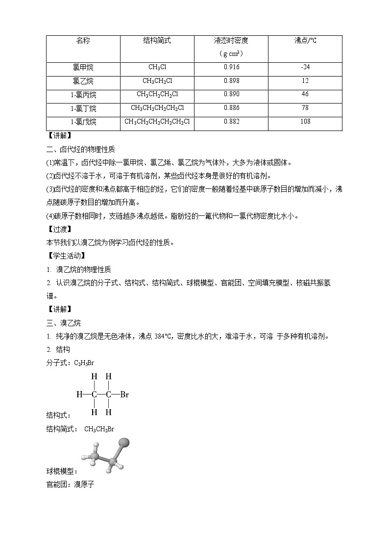
阅读教材,以氯代烃的密度和沸点为例,同时结合烷烃的物理性质的变化规律,总结卤代烃的物理性质。
表3-1 几种卤代烃的密度和沸点
名称 | 结构简式 | 液态时密度 (g·cm3) | 沸点/℃ |
氯甲烷 | CH3Cl | 0.916 | -24 |
氯乙烷 | CH3CH2Cl | 0.898 | 12 |
1-氯丙烷 | CH3CH2CH2Cl | 0.890 | 46 |
1-氯丁烷 | CH3CH2CH2CH2Cl | 0.886 | 78 |
1-氯戊烷 | CH3CH2CH2CH2CH2Cl | 0.882 | 108 |
【讲解】
二、卤代烃的物理性质
(1)常温下,卤代烃中除一氯甲烷、氯乙烯、氯乙烷为气体外,大多为液体或固体。
(2)卤代烃不溶于水,可溶于有机溶剂,某些卤代烃本身是很好的有机溶剂。
(3)卤代烃的密度和沸点都高于相应的烃,它们的密度一般随着烃基中碳原子数目的增加而减小,沸点随碳原子数目的增加而升高。
(4)碳原子数相同时,支链越多沸点越低。脂肪烃的一氟代物和一氯代物密度比水小。
【过渡】
本节我们以溴乙烷为例学习卤代烃的性质。
【学生活动】
- 溴乙烷的物理性质
- 认识溴乙烷的分子式、结构式、结构简式、球棍模型、官能团、空间填充模型、核磁共振氢谱。
【讲解】
三、溴乙烷
- 纯净的溴乙烷是无色液体,沸点384℃,密度比水的大,难溶于水,可溶 于多种有机溶剂。
- 结构
分子式:C2H5Br
结构式:
结构简式: CH3CH2Br
球棍模型:
官能团:溴原子
空间填充模型:
核磁共振氢谱:
【学生活动】
复习乙烷、乙醇的结构和性质,对比乙烷、乙烯、溴乙烷的结构,讨论他们结构上的差异,推测溴乙烷的性质。
| 乙烷 | 乙醇 | 溴乙烷 | |
结构简式 | C2H6 | C2H5OH | C2H5Br | |
结构特点(官能团) | 无 | —OH | —Br | |
结构中相同部分 | 都有C2H5— | |||
结构中相同点 | 都是饱和的 | |||
化学性质 | 取代 | √ | √ | √ |
加成 | × | × | × | |
消去 | × | √ | √ | |
其他 |
| 被氧化,与Na反应 |
|
【实验3-1】
取一支试管,滴入10~15滴溴乙烷,再加入1mL5%NaOH溶液,振荡后加热,静置。待溶液分层后,用胶头滴管小心吸取少量上层水溶液,移入另一支盛有1mL稀硝酸的试管中,然后加入2滴AgNO3溶液,观察实验现象。
实验现象:产生淡黄色沉淀
实验原理:CH3CH2Br+NaOHCH3CH2OH+NaBr
深度剖析:在卤代烃分子中,由于卤素原子的电负性比碳原子的大,使C-X的电子向卤素原子偏移,进而使碳原子带部分正电荷(δ+),卤素原子带部分负电荷(δ-),这样就形成一个极性较强的共价键:Cδ+—Xδ-。因此,卤代烃在化学反应中,C—X较易断裂,使卤素原子被其他原子或原子团所取代,生成负离子而离去。
[思考]
(1) 该反应特点是什么?
(2) 反应条件是什么?
(3) 如何检验卤代烃中的卤原子?
[讨论回答]
(1) 溴乙烷的水解反应是取代反应,溴乙烷分子中的溴原子被水分子中的羟基取代,生成乙醇。
(2) NaOH水溶液、加热。
①NaOH不是反应的催化剂,从平衡移动的角度看,NaOH不断中和氢溴酸,促进溴乙烷的水解。
②加热的目的是提高反应速率,且水解是吸热反应,升高温度也有利于平衡右移。
(3)
【讲解】
3.的化学性质
(1)取代反应
①条件:NaOH水溶液、加热。
②反应方程式:CH3CH2Br+NaOHCH3CH2OH+NaBr
③反应原理:
(2)消去反应
①.有机化合物在-定条件下,从一个分子中脱去一个或几个小分子(如H2O、HX等),而生成含不饱和键的化合物的反应叫做消去反应(消除反应)。
②消去反应
条件:NaOH的乙醇溶液、加热。
反应方程式:(以溴乙烷为例)
CH3CH2Br+NaOHCH2===CH2↑+NaBr+H2O。
反应原理:
[思考]
(1) 卤代烃发生消去反应时,分子结构需具备什么条件?
(2) 卤代烃发生水解或消去反应的产物分子中,碳架结构是否发生变化?
(3) 试判断下列物质能否发生消去反应或下列反应是否为消去反应。
[讨论回答]
(1)与卤素原子直接相连的碳原子的邻位碳原子上连有氢原子。
(2)不变化。
(3)
[对比]
卤代烃的消去反应和取代反应的比较
|
|
|
|
|
|
|
|
|
|
|
|
|
|
|
|
|
|
(3)加成和加聚反应
含有不饱和键(如)的卤代烃也可以发生加成和加聚反应。
①氯乙烯加聚反应生成聚氯乙烯:
。
②四氟乙烯加聚反应生成聚四氟乙烯:。
【探究】
1-溴丁烷的化学性质
实验1:
①向一支试管中加少许1溴丁烷,再加入1~2 mL 5%的NaOH溶液,振荡后加热、静置。
②待溶液分层后,取少量上层水溶液于试管中,加入硝酸酸化,然后加2滴AgNO3溶液,观察现象。
实验2:①向圆底烧瓶中加入2 g NaOH和15 mL无水乙醇,搅拌。再向其中加入5 mL 1溴丁烷和几片碎瓷片,微热。
②将产生的气体先通入盛水的试管后,再通入酸性KMnO4溶液进行检验,观察现象。
实验记录:
[讨论]
(1)如图3-3所示,为什么要在气体通入酸性高锰酸钾溶液前先通入盛水的试管?除了酸性高锰酸钾溶液,还可以用什么方法检验丁烯?此时还有必要将气体先通入水中吗?
(2)预测2-溴丁烷发生消去反应的可能产物。
[提示]
(1)除去挥发出的乙醇,消除乙醇对酸性KMnO4的影响。酸性KMnO4溶液褪色。不用将气体通入水中。
(4)2种。CH3CH2CH=CH2,CH3CH=CHCH3。
【资料卡片】
卤代烃破坏臭氧层原理
卤代烃在日常生活中有着广泛的应用。例如,在消防上使用的卤代烃灭火剂研,可应用于资料室、变电站、博物馆等场所。
由于卤代烃是良好的有机溶剂,在清洗业中常用作清洗剂,应用于衣物干洗和机械零件的洗涤。有些多卤代烃,如氟氯代烷(商品名氟利昂)是含有氟和氯的烷烃衍生物,它们
化学性质稳定,无毒,具有不燃烧、易挥发、易液化等特性,曾被广泛用作制冷剂和溶剂。然而,20世纪80年代以来,大量的科学研究表明使用卤代烃对臭氧层有破坏作用,使臭氧层产生“臭氧空洞”,危及地球上的生物。
氟利昂可在强烈的紫外线作用下分解,产生的氯原子自由基会对臭氧层产生长久的破坏作用。以CCl3F为例,它破坏臭氧层的反应过程可表示为:
CCl3FCCl2F·+Cl·
【课堂小结】
3.1卤代烃
- 下列化合物中,既能发生消去反应生成烯烃,又能发生水解反应的是
A. B.
C. D.
【答案】D
【解析】
只有连接卤原子的碳原子相邻碳原子上含有氢原子时卤代烃才能发生消去反应,
A.仅能发生水解反应,不能发生消去反应,故A错误;
B.仅能发生水解反应,不能发生消去反应,故B错误;
C.仅能发生水解反应,不能发生消去反应,故C错误;
D.即能发生水解反应,又能发生消去反应,故D正确。
故选D。
- 下列关于甲、乙、丙、丁四种有机物的说法正确的是
A. 分别加入溶液,均有沉淀生成
B. 均能在一定条件下与NaOH的水溶液反应
C. 均能在一定条件下与NaOH的醇溶液反应
D. 乙发生消去反应得到两种烯烃
【答案】B
【解析】
A.这四种有机物均属于非电解质,不能电离出氯离子或溴离子,均不与溶液,故A错误;
B.这四种有机物均属于卤代烃,均能在一定条件下与NaOH的水溶液发生水解反应转化为醇,故 B正确;
C.仅乙能在一定条件下与NaOH的醇溶液反应生成烯烃,故 C错误;
D.乙发生消去反应生成一种烯烃,为丙烯,故D错误;
- 从溴乙烷制取1,二溴乙烷,下列制备方案中最好的是
A.
B.
C.
D.
【答案】D
【解析】
溴乙烷制取1,二溴乙烷,应先发生消去反应,再发生加成反应即可。
A.转化中发生三步转化,较复杂,消耗的试剂多,反应需要加热,故A不选;
B.发生取代反应的产物较多,引入杂质,且反应不易控制,故B不选;
C.转化中发生三步转化,较复杂,且最后一步转化为取代反应,产物不纯,故C不选;
D.发生消去、加成两步转化,节约原料、转化率高、操作简单、产物纯净,故D选。
故选D。
- 某小组用图甲、图乙所示装置进行溴乙烷性质的探究。在图甲试管中加入5mL溴乙烷和水溶液,振荡,水浴加热。将溴乙烷与NaOH乙醇溶液反应产生的气体通入图乙装置。下列说法正确的是
A. 图甲、图乙装置中分别发生的是消去反应和取代反应
B. 图甲试管中物质充分反应后,可观察到液体出现分层
C. 图乙中试管A的作用是除去气体中混有的溴乙烷
D. 若图乙中无试管A,可将B中试剂改为溴的四氯化碳溶液
【答案】D
【解析】略
- 由制备,依次从左至右发生的反应类型和反应条件都正确的是
选项 | 反应类型 | 反应条件 |
A | 加成反应、取代反应、消去反应 | KOH醇溶液加热、KOH水溶液加热、常温 |
B | 消去反应、加成反应、取代反应 | NaOH醇溶液加热、常温、NaOH水溶液加热 |
C | 氧化反应、取代反应、消去反应 | 加热、KOH醇溶液加热、KOH水溶液加热 |
D | 消去反应、加成反应、水解反应 | NaOH水溶液加热、常温、NaOH醇溶液加热 |
A. A B. B C. C D. D
【答案】B
【解析】
逆合成分析:,则应首先发生消去反应生成,需要的条件是NaOH或KOH的醇溶液、加热,发生加成反应生成,常温下即可发生反应,发生水解反应可生成1,丙二醇,需要条件是氢氧化钠或KOH的水溶液、加热,
故选B。
本节课了解烃的衍生物及官能团的概念,使学生掌握溴乙烷的主要化学性质,理解水解反应和消去反应。 通过对溴乙烷的结构特点和化学键类型的分析,推断卤代烃的化学性质。能描述和分析卤代烃的重要反应,能书写相应的化学方程式,逐渐形成宏观辨识与微观探析的学科素养。通过实验探究溴乙烷的取代反应和消去反应的反应条件,综合应用有关知识完成卤代烃中卤素原子的检验等任务,逐渐形成科学探究与创新意识的学科素养。引导学生通过分析结构得出溴乙烷在碱性条件下水解可生成Br-的结构。不仅通过实验证实了官能团和化学键的特点对溴乙烷性质的影响,而且充分发挥了实验在培养学生科学探究和证据推理等学科核心素养方面的功能。
人教版 (2019)选择性必修3第一节 卤代烃一等奖教案及反思: 这是一份人教版 (2019)选择性必修3第一节 卤代烃一等奖教案及反思,共5页。教案主要包含了内容分析,教学目标,核心素养,教学重难点,教学方法】,教学过程等内容,欢迎下载使用。
高中化学人教版 (2019)选择性必修3第三章 烃的衍生物第一节 卤代烃教案: 这是一份高中化学人教版 (2019)选择性必修3第三章 烃的衍生物第一节 卤代烃教案,共8页。教案主要包含了新课导入,复习回顾,学生活动1,学生活动,实验3-4,学生活动2,实验方案,实验结论等内容,欢迎下载使用。
选择性必修3第一节 卤代烃教案: 这是一份选择性必修3第一节 卤代烃教案,共11页。教案主要包含了新课导入,复习回顾,学生活动1,学生活动2,思考与讨论,学生活动3,实验3-2,实验3-3等内容,欢迎下载使用。