















所属成套资源:人教版高中化学同步选择性必修第一册课件PPT+讲义+专练(新教材)
- 第二章 章末检测试卷(二)--人教版高中化学选择性必修第一册同步课件+讲义+专练(新教材) 课件 0 次下载
- 第三章 第一节 第1课时 弱电解质的电离平衡--人教版高中化学选择性必修第一册同步课件+讲义+专练(新教材) 课件 0 次下载
- 第三章 第二节 第1课时 水的电离--人教版高中化学选择性必修第一册同步课件+讲义+专练(新教材) 课件 0 次下载
- 第三章 第二节 第2课时 溶液的酸碱性与pH--人教版高中化学选择性必修第一册同步课件+讲义+专练(新教材) 课件 0 次下载
- 第三章 第二节 第3课时 pH的计算--人教版高中化学选择性必修第一册同步课件+讲义+专练(新教材) 课件 0 次下载
高中化学第一节 电离平衡完美版ppt课件
展开
这是一份高中化学第一节 电离平衡完美版ppt课件,文件包含第三章第一节第2课时电离平衡常数强酸与弱酸的比较pptx、第三章第一节第2课时电离平衡常数强酸与弱酸的比较专练docx、第三章第一节第2课时电离平衡常数强酸与弱酸的比较教师版docx、第三章第一节第2课时电离平衡常数强酸与弱酸的比较学习笔记docx等4份课件配套教学资源,其中PPT共60页, 欢迎下载使用。
1.构建电离平衡常数模型,并能应用模型解释弱电解质在水中发生的变化。2.利用电离平衡常数相对大小关系,建立判断强弱电解质和“强酸制弱酸”的 思维模型。
核心素养 发展目标
二、电离常数的计算和应用
1.概念在一定条件下,当弱电解质的电离达到平衡时,溶液里各组分的浓度之间存在一定的关系。对于一元弱酸或一元弱碱来说,溶液中弱电解质电离所生成的 ,与溶液中 之比是一个常数,这个常数叫做电离平衡常数,简称电离常数,通常用Ka、Kb分别表示弱酸、弱碱的电离平衡常数。
2.电离平衡常数的表示方法(1)一元弱酸、一元弱碱的电离平衡常数
Ka= ;
Kb= 。
(2)多元弱酸、多元弱碱的电离平衡常数多元弱酸的电离是分步进行的,每一步电离都有电离平衡常数,通常用Ka1、Ka2等来分别表示。例如,
Ka1= ;
Ka2= 。
多元弱酸各步电离常数的大小比较:Ka1≫Ka2,因此,多元弱酸的酸性主要由第一步电离决定。注意 一般多元弱碱为难溶碱,不用电离平衡常数,以后要学到难溶物的溶度积常数。
3.意义表示弱电解质的电离能力。一定温度下,K越大,弱电解质的电离程度越 ,酸(或碱)性越 。4.电离常数的影响因素(1)内因:同一温度下,不同弱电解质的电离常数 ,说明电离常数首先由弱电解质的 所决定。(2)外因:对于同一弱电解质,电离平衡常数只与 有关,由于电离为 过程,所以电离平衡常数随温度 而增大。
(1)改变条件,电离平衡正向移动,电离平衡常数一定增大(2)同一弱电解质,浓度大的电离平衡常数大
1.已知T ℃时,CH3COOH的Ka=1.75×10-5。(1)当向醋酸中加入一定量的盐酸时,CH3COOH的电离常数______(填“变大”或“变小”或“不变”),理由是______________________。(2)T ℃时,将该溶液加水稀释10倍,则CH3COOH的Ka=__________。
2.已知:25 ℃时,下列四种弱酸的电离常数:
提示 电离常数越大,酸性越强,故酸性:HNO2>CH3COOH>H2CO3>HCN。
(1)试比较相同浓度的CH3COOH、HNO2、HCN、H2CO3溶液的酸性强弱。
提示 HNO2溶液中存在电离平衡: ,加入盐酸,上述平衡逆向移动;此时HNO2的电离常数不变;原因是溶液的温度不变。
(2)向HNO2溶液中加入一定量的盐酸时,HNO2的电离平衡向哪个方向移动?此时HNO2的电离常数是否发生变化?为什么?
(3)判断反应NaNO2+CH3COOH===CH3COONa+HNO2是否正确?向NaCN溶液中通入少量CO2,反应能否进行?若能进行,写出反应的化学方程式。
提示 不正确。原因是HNO2的酸性强于CH3COOH,故反应不能发生。因酸性:H2CO3>HCN> ,故向NaCN溶液中通入CO2,不论CO2是否过量,产物均为HCN和NaHCO3,反应的化学方程式为NaCN+H2O+CO2===HCN+NaHCO3。
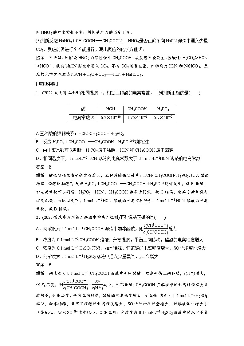
1.(2022·大连高二检测)相同温度下,根据三种酸的电离常数,下列判断正确的是
A.三种酸的强弱关系:HCN>CH3COOH>H3PO2B.反应H3PO2+CH3COO-===CH3COOH+ 能够发生C.由电离常数可以判断,H3PO2属于强酸,HCN和CH3COOH属于弱酸D.相同温度下,1 ml·L-1 HCN溶液的电离常数大于0.1 ml·L-1HCN 溶液的电离常数
2.(2022·重庆市万州第二高级中学高二检测)下列说法正确的是
B.浓度为0.1 ml·L-1 CH3COOH溶液,升高温度,平衡正向移动,醋 酸的电离程度增大C.浓度为0.1 ml·L-1 H2SO3溶液,加水稀释,亚硫酸的电离程度增大, 浓度也增大D.向浓度为0.1 ml·L-1 H2SO3溶液中通入少量氯气,pH会增大
1.电离常数的计算——三段式法例:25 ℃ a ml·L-1的CH3COOHCH3COOH CH3COO-+H+起始浓度/(ml·L-1) a 0 0变化浓度/(ml·L-1) x x x平衡浓度/(ml·L-1) a-x x x
注意 由于弱电解质的电离程度比较小,平衡时弱电解质的浓度为(a-x) ml·L-1,一般近似为a ml·L-1。
2.电离平衡常数的应用(1)根据电离平衡常数可以判断弱酸(或弱碱)的相对强弱,相同条件下,电离平衡常数越大,酸性(或碱性)越强。(2)根据电离平衡常数可以判断盐与酸(或碱)反应是否发生,相同条件下相对强的酸(或碱)可以制相对弱的酸(或碱)。(3)根据浓度商Q与电离平衡常数K的相对大小判断电离平衡的移动方向。
(4)根据电离平衡常数判断溶液中微粒浓度比值的变化情况。
(1)意义:表示弱电解质的 ,同一弱电解质电离度 ,电离程度 。(2)电离度的影响因素
注意 电离度与化学平衡的转化率类似。
α= ×100%或α= ×100%
1.如何从定量的角度判断醋酸溶液中加水稀释一倍后,电离平衡移动的方向?
2.电离平衡常数与电离度的关系在一定温度下,已知b ml·L-1的一元弱酸HA溶液中,电离度为α,电离平衡常数为Ka,试推导b、α、Ka三者之间关系:____________。
1.弱酸、弱碱的电离程度可以分别用它们的电离常数(Ka、Kb)或电离度(α)表示,请根据下列情景列式计算。(1)乙酰水杨酸是一种一元弱酸(可用HA表示),在一定温度下,0.1 ml·L-1的乙酰水杨酸的水溶液中,乙酰水杨酸的电离常数Ka为3.4×10-4,求该酸的电离度为______。
(2)已知在25 ℃时,1 ml·L-1氨水中NH3·H2O的电离度为0.42%,求NH3·H2O的电离常数Kb=____________。
2.在一定温度下,加水逐渐稀释1 ml·L-1氨水的过程中,随着水量的增加,请说明溶液中下列含量的变化:(1)n(OH-)______(填“增大”“减小”或“不变”,下同)。
1.相同体积、相同物质的量浓度的一元强酸(如盐酸)与一元弱酸(如醋酸)的比较
2.相同体积、相同c(H+)的一元强酸(如盐酸)与一元弱酸(如醋酸)的比较
如何判断电解质的强弱?
提示 (1)从弱电解质电离特点分析,部分电离,离子浓度小①在相同浓度、相同温度下,与强电解质溶液做导电性对比实验。②在相同浓度、相同温度下,比较反应速率的快慢,如将锌粒投入等浓度的盐酸和醋酸溶液中,开始时反应速率前者比后者快。
(2)从影响电离平衡的外界因素分析①采用实验证明电离平衡的存在,如醋酸溶液中滴入紫色石蕊溶液后溶液变为红色,再加入CH3COONa晶体,颜色变浅。②相同c(H+)、相同体积的强酸和弱酸溶液与碱反应时,消耗碱多的为弱酸。
1.相同体积、相同c(H+)的某一元强酸溶液①和某一元弱酸溶液②分别与足量的锌粉发生反应,下列关于产生氢气的体积(V)随时间(t)变化的示意图正确的是
2.在a、b两支试管中分别装入形态相同、质量相等的一颗锌粒(锌足量),然后向两支试管中分别加入相同物质的量浓度、相同体积的稀盐酸和稀醋酸。填写下列空白:(1)a、b两支试管中生成气体的速率v(a)______ (填“大于”“小于”或“等于”,下同) v(b),反应完毕后生成气体的总体积V(a)______V(b),原因是______________________________________________________________________________。
反应开始时,盐酸中所含H+的浓度较大,但二者最终能电离出的H+的总物质的量相等
(2)若a、b两支试管中分别加入c(H+)相同、体积相同的稀盐酸和稀醋酸,则a、b两支试管中开始生成气体的速率v(a)________(填“大于”“小于”或“等于”,下同)v(b),反应完毕后生成气体的总体积V(a)______V(b),原因是_______________________________________________________________________________。
开始时c(H+)相同,所以速率相等,醋酸是弱电解质,最终电离出的H+的总物质的量大
3.25 ℃时,几种弱酸的电离平衡常数如下:CH3COOH:Ka=1.75×10-5H2CO3:Ka1=4.5×10-7,Ka2=4.7×10-11HClO:Ka=4.0×10-8(1)CH3COOH、H2CO3、 、HClO的酸性由强到弱的顺序:________________________________。
(2) 结合H+的能力由强到弱的顺序:______________________________。
(3)写出向NaClO和CH3COONa的混合溶液中通入少量CO2的化学方程式:____________________________________。
NaClO+CO2+H2O===HClO+NaHCO3
题组一 电离平衡常数和电离度1.下列关于电离常数的说法正确的是A.Ka大的酸溶液中c(H+)一定比Ka小的酸溶液中的c(H+)大
C.向CH3COOH溶液中加入少量CH3COONa固体,电离常数减小D.电离常数只与温度有关,与浓度无关
2.已知25 ℃下,CH3COOH溶液中各微粒的浓度存在以下关系:Ka= =1.75×10-5。下列有关结论可能成立的是A.25 ℃下,向该溶液中加入一定量的盐酸时,Ka=8×10-5B.25 ℃下,向该溶液中加入一定量的氢氧化钠时,Ka=2×10-4C.标准状况下,醋酸中Ka=1.75×10-5D.升高到一定温度,Ka=7.2×10-5
3.下列曲线中,可以描述乙酸(甲,Ka=1.8×10-5)和一氯乙酸(乙,Ka=1.4×10-3)在水中的电离程度和浓度关系的是
4.相同温度下,三种酸的电离平衡常数如表所示,下列判断正确的是
A.三种酸的强弱关系:HX>HY>HZB.反应HZ+Y-===HY+Z-不能发生C.由电离平衡常数可以判断:HZ属于强酸,HX和HY属于弱酸D.相同温度下,1 ml·L-1 HX溶液的电离平衡常数等于0.1 ml·L-1 HX 溶液的电离平衡常数
5.(2022·河北保定高二期末)常温下,对下列两组溶液的判断错误的是
A.醋酸的电离程度:①②C.醋酸的电离平衡常数:①=②D.若V2=10V1,中和NaOH的能力:①=②
6.某温度下,等体积、c(H+)相同的盐酸和醋酸溶液分别加水稀释,溶液中的c(H+)随溶液体积变化的曲线如图所示。据图判断下列说法正确的是A.曲线Ⅱ表示的是盐酸的变化曲线B.b点溶液的导电能力比c点溶液的导电能力强C.取等体积的a点、b点对应的溶液,消耗NaOH的量相同D.b点酸的总浓度大于a点酸的总浓度
题组二 强酸和弱酸的比较
7.在体积都为1 L,c(H+)都为0.01 ml·L-1的盐酸和醋酸溶液中,投入0.65 g锌粒,则下列图示符合客观事实的是
8.对室温下c(H+)相同、体积相同的醋酸和盐酸两种溶液分别采取下列措施后,有关叙述正确的是A.加适量的醋酸钠晶体后,两溶液的c(H+)均减小B.使温度升高20 ℃后,两溶液的c(H+)均不变C.加水稀释两倍后,两溶液的c(H+)均增大D.加足量的锌充分反应后,两溶液产生的氢气一样多
9.(2022·鸡西高二月考)在溶液导电性实验装置里,相同温度下分别注入20 mL 6 ml·L-1醋酸和20 mL 6 ml·L-1氨水,灯光明暗程度相同,如果把这两种溶液混合后再实验,则下列说法正确的是A.灯光变暗;CH3COOH的电离常数等于NH3·H2OB.灯光变暗;CH3COOH的电离常数大于NH3·H2OC.灯光变亮;CH3COOH的电离常数小于NH3·H2OD.灯光变亮;CH3COOH的电离常数等于NH3·H2O
10.常温下,CH3COOH、HCOOH(甲酸)的电离平衡常数分别为1.75×10-5、1.8×10-4,以下关于0.1 ml·L-1 CH3COOH溶液、0.1 ml·L-1 HCOOH溶液的说法正确的是A.c(H+):CH3COOH>HCOOHB.等体积的两溶液中,分别加入过量的镁,产生氢气的体积:HCOOH> CH3COOHC.HCOOH可能与NaOH发生反应:H++OH-===H2O
11.高氯酸、硫酸、HCl和硝酸都是强酸,其酸性在水溶液中差别不大。以下是某温度下这四种酸在冰醋酸中的电离常数:
由表格中的数据判断下列说法不正确的是A.在冰醋酸中这四种酸都没有全部电离B.在冰醋酸中高氯酸是这四种酸中酸性最强的酸C.在冰醋酸中硫酸的电离方程式为H2SO4===2H++ D.水对这四种酸的强弱没有区分能力,但冰醋酸可以区分这四种酸的强弱
12.(2022·聊城高二检测)已知25 ℃时,测得浓度为0.1 ml·L-1的碱BOH的溶液中,c(OH-)=1×10-3 ml·L-1。(1)写出BOH的电离方程式:__________________。
(2)BOH的电离平衡常数Kb=_________。
(3)某温度T ℃时,BOH的电离平衡常数为1×10-7,结合(2)的计算可知T___25。若该碱的起始浓度也为0.1 ml·L-1,则溶液中c(B+)=________ml·L-1。
13.(1)已知酸性:H2SO3> > > ,水杨酸( )与Na2SO3溶液反应,生成物为_____(填字母)。A. D.
14.(1)25 ℃时,a ml·L-1 CH3COOH溶液中c(H+)=10-b ml·L-1,用含a和b的代数式表示CH3COOH的电离常数Ka=____________。
(2)已知25 ℃时,Ka(CH3COOH)=1.75×10-5,Ka(HSCN)=0.13。在该温度下将20 mL 0.1 ml·L-1 CH3COOH溶液和20 mL 0.1 ml·L-1 HSCN溶液分别与20 mL 0.1 ml·L-1 NaHCO3溶液混合,实验测得产生的气体体积(V)随时间(t)
变化的曲线如图,反应初始阶段,两种溶液产生CO2气体的速率存在明显差异的原因是________________________________________________________________________________________________________________________________________________________。
Ka(CH3COOH)H2CO3>H2S
根据一级电离常数可知,四种酸的酸性由强到弱的顺序为H3PO4>CH3COOH>H2CO3>H2S。
②多元弱酸的二级电离程度远小于一级电离的主要原因是___________________________________________(从电离平衡角度考虑)。③同浓度的 结合H+的能力由强到弱的顺序为_________________________。
的氢离子对二级电离起抑制作用
相关课件
这是一份化学选择性必修1第三章 水溶液中的离子反应与平衡第一节 电离平衡优质课件ppt,文件包含第三章第一节第1课时弱电解质的电离平衡pptx、第三章第一节第1课时弱电解质的电离平衡专练docx、第三章第一节第1课时弱电解质的电离平衡教师版docx、第三章第一节第1课时弱电解质的电离平衡学习笔记docx、强酸和弱酸的比较mp4等5份课件配套教学资源,其中PPT共60页, 欢迎下载使用。
这是一份高中化学人教版 (2019)选择性必修1第一节 电离平衡教课课件ppt,共36页。PPT课件主要包含了电离平衡常数,77×10-5,80×10-5,75×10-5,电离平衡常数的应用,下降得快,下降得慢,pHa+n7,课堂练习等内容,欢迎下载使用。
这是一份人教版 (2019)选择性必修1第一节 电离平衡多媒体教学ppt课件,共60页。PPT课件主要包含了电离平衡常数,离子浓度的乘积,未电离分子的浓度,弱电解质的,第一步电离,正误判断,思考交流,电离平衡常数的应用,相对强弱,H2O等内容,欢迎下载使用。
