














所属成套资源:人教版高中化学同步选择性必修第一册课件PPT+讲义+专练(新教材)
- 第二章 第二节 研究与实践 了解汽车尾气的治理(教师用书独具)--人教版高中化学选择性必修第一册同步讲练测(新教材) 试卷 0 次下载
- 第二章 章末检测试卷(二)--人教版高中化学选择性必修第一册同步课件+讲义+专练(新教材) 课件 0 次下载
- 第三章 第一节 第2课时 电离平衡常数 强酸与弱酸的比较--人教版高中化学选择性必修第一册同步课件+讲义+专练(新教材) 课件 0 次下载
- 第三章 第二节 第1课时 水的电离--人教版高中化学选择性必修第一册同步课件+讲义+专练(新教材) 课件 0 次下载
- 第三章 第二节 第2课时 溶液的酸碱性与pH--人教版高中化学选择性必修第一册同步课件+讲义+专练(新教材) 课件 0 次下载
化学选择性必修1第三章 水溶液中的离子反应与平衡第一节 电离平衡优质课件ppt
展开
这是一份化学选择性必修1第三章 水溶液中的离子反应与平衡第一节 电离平衡优质课件ppt,文件包含第三章第一节第1课时弱电解质的电离平衡pptx、第三章第一节第1课时弱电解质的电离平衡专练docx、第三章第一节第1课时弱电解质的电离平衡教师版docx、第三章第一节第1课时弱电解质的电离平衡学习笔记docx、强酸和弱酸的比较mp4等5份课件配套教学资源,其中PPT共60页, 欢迎下载使用。
第1课时 弱电解质的电离平衡
1.通过对电解质的分类,进一步掌握物质分类的方法,并能从微观层面理解强、 弱电解质的本质。2.认识弱电解质的电离平衡,掌握电离平衡的影响因素,能运用电离平衡描述 和解释化学现象,并预测可能的结果,树立对立统一、联系发展和动态平衡 的观点。3.了解电解质溶液的导电性。
核心素养 发展目标
一、强电解质和弱电解质
二、弱电解质的电离平衡
2.强电解质与弱电解质的比较
3.电离方程式的书写(在水溶液中)
注意 一元弱酸H3BO3(硼酸)的电离方程式为H3BO3+H2O [B(OH)4]-+H+。记忆口诀 强等号,弱可逆,多元弱酸分步写,多元弱碱一步写。
(1)盐酸能导电,所以盐酸是电解质(2)干冰、葡萄糖和金刚石都不导电,它们都是非电解质(3)NH3溶于水能导电,所以NH3是电解质(4)强电解质在溶液中不存在溶质分子,而弱电解质在溶液中存在溶质分子(5)BaSO4难溶于水,其水溶液导电性很差,所以BaSO4是弱电解质(6)强电解质溶液的导电能力一定比弱电解质溶液的导电能力强(7)强电解质都是离子化合物,弱电解质都是共价化合物
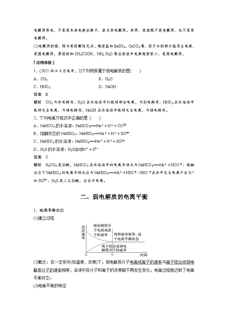
(1)CO2、SO2、NH3等物质溶于水能导电,是因为溶于水后生成H2CO3、H2SO3、NH3·H2O等电解质导电,不是其本身电离出离子,故为非电解质。单质、溶液既不是电解质,也不是非电解质。(2)电解质的强、弱与其溶解性无关。难溶盐如BaSO4、CaCO3等,溶于水的部分能完全电离,是强电解质。易溶的如CH3COOH、NH3·H2O等在溶液中电离程度较小,是弱电解质。
1.(2021·浙江6月选考,2)下列物质属于弱电解质的是A.CO2 D.NaOH
1.电离平衡状态(1)建立过程
(2)概念:在一定条件(如温度、浓度)下,弱电解质分子_____________ 与 相等,溶液中各分子和离子的浓度都不再发生变化,电离过程就达到了电离平衡状态。
离子结合成弱电解质分子的速率
2.外界条件对弱电解质的电离平衡的影响(1)温度:弱电解质的电离一般是 过程,升高温度,使电离平衡向 的方向移动,电离程度 。(口诀:越热越电离)(2)浓度:在一定温度下,同一弱电解质溶液,浓度越小,离子相互碰撞结合为分子的几率 ,电离程度 。(口诀:越稀越电离)(3)同离子效应:加入与弱电解质具有相同离子的电解质时,可使电离平衡向结合成弱电解质分子的方向移动,电离程度 。(4)化学反应:加入能与弱电解质电离出的离子发生反应的离子时,电离平衡向 的方向移动,电离程度增大。
【思考】分析改变下列条件对醋酸电离平衡的影响,填写下表:
3.电解质溶液的导电性(1)电解质溶液的导电原理电解质在溶液中 的阴、阳离子,在电源(电场)的作用下沿某一方向 移动,形成电流。注意 金属导电是因为其含有自由移动的电子。(2)影响电解质溶液导电能力的因素电解质溶液的导电能力与溶液中 及离子所带 有关,离子 越大,离子所带电荷越多,导电能力 。
(1)电离平衡右移,电解质分子的浓度一定减小,离子浓度一定增大(2)电离平衡向右移动,弱电解质的电离程度一定增大(3)导电能力强的溶液里自由移动的离子数目一定比导电能力弱的溶液里自由移动的离子数目多(4)盐酸的导电能力一定比醋酸溶液的强(5)随着温度的升高,弱电解质溶液和金属的导电能力均增强(6)向醋酸溶液中滴加等浓度NaOH溶液,混合溶液的导电能力不变(7)向H2S溶液中通入Cl2直至过量,混合溶液的导电能力增强
用1 ml·L-1醋酸进行导电性实验,发现灯泡亮度很低;用1 ml·L-1氨水进行导电性实验,发现灯泡亮度同样很低;但若将两种溶液等体积混合后进行导电性实验,灯泡亮度却显著增加。请分析其中的原因。
提示 醋酸和NH3·H2O都是弱电解质,在水溶液中均不能完全电离,溶液中的离子浓度较小,导电能力较差,故灯泡均较暗;醋酸与氨水反应生成的醋酸铵为强电解质,完全电离成阴、阳离子,溶液中的离子浓度增大,所以导电能力增强,灯泡变得较亮,发生反应的离子方程式是CH3COOH+NH3·H2O===CH3COO-+ +H2O。
A项,加水使NH3·H2O电离平衡右移,n(OH-)增大,正确;B项,加入少量浓盐酸使c(OH-)减小,错误;C项,加入浓NaOH溶液,电离平衡向左移动,错误;D项,加NH4Cl固体, 增大,错误。
A.加少量烧碱溶液 B.加少量醋酸钠C.加少量冰醋酸 D.加水
B错,加入少量醋酸钠,平衡向左移动,n(H+)减小,n(CH3COOH)增大,二者平衡浓度比值减小;C错,加少量冰醋酸,平衡向右移动,n(H+)增大,但n(H+)增大程度不如n(CH3COOH)增大的多,故二者平衡浓度比值减小;D对,加水,平衡向右移动,n(H+)增大,n(CH3COOH)减小,二者平衡浓度比值增大。
外界条件对电离平衡影响的四个不一定(1)稀醋酸加水稀释时,溶液中不一定所有的离子浓度都减小。例如,稀醋酸加水稀释时,溶液中的c(H+)减小,c(OH-)增大。(2)电离平衡右移,电解质分子的浓度不一定减小。例如,CH3COOH CH3COO-+H+,平衡后,加入冰醋酸,c(CH3COOH)增大,平衡右移,根据勒夏特列原理,只能“减弱”而不能消除,再次平衡时,c(CH3COOH)比原平衡时大。
(3)电离平衡右移,离子的浓度不一定增大。例如,在CH3COOH溶液中加水稀释或加少量NaOH固体,都会引起平衡右移,但c(H+)都比原平衡时要小。(4)电离平衡右移,电离程度不一定增大。例如,增大弱电解质的浓度,电离平衡向右移动,弱电解质的电离程度减小。
题组一 电解质及其分类1.北魏贾思勰《齐民要术·作酢法》这样描述苦酒:“乌梅苦酒法:乌梅去核,一升许肉,以五升苦酒渍数日,曝干,捣作屑。欲食,辄投水中,即成醋尔。”下列有关苦酒主要成分的说法正确的是A.苦酒的主要溶质是非电解质B.苦酒的主要溶质是强电解质C.苦酒的主要溶质是弱电解质D.苦酒中只存在分子,不存在离子
2.醋酸铅因有甜味而被称为“铅糖”,它有毒但能入药,又知(CH3COO)2Pb可溶于水,硝酸铅与醋酸钠溶液反应的离子方程式为Pb2++2CH3COO-===(CH3COO)2Pb。下列有关说法不正确的是A.0.1 ml·L-1的“铅糖”溶液中c(Pb2+)
相关课件
这是一份人教版 (2019)选择性必修1第四节 沉淀溶解平衡获奖课件ppt,文件包含第三章第四节第1课时难溶电解质的沉淀溶解平衡pptx、第三章第四节第1课时难溶电解质的沉淀溶解平衡专练docx、第三章第四节第1课时难溶电解质的沉淀溶解平衡教师版docx、第三章第四节第1课时难溶电解质的沉淀溶解平衡学习笔记docx、溶解平衡swf等5份课件配套教学资源,其中PPT共60页, 欢迎下载使用。
这是一份人教版 (2019)选择性必修1第一节 化学反应速率优秀ppt课件,文件包含第二章第一节第2课时影响化学反应速率的因素pptx、第二章第一节第2课时影响化学反应速率的因素专练docx、第二章第一节第2课时影响化学反应速率的因素教师版docx、第二章第一节第2课时影响化学反应速率的因素学习笔记docx、催化剂对化学反应速率的影响实验mp4、测量锌与硫酸反应速率实验mp4、温度对反应速率的影响mp4等7份课件配套教学资源,其中PPT共60页, 欢迎下载使用。
这是一份化学选择性必修1第一节 化学反应速率精品ppt课件,文件包含第二章第一节第1课时化学反应速率pptx、第二章第一节第1课时化学反应速率专练docx、第二章第一节第1课时化学反应速率教师版docx、第二章第一节第1课时化学反应速率学习笔记docx等4份课件配套教学资源,其中PPT共60页, 欢迎下载使用。
