资料中包含下列文件,点击文件名可预览资料内容















还剩52页未读,
继续阅读
所属成套资源:人教版高中化学同步选择性必修第一册课件PPT+讲义+专练(新教材)
成套系列资料,整套一键下载
- 第三章 第一节 第2课时 电离平衡常数 强酸与弱酸的比较--人教版高中化学选择性必修第一册同步课件+讲义+专练(新教材) 课件 0 次下载
- 第三章 第二节 第1课时 水的电离--人教版高中化学选择性必修第一册同步课件+讲义+专练(新教材) 课件 0 次下载
- 第三章 第二节 第3课时 pH的计算--人教版高中化学选择性必修第一册同步课件+讲义+专练(新教材) 课件 0 次下载
- 第三章 第二节 第4课时 酸碱中和滴定--人教版高中化学选择性必修第一册同步课件+讲义+专练(新教材) 课件 0 次下载
- 第三章 第二节 第5课时 酸碱中和滴定曲线 氧化还原滴定法--人教版高中化学选择性必修第一册同步课件+讲义+专练(新教材) 课件 0 次下载
第三章 第二节 第2课时 溶液的酸碱性与pH--人教版高中化学选择性必修第一册同步课件+讲义+专练(新教材)
展开
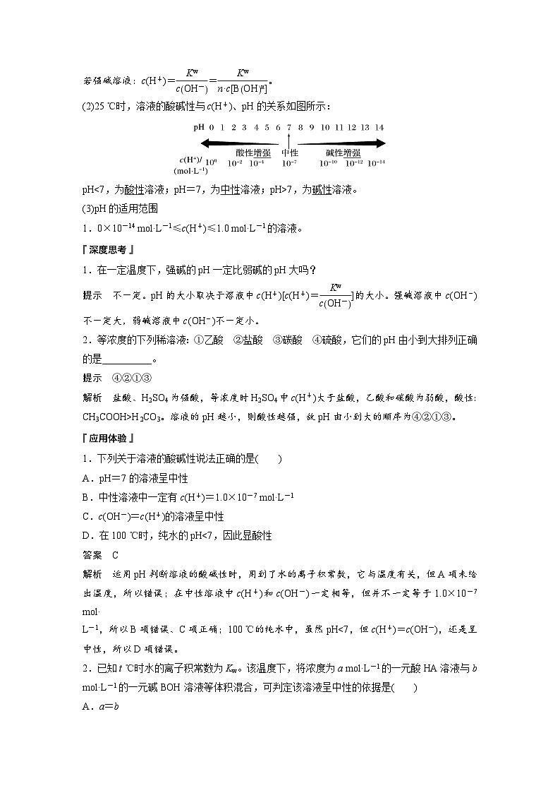
这是一份第三章 第二节 第2课时 溶液的酸碱性与pH--人教版高中化学选择性必修第一册同步课件+讲义+专练(新教材),文件包含第三章第二节第2课时溶液的酸碱性与pHpptx、第三章第二节第2课时溶液的酸碱性与pH专练docx、第三章第二节第2课时溶液的酸碱性与pH教师版docx、第三章第二节第2课时溶液的酸碱性与pH学习笔记docx等4份课件配套教学资源,其中PPT共60页, 欢迎下载使用。

相关资料
更多