所属成套资源:华东师大版数学初三下学期PPT课件+教案+单元教案整册
华东师大版(2024)九年级下册26.1 二次函数一等奖ppt课件
展开
这是一份华东师大版(2024)九年级下册26.1 二次函数一等奖ppt课件,文件包含华师大版数学九年级下册261《二次函数》课件pptx、华师大版数学九年级下册261《二次函数》计算docx等2份课件配套教学资源,其中PPT共26页, 欢迎下载使用。
1、理解并掌握二次函数的定义及一般形式。2、能根据实际问题列出二次函数关系式,并写出自变量取值范围。3、在探究将实际问题转化为二次函数问题的过程中,体会数学建模思想和应用。
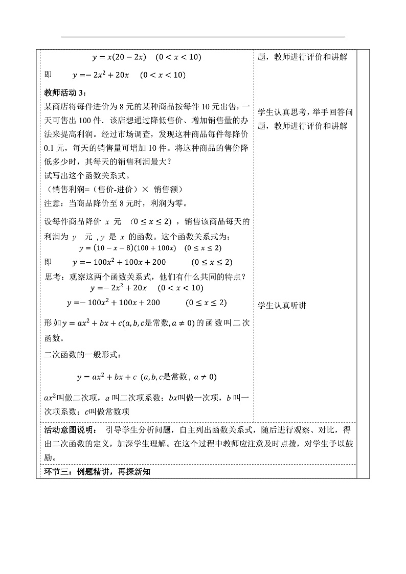
问题一:用总长为20m的围栏材料,一面靠墙,围成一个矩形花圃.怎样围才能使花圃的面积最大?
我们先列举一些不同的围法,观察矩形花圃的面积是如何变化的。
如图 , 围成的矩形花圃为 ABCD ,靠墙的一边为 AD ,垂直于墙面的两边分别为 AB 和 DC .给出矩形一边 AB 的长的一些值(0< AB
相关课件
这是一份初中数学华东师大版(2024)九年级下册3. 求二次函数的表达式完整版课件ppt,文件包含华师大版数学九年级下册2623《求二次函数的表达式》课件pptx、华师大版数学九年级下册2623《求二次函数的表达式》教案docx等2份课件配套教学资源,其中PPT共39页, 欢迎下载使用。
这是一份华东师大版(2024)九年级下册26.1 二次函数教学ppt课件,共13页。PPT课件主要包含了教学目标,重难点,情景导入,教学过程,探究新知,知识归纳,例题精讲等内容,欢迎下载使用。
这是一份初中数学26.1 二次函数集体备课课件ppt,共17页。PPT课件主要包含了逐点学练,本节小结,作业提升,本节要点,学习流程,知识点,二次函数的定义,答案C,a是否为0未知,不是整式等内容,欢迎下载使用。

