


重庆八年级上期末模拟卷02(人教版)生物试卷(解析版)
展开
这是一份重庆八年级上期末模拟卷02(人教版)生物试卷(解析版),共27页。试卷主要包含了本试卷分第Ⅰ卷两部分,测试范围,难度系数等内容,欢迎下载使用。
注意事项:
1.本试卷分第Ⅰ卷(选择题)和第Ⅱ卷(非选择题)两部分。答卷前,考生务必将自己的姓名、准考证号填写在答题卡上。
2.回答第Ⅰ卷时,选出每小题答案后,用2B铅笔把答题卡上对应题目的答案标号涂黑。如需改动,用橡皮擦干净后,再选涂其他答案标号。写在本试卷上无效。
3.回答第Ⅱ卷时,将答案写在答题卡上。写在本试卷上无效。
4.测试范围:人教版上册+下册第七单元。
5.难度系数:0.7
6.考试结束后,将本试卷和答题卡一并交回。
一、选择题:本题共25个小题,每小题2分,共50分。每小题只有一个选项符合题目要求。
1.如图,水螅呈辐射对称,涡虫呈两侧对称,相比于水螅,涡虫的体形更加有利于( )
A.吸引异性B.运动准确、迅速而有效
C.寄生生活D.感知来自各个方向的刺激
【答案】B
【分析】扁形动物的主要特征:身体背腹扁平、左右对称(两侧对称)、体壁具有三胚层,有口无肛门。
【详解】A.涡虫的体形变化与吸引异性并无关系,A错误。
B.涡虫的体形呈两侧对称,这种对称性使得其身体在运动时能够更准确地定位,减少不必要的能量消耗,并可能提高运动速度。相比于水螅的辐射对称,涡虫的两侧对称确实更有利于运动准确、迅速而有效,B正确。
C.涡虫是一种自由生活的扁形动物,并不依赖寄生,C错误。
D.涡虫是两侧对称,水螅为辐射对称,其体形能感知来自各个方向的刺激,D错误。
故选B。
2.生物体结构与功能相适应,下列关于动物形态结构特点与功能的叙述中,不正确的是( )
A.乌龟的卵表面有坚硬的卵壳,有利于其适应陆地生活
B.鸟的肺和气囊都能进行气体交换,有利于其飞行
C.鱼的身体呈流线型,可减小游泳时水的阻力
D.青蛙的皮肤裸露且能分泌黏液,可辅助呼吸
【答案】B
【分析】(1)哺乳动物的牙齿有门齿、犬齿和臼齿的分化;植食性动物的牙齿分为门齿、臼齿,肉食性动物的犬齿发达,犬齿尖锐锋利,适于撕裂肉食。
(2)鱼类的主要特征:鱼类终生生活在水中,身体呈流线形,体表大多覆盖着鳞片,用鳃呼吸,用鳍游泳。
(3)陆地气候相对干燥,与此相适应,陆生动物一般都有防止水分散失的结构,如角质鳞片、外骨骼等。
【详解】A.乌龟是爬行动物,其生殖和发育已经脱离了水的限制,可以在陆地上进行。乌龟的卵表面有坚硬的卵壳,这可以保护卵在孵化过程中不受外界环境的破坏,特别是防止水分的过度蒸发和机械损伤,从而有利于乌龟适应陆地生活,A正确。
B.只有肺才能进行气体交换,气囊的主要功能是储存空气,辅助呼吸,但并不直接参与气体交换。在鸟类飞行时,气囊可以使鸟类在呼气时也能保持较高的氧气含量,从而提高呼吸效率,但这并不意味着气囊本身能进行气体交换,B错误。
C.鱼类的身体呈流线型,这是为了减小游泳时水的阻力,使鱼类能够更高效地游动。流线型的身体可以减少水流的阻碍,使鱼类在水中能够更快速地穿梭,C正确。
D.青蛙是两栖动物的代表,其皮肤裸露且能分泌黏液。这种黏液不仅可以保持皮肤的湿润,还有助于青蛙进行皮肤呼吸。在两栖动物中,皮肤是一种重要的辅助呼吸器官,特别是在水中或潮湿环境中,D正确。
故选B。
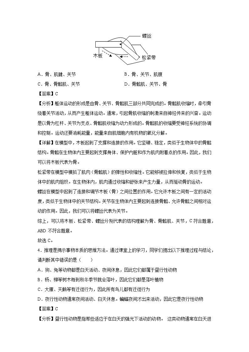
3.构建模型是学习生物学的一种有效策略。如图是某同学利用木板、松紧带、螺丝等材料制作的一个肌肉牵拉骨运动的模型,木板、松紧带、螺丝分别代表的结构是( )
A.骨、肌腱、关节B.骨、关节、肌腹
C.骨、骨骼肌、关节D.骨骼肌、关节、骨
【答案】C
【分析】躯体运动的形成是由骨、关节、骨骼肌三部分共同完成的。骨骼肌收缩时,牵引骨绕着关节活动,从而产生躯体运动。通常,引起骨肌收缩的刺激来自神经传来的兴奋。运动是以骨为杠杆、关节为支点、骨骼肌收缩为动力形成的。骨骼肌的收缩要受神经系统的协调和控制。运动还要消耗能量,能量来自肌细胞内有机物的氧化分解。
【详解】在模型中,木板起到了支撑和连接的作用。它坚硬、稳定,类似于生物体中的骨骼结构。骨骼在生物体内主要起到支撑身体、保护内脏和作为肌肉附着点的作用。因此,我们可以将木板代表为骨。
松紧带在模型中模拟了肌肉(骨骼肌)的弹性和收缩性。它能够被拉伸和恢复,类似于生物体中的肌肉组织。在生物体内,肌肉通过收缩和舒张来产生力量,从而驱动骨的运动。
螺丝在模型中起到了连接和调节木板(骨)之间位置的作用。它允许木板之间有一定的活动度,类似于生物体中的关节结构。关节在生物体内主要起到连接骨骼、允许骨骼之间相对运动的作用。因此,我们可以将螺丝代表为关节。
综上,可以将木板、松紧带、螺丝分别代表的结构理解为骨、骨骼肌、关节,C符合题意,ABD不符合题意。
故选C。
4.推理是揭示事物本质的思维方法。通过课堂上的学习,同学们提出以下推理过程与结论,请判断其中错误的是( )
A.狗、兔等动物都是白天活动、夜间休息,因此它们都属于昼行性动物
B.杨、柳等树木每到秋冬季节就会落叶,因此它们都是落叶植物
C.大雁、天鹅等有迁徙行为,因此所有鸟儿都有迁徙行为
D.夜行性动物通常夜间活动、白天休息。蝙蝠夜间才出来活动,因此它是夜行性动物
【答案】C
【分析】昼行性动物是指那些适应于在白天的强光下活动的动物。 这类动物通常在白天进行摄食、生殖等活动,而夜晚则休息,反之,称为夜行动物。
【详解】A.狗、兔等动物都是白天活动、夜间休息,因此它们都属于昼行性动物,A正确。
B.落叶植物是指秋冬季节或旱季叶全部脱落的多年生植物,一般指温带的落叶乔木或灌木,故杨、柳等树木每到秋冬季节就会落叶,因此它们都是落叶植物,B正确。
C.不是所有的鸟类都具有迁徙行为,如:麻雀和喜鹊不具有迁徙行为,C错误。
D.夜行性动物通常夜间活动、白天休息。蝙蝠夜间才出来活动,因此它是夜行性动物,D正确。
故选C。
5.某草场为保护牛羊,大量猎杀狼,狼的减少使野兔数量大增,致使牧草被过度啃食,草场退化,牧民的生活受到严重威胁。该事例说明动物在自然界中所起的作用是( )
A.促进生态系统的物质循环B.为人类提供食物和毛皮
C.帮助植物传粉、传播种子D.维持生态平衡
【答案】D
【分析】动物在自然界中的作用:维持自然界中生态平衡;促进生态系统的物质循环;帮助植物传粉、传播种子;某些动物数量过多时也会危害植物,如蝗灾等。
【详解】食物链和食物网中的各种生物之间存在着相互依赖、相互制约的关系,在生态系统中各种生物的数量和所占的比例总是维持在相对稳定的状态,这种现象叫做生态平衡。生态系统中的物质和能量就是沿着食物链和食物网流动的,如果食物链或食物网中的某一环节出了问题,就会影响到整个生态系统。题干中某草场为保护牛羊,大量猎杀狼,狼的减少使野兔数量大增,致使牧草被过度啃食,草场退化,牧民的生活受到严重威胁,说明动物在自然界中所起的作用是在维持生态平衡,故ABC不符合题意,D符合题意。
故选D。
6.奶茶中的椰果主要以椰浆为原料,通过木醋杆菌发酵制成。下列关于木醋杆菌的叙述,错误的是( )
A.有DNA集中的区域B.能进行分裂生殖
C.能从椰浆中获得营养物质D.没有细胞壁
【答案】D
【分析】细菌的特征:①单细胞,细胞内无成形的细胞核;②生殖方式为分裂生殖;③细胞内没有叶绿体,大多为异养(少数为自养)。④细菌的种类是根据细菌的形态来进行分类的,分为杆菌、球菌、螺旋菌。外形呈球状的细菌为球菌,外形为杆状的细菌为杆菌,外形为螺旋状的细菌为螺旋菌。
【详解】A.木醋杆菌作为细菌,其遗传物质DNA是集中在细胞的一个特定区域内的,这个区域虽然没有像真核细胞那样的细胞核结构,但仍然能够控制细菌的遗传和代谢活动,A正确。
B.细菌的生殖方式主要是分裂生殖,即一个细菌细胞可以分裂成两个完全相同的子细胞。木醋杆菌作为细菌,同样具有这种生殖方式,B正确。
C.细菌是异养生物,它们不能自己合成有机物,而必须从外界环境中获取营养物质。在奶茶中制作椰果的过程中,木醋杆菌能够从椰浆中获得所需的营养物质进行生长和繁殖,C正确。
D.细菌细胞的基本结构包括细胞壁、细胞膜、细胞质和DNA等。其中,细胞壁是细菌细胞的重要组成部分,它位于细胞膜的外侧,主要起保护和支持细胞的作用。木醋杆菌作为细菌,同样具有细胞壁结构,D错误。
故选D。
7.图中图一是“发酵现象”的演示实验,部分同学课后进一步探究温度对该实验的影响,并绘制了图二曲线,下列分析错误的是( )
A.气球膨胀说明酵母菌产生了气体,经检验是二氧化碳
B.长时间放置后,在瓶口处能闻到酒味,说明发酵过程中产生了酒精
C.酵母菌若进行无氧呼吸会释放大量能量
D.为使实验效果明显,演示实验水的温度最好控制在30~45℃之间
【答案】C
【分析】酵母菌发酵:酵母菌在有氧条件下,能将葡萄糖分解成二氧化碳和水;在缺氧条件下,则将葡萄糖分解形成酒精和二氧化碳。
【详解】A.酵母菌在发酵过程中会进行呼吸作用,无论是有氧呼吸还是无氧呼吸,都会产生二氧化碳作为废物。在这个演示实验中,酵母菌在无氧条件下进行呼吸,产生的二氧化碳使得气球膨胀,A正确。
B.酵母菌在无氧条件下进行呼吸作用时,除了产生二氧化碳外,还会产生酒精。这就是为什么长时间放置后,在瓶口处能闻到酒味的原因,B正确。
C.酵母菌在无氧条件下进行呼吸时,虽然会产生酒精和二氧化碳,但这个过程并不释放大量能量。实际上,无氧呼吸产生的能量远远少于有氧呼吸,C错误。
D.根据图二曲线,我们可以看出在30∼45℃之间,酵母菌的发酵作用最为明显,产生的二氧化碳量最多。因此,为了使演示实验的效果更加明显,我们应该将水的温度控制在这个范围内,D正确。
故选C。
8.许多微生物身体微小,不像动植物那样引人注目,但它们与人类的关系极为密切。以下关于它们的描述正确的是( )
A.病毒不能独立生活,只能寄生在其他动物体内
B.所有细菌和真菌都是单细胞生物
C.人类的各种疾病都是病毒、细菌或真菌引起的
D.一些细菌生活在牛、羊胃肠内,不但不引起牛、羊患病,还对牛、羊有好处
【答案】D
【分析】(1)细菌是单细胞个体,其细胞由细胞壁、细胞膜、细胞质等部分构成,但没有成形的细胞核,只有DNA集中的核区,这是细菌的基本结构,是所有细菌都具有的。 另外,有些细菌除具有这些基本结构外,还有一些特殊结构,如有些细菌细胞壁外有荚膜,有些生有鞭毛。
(2)真菌的特征:有单细胞,有多细胞,细胞内有真正的细胞核;生殖方式为孢子生殖;细胞内没有叶绿体,营养方式为异养。
(3)病毒没有细胞结构,主要由内部的遗传物质和外部的蛋白质外壳组成,不能独立生存,只有寄生在活细胞里才能进行生命活动,一旦离开就会变成结晶体,失去生命活动。
【详解】A.病毒是结构极其简单的生命形式,病毒没有细胞结构,主要由内部的遗传物质和外部的蛋白质外壳组成,不能独立生存,只有寄生在其他生物的活细胞里才能进行生命活动,一旦离开就会变成结晶体,A错误。
B.细菌是单细胞个体;真菌有单细胞,也有多细胞,B错误。
C.人类的各种疾病,有一些是病毒、细菌或真菌引起的;有一些不是,比如近视眼,C错误。
D.一些细菌生活在牛、羊胃肠内,不但不引起牛、羊患病,还对牛、羊有好处。这种现象被称为共生,是指细菌、真菌与其他生物共同生活,互惠互利。例如,牛的胃肠中有专门帮助分解草料中纤维素的细菌,而牛又为该细菌提供了生存的场所和食物,它们彼此依赖共同生活,D正确。
故选D。
9.广泛分布在自然界的病毒、细菌、真菌都属于微生物。下列叙述正确的是( )
A.病毒不能独立生活,必须寄生在活细胞内,才能繁殖后代
B.通过显微镜观察菌落的形态、大小、颜色区分细菌的不同种类
C.病毒、细菌、真菌是生态系统物质循环中的分解者,不可缺少
D.真菌常常通过形成芽孢度过恶劣的环境,这也是繁殖后代的方式
【答案】A
【分析】病毒无细胞结构,只由蛋白质外壳和内部的遗传物质组成,生活方式为寄生,不能独立生活。只能寄生在活细胞内才能生存;细菌和真菌会分解动植物遗体或动物的排泄物中取得有机物来生成无机物,供给植物进行光合作用,大部分真菌和细菌是在生态系统中的分解者;芽孢是细菌度过不良环境的休眠体。
【详解】A.病毒没有细胞结构,因此不能独立生活,只能寄生在活细胞内,才能繁殖后代,A正确。
B.菌落是由一个细菌或真菌繁殖后形成的肉眼可见的集合体,因此不需要用显微镜观察,B错误。
C.大部分细菌和真菌是分解者,少部分的细菌能够合成有机物,属于生产者;病毒属于消费者,不是分解者,C错误。
D.细菌可以通过形成芽孢度过恶劣环境,芽孢是度过不良环境的休眠体,不是细菌的生殖方式,真菌不能形成芽孢,D错误。
故选A。
10.科学家们的不懈努力推动着生物学不断向前发展。以下几位科学家与他们的重要成就,对应有误的是( )
A.达尔文——发现生物遗传规律
B.哈维——发现了血液循环
C.林奈——采用了统一的生物命名法
D.拉马克——首次提出“生物学”名词
【答案】A
【分析】生物科学家是研究生命现象和生命活动规律的专业人员。生物科学家的工作对生物学和人类社会具有重要的意义。他们通过不断的研究和发现,能够揭示生物界的奥秘,解析各种生物过程的机制,从而推动生物学理论的进步和完善。他们的研究成果可以直接应用于医学和农业领域,为人类提供诊断、治疗疾病的方法和策略,改善生活质量。
【详解】A.达尔文是进化论的奠基人,他提出了自然选择学说,解释了生物的进化机制,但并未发现生物遗传规律。生物遗传规律的发现主要归功于孟德尔等人,A错误。
B.哈维是17世纪的英国医生,他通过大量的观察和实验,发现了血液循环的规律,这一发现对医学和生物学都产生了深远的影响,B正确。
C.林奈是18世纪的瑞典博物学家,他提出了生物分类的体系,并采用了统一的生物命名法,即双名法,这一方法至今仍被广泛使用,C正确。
D.拉马克是法国博物学家,首次提出“生物学”一词,是进化论的倡导者和先驱。1809年发表了《动物学哲学》一书,系统地阐述了他的进化理论和对生物学的看法,书中提出了“用进废退”与“获得性遗传”两个法则,D正确。
故选A。
11.不同的结构特征在分类学中具有重要意义,现对五种植物进行分类,下图中将植物分为a、b两类依据是( )
A.生殖过程是否摆脱水的限制B.有无根、茎、叶的分化
C.有无输导组织D.种子外有无果皮包被
【答案】A
【分析】根据种子外有无果皮包被着,我们把种子植物分为裸子植物和被子植物两大类,裸子植物的种子外无果皮包被,是裸露的;被子植物的种子外有果皮包被着,能形成果实。图中:a种子植物,b孢子植物,c有根茎叶的分化,d没有根茎叶的分化。
【详解】A.小麦和苏铁都摆脱了水的限制,而肾蕨、金发藓和地钱则离不开水,这个特征能区分a、b两类,A符合题意。
B.这五种植物中,小麦、苏铁和肾蕨都有不同程度的根、茎、叶分化。而金发藓和地钱作为苔藓植物,其分化程度较低,B不符合题意。
C.这五种植物都具有输导组织,因此不能作为分类依据,C不符合题意。
D.小麦作为被子植物,其种子外有果皮包被;而苏铁虽然也是种子植物,但种子裸露无果皮包被;肾蕨、金发藓和地钱则不产生种子,D不符合题意。
故选A。
12.我国科学家利用蒙古牛、三河牛等为育种素材,通过杂交创新和持续选育,培育出了具有我国自主知识产权的——“华西牛”。这是利用了生物的( )
A.物种多样性B.基因多样性
C.生态系统多样性D.环境多样性
【答案】B
【分析】生物的多样性包括生物种类的多样性、基因的多样性和生态系统的多样性三个层次。
【详解】A.物种的多样性是指定区 域内物种的丰富程度, 是生物多样性的关键,A不符合题意。
B.遗传的多样性也称为基因的多样性,是生物多样性的重要组成部分。生物的细胞内具有成千上万个基因,由于不同生物的基因有较大差别,同种生物的个体之间在基因组成上也不尽相同,因此每种生物都是一个丰富的基因库。遗传的多样性是生物进化的基础,它决定了物种的多样性。因此,“华西牛”的培育过程利用了生物的基因多样性,B符合题意。
CD.物种的多样性和生活环境的多样性构成了生态系统的多样性;生态系统的多样性是指生物群落及其生态过程的多样性,以及生态系统的环境差异、生态过程变化的多样性等,CD不符合题意。
故选B。
13.下列保护动物的做法正确的是( )
A.要合理保护和开发野生动物资源
B.人们应该加强保护珍稀动物,允许捕猎其他动物
C.为了增加我国生物种类的数量,应该积极引进外国生物
D.不仅要限制渔网的网目尺寸,还要禁止渔民捕捞野生鱼
【答案】A
【分析】维护生态平衡要热爱大自然,爱惜动植物,保护生态平衡,优化生产方法,防止环境污染,多建立自然保护区,保护珍稀的动植物。
【详解】A.野生动物资源是有限的,过度开发和利用会导致其数量锐减,甚至灭绝。因此,在保护和开发之间找到平衡是至关重要的。通过合理的管理和保护措施,可以确保野生动物资源的可持续利用,同时保护生物多样性,A正确。
B.珍稀动物由于数量稀少,通常受到特别的保护。然而,这并不意味着可以随意捕猎其他动物。所有动物都是生态系统的重要组成部分,对维持生态平衡起着重要作用。因此,应该全面加强动物保护,而不是只关注珍稀动物,B错误。
C.虽然引进外国生物可能增加生物种类的数量,但这也可能带来生态风险。一些外来物种可能会成为入侵物种,对本地生态系统造成破坏。因此,在引进外国生物之前,应该进行充分的科学评估和风险预测,C错误。
D.限制渔网的网目尺寸可以防止捕捞过小的鱼类,从而保护其种群数量。然而,完全禁止渔民捕捞野生鱼可能并不现实,也不利于渔业资源的可持续利用。应该通过合理的管理措施,如设定捕捞限额、捕捞季节等,来确保渔业资源的可持续利用,D错误。
故选A。
14.如图为植物繁殖的几种方式,有关叙述错误的是( )
A.想要大量快速获得新个体,常采用图一至图四所示的繁殖方式
B.图四中为保证①的成活,应使①与②的木质部紧密结合
C.为防止植物病毒的危害,可以选择图一所示繁殖方式
D.图五所示繁殖方式繁殖速度较慢,但可以获得新品种
【答案】B
【分析】观图可知:图一是组织培养;图二是扦插;图三是压条;图四是嫁接、其中① 是接穗、②是砧木;图五是种子繁殖。
【详解】A.图中一是组织培养、二是扦插、图三是压条、图四是嫁接都没有经过两性生殖细胞的结合,属于无性生殖,无性生殖的优点是繁殖速度快,能大量快速获得新个体并保持母体的优良性状,A正确。
B.嫁接是把一株植物体的芽或带芽的枝接到另一株植物体上,使它们愈合成一株完整的植物体,图四中为保证①接穗的成活,应使①接穗与②砧木的形成层紧密结合,B错误。
C.利用组织培养技术,可以在短时间内大批量的培育出所需要的植物新个体,另外,该技术还可以防止植物病毒的危害,极大的提高了农业生产效率,即为防止植物病毒的危害,可以选择图一种子培养繁殖方式,C正确。
D.用种子繁殖的速度慢,子代容易产生变异现象,所以,图五种子繁殖方式繁殖速度较慢,但可以获得新品种,D正确。
故选B。
15.根据如图分析判断,下列关于动物生殖发育的叙述错误的是( )
A.图甲中I可以表示有性生殖,II可以表示变态发育
B.图甲中III可表示体内受精,也可表示完全变态发育
C.图乙表示家蚕的发育过程时,若B是幼虫,则D是成虫
D.图乙表示青蛙的发育过程时,若C是幼蛙,则A是受精卵
【答案】B
【分析】(1)昆虫是雌雄异体、体内受精、卵生、卵自然孵化,变态发育;两栖动物雌雄异体、体外受精(水里),卵生、卵自然孵化,体外变态发育。
(2)图甲:Ⅰ表示家蚕、蝗虫、青蛙三者的共同特征,Ⅱ表示蝗虫和青蛙的共同特征,Ⅲ表示家蚕和蝗虫的共同特征。
(3)由两性生殖细胞结合形成受精卵,再由受精卵发育成新个体的生殖方式属于有性生殖。
【详解】A.图甲中Ⅰ表示家蚕、蝗虫、青蛙三者的共同特征,这三者都是由受精卵发育而来,因此Ⅰ可表示有性生殖,Ⅱ表示蝗虫和青蛙的共同特征,青蛙的幼体和成体的形态结构和生活习性都发生了很大的变化,属于变态发育;蝗虫的幼虫和成虫的差别不大,属于不完全变态发育,因此Ⅱ可表示变态发育,A正确。
B.Ⅲ表示家蚕和蝗虫的共同特征,其中家蚕和蝗虫都是体内受精,但是家蚕是完全变态发育,蝗虫是不完全变态发育,B错误。
C.家蚕的发育过程经过A卵、B幼虫、C蛹和D成虫四个时期,属于完全变态发育,C正确。
D.青蛙的发展过程为:由受精卵发育成的蝌蚪,无论是外部形态还是内部结构都像鱼,有尾、用鳃呼吸,只能生活在水中。慢慢地,蝌蚪先长出后肢,再长出前肢,尾、鳃都逐渐萎缩消失,还形成了能与空气进行气体交换的肺,发育为能上陆地生活的成蛙;因此青蛙的发育过程为:A受精卵→B蝌蚪→C幼蛙→D成蛙,D正确。
故选B。
16.某学习小组开展“饲养家蚕”的实践活动,①~④是家蚕发育某一阶段的图片,下列说法不正确的是( )
A.家蚕发育的顺序是①④②③
B.家蚕发育到④阶段后期,会吐丝结茧
C.家蚕有外骨骼,发育的过程有蜕皮现象
D.家蚕的发育包括四个阶段,属于不完全变态发育
【答案】D
【分析】图中①受精卵、②蛹、③成虫、④幼虫。
【详解】A.家蚕发育过程为①受精卵→④幼虫→②蛹→③成虫,A正确。
B.家蚕只在④幼虫期吐丝,B正确。
C.家蚕属于节肢动物,体表有外骨骼,生长过程有蜕皮现象,C正确。
D.家蚕发育过程为包括受精卵、幼虫、蛹、成虫四个阶段,属于完全变态发育,D错误。
故选D。
17.中国首只无壳孵化小鸡———“小茶缸”诞生的大致过程是:打开种蛋(即用于孵化的鸡卵),将内容物倒入如图的孵化装置中,盖上塑料盖,再放入孵化箱中孵化。图中①、②、③是去除卵壳和卵壳膜的鸡卵结构。下列分析不正确的是( )
A.种蛋是雌鸡和雄鸡交配后产生的
B.“小茶缸”是由结构①发育成的
C.“小茶缸”发育所需营养全部来自③
D.通气孔可为“小茶缸”发育提供氧气
【答案】C
【分析】图中①是胚盘,②是卵黄,③是卵白。
【详解】A.在鸟类的繁殖过程中,雌鸟和雄鸟通过交配,使精子和卵子结合形成受精卵。这个受精卵就是种蛋,具有发育成新个体的潜能,A正确。
B.观察图示可知,①是胚盘,它含有细胞核,是胚胎发育的部位。在适宜的条件下,胚盘能够发育成小鸡,即“小茶缸”,B正确。
C.卵黄是鸡卵中储存营养物质的主要部分,为胚胎发育提供所需的养料和水分,C错误。
D.鸡卵的壳上有很多气孔,这些气孔可以与外界环境进行气体交换,为胚胎发育提供所需的氧气,D正确。
故选C。
18.下图为青蛙的生殖发育过程,下列叙述不正确的是( )
A.A代表受精卵,是青蛙发育的起点
B.C外形像鱼,主要靠尾部摆动来运动
C.由C到F变化中先长出前肢再长出后肢
D.幼体和成体形态结构差异大,为变态发育
【答案】C
【分析】青蛙属于两栖动物,雌雄异体,生殖和发育都在水中完成,雌雄蛙抱对后,将精子和卵细胞产在水中,体外受精,幼体在水中发育,抱对可以增加精子和卵细胞的结合率。青蛙发育的四个阶段是:A受精卵→C蝌蚪→E幼蛙→F成蛙,为变态发育,生殖和发育都是在水中完成的。
【详解】A.青蛙个体发育的起点是受精卵,由图中可知:A代表受精卵,A正确。
B.C蝌蚪的外形像鱼,通过尾部的摆动产生运动,适于在水中游泳,B正确。
C.小蝌蚪先长后肢,再长前肢,最后尾巴逐渐消失,变成小幼蛙,幼蛙逐渐长成成蛙。因此由C蝌蚪到F成蛙变化中先长出后肢再长出前肢,C错误。
D.青蛙的幼体和成体在形态结构和生活习性上差异很大,这样的发育属于变态发育,D正确。
故选C。
19.下图表示细胞核、染色体、DNA、基因之间的包含关系。下列相关叙述错误的是( )
A.细胞核控制着生物的发育和遗传
B.染色体主要由DNA和蛋白质构成
C.一个DNA分子中只有一个基因
D.基因是有遗传效应的DNA片段
【答案】C
【分析】染色体是细胞核中容易被碱性染料染成深色的物质,染色体是由DNA和蛋白质两种物质组成。DNA是主要的遗传物质,呈双螺旋结构。基因是具有遗传效应的DNA片段。
【详解】A.细胞核中含有遗传物质,携带遗传信息,控制着生物的发育和遗传,是生命活动的控制中心,A正确。
B.染色体是细胞核中容易被碱性染料染成深色的物质,主要是由DNA和蛋白质两种物质组成,B正确。
C.基因是具有遗传效应的DNA片段,一条染色体上有一个DNA分子,一个DNA分子上有多个基因,C错误。
D.基因是具有遗传效应的DNA片段,控制生物的性状,D正确。
故选C。
20.白化病是一种常染色体上隐性致病基因引起的遗传性疾病,如图是此病的遗传图解(相关基因用A、a表示),下列叙述错误的是( )
A.11若与患病女性结婚,后代患病概率为1/2
B.7号和8号属于直系血亲
C.8号基因型为Aa的概率为2/3
D.8号的X染色体有可能来自1号或2号
【答案】B
【分析】(1)生物体的性状是由基因控制的,当控制某种性状的一对基因都是显性或一个是显性、一个是隐性时,生物体表现出显性基因控制的性状;当控制某种性状的基因都是隐性时,隐性基因控制的性状才会表现出来。
(2)在一对相对性状的遗传过程中,子代个体中出现了亲代没有的性状,新出现的性状一定是隐性性状,亲代的基因组成是杂合体。
(3)遗传是指亲子间在性状上的相似性,变异是指亲子间和子代个体间在性状上的差异。
【详解】A.5号正常,6号患病(基因组成为aa),子代9号患病,10号、11号正常,则5号为杂合体(基因组成为Aa),遗传图解如下:
11号表现正常,所以其基因组成为Aa,所以11号若与患病女性(基因组成为aa)结婚,后代患病概率为1/2 ,遗传图解同上,A正确。
B.直系血亲是指出生关系为直系血亲者,包括生出自己的长辈(父母,祖父母,外祖父母)和自己生出来的晚辈(子女,孙子女,外孙子女)。而7号和8号是通过他们的父母分别独立地传承了基因,他们之间是旁系血亲的关系,B错误。
C.图中3、4正常,7患病,因此可知,正常是显性性状,患病是隐性性状,亲代的基因组成是杂合体Aa ,即3、4正常的基因组成都是Aa,遗传图解如下:
8号基因型为Aa的概率为2/3,C正确。
D.8号为男性,性染色体为XY,Y一定来自父亲,X染色体一定来自母亲,而母亲的X染色体既可能来自1号,也可能来自2号,D正确。
故选B。
21.我国婚姻法规定:直系血亲和三代以内的旁系血亲之间禁止结婚。禁止近亲结婚的目的是( )
A.降低传染病的发病率B.降低遗传病的发病率
C.根除遗传病的发生D.让隐性致病基因消失
【答案】B
【分析】我国婚姻法已明确规定,禁止直系血亲和三代以内的旁系血亲结婚。 原因是近亲带有相同隐性遗传致病基因的可能性较大。
【详解】A.传染病是由病原体(如细菌、病毒等)引起的,能在人与人、动物与动物或人与动物之间相互传播的一类疾病。近亲结婚与传染病的发病率无直接关系,A错误。
B.近亲带有相同隐性遗传致病基因的可能性较大,近亲结婚所生的孩子患有遗传病的可能性较大。禁止近亲结婚可以减少后代得遗传病的可能性,B正确。
C.遗传病是由遗传物质改变而引起的疾病,主要分为单基因遗传病、多基因遗传病和染色体异常遗传病三大类。虽然禁止近亲结婚可以降低遗传病的发病率,但由于遗传病的复杂性,无法根除其发生,C错误。
D.隐性致病基因是控制隐性遗传病的基因,它可以在家族中代代相传,也可以在近亲结婚中增加后代患病的概率。禁止近亲结婚可以降低后代患隐性遗传病的概率,但无法让隐性致病基因消失,D错误。
故选B。
22.生活中有很多俗语是来描述生物的遗传和变异现象的。下列现象不属于遗传的是( )
A.龙生龙,凤生凤,老鼠生来会打洞
B.父亲是单眼皮,孩子也是单眼皮
C.一母生九子,连母十个样
D.种瓜得瓜,种豆得豆
【答案】C
【分析】生物在亲代与子代间性状上的相似性,是生物的遗传现象;子代与亲代及子代之间在性状上存在差异这属于变异现象。
【详解】ABD.“龙生龙,凤生凤,老鼠生来会打洞” 、“父亲是单眼皮,孩子也是单眼皮”、 “种瓜得瓜,种豆得豆”都属于亲代与子代之间的相似性,属于遗传现象,ABD不符合题意。
C.“一母生九子,连母十个样” 体现了亲代与子代,子代个体之间的差异性,属于变异现象,C符合题意。
故选C。
23.美国学者米勒在1953年进行了模拟原始地球条件的实验,该实验证明了( )
A.无机物可以转变为简单的有机小分子物质
B.原始地球的条件和大气成分就可以转变为原始生命
C.无机物可以合成有机大分子物质
D.有机大分子可以直接演变为原始生命
【答案】A
【分析】米勒的实验主要是为了验证化学起源学说的第一阶段,即生命起源的第一步,从无机小分子物质形成有机小分子物质,在原始地球的条件下是完全可能实现的。
【详解】米勒的实验装置包括将水注入烧瓶内,先将玻璃仪器中的空气抽去,然后泵入甲烷、氨和氢气的混合气体(模拟原始大气)。再将烧瓶内的水煮沸,使水蒸气等各种气体在密闭的玻璃管道内不断循环,并在另一容量为5升的大烧瓶中,经受火花放电(模拟雷鸣闪电)一周。最后生成的有机物,经过冷却后,积聚在仪器底部的溶液内(模拟原始大气中生成的有机物被雨水冲淋到原始海洋中)。此实验结果共生成20种有机物,其中11种氨基酸中有4种(即甘氨酸、丙氨酸、天冬氨酸和谷氨酸)是生物的蛋白质所含有的。 因此,米勒的实验可以证明,在模拟原始地球环境的条件下,无机小分子物质可以形成有机小分子物质,这为生命起源的化学进化理论提供了重要的实验支持。故A符合题意,BCD不符合题意。
故选A。
24.2024年8月26日,国际刊物《化石记录》报道了在山西省阳泉市发现的新物种化石。研究发现,该物种距今约3亿年,被命名为阳泉中华埃尔莫透翅。请根据化石复原图(如图)推断,该物种最可能属于( )
A.昆虫B.环节动物C.脊椎动物D.线形动物
【答案】A
【分析】动物的进化历程是:无脊椎动物→脊椎动物(古代的鱼类→古代的两栖类→古代的爬行类→古代的鸟类和哺乳类)。可见动物进化的总体趋势是:由简单到复杂、由低等到高等、由水生到陆生。
【详解】A.昆虫是动物界中种类最多,数量最大的一类动物,它们的形态结构各异,生活环境和习性也多种多样。但共同特征是:身体分节,体表有外骨骼,足和触角也分节。更重要的是,许多昆虫具有两对翅和三对足,这与化石复原图上的特征相吻合,A符合题意。
B.环节动物的身体虽然也分节,但它们没有翅和足的结构,这与化石复原图上的特征不符,B不符合题意。
C.脊椎动物的身体内部有由脊椎骨构成的脊柱,这是它们与无脊椎动物的主要区别。但脊椎动物通常没有翅和三对足的结构,这与化石复原图上的特征不符,C不符合题意。
D.线形动物的身体细长,通常呈长圆柱形,两端尖细,不分节。它们也没有翅和足的结构,这与化石复原图上的特征不符,D不符合题意。
故选A。
25.近年来,我市认真践行“绿水青山就是金山银山”的发展理念,在生物多样性保护上推出多项举措。关于多样性的说法不正确的是( )
A.强调保护生物多样性,并不意味着禁止开发和利用生物资源
B.生物多样性包括基因多样性、物种多样性和生态系统多样性
C.生物多样性的间接使用价值大于直接使用价值
D.为增加我市的生物多样性,应多引进外来物种
【答案】D
【分析】(1)生物的多样性包括生物种类(物种)的多样性、基因(遗传)的多样性和生态系统的多样性三个层次。
(2)保护生物多样性的措施有:一是就地保护,二是迁地保护,三是开展生物多样性保护的科学研究,制定生物多样性保护的法律和政策,开展生物多样性保护方面的宣传和教育。
(3)威胁生物生存的原因有栖息地被破坏、偷猎(滥捕乱杀)、外来物种入侵、环境污染、其他原因等。
【详解】A.生物多样性是人类赖以生存的物质基础,要合理开发和利用生物的多样性,因此强调保护生物多样性,并不意味着禁止开发和利用生物资源,故A正确。
B.生物多样性通常包括三个层次:基因的多样性、物种的多样性和生态系统的多样性。基因多样性指的是一个物种内不同个体的遗传变异;物种多样性指的是不同物种的丰富性;生态系统多样性指的是不同生态系统类型的多样性,故B正确。
C.生物多样性的价值不仅包括直接使用价值(如食物、药物等),还包括间接使用价值(如生态服务功能,如净化空气、水土保持等),以及潜在价值(目前尚未发现的用途)。间接使用价值和潜在价值往往比直接使用价值更为重要和长远,故C正确。
D.盲目引进外来物种可能会破坏原有的生态平衡,导致生物入侵,从而降低本地生物多样性。因此,增加生物多样性应该通过保护和恢复本地生态系统,而不是简单地引进外来物种,故D错误。
故选D。
二、非选择题 (本部分共5小题,每空1分,共计50分)
26.(10分)微生物与人关系密切,请根据以下微生物的模式图回答问题。([ ]填字母,横线上填文字)
(1)肠道中有A的存在,有些能够帮助营养物质消化吸收,它们通过 进行繁殖。
(2)葡萄可以酿酒,这是[ ] 的功劳,无氧环境下它能把葡萄糖分解成为二氧化碳和 。
(3)图中没有细胞结构的是[ ],它由 外壳和内部的 组成,必须 在其他生物的活细胞内。
(4)A与B、D相比,没有成形的 ,D通过产生 繁殖后代。
【答案】(1)分裂
(2) B 酵母菌 酒精
(3) C 蛋白质 遗传物质 寄生
(4) 细胞核 孢子
【分析】图中A是细菌,B是酵母菌,C是病毒,D是青霉。
【详解】(1)肠道中有A细菌的存在,有些细菌能够帮助人体对营养物质的消化吸收,如大肠杆菌能大量生产治疗糖尿病的药物胰岛素,运用的是转基因技术,把人胰岛素基因注入大肠杆菌体内,可以通过大肠杆菌生产胰岛素,运用的是细菌的大量生产治疗糖尿病的药物胰岛素的特点,细菌是靠分裂进行生殖的,也就是一个细菌分裂成两个细菌。长大以后又能进行分裂。在环境适宜的时候,不到半小时,细菌就能分裂一次。
(2)利用B酵母菌发酵可以酿酒。在无氧的条件下,酵母菌分解葡萄糖产生二氧化碳和酒精并释放较少的能量。
(3)C是病毒,没有细胞结构,由蛋白质外壳和内部遗传物质组成。不能独立生存,只有寄生在活细胞里才能进行生命活动。一旦离开就会变成结晶体,失去生命活动。
(4)A是细菌,B是酵母菌,D是青霉,A与B、D相比,在细胞结构上的相同点:都有细胞壁、细胞膜、细胞质,不同点是A细菌没有成形的细胞核,而B、D都有成形的细胞核。D青霉属于真菌,能产生孢子,孢子能够发育成新个体。靠孢子来繁殖后代。
27.(10分)观察图中的动物,结合所学知识回答问题。
(1)A所属类群动物,为了适于飞行,身体呈 型,前肢变为翼,体表被覆 。
(2)B、C它的体表有 ,可以起保护和支持作用,并能 。
(3)D青蛙在动物分类上属于两栖类,它的幼体生活在水中,用 呼吸,成体可以陆地生活,用 呼吸,皮肤 。
(4)F这种生物,在生殖发育方面的特点是 。
(5)上述动物中属于无脊椎动物的是 (填字母),属于恒温动物的是 (填字母)。
【答案】(1)流线 羽毛
(2)外骨骼 防止水分散失
(3)鳃 肺 辅助呼吸
(4)胎生、哺乳
(5) B、C、E A、F
【分析】图中A白鹭属于鸟类;B河虾属于节肢动物;C蝗虫属于节肢动物;D青蛙属于两栖动物;E蚯蚓属于环节动物;F东北虎属于哺乳动物。
【详解】(1)A是鸟类,鸟类的身体结构特征显著,它们的身体呈流线型,这种体型有助于鸟类在空中飞行时减少阻力。此外,鸟类的前肢已经演化为翼,使得它们能够轻松地在空中飞翔。鸟类的体表还被覆着羽毛,这些羽毛不仅为鸟类提供了保暖的功能,还使得它们的飞行更加稳定和高效。
(2)B河虾、C蝗虫都属于脊椎动物,节肢动物的体表有外骨骼,外骨骼是节肢动物的一个显著特征,它可以为动物提供保护和支持作用,并能有效地防止体内水分的散失。
(3)D青蛙在动物分类上属于两栖类。它的幼体生活在水中,使用鳃进行呼吸。而当青蛙成长为成体后,它们可以在陆地上生活,并使用肺进行呼吸。同时,青蛙的皮肤也具有一定的辅助呼吸功能。
(4)F是东北虎,作为哺乳动物中的大型猫科动物,东北虎具有体内受精、胎生哺乳等特征。这些特征使得东北虎的后代能够在母体内得到充分的保护和营养,从而提高后代的成活率。
(5)在给出的类群中,属于无脊椎动物的是B(河虾)、C(蝗虫)和E蚯蚓,因为它们的体内没有由脊椎骨组成的脊柱。而属于恒温动物的则是A(鸟类)和F(哺乳类),因为鸟类和哺乳动物能够调节自身的体温,使其保持在一个相对稳定的范围内。
28.(10分)学生体质健康测试中1000米跑(男)、800米跑(女)、引体向上(男)、1分钟仰卧起坐(女)等是重要测试项目。请据图联系有关知识回答下列问题。
(1)甲图跑步等运动依赖于运动系统,人体运动系统主要是由 、关节和肌肉组成,其中提供动力的是 。
(2)关节在运动过程中起 的作用,乙图所示,[ ] 内含有滑液,可以减少骨与骨之间的摩擦。
(3)图丙所示,从结构层次上来看,②属于 ,屈肘时,②处于 状态。
(4)运动的完成不仅要靠 系统,还需要 系统的调节,能量的供应需要 (填一个即可)等系统的配合。
【答案】(1) 骨 肌肉/骨骼肌
(2) 支点 3 关节腔
(3) 器官 收缩
(4) 运动 神经 呼吸、消化、循环(一个即可)
【分析】图乙是关节的结构,由关节囊、关节腔和关节面组成,关节面包括关节头和关节窝。其中1是关节软骨、2是关节头、3是关节腔、4是关节囊、5是关节窝。图丙中的①是肱二头肌、②是肱三头肌。
【详解】(1)人体的运动系统主要是由骨、关节和肌肉(骨骼肌)组成,骨骼肌有受刺激而收缩的特性,当骨骼肌受神经传来的刺激收缩时,就会牵动着它所附着的骨,绕着关节活动,于是躯体就产生了运动,可见,人体在运动时,提供动力的是肌肉(或骨骼肌)。
(2)人体在运动中,关节起支点的作用,骨起杠杆作用,骨骼肌的收缩提供了动力。在乙图关节的结构中,3关节腔内有关节囊分泌的少量滑液,可以减少骨与骨之间的摩擦。
(3)器官是由不同的组织按照一定的次序结合在一起构成的行使一定功能的结构。图丙中,从结构层次上来看,②骨骼肌由肌肉组织、神经组织,结缔组织等构成,具有收缩和舒张的功能,因此属于器官。骨骼肌只能收缩牵拉骨而不能将骨推开,因此一个动作的完成总是由至少两组肌肉相互配合活动,共同完成的。如屈肘时,①肱二头肌处于收缩状态,②肱三头肌处于舒张状态
(4)人体的各项生理活动主要在神经系统的调控下完成的,因此运动的完成不仅要靠运动系统,还需要神经系统的调节,能量的供应需要呼吸、消化、循环等系统的配合,因为能量是通过细胞进行呼吸作用,分解有机物释放出来,而呼吸作用消耗的有机物和氧需要呼吸、消化、循环等系统的配合来完成。
29.(11分)生物圈中任何一个物种都具有产生后代的能力,各种生物在生生不息的繁衍过程中实现了物种的延续。请根据图示和所学知识回答问题:
(1)图一的个体发育方式属于 发育,经过受精卵、幼虫、 、成虫四个时期,图一所示昆虫个体发育比图二多了一个 期。
(2)图二中,从②到③的过程中有蜕皮现象,原因是 。
(3)雄蛙用鸣叫声招引雌蛙前来抱对,以便完成受精,青蛙的受精方式为 。图三所示青蛙的发育过程为 (以文字和箭头的形式表示)。
(4)图四为受精的鸟卵结构图,鸟卵中胚胎发育的部位是[ ] ;能够为胚胎发育提供营养物质的结构有 和 (填序号)。
(5)鸟卵的发育摆脱了对水的依赖,从而适应陆地环境是由于 (写出一点即可)。
【答案】(1)完全变态 蛹 蛹
(2)外骨骼不能随身体的生长而生长
(3) 体外受精 受精卵→蝌蚪→幼蛙→成蛙
(4) 2胚盘 1 6
(5)鸟卵既可贮存丰富的营养物质供胚胎发育需要;又有卵壳、卵壳膜的保护,能减少水分的丢失
【分析】图一中:1是受精卵、2是幼虫、3是蛹、4是成虫。
图二中:①是受精卵、②是若虫、③是成虫。
图三中:A是受精卵、B是蝌蚪、C是幼蛙、D是成蛙。
图四中:1是卵白、2是胚盘、3是卵壳膜、4是气室、5是系带、6是卵黄、7是卵黄膜、8是卵壳。
【详解】(1)图一中昆虫的发育过程经历了卵、幼虫、蛹和成虫四个阶段,这种发育方式被称为完全变态发育。与图二不完全变态发育(卵、若虫和成虫)相比,图一的昆虫个体发育多了一个蛹期。
(2)在图二中,从②若虫到③成虫的过程中,昆虫会出现蜕皮现象。这是因为昆虫的外骨骼不能随身体的生长而生长,所以当昆虫身体长大到一定程度时,外骨骼就会限制其生长,此时昆虫就会蜕去一层旧的外骨骼,换上新的更大的外骨骼。
(3)雄蛙在繁殖季节会用鸣叫声来吸引雌蛙前来抱对,以便完成体外受精。青蛙的受精方式是体外受精,即精子和卵细胞在水中结合形成受精卵。结合分析和题图可知,图三所示青蛙的发育过程为:受精卵⟶蝌蚪⟶幼蛙⟶成蛙。
(4)在图四所示的受精鸟卵结构中,胚胎发育的部位是2胚盘,胚盘是位于卵黄表面的中央一盘状小白点。能够为胚胎发育提供营养物质的结构有6卵黄和1卵白,其中卵黄是胚胎发育的主要营养物质来源,而卵白则提供胚胎发育所需的水分和养料。
(5)鸟卵的发育摆脱了对水的依赖,从而适应了陆地环境。这主要是因为鸟卵具有一些特殊的结构和功能。首先,鸟卵内贮存了丰富的营养物质,这些营养物质能够满足胚胎发育的需要,使得胚胎在发育过程中不需要从外界环境中获取营养物质。其次,鸟卵具有卵壳和卵壳膜等保护结构,这些结构能够减少水分的丢失,为胚胎发育提供一个相对稳定和湿润的环境。
30.(9分)随着生命科学的发展,人们对遗传和变异现象的研究不断深入。追溯科学史上的重大发现,了解科学知识的形成过程,有助于我们形成正确的科学观。
(1)1900年左右,屈埃诺在研究某种小鼠毛色遗传时做了下表所示的实验(用A和a分别表示显、隐性基因):根据 组可判断小鼠毛色中的显性性状是 色。乙组子代中黄鼠和黑鼠比例约为2:1,他推测可能有一种基因组成的黄鼠在胚胎期全部死亡了。根据他的推测,死亡小鼠的基因组成应该是 ;假如未死亡,这种基因组成的小鼠在乙组子代黄鼠中所占的比例应为 。
(2)1902年,麦克朗发现人类男性体细胞中存在性染色体。果蝇的性别决定方式与人类相似,图一表示某果蝇体细胞中有4对染色体,其中1对是性染色体,其他3对为常染色体。该果蝇生殖细胞中常染色体的组成为 (用图一中符号表示),雄果蝇体细胞中的X染色体来自亲代的 果蝇。
(3)1910年,摩尔根偶然发现一只白眼雄果蝇,他做了如图二所示的杂交实验。与孟德尔豌豆杂交实验相比,该实验结果的不同之处是白眼性状的遗传总是与 相关联。他推测并用实验证明了控制白眼的基因在X染色体上,而不在Y染色体上,则亲代白眼果蝇产生的精子中携带白眼基因的概率是 。
(4)孟德尔、屈埃诺、摩尔根等人在遗传学研究中能取得成功,除了他们具有严谨求实的科学态度和缜密的逻辑思维以外,以下各项中属于他们成功原因的是 (填数字,多选)。
①实验材料易饲养,繁殖快;②选用亲本进行无性生殖;③从观察性状遗传出发,推测基因的传递规律;④对实验数据采用统计学方法分析。
【答案】(1) 乙 黄 AA 13
(2)Ⅱ、Ⅲ、Ⅳ 雌
(3)性别 12(或50%)
(4)①③④
【分析】(1)在一对相对性状的遗传过程中,子代个体中出现了亲代没有的性状,新出现的性状一定是隐性性状,亲代的性状是显性性状,亲代的基因组成是杂合的。
(2)在一对相对性状的遗传过程中,亲代有二种性状,而所有子代只有一种性状,子代表现的性状是显性性状,在子代中没有出现的是隐性性状。亲代的基因组成是纯合体,子代是杂合体。
【详解】(1)结合分析,根据乙组实验,黄鼠亲代产生了黑鼠子代,可以判断小鼠毛色中的显性性状是黄色,隐性性状是黑色。乙组子代中黄鼠和黑鼠比例约为2:1,而不是预期的3:1,他推测可能有一种基因组成的黄鼠(即AA)在胚胎期全部死亡了。如果这种基因组成的黄鼠未死亡,那么乙组子代黄鼠中AA和Aa的比例应为1:2,因此AA在黄鼠中所占的比例应为13。遗传图解如下:
(2)图一果蝇的体细胞中有4对染色体,其中1对是性染色体(XY),其他3对为常染色体。在生殖细胞形成过程中,常染色体和性染色体都会发生分离,因此该果蝇生殖细胞中常染色体的组成为图一中的Ⅱ、Ⅲ、Ⅳ。雄果蝇体细胞中的X染色体来自亲代的雌果蝇,因为雄果蝇的性染色体组成为XY,其中X染色体来自亲代雌果蝇,Y染色体来自亲代雄果蝇。
(3)摩尔根发现的白眼雄果蝇与孟德尔豌豆杂交实验的不同之处在于,白眼性状的遗传总是与性别相关联。他推测并用实验证明了控制白眼的基因在X染色体上,而不在Y染色体上。因此,亲代白眼果蝇(XaY)产生的精子中携带白眼基因(Xa)的概率是12(或50%)。
(4)孟德尔、屈埃诺、摩尔根等人在遗传学研究中能取得成功的原因包括:①实验材料易饲养,繁殖快,这使得他们能够在短时间内获得大量的实验数据;③从观察性状遗传出发,推测基因的传递规律,这是他们进行科学研究的基本思路;④对实验数据采用统计学方法分析,这使得他们能够更准确地揭示遗传规律。而选用亲本进行无性生殖并不是他们成功的原因,因为遗传学的研究主要基于有性生殖过程中的基因传递和重组。
组别
亲本
子代数目(只)
黄鼠
黑鼠
甲
黄鼠×黑鼠
2378
2398
乙
黄鼠×黄鼠
2396
1235
相关试卷
这是一份重庆八年级上期末模拟卷生物试卷(解析版),共18页。试卷主要包含了本试卷分第Ⅰ卷两部分,测试范围, 难度系数等内容,欢迎下载使用。
这是一份八年级(上)期末模拟卷(陕西专用)生物试卷(解析版),共26页。试卷主要包含了本试卷分第Ⅰ卷两部分,测试范围,难度系数,下列选项中,与动物仿生无关的是,小秦尝试自制酸奶,步骤如下等内容,欢迎下载使用。
这是一份八年级(上)期末模拟卷(广西专用)生物试卷(解析版),共25页。试卷主要包含了本试卷分第Ⅰ卷两部分,测试范围,难度系数等内容,欢迎下载使用。