


重庆八年级上期末模拟卷生物试卷(解析版)
展开
这是一份重庆八年级上期末模拟卷生物试卷(解析版),共18页。试卷主要包含了本试卷分第Ⅰ卷两部分,测试范围, 难度系数等内容,欢迎下载使用。
注意事项:
1.本试卷分第Ⅰ卷(选择题)和第Ⅱ卷(非选择题)两部分。答卷前,考生务必将自己的姓名、准考证号填写在答题卡上。
2.回答第Ⅰ卷时,选出每小题答案后,用2B铅笔把答题卡上对应题目的答案标号涂黑。如需改动,用橡皮擦干净后,再选涂其他答案标号。写在本试卷上无效。
3.回答第Ⅱ卷时,将答案写在答题卡上。写在本试卷上无效。
4.测试范围:人教版八上全册+八下第7单元1~2章。
5. 难度系数:0.65
6.考试结束后,将本试卷和答题卡一并交回。
一、选择题:本题共20个小题,每小题1分,共20分。每小题只有一个选项符合题目要求。
1.白鹭有优雅的姿态、洁白的羽毛,有较强的飞行能力。下列与白鹭飞行无关的是( )
A.体表被覆羽毛,前肢变成翼
B.长骨中空,内充气体,胸肌发达,体温恒定
C.有洁白的羽毛,优雅的姿态
D.用肺呼吸,并有气囊辅助呼吸
【答案】C
【分析】鸟类是两足、恒温、卵生的脊椎动物,身披羽毛,前肢演化成翼,有喙无齿,身体呈流线型,大多数飞翔生活。胸肌发达;直肠短,食量大消化快,即消化系统发达,有助于减轻体重,利于飞行;心脏有两心房和两心室,心搏次数快。体温较高,通常为四十二摄氏度。
【详解】体表被羽毛,前肢变成翼,适于飞行,A错误。
长骨中空,内充气体,胸肌发达,体温恒定,适于飞行,B错误。
有洁白的羽毛,优雅的姿态,与飞行无关,C正确。
鸟类不仅有肺而且有气囊,双重呼吸提高呼吸的效率,可以提供充足的氧气,产生大量的热能适应飞行的需要,D错误。
故选C。
2.下列动物行为属于先天性的是( )
A.公鸡尝试绕道取食B.失去雏鸟的红雀喂鱼
C.黑猩猩设法摘取香蕉D.马戏团的小狗算算术题
【答案】B
【详解】试题分析:公鸡尝试绕道取食、黑猩猩设法摘取香蕉、马戏团的小狗算算术题是在遗传因素的基础上,通过环境因素的作用,由生活经验和学习而获得的学习行为,而失去雏鸟的红雀喂鱼是生来就有的,由动物体内的遗传物质所决定的行为,称为先天性行为.
故选B
3.下列有关动物在生物圈中的作用的叙述,正确的是( )
A.没有动物,生态系统的物质循环就无法进行
B.动物采食野果,能帮助植物传播种子
C.随意引进某种动物,不会影响生态系统的平衡状态
D.植食性动物以植物为食,一定会对植物造成危害
【答案】B
【分析】动物在自然界中作用:①维持自然界中生态平衡。②促进生态系统的物质循环。③帮助植物传粉、传播种子。
【详解】A.腐生细菌、真菌等营腐生生活的微生物,它们将动植物残体等含有的有机物分解成简单的无机物,归还到无机环境中,参与了物质的循环。因此,没有动物,生态系统的物质循环也可以进行,A错误。
BD.自然界中的动物和植物在长期生存与发展的过程中,形成相互适应、相互依存的关系。动物常以某些植物的果实为食(植食性动物以植物为食),动物在食用果实的同时,将种子扔弃在野外,从而促帮助植物种子的传播,不一定会对植物造成危害,B正确,D错误。
C.生态系统中的物质和能量就是沿着食物链和食物网流动的,如果食物链或食物网中的某一环节出了问题,就会影响到整个生态系统,而动物对维持生态平衡起着重要的作用,生物圈中如果随意引进某种动物会影响生态平衡,C错误。
故选B。
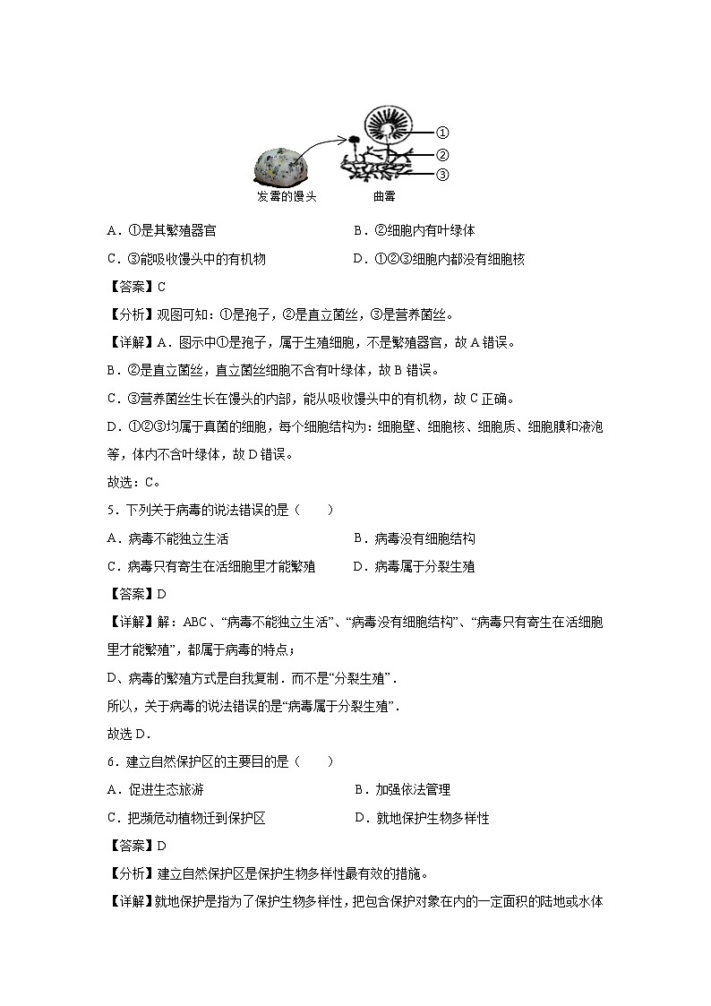
4.下图是发霉馒头上长出的曲霉结构示意图。下列分析正确的是( )
A.①是其繁殖器官 B.②细胞内有叶绿体
C.③能吸收馒头中的有机物 D.①②③细胞内都没有细胞核
【答案】C
【分析】观图可知:①是孢子,②是直立菌丝,③是营养菌丝。
【详解】A.图示中①是孢子,属于生殖细胞,不是繁殖器官,故A错误。
B.②是直立菌丝,直立菌丝细胞不含有叶绿体,故B错误。
C.③营养菌丝生长在馒头的内部,能从吸收馒头中的有机物,故C正确。
D.①②③均属于真菌的细胞,每个细胞结构为:细胞壁、细胞核、细胞质、细胞膜和液泡等,体内不含叶绿体,故D错误。
故选:C。
5.下列关于病毒的说法错误的是( )
A.病毒不能独立生活 B.病毒没有细胞结构
C.病毒只有寄生在活细胞里才能繁殖 D.病毒属于分裂生殖
【答案】D
【详解】解:ABC、“病毒不能独立生活”、“病毒没有细胞结构”、“病毒只有寄生在活细胞里才能繁殖”,都属于病毒的特点;
D、病毒的繁殖方式是自我复制.而不是“分裂生殖”.
所以,关于病毒的说法错误的是“病毒属于分裂生殖”.
故选D.
6.建立自然保护区的主要目的是( )
A.促进生态旅游B.加强依法管理
C.把濒危动植物迁到保护区D.就地保护生物多样性
【答案】D
【分析】建立自然保护区是保护生物多样性最有效的措施。
【详解】就地保护是指为了保护生物多样性,把包含保护对象在内的一定面积的陆地或水体划分出来,进行保护和管理,就地保护的对象,主要包括有代表性的自然生态系统和珍稀濒危动植物的天然集中分布区等,就地保护主要指建立自然保护区,自然保护区是“天然基因库”,能够保存许多物种和各种类型的生态系统;是进行科学研究的天然实验室,为进行各种生物学研究提供良好的基地;是活的自然博物馆,是向人们普及生物学知识,宣传保护生物多样性的重要场所。因此建立自然保护区的主要目的是就地保护生物多样性。故选D。
7.生物圈内所有的植物、动物和微生物,它们所拥有的全部基因以及各种各样的生态系统,共同构成了生物多样性。生物多样性的层次不包括( )
A.生态系统多样性B.物种多样性
C.个体多样性D.遗传多样性
【答案】C
【分析】①生物圈内所有的植物、动物和微生物,它们所拥有的全部基因 以及各种各样的生态系统,共同构成了生物多样性。
②生物多样性包括基因(遗传)多样性、物种多样性和生态系统的多样性。
【详解】有分析可知:生物多样性包括生态系统多样性、物种多样性和基因多样性三个层次,生物多样性是人类赖以生存的条件,是经济社会可持续发展的基础,是生态安全和粮食安全的保障。生物多样性的层次不包括个体多样性,选项C符合题意,ABD不符合题意。
故选C。
8.在生物分类的等级单位中,最基本和最高级的分类单位分别是( )
A.种、界B.种、目C.界、科D.门、属
【答案】A
【分析】生物分类单位由大到小是界、门、纲、目、科、属、种。界是最大最高的分类单位,种是最低最基本的分类单位。
【详解】生物分类单位由大到小是界、门、纲、目、科、属、种。界是最大最高的分类单位,最低最基本的分类单位是种。分类单位越大,生物的亲缘关系越远,生物的共同特征就越少,包含的生物种类就越多;分类单位越小,生物的亲缘关系越近,共同特征就越多,包含的生物种类就越少。
故选A。。
9.请指出图中,甲、乙、丙依次代表的植物类群是( )
A.蕨类植物、苔藓植物、藻类植物
B.苔藓植物、藻类植物、蕨类植物
C.苔藓植物、蕨类植物、藻类植物
D.藻类植物、苔藓植物、蕨类植物
【答案】D
【分析】植物根据生殖细胞的不同可分为孢子植物和种子植物。孢子植物用孢子来繁殖后代,包括藻类植物、苔藓植物和蕨类植物。种子植物用种子来繁殖后代,包括裸子植物和被子植物。种子植物又包括裸子植物和被子植物。
【详解】藻类植物,结构简单,无根、茎、叶的分化,故甲代表藻类植物;苔藓植物,有茎和叶的分化,但没有真正的根,故乙代表苔藓植物;蕨类植物,有了根、茎、叶的分化,体内有输导组织,一般长的高大,故丙代表蕨类植物,D符合题意。
故选D。
10.下列关于生物命名和分类的叙述,不正确的是( )
A.分类单位越大,所包含的生物种类越多
B.双名法由林奈创立,包括属名和种名两部分
C.生物的学名用斜体拉丁文表示,首字母大写
D.分类单位越小,所包含的生物之间的共同特征越少
【答案】D
【分析】双名法:每个物种的科学名称(即学名)由两部分组成,第一部分为属名,第二部分为种加词,后面还有命名者的姓名(也可省略)。双名法的生物学名部分均为拉丁文,并为斜体字。
生物分类的依据是生物的形态结构和生理功能的差异程度和亲缘关系的远近。 生物分类单位由大到小是界、门、纲、目、科、属、种。界是最大的分类单位,最基本的分类单位是种。分类单位越大,生物的相似程度越少,共同特征就越少,生物的亲缘关系就越远;分类单位越小,生物的相似程度越多,共同特征就越多,生物的亲缘关系就越近。
【详解】AD.生物分类单位由大到小是界、门、纲、目、科、属、种。界是最大的分类单位,最基本的分类单位是种。分类单位越大,生物的相似程度越少,共同特征就越少,生物的亲缘关系就越远;分类单位越小,生物的相似程度越多,共同特征就越多,生物的亲缘关系就越近,A正确,D错误。
BC.1768年,瑞典著名的植物学家林奈(Carlus Linnaeus,1707-1778)在《自然系统》这本书中正式提出科学的生物命名法--双名法,按照双名法,每个物种的科学名称(即学名)由两部分组成,第一部分是属名,第二部分是种名,有时种名后面还有命名者的姓名,有时命名者的姓名可以省略。双名法的生物学名部分均为拉丁文,并为斜体字,首字母大写;命名者姓名部分为正体,BC正确。
故选D。
11.关节炎的病变部位,最可能是下列哪个结构( )
A.⑥关节面B.④关节软骨C.①关节囊D.②关节腔
【答案】C
【分析】关节是指骨与骨之间能够活动的连接,一般由关节面、关节囊和关节腔三部分组成,由关节的模式图可知:①关节囊,②关节腔,③关节头,④关节软骨,⑤关节窝,⑥关节面。
【详解】关节是由关节面、关节囊和关节腔三部分组成。关节面包括关节头和关节窝。关节面上覆盖一层表面光滑的关节软骨,可减少运动时两骨间关节面的摩擦和缓冲运动时的震动;关节囊由结缔组织构成,包绕着整个关节,把相邻的两骨牢固地联系起来。囊壁的内表面能分泌滑液;关节腔是由关节囊和关节面共同围成的密闭腔隙,内有少量滑液。滑液有润滑关节软骨的作用,可以减少骨与骨之间的摩擦,使关节的运动灵活自如,①关节囊病变,分泌滑液过多,致使关节腔内大量积液并伴有肿胀疼痛,因此ABD错误,C正确。
故选C。
12.如图是某些生物结构或部分结构示意图,下列说法中不正确的是( )
A.①无细胞核,属于原核生物B.②可以用来酿酒、制作面包
C.③可以通过分裂方式繁殖后代D.与⑤相比,④没有细胞壁、叶绿体和液泡
【答案】C
【分析】本题考查真菌、细菌、细胞以及病毒之间的区别,图中①是细菌,②酵母菌,③病毒,④动物细胞,⑤植物细胞。
【详解】A.①是细菌,其结构包括细胞壁、细胞膜、细胞质和DNA及集中的区域,它没有成形的细胞核,属于原核生物,A不符合题意。
B.②酵母菌,属于单细胞真菌,它在无氧环境下,可以将有机物发酵分解为酒精和二氧化碳,广泛用于食品制作,如制造面包和酿酒,B不符合题意。
C.③病毒,其结构简单,没有细胞结构,只是由蛋白质外壳和内部的遗传物质组成,寄生在活细胞中,繁殖方式为复制,C符合题意。
D.⑤植物细胞的结构为:细胞壁、细胞膜、细胞质(内有线粒体、液泡、叶绿体等结构)、细胞核;④动物细胞的结构为:细胞膜、细胞质(内有线粒体等结构)、细胞核。故与⑤相比,④没有细胞壁、叶绿体和液泡,D不符合题意。
故选C。
13.第32届东京奥运会圆满结束,我国运动健儿给大家带来了无数惊喜和感动。射击运动员杨倩获得中国队在东京奥运会的首枚金牌,颁奖典礼上,她做出了可爱的比心动作,此时她上臂的肌肉变化是( )
A.①肱二头肌舒张,②肱三头肌收缩B.①肱三头肌舒张,②肱二头肌收缩
C.①肱二头肌收缩,②肱三头肌舒张D.①肱三头肌收缩,②肱二头肌舒张
【答案】C
【分析】图中①肱二头肌,②肱三头肌。
【详解】一个比心动作相当于屈肘,屈肘时图中的①肱二头肌处于收缩状态,②肱三头肌处于舒张状态。因此一个动作的完成至少由两组肌肉相互配合活动,共同完成的,因此ABD错误,C正确。
故选C。
14.人的体细胞中有46条染色体,人的卵细胞中的染色体可以表示为( )
A.22条常染色体+X染色体B.22条常染色体+XY 染色体
C.22条常染色体+Y染色体D.22条常染色体+X染色体或Y 染色体
【答案】A
【解析】染色体在体细胞中是成对出现的,而在生殖细胞中是成单出现的。
【详解】染色体存在于细胞核中,人的染色体包括22对常染色体和一对性染色体,在男性的生殖细胞中,有X、Y两种性染色体,而女性的生殖细胞中,有X一种性染色体,所以男性的精子中的染色体可以表示为:22+X或22+Y,女性的卵细胞中染色体可以表示为:22条+X。
故选A。
15.下列是与遗传有关的结构示意图,相关叙述不正确的是( )
A.染色体存在于细胞核中B.染色体主要是由DNA和蛋白质组成
C.基因是DNA分子上的任一片段D.基因可以通过生殖细胞传给下一代个体
【答案】C
【分析】染色体是由蛋白质和DNA两种物质组成,DNA是主要的遗传物质。遗传物质在细胞中的结构层次(由小到大):基因→DNA分子→染色体→细胞核→细胞。
【详解】AB.染色体位于细胞核中,染色体是由DNA和蛋白质两种物质组成,正确。
C.基因是有遗传效应的DNA片段,错误。
D.基因可以通过生殖细胞传给下一代个体,正确。
故选C。
16.白化病是一种隐性遗传病,控制肤色的基因用A或a表示。如图为某白化病患者的家族遗传图谱,下列叙述错误的是( )
A.1号的基因组成是AaB.2号的基因组成是aa
C.3号的致病基因全部来自于2号D.4号个体一定携带致病基因
【答案】C
【分析】白化病是一种隐性遗传病,所以患病的个体基因型为aa,肤色正常的个体基因型为AA或Aa。
【详解】A.1号个体肤色正常,则基因型为AA或Aa,为1号个体的后代为患病者基因型为aa,说明1的号个体一定能产生含a的基因,则1号个体的基因型一定为Aa,A正确。
B.2号是白化病患者,基因型为aa,B正确。
C.3号的基因型为aa,3号的遗传物质,一半来自父亲,一半来自母亲,则3号致病的基因分别来自于1号和2号,C错误。
D.1号个体基因型为Aa,2号个体基因型为aa,两者产生后代的遗传图解如图:
由遗传图解可知,这样产生的正常肤色基因型一定是Aa,携带致病基因,D正确。
故选C。
17.下列关于染色体、DNA、基因的叙述,正确的是( )
A.一条染色体上有许多个DNA分子
B.三者按从大到小的顺序依次是染色体、DNA、基因
C.生物的某一性状由一个基因控制
D.精子中的染色体组成一定是22条+Y
【答案】B
【分析】细胞核中有许多染成深色的物质,这些物质就是染色体。染色体主要是由DNA分子和蛋白质分子构成的,DNA分子含有许多有遗传功能的片段,其中不同的片段含有不同的遗传信息,分别控制不同的性状。这些片段就是基因即基因是有遗传效应的DNA片段。
【详解】A.一条染色体上有1个DNA分子,有许多个基因,A错误。
B.由分析可知,三者按从大到小的顺序依次是染色体、DNA、基因,B正确。
C.生物的某一性状一般由一对基因控制,C错误。
D.生殖细胞(精子或卵细胞)中的染色体是体细胞的一半。所以,男性的体细胞内染色体组成表示为“22对常染色体+XY”,那么男性产生的生殖细胞内染色体组成可表示为22条+X或22条+Y,D错误。
故选B。
18.如图为鸡卵结构示意图,其中能发育为雏鸡的结构是( )
A.①B.③C.④D.⑤
【答案】A
【分析】卵的结构中,卵壳膜,可以保护卵细胞;气室为胚胎发育提供氧气;卵壳较硬,上面有气孔,保护卵细胞;胚盘中含有细胞核,是胚胎发育的地方,将来发育成雏鸡;卵黄膜能够保护卵黄和胚盘;系带固定卵细胞;卵黄为胚胎发育提供养料;卵白为胚胎发育提供养料和水分;卵细胞是由胚盘、卵黄膜、卵黄构成的。
【详解】①是胚盘,内含有遗传物质,是胚胎发育的起点,故A符合题意;③是气室,为胚胎发育提供氧气,故B不符合题意;④是卵黄,为胚胎发育提供营养物质,故C不符合题意;⑤是卵白,为胚胎发育提供养料,故D不符合题意。故选A。
19.昆虫的两种变态发育方式的全过程可以用如图的部分内容表示,其中D为卵期。下列叙述正确的是( )
A.若表示蝗虫的发育,则起点是D,过程为D→A→B→C
B.若表示蜜蜂的完全变态,则B为蛹期,C为幼虫期
C.若表示家蚕的发育,则设法延长C期能提高蚕丝产量
D.成语“金蝉脱壳”中的“壳”指的是蝉的外骨骼
【答案】D
【分析】完全变态发育:昆虫在个体发育中,经过卵、幼虫、蛹和成虫等4个时期的发育。完全变态发育的幼虫与成虫在形态构造和生活习性上明显不同,差异很大。如苍蝇、蜜蜂、家蚕、菜粉蝶、蚊子。不完全变态发育:幼体与成体的形态结构和生活习性非常相似,但各方面未发育成熟,发育经历卵、若虫、成虫三个时期。例如:蝗虫、蟋蟀、蝼蛄、螳螂、蜻蜓。
【详解】A.已知D为卵,若此图表示蜻蜓的不完全变态发育,则发育过程为D→A→C,故A错误。
B.已知D为卵,若此图表示蜜蜂的完全变态发育,则A为幼虫期,B为蛹期,C为成虫期,故B错误。
C.已知D为卵,若此图表示蚕的发育过程,则A是幼虫期,B为蛹期,C为成虫期,为了使蚕丝产量提高,应设法延长A时期,故C错误。
D.成语“金蝉脱壳”中的“壳”指的是蝉的外骨骼,故D正确。
故选D。
20.生物通过生殖发育使得生命世代相续、生生不息。分析下列有关说法正确的是( )
A.图1所示生物的生殖和幼体发育过程均在水中完成,要经过变态发育过程
B.图2所示生殖方式产生的新植物个体发育的起点是受精卵
C.图3所示昆虫的发育方式与蝗虫相同,都属于完全变态发育
D.图4鸟卵的结构中,胚胎发育的部位是⑤胎盘,其内含有细胞核
【答案】A
【分析】图1是青蛙,图2是嫁接,图3是家蚕的生殖发育过程,图4是鸟卵的结构。
【详解】A.1是青蛙,雌蛙和雄蛙经过抱对,分别把精子和卵细胞排放到水中,精子和卵细胞在水中结合,形成受精卵。青蛙的发育过程为:受精卵→蝌蚪→幼蛙→成蛙,蝌蚪生活在水中,所以青蛙的生殖发育都离不开水,青蛙的发育过程是变态发育,A正确。
B.图2 是嫁接,属于无性生殖,没有两性生殖细胞的结合,是由母体直接产生新个体,B错误。
C.图3所是昆虫的发育经过:①受精卵→②幼虫→③蛹→④成虫,属于完全变态发育;蝗虫的发育属于不完全变态发育,C错误。
D.鸟卵的结构中,含有细胞核,进行胚胎发育的部位是⑤胚盘,D错误。
故选A。
二、非选择题:本题共5小题,每空1分,共30分。
21.(6分)据甲、乙、丙三个图回答有关问题
(1)骨骼肌两端较细、呈乳白色的部分叫做 ,该部分可绕过关节在不同的骨上。
(2)图中的⑧是 ,其功能是将两骨牢固的连接起来,加上它外面有很多韧带存在,使关节十分牢固。
(3)在乙图所示的结构中,[] 能减少运动时的摩擦和缓冲两骨之间的震动。
(4)运动并不是仅靠运动系统来完成的,还需要其他系统和 的调节。
(5)手臂屈肘时,[ ③ ]和[ ⑪ ]所处的状态分别是( )
A.收缩,收缩 B.收缩,舒张 C.舒张,舒张 D.舒张,收缩
【答案】(1)肌腱 (2)关节囊 (3)10关节软骨 (4)神经系统 (5)B
【分析】人体完成一个运动都要有神经系统的调节,有骨、骨骼肌、关节的共同参与,多组肌肉的协调作用,才能完成。图中①肌腱,②肌腹,③肱二头肌,④骨,⑤关节,⑥关节头,⑦关节窝,⑧关节囊,⑨关节腔,⑩关节软骨,11肱三头肌。
【详解】(1)骨骼肌包括中间较粗的肌腹和两端较细的肌腱(乳白色),同一块骨骼肌的两端跨过关节通过肌腱分别固定在两块不同的骨上。
(2)⑧关节囊,连接相邻的两骨,包绕着整个的关节,关节的牢固性与关节囊及其内外的韧带有关。
(3)图中能在运动中减少摩擦和缓冲振荡的结构是10关节软骨,它覆盖在⑥关节头和⑦关节窝的表面。
(4)人体的运动是由运动系统完成的.人体的任何一个动作,都是由骨、骨连接和骨骼肌在神经系统的支配下,由消化系统、呼吸系统和循环系统等互相配合共同完成的。
(5)屈肘时,肱二头肌收缩,肱三头肌舒张,伸肘时,肱三头肌收缩,肱二头肌舒张。
22.(6分)下列分别是蜗牛、麻雀、青蛙、蝴蝶、鲫鱼5种动物。请利用所学知识分析回答下列问题:
(1)A的身体柔软、具有贝壳,属于无脊椎动物中的 动物;根据体内有无脊柱将上述动物分成两组,与A同组的有 (用字母表示) 。
(2)动物生活环境不同,呼吸器官也有所区别。如E用 呼吸; C用 呼吸,皮肤辅助呼吸。
(3)麻雀会飞,蝙蝠也会飞,但蝙蝠却属于哺乳动物,因为蝙蝠繁殖和哺育后代的方式具有 的特征。
(4)蝴蝶是一种会飞的动物,其胸部有 对足,两对翅。
【答案】(1)软体 D
(2)鳃 肺
(3)胎生哺乳
(4)三/3
【分析】动物根据体内脊柱的有无可分为脊椎动物和无脊椎动物,无脊椎动物包括原生生物、腔肠动物、扁形动物、线形动物、环节动物、软体动物和节肢动物,脊椎动物包括鱼类、两栖类、爬行类、鸟类和哺乳类。鸟类和哺乳类有保温和散热的结构,体温恒定。图中A蜗牛属于软体动物,B麻雀属于鸟类,C青蛙属于两栖动物,D蝴蝶属于节肢动物,E属于鱼类。
【详解】(1)蜗牛属于软体动物,蝴蝶属于节肢动物,体内都无脊椎属于无脊椎动物;青蛙属于两栖类,麻雀属于鸟类,鱼属于鱼类,体内都有脊柱属于脊椎动物。
(2)蜗牛用鳃呼吸,麻雀用肺呼吸,青蛙幼体蝌蚪用鳃呼吸,成年青蛙用肺呼吸,皮肤裸露、湿润辅助呼吸,在冬眠时主要用皮肤呼吸,鱼用鳃呼吸。
(3)哺乳动物的主要特征:体表有毛,牙齿分化,体腔内有膈,心脏四腔,用肺呼吸,大脑发达,体温恒定,胎生,哺乳。蝙蝠体表有毛,不是羽毛,没有翼,依靠前肢和后肢之间的皮膜来滑行,蝙蝠在生长发育中最突出的特点是胎生哺乳。
(4)蝴蝶是一种会飞的动物,它属于昆虫类。昆虫的胸部有三对足和两对翅,这是昆虫的基本特征。蝴蝶的胸部也有三对足,这使得它能够牢固地抓住物体,同时两对翅则帮助它在空中飞行。
23.(6分)下面列举了六种生物的名称,并对它们进行了分类,请结合所学生物知识完成以下问题:
(1)请写出图中部分标号所代表的生物名称:①流感病毒、② 、③ 、④菜豆、⑤ 、⑥ 。
(2)生物学家按照不同等级的分类单位对生物进行分类,可以弄清生物之间的亲缘关系,上述六种生物中,与大豆亲缘关系最近的是 。生物分类从大到小的等级依次是:界、门、纲、目、科、属、种。这七个分类单位中,包括生物种类最多的是 。
【答案】(1)海带 松树 扬子鳄 藏羚羊
(2)菜豆 界
【分析】生物分类是研究生物的一种基本方法。生物分类主要是根据生物的相似程度(包括形态结构和生理功能等),把生物划分为种和属等不同的等级,并对每一类群的形态结构和生理功能等特征进行科学的描述,以弄清不同类群之间的亲缘关系和进化关系。生物分类单位由大到小是界、门、纲、目、科、属、种七个等级。界是最大的分类单位,最基本的分类单位是种。分类单位越大,生物的相似程度越少,共同特征就越少,包含的生物种类就越多,生物的亲缘关系就越远;分类单位越小,生物的相似程度越多,共同特征就越多,包含的生物种类就越少,生物的亲缘关系就越近。
【详解】(1)根据生物分类图表,标号①的生物无细胞结构,故其属于病毒,所以,①代表流感病毒。
标号②是植物,无种子,故属于孢子植物:藻类植物、苔藓植物和蕨类植物。题干列举的六种生物中,只有海带属于孢子植物,它属于藻类植物,所以,②代表海带。
标号③和④是植物,有种子,故属于种子植物:裸子植物和被子植物。它们的区别是裸子植物的种子外没有果皮包被,②被子植物的种子外有果皮包被。题干列举的六种生物中,只有松树属于种子植物中的裸子植物,菜豆属于种子植物中的被子植物,所以,③代表松树,④代表菜豆。
标号⑤和⑥是动物,其中⑤卵生,即动物受精卵在母体外孵化发育成为新个体的一种生殖方式。⑥胎生,即动物的受精卵在雌性动物体内的子宫里发育成熟并生产的过程。题干列举的六种生物中,扬子鳄是卵生,藏羚羊是胎生,所以,⑤代表扬子鳄,⑥代表藏羚羊。
(2)大豆是种子植物中的被子植物,结合第(1)小题详解及分析可知,与之亲缘关系最近的是菜豆。
根据分析,界、门、纲、目、科、属、种这七个分类单位中,包括生物种类最多的是界。
24.(6分)图是家蚕,蝗虫,青蛙的发育过程示意图,请据图回答下列问题。
(1)家蚕、蝗虫、青蛙个体发育的起点是 。
(2)对比图中家蚕和蝗虫的发育过程,其最明显的区别是家蚕的发育有 阶段,像家蚕这样的发育过程叫做 。
(3)青蛙的发育过程中,蝌蚪和成蛙的形态结构和生活习性都有明显的差异,蝌蚪用 呼吸、在水中生活,而青蛙主要用 呼吸、能够在陆地上生活,所以青蛙的发育过程属于 。
【答案】(1)受精卵
(2)蛹 完全变态发育
(3)鳃 肺 变态发育
【分析】(1)青蛙属于两栖动物,生殖发育特点是:雌雄异体、体外受精、水中变态发育。
(2)完全变态发育,其过程包括:卵→幼虫→蛹→成虫,不完全变态发育过程包括卵→幼虫→成虫三个时期。
【详解】(1)青蛙、蝗虫、家蚕它们个体发育的起点都是受精卵,属于有性生殖。
(2)家蚕的发育属于完全变态发育,其过程包括:卵→幼虫→蛹→成虫;蝗虫的发育过程包括卵→若虫→成虫三个时期,属于不完全变态发育,通过对比可见家蚕的发育有蛹期。
(3)青蛙的幼体(蝌蚪)生活在水中,用鳃呼吸;而成体青蛙生活在水中或陆地上,主要用肺呼吸,同时用皮肤辅助呼吸。青蛙的幼体和成体在形态结构和生活习性上差异很大,这样的发育属于变态发育。
25.(6分)如图是揭示人类生男生女秘密的图解。
(1)在图中括号内填写父母以及父母产生的精子和卵细胞中性染色体的类型。 。
(2)上图说明,人的性别主要是由 决定的,与性别决定无关的22对染色体称为 。
(3)生男生女的秘密在于,受精时 细胞与哪种类型的 结合,在男性的精液中,以上两种精子的数量是基本相等的且生活力大体一致,因此,在受精作用过程中,形成两种受精卵的概率应该是相同的,所以生男、生女的概率各占 。
【答案】(1)
(2)性染色体 常染色体 (3)卵 精子 50%
【分析】男女体细胞中都有23对染色体,有22对染色体的形态、大小男女的基本相同,其中有一对染色体在形态、大小上存在着明显差异,这对染色体与人的性别决定有关,称为性染色体。男性的性染色体是XY,女性的性染色体是XX。
【详解】(1)男性的性染色体是XY,女性的性染色体是XX。在亲代的生殖细胞形成过程中,经过减数分裂,染色体彼此分离,男性产生两种类型的精子--含X染色体的精子和含Y染色体的精子。女性则只产一种含X染色体的卵细胞。受精时,如果是含X的精子与卵子结合,就产生具有XX的受精卵并发育成女性;如果是含Y的精子与卵子结合,就产生具有XY的受精卵并发育成为男性。人类的性别遗传图解如图:
(2)由图解分析可知,男女体细胞中都有23对染色体,有22对染色体的形态、大小男女的基本相同,称为常染色体;第23对染色体在形态、大小上存在着明显差异,这对染色体与人的性别决定有关,称为性染色体。
(3)生男生女的秘密在于,受精时卵细胞与哪种类型的精子结合,在男性的精液中,以上两种精子的数量是基本相等的且生活力大体一致,因此,在受精作用过程中,形成两种受精卵的概率应该是相同的,所以生男、生女的概率各占50%。
相关试卷
这是一份重庆八年级上期末模拟卷02(人教版)生物试卷(解析版),共27页。试卷主要包含了本试卷分第Ⅰ卷两部分,测试范围,难度系数等内容,欢迎下载使用。
这是一份八年级(上)期末模拟卷(天津专用)生物试卷(解析版),共19页。试卷主要包含了本试卷分第Ⅰ卷两部分,测试范围等内容,欢迎下载使用。
这是一份八年级(上)期末模拟卷(安徽专用)生物试卷(解析版),共17页。试卷主要包含了本试卷分第Ⅰ卷两部分,测试范围,难度系数等内容,欢迎下载使用。
