所属成套资源:【期末试卷】人教版八年级下册生物期末模拟试卷合集(含答案)
人教版八年级下学期期末生物模拟试题02(原卷版+解析版)
展开
这是一份人教版八年级下学期期末生物模拟试题02(原卷版+解析版),文件包含02八年级下学期期末生物试题原卷版docx、02八年级下学期期末生物试题解析版docx等2份试卷配套教学资源,其中试卷共30页, 欢迎下载使用。
1、系统性和完整性:教材内容按照生物学的系统性和完整性进行组织,合理地构建了生物知识体系。
2、知识针对性:教材内容紧密结合初中学生的认知水平和生活实际,使学生更容易理解和接受。
3、融入现代科技:教材充分运用图示、实例和现代科技手段,提高教学效果和研究效果。
4、强调研究方法:教材中提供研究方法和研究策略,指导学生更好地研究生物知识和培养科学思维能力。
5、强调实践性:教材通过实践活动和实验设计,培养学生的动手实验能力和科学探究能力。
人教版八年级下册生物模拟测试卷(二)
一、单项选择题
1. 近亲结婚的危害是( )
A. 后代一定患遗传病B. 后代患遗传病的可能性增大
C. 后代一定患传染病D. 后代一定不能生育
【答案】B
【解析】
【分析】近亲是指的是直系血亲和三代以内的旁系血亲。我国婚姻法已明确规定,禁止直系血亲和三代以内的旁系血亲结婚。
【详解】我国婚姻法已明确规定,禁止直系血亲和三代以内的旁系血亲结婚。原因是近亲带有相同隐性遗传致病基因的可能性较大,近亲结婚所生的孩子患有遗传病的可能性较大。如近亲结婚时所生的子女中,单基因隐性遗传病的发病率比非近亲结婚要高出7.8~62.5倍;先天畸形及死产的机率比一般群体要高3~4倍。所以,近亲结婚的危害是“后代患遗传病的可能性增大”。
故选B。
2. 被誉为“杂交水稻之父”的我国科学家是( )
A. 达尔文B. 巴顿C. 袁隆平D. 米勒
【答案】C
【解析】
【分析】1.达尔文是英国生物学家,进化论的奠基人。在探究生物进化奥秘的过程中,具有重要贡献,他提出了生物进化的自然选择学说,被恩格斯赞誉为“19世纪自然科学三大发现”之一。
2.巴顿是美国将军。
3.米勒的实验向人们证实,生命起源的第一步,即从无机小分子物质形成有机小分子物质,在原始地球的条件下是完全可能实现的。
【详解】袁隆平是杂交水稻研究领域的开创者和带头人,致力于杂交水稻技术的研究、应用与推广,发明“三系法”籼型杂交水稻,成功研究出“两系法”杂交水稻,创建了超级杂交稻技术体系,被称为“杂交水稻之父”。
故选C。
3. 在生活和学习中,我们难免会出现紧张、烦恼、焦虑等不良情绪,我们要学会主动调节。下列调节方法中,不可取的是( )
A. 听听轻音乐,分散注意力B. 与老师交流谈心,解心结
C. 通宵上网,忘却心头烦恼D. 看场喜剧电影,缓解紧张
【答案】C
【解析】
【详解】本题考查的是调控情绪的方法。紧张、烦躁等不良情绪会对人产生不良的影响,要学会适时调控,理智调控法,注意力转移法,积极的自我暗示,寻求他人帮助,合理宣泄情绪。通宵上网,忘却心头烦恼这种方法是不可取的,故选C。
4. 下列关于生物个体发育的叙述,哪些是家蚕和青蛙都具备的特点
①发育过程在水中进行 ②发育的起点是受精卵
③发育过程有蛹期 ④幼体和成体有很大差异
A. ①④B. ②③C. ①③D. ②④
【答案】D
【解析】
【分析】本题查家蚕和青蛙的生殖发育特点,从二者的发育比较。
【详解】家蚕的发育起点为受精卵,过程是受精卵—幼虫—蛹—成虫,幼虫的形态结构和生活习性与成虫显著不同,发完全变态发育。青蛙属于两栖类动物,雄雌蛙将精子和卵细胞产在水中,在水中完成体外受受精,受精卵发育成新的个体,发育过程是受精卵—蝌蚪—幼蛙—成蛙,幼体和成体的很大的差异,属于变态发育。故选D。
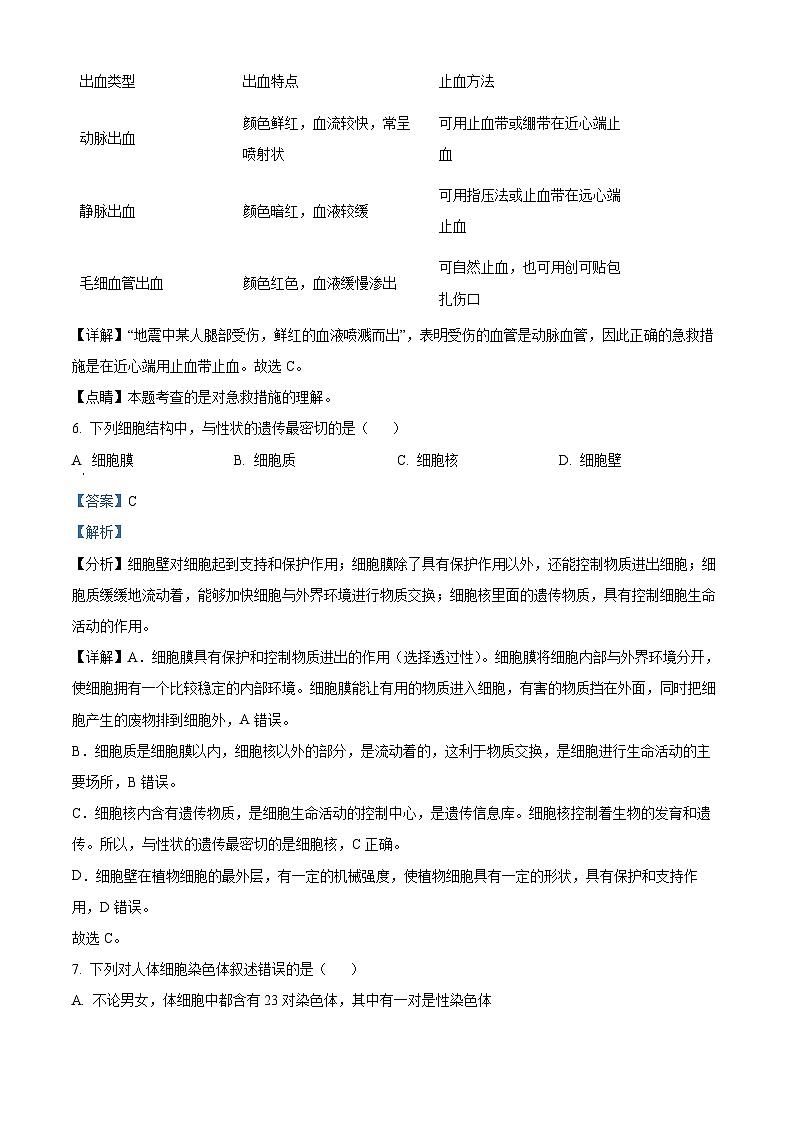
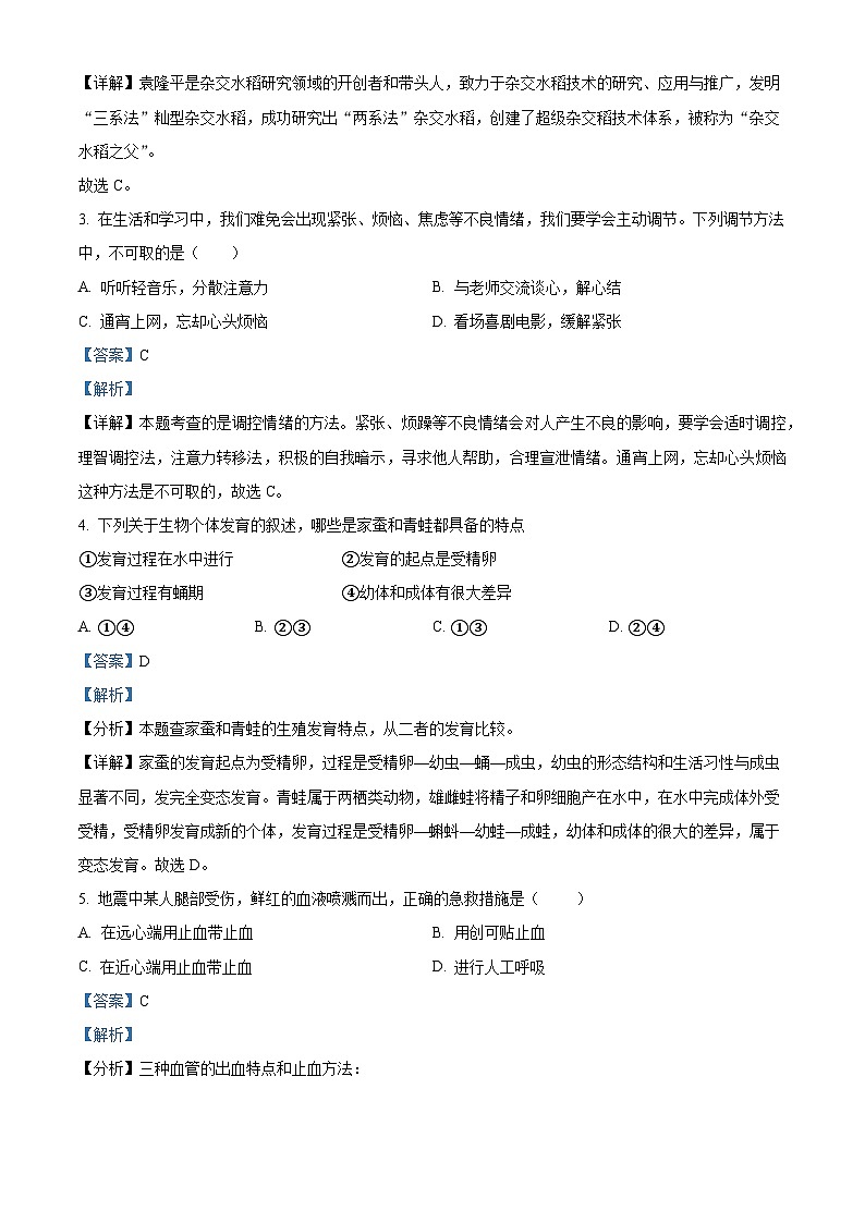
5. 地震中某人腿部受伤,鲜红的血液喷溅而出,正确的急救措施是( )
A. 在远心端用止血带止血B. 用创可贴止血
C. 在近心端用止血带止血D. 进行人工呼吸
【答案】C
【解析】
【分析】三种血管的出血特点和止血方法:
【详解】“地震中某人腿部受伤,鲜红的血液喷溅而出”,表明受伤的血管是动脉血管,因此正确的急救措施是在近心端用止血带止血。故选C。
【点睛】本题考查的是对急救措施的理解。
6. 下列细胞结构中,与性状的遗传最密切的是( )
A 细胞膜B. 细胞质C. 细胞核D. 细胞壁
【答案】C
【解析】
【分析】细胞壁对细胞起到支持和保护作用;细胞膜除了具有保护作用以外,还能控制物质进出细胞;细胞质缓缓地流动着,能够加快细胞与外界环境进行物质交换;细胞核里面的遗传物质,具有控制细胞生命活动的作用。
【详解】A.细胞膜具有保护和控制物质进出的作用(选择透过性)。细胞膜将细胞内部与外界环境分开,使细胞拥有一个比较稳定的内部环境。细胞膜能让有用的物质进入细胞,有害的物质挡在外面,同时把细胞产生的废物排到细胞外,A错误。
B.细胞质是细胞膜以内,细胞核以外的部分,是流动着的,这利于物质交换,是细胞进行生命活动的主要场所,B错误。
C.细胞核内含有遗传物质,是细胞生命活动的控制中心,是遗传信息库。细胞核控制着生物的发育和遗传。所以,与性状的遗传最密切的是细胞核,C正确。
D.细胞壁在植物细胞的最外层,有一定的机械强度,使植物细胞具有一定的形状,具有保护和支持作用,D错误。
故选C。
7. 下列对人体细胞染色体叙述错误的是( )
A. 不论男女,体细胞中都含有23对染色体,其中有一对是性染色体
B. 男性体细胞中的染色体组成是22对+XY染色体
C. 女性体细胞中的染色体组成是22对+XX染色体
D. 男性的每个生殖细胞中的染色体组成都是22条+X染色体
【答案】D
【解析】
【分析】1.男女体细胞中都有23对染色体,有22对染色体的形态、大小男女的基本相同,称为常染色体;第23对染色体在形态、大小上存在着明显差异,这对染色体与人的性别决定有关,称为性染色体。男性的性染色体是XY,女性的性染色体是XX。
2.人的性别遗传:
【详解】A.结合分析可知,不论男女,体细胞中都含有23对染色体,其中有一对性染色体,A正确。
B.男性的性染色体是XY,因此男性体细胞中的染色体组成是22对常染色体+XY染色体,B正确。
C.女性的性染色体是XY,因此女性体细胞中的染色体组成是22对常染色体+XX染色体,C正确。
D.结合分析可知,男性生殖细胞中的染色体组成有两种,分别是22条+Y染色体或22条+X染色体,D错误。
故选D。
8. 下列细胞中,一定含有Y染色体的是( )
A. 精子B. 卵细胞C. 男性的体细胞D. 女性的体细胞
【答案】C
【解析】
【分析】人的性别遗传:
【详解】人的体细胞内的23对染色体,有一对染色体与人的性别有关,叫做性染色体;男性的性染色体是XY,女性的性染色体是XX;在生殖过程中,男性产生两种类型的精子,含有X染色体的和含Y染色体的,女性只产生一种类型的卵细胞,含有X染色体。因此男性产生的生殖细胞(精子)含有X染色体或Y染色体,体细胞一定含有Y染色体。女性的体细胞和生殖细胞(卵细胞)中都不含有Y染色体。
故选C。
9. 和青蛙相比,雏鸟发育成成鸟的成活率高,其主要原因包括( )
①体内受精;②卵生;③胎生;④卵外有卵壳保护;⑤亲鸟有孵卵、育雏行为;⑥体外受精
A. ①④⑤B. ①④⑤⑥C. ②③D. ①②④⑤
【答案】A
【解析】
【分析】(1)两栖动物:幼体生活在水中,用鳃呼吸;成体大多生活在陆地上,也可以在水中游泳,用肺呼吸,皮肤可辅助呼吸。
(2)鸟类:体表覆羽;前肢变成翼;有喙无齿;用肺呼吸,气囊辅助呼吸。
(3)鸟类的生殖发育方式比青蛙的高等,主要体现在方面:体内受精、卵外有卵壳保护、有孵卵育雏行为。
【详解】两栖类的青蛙雌雄抱对后将卵细胞和精子产到水中,进行体外受精,受精卵必须在水中发育。因此,其受精卵的发育过程,没有脱离水的限制,容易受到水环境的影响。鸟类是体内受精,而且鸟卵具有更复杂的结构,具有坚硬的卵壳起到保护和防止水分散失的作用,卵白为胚胎发育提供水分,卵黄为胚胎发育提供营养物质。鸟类在生殖发育过程中具有“求偶、交配、筑巢、产卵、孵卵、育雏”等生殖行为。所以,和青蛙相比,雏鸟发育成成鸟的成活率高,其主要原因包括:①体内受精、 ④卵外有卵壳保护 、⑤亲鸟有孵卵、育雏行为。
故选A。
10. 夏天,令人讨厌的蚊子会对人的身体健康造成危害,其发育过程依次经历了( )
A. 受精卵、蛹、成虫三个阶段B. 受精卵、幼虫、成虫三个阶段
C. 受精卵、幼虫、蛹、成虫四个阶段D. 受精卵、蛹、幼虫、成虫四个阶段
【答案】C
【解析】
【分析】家蚕的生殖和发育:经过“受精卵→幼虫→蛹→成虫”四个时期,这样的变态发育称为完全变态发育,蜜蜂、菜粉蝶、蝇、蚊、蚂蚁等的发育同家蚕。
【详解】蚊子是体内受精,体外发育,一生主要经过四个阶段:①受精卵(主要靠卵内卵黄来维持生命),②幼虫(主要吃水中的浮游生物),③蛹(不吃不喝),④成虫(雄蚊子主要喝绿色植物的汁液,而雌蚊子为了腹中的卵需吸食哺乳动物的血维持生命)。所以,蚊子的发育经过了受精卵→幼虫→蛹→成虫四个时期。
故选C。
11. 当有人不小心被生锈的铁钉扎伤后,医生会给伤者注射破伤风抗毒血清,使可能侵入体内的病原体直接失去致病性。注射的物质和采取的措施分别是
A. 抗原、控制传染源B. 抗原、保护易感者
C. 抗体、控制传染源D. 抗体、保护易感者
【答案】D
【解析】
【分析】预防传染病的措施有:控制传染源、切断传播途径、保护易感人群。抗毒血清是对于某种毒素抵抗或可以使毒性减弱、消失的血清,属于抗体。
【详解】预防传染病的措施有:控制传染源、切断传播途径、保护易感人群。抗体是指病原体侵入人体后,刺激淋巴细胞产生一种抵抗该病原体的特殊蛋白质,可与相应抗原发生特异性结合的免疫球蛋白。主要分布在血清中,也分布于组织液及外分泌液中。破伤风抗毒血清,内有抗体注入人体内后直接杀死破伤风病毒,避免人体患破伤风;目的是保护受伤者,属于保护易感者。故选D。
【点睛】此题考查的是抗体和预防传染病的措施,解答时可以从抗体的概念特点和预防传染病的措施方面来切入。
12. 有人认可“地球上的生命来自于外星球”的推测。他们的依据是( )
A. 在一些坠落地球的陨石中发现了并非来自地球的有机物
B. 原始地球条件下不可能形成有机物
C. 米勒实验为该推测提供了证据
D. 在其它星球上已经发现了原始生命
【答案】A
【解析】
【详解】试题分析:在众多的生命起源的观点中,就有一种是“生命起源于外星球”的观点。“生命起源于外星球”的推测虽然缺乏严密的逻辑关系,但是也有了一些证据。如陨石中发现有并非来自地球的氨基酸,天文学家在星际空间发现了数十种有机物,最近发现火星除两极有少量冰以外,深处还埋有水等。都能够证明“生命起源于外星球”的观点。
美国青年学者米勒在实验室模拟原始大气和闪电,人工合成了多种氨基酸,证明在原始地球条件下不可能形成有机物,证明的是生命起源的化学进化学说,而不是“生命起源于外星球”的观点。目前在其它星球上还没发现了原始生命。可见A符合题意。故B、C、D错误, A正确,故选A。
考点:地球上生命的起源
13. 生物进化树可以简明地表示出生命进化的规律,下列不符合生物进化规律的是( )
A. 由简单到复杂B. 由低等到高等C. 由水生到陆生D. 由小体型到大体型
【答案】D
【解析】
【分析】本题考查的是生物进化的趋势。
【详解】在研究生物的进化的过程中,化石是重要的证据,越古老的地层中,形成化石的生物越简单、低等、水生生物较多,越晚近的地层中,形成化石的生物越复杂、高等、陆生生物较多,因此证明生物进化的总体趋势是从简单到复杂,从低等到高等,从水生到陆生。故选D。
【点睛】此题为基础题。较易,解答此题关键是熟记生物进化的趋势。
14. 艾滋病又叫获得性免疫缺陷综合征,是由人类免疫缺陷病毒(HIV)引起的一种严重威胁人类健康的传染病。艾滋病的传播途径是( )
①母婴传播;②性传播;③与艾滋病病人交谈、握手;④血液传播;⑤与艾滋病病毒感染者一起进餐
A. ①②③B. ①②④C. ③④⑤D. ②③④
【答案】B
【解析】
【分析】艾滋病是一种病毒性传染病,是人类感染人类免疫缺陷病毒(HIV)后导致免疫缺陷,使人体免疫功能缺损的疾病,HIV感染者和艾滋病病人是本病的唯一传染源。
【详解】HIV主要存在于感染者和病人的血液、精液、阴道分泌物、乳汁中;因此艾滋病的传播途径主要有:性传播、静脉注射吸毒、母婴传播、血液及血制品传播等;但是,交谈、握手拥抱、礼节性亲吻、同吃同饮、共用厕所和浴室、共用办公室、公共交通工具、娱乐设施等日常生活接触不会传播HIV,可见B符合题意。
故选B。
15. 下列有关安全用药的叙述,错误的是( )
A. 根据病人的病情、体质和药物的作用适当选择药物
B. 以适当的方法、剂量和时间准确用药,充分发挥药物的最佳效果
C. 使用药物之前要仔细阅读药品说明,了解安全用药的相关信息
D. 外出旅行,要多带几种治疗腹泻的药物,一旦腹泻同时服用这些药物
【答案】D
【解析】
【分析】安全用药是指根据病情需要,正确选择药物的品种、剂量和服用时间等,以充分发挥最佳效果,尽量避免药物对人体产生的不良作用或危害。
【详解】A.安全用药是根据病人的病情、体质等具体情况,选择适当的药物和方法以减小(而不是完全避免)药物对人体产生危害,A正确。
B.安全用药是指根据病情需要,正确选择药物的品种、剂量和服用时间等,以充分发挥最佳效果,尽量避免药物对人体产生的不良作用或危害,B正确。
C.无论是处方药还是非处方药,使用药物之前都需要仔细阅读药品说明,了解安全用药的相关信息,C正确。
D.治疗腹泻的药物有些是处方药,处方药是必须凭借医师的处方才可以购买的药物,处方药的使用要遵医嘱,不能自行服用,D错误。
故选D。
16. 下列关于达尔文的自然选择学说,不正确的是( )
A. 适者生存,不适者淘汰
B. 生物要为获得食物和空间而进行生存斗争
C. 生物通过遗传、变异和自然选择不断进化
D. 为了适应环境,生物会主动产生有利变异
【答案】D
【解析】
【分析】达尔文的自然选择学说。内容:过度繁殖、生存斗争、遗传变异和适者生存。意义:科学地解释了生物进化的原因和物种多样性形成的原因。限性:对遗传和变异的本质不能做出科学的解释;对生物进化的解释局限于个体水平;强调物种形成都是自然选择的结果,不能很好地解释物种大爆发等现象。
【详解】 A.自然界中的生物,通过激烈的生存斗争,适应者生存,不适应者被淘汰掉,这就是自然选择,A正确。
B.生物生存的空间与食物是有限的,因此生物要为争夺有限的生存条件进行斗争,B正确。
C.生物通过遗传、变异和自然选择,不断进化,C正确。
D.变异是不定向的,生物适应环境是自然环境对生物的变异进行自然选择的结果,不是生物为适应环境,会主动产生有利变异,D错误。
故选D。
17. 下列与“天下乌鸦一般黑”所表示的现象相同的是( )
A. 种瓜得瓜,种豆得豆B. 世界上没有完全相同的两片叶子
C. 大花生的后代中有小花生D. 双眼皮的妈妈生了个单眼皮的儿子
【答案】A
【解析】
【分析】遗传是指亲子代之间的相似性;变异是指亲子代之间以及子代个体之间的差异性。
【详解】A.种瓜得瓜,种豆得豆,是遗传现象,是指生物的后代与亲代相似的现象。“天下乌鸦一般黑”也是说的后代与亲代相似的现象,即遗传现象,故A正确。
B.世界上没有完全相同的两片叶子,是指亲子代之间以及子代个体之间不一样的地方,这是变异,故B错误。
C.大花生中长出小花生,是指后代与亲代不一样的地方,这是变异,故C错误。
D.双眼皮的妈妈生了一个单眼皮的孩子,是指后代儿子的性状与亲代妈妈的性状不一样,这是变异,故D错误。
故选A
18. 将黄粒豌豆的花去掉雄蕊,授以绿粒豌豆的花粉,子代所结的种子全部是黄粒,该现象( )
A. 豌豆粒的黄色对豌豆粒的绿色为显性性状
B. 豌豆粒的绿色对豌豆粒的黄色为显性性状
C. 豌豆粒的黄色和绿色都是显性性状
D. 豌豆粒的黄色和绿色都是隐性性状
【答案】A
【解析】
【分析】1.生物体的某些性状是由一对基因控制的,而成对的基因往往有显性和隐性之分,显性基因是控制显性性状的基因,隐性基因是控制隐性性状的基因。当细胞内控制某种性状的一对基因,一个是显性、一个是隐性时,只有显性基因控制的性状才会表现出来;当控制某种性状的基因都是隐性基因时,才会表现出隐性性状。
2.豌豆是自花闭花授粉的植物,其控制某一性状的基因都是纯合的;在豌豆的杂交实验中,隐性基因控制的性状在子一代中不表现,但还会遗传下去。
【详解】把黄色豌豆的花去掉雄蕊后,授以绿粒豌豆的花粉,所结的种子全部是黄粒,说明控制绿色的基因在子一代中没有得到表现,在豌豆的粒色黄色和绿色这对相对性状中,黄色是显性性状,绿色是隐性性状,即黄色对绿色是显性。
故选A。
19. 19世纪晚期,德国医生科赫从患炭疽的牛甲体内采集到细菌S和R,将细菌S注入健康牛乙体内,细菌R注入健康牛丙体内。结果乙患上炭疽,而丙没有。这证明了炭疽的病原体是( )
A. 牛甲B. 牛乙C. 细菌SD. 细菌R
【答案】C
【解析】
【分析】传染病是指由病原体引起的,能够在人与人之间、人与动物之间传播的疾病;病原体是能引起人和动植物传染病的微生物和寄生虫的统称,其中有细菌、病毒、真菌(如引起黄癣病的霉菌)、原虫(如疟原虫)、蠕虫(如蛔虫)以及螨类(如疥螨)等。
【详解】病原体是指引起传染病的细菌、病毒、真菌和寄生虫等生物。德国医生科赫从患炭疽的牛甲体内采集到细菌S和R,将细菌S注入健康牛乙体内,细菌R注入健康牛丙体内。结果乙患上炭疽,而丙没有。这证明了细菌S使健康的牛患病,因此炭疽的病原体是细菌S,因此ABD错误,C正确。
故选C。
20. 对不同地层中生物化石的研究表明,植物出现的顺序大体是海生的藻类植物→原始陆生植物→蕨类植物→裸子植物→被子植物。由上述内容可以得出的结论是( )
①植物进化的方向是由水生到陆生;②藻类植物是原始低等的植物类群;③被子植物是高等的植物类群;④蕨类植物和裸子植物都是由藻类植物直接进化而来的
A. ②③④B. ①③④C. ①②④D. ①②③
【答案】D
【解析】
【分析】生物进化遵循由简单到复杂,由低等到高等,由水生到陆生的规律。
【详解】题中给出的条件,从古生代早期、中期到晚期的植物有从水生到陆生的特点。最早期的是藻类植物,最低等;最晚期的是被子植物,最高等。但是,不能得出“蕨类植物和裸子植物与藻类植物之间的进化关系”。
故选D。
21. 下列关于性状的说法中,不正确的是( )
A. 生物的生殖细胞携带着生物的各种性状
B. 遗传给后代的不是性状,而是控制性状的基因
C. 性状包括形态结构、生理特征及行为方式等
D. 相对性状是指同种生物同一性状的不同表现形式
【答案】A
【解析】
【分析】
生物体的形态特征、生理特征和行为方式叫做性状;同种生物同一性状的不同表现形式称为相对性状,如人的单眼皮和双眼皮。
【详解】A.在有性生殖过程中,精子与卵细胞就是基因在亲子代间传递的桥梁。因此父母的性状是通过生殖细胞把控制性状的基因传递给子女的。因此,生殖细胞带有控制性状的基因而不是带有性状。A不正确。
B.生物体的各种性状都是由基因控制的,性状的遗传实质上是亲代通过生殖细胞把基因传递给了子代,因此,遗传的不是性状本身,而是控制性状的基因。B正确。
C.生物体的形态结构、生理特性和行为方式都称为性状。如耳垂、皮肤的色泽、是单眼皮还是双眼皮,这些属于形态特征;人的血型、植物见光后叶绿体产生叶绿素,这些属于生理特性;大雁南飞属于动物的行为方式。C正确。
D.同种生物同一性状的不同表现形式称为相对性状。D正确。
故选A。
【点睛】知道性状和相对性状的概念以及基因在亲子代之间的传递是解答此类题目的关键。
22. 从产奶量不同的奶牛中培育出高产奶牛主要是通过什么方法( )
A. 改良饲料B. 自然突变C. 人工选择D. 改善环境
【答案】C
【解析】
【详解】环境与饲料的不同导致奶牛性状的改变,是环境因素改变引起的变异,遗传物质没有发生改变,属于不可遗传的变异,是不能遗传给后代的。
因此从产奶量不同的奶牛中培育出高产奶牛,经过多代选育,使得产奶量越来越高,从而培育出高产奶牛,这是人们根据人类的需要进行人工选择的结果。
点睛:自然选择是自然界对生物的选择作用.使适者生存,不适者被淘汰.而人工选择是根据人们的需求和喜好,进行选择。
23. 患过麻疹的人,病愈后终生不会再患这种病的原因是( )
A. 患者体内产生抵抗麻疹病毒的抗体B. 患者体内产生大量吞噬细胞
C. 患者体内产生抵抗麻疹病毒的抗原D. 患者体内免疫器官的功能增强
【答案】A
【解析】
【分析】(1)引起淋巴细胞产生抗体的抗原物质就是抗原。抗原包括进入人体的微生物等病原体、异物、异体器官等。
(2)抗体是指抗原物质侵入人体后,刺激淋巴细胞产生的一种抵抗该抗原物质的特殊蛋白质,可与相应抗原发生特异性结合的免疫球蛋白。
【详解】麻疹病毒进入人体后,会刺激人体的淋巴细胞产生一种特殊的蛋白质——抗体,并在人体内存留。当再有麻疹病毒侵入时,就会被存留在人体的抗体清除,因此患过麻疹的人病愈后不会再患这种病的原因是患者体内产生抵抗麻疹病毒的抗体。
故选A。
24. 下列有关人体免疫的叙述,正确的是( )
A. 体液中的溶菌酶,使病菌溶解,属于第三道防线
B. 我国对婴幼儿推行计划免疫,接种卡介苗可以预防结核病
C. 入侵的抗原被清除后,人体产生相应抗体的能力立即消失
D. 骨髓移植后的病人,需要长期用药,以增强特异性免疫功能
【答案】B
【解析】
【分析】人体的三道防线:第一道防线是由皮肤和黏膜构成的,不仅能够阻挡病原体侵入人体,而且它们的分泌物(如乳酸、脂肪酸、胃酸和酶等)还有杀菌的作用;第二道防线是体液中的杀菌物质--溶菌酶和吞噬细胞;第三道防线主要由免疫器官(扁桃体、淋巴结、胸腺、骨髓、和脾脏等)和免疫细胞(淋巴细胞、吞噬细胞等)借助血液循环和淋巴循环而组成的。
【详解】体液中的溶菌酶,使病菌溶解,属于第二道防线,A错误;计划免疫是指根据某些传染病的发生规律,将各种安全有效的疫苗,按照科学免疫的程序,有计划地给儿童接种,以达到预防、控制和消灭相应传染病的目的,给刚出生的婴儿接种卡介苗可以预防肺结核病,像这种有计划的进行预防接种,叫计划免疫,B正确;抗体能够帮助人体清除或灭杀进入人体的病原体;当抗原清除后,抗体仍存留在人体内,还将保持产生抗体的能力,C错误;骨髓移植后因抑制病人的免疫排斥反应,应设法降低其免疫系统的功能,D错误。
【点睛】解答此类题目的关键是会利用表格理解掌握人体三道防线的组成、功能和免疫的特点。
25. 为了阻止新冠肺炎的传播,国家提出了很多有效的预防措施。以下对预防措施的认识正确的是( )
A. 勤洗手、戴口罩、保持社交距离属于控制传染源
B. 对疑似患者进行隔离属于保护易感人群
C. 预防接种属于切断传播途径
D. 使用公筷属于切断传播途径
【答案】D
【解析】
【分析】(1)传染病的流行一般有传染源、传播途径和易感人群这三个基本环节。传染源是指能够散播病原体的人或动物;传播途径是指病原体离开传染源到达健康人所经过的途径;易感人群是指对某些传染病缺乏免疫力而容易感染该病的人群。
(2)预防传染病的措施有三个:控制传染源、切断传播途径、保护易感人群。
【详解】A.勤洗手、戴口罩、保持社交距离是为了阻断传染病的传播,属于切断传播途经,A错误。
B.疑似患者约等于传染源,对其进行隔离属于控制传染源,B错误。
C.预防接种个疫苗是为了增强健康人的免疫力,属于保护易感人群,C错误。
D.使用公筷为了防止传染病通过饮食(唾液)传播,属于切断传播途径,D正确。
故选D。
【点睛】解题关键是熟练掌握传染病的预防措施。
二、判断题
26. 变异对生物并不都是有害的。( )
【答案】正确
【解析】
【详解】变异是指亲子间和子代个体间的差异。按照变异的原因可以分为可遗传的变异和不可遗传的变异。变异根据其对生物的生存是否有利,还可分为有利变异和不利变异。在生存斗争中,具有有利变异的个体,容易在生存斗争中获胜而生存下去,具有不利变异的个体,则容易在生存斗争中失败而死亡,故题干观点正确。
27. 生物的性状既受遗传物质的控制,又受环境因素的影响。( )
【答案】正确
【解析】
【详解】生物的性状由基因决定的,同时还受环境条件的影响,是生物的基因和环境共同作用的结果,即表现型=基因型+环境条件,故题干观点正确。
28. 原始大气中存在着大量氧气。( )
【答案】错误
【解析】
【分析】原始大气的成分有水蒸气、氢气、氨、甲烷、二氧化碳、氮气等,原始大气中没有游离态的氧气。
【详解】地质学家研究表明,地球大约是在46亿年以前形成的,那时候地球的温度很高,地面上的环境与现在的完全不同:天空中或赤日炎炎,或电闪雷鸣,地面上火山喷发,熔岩横流。从火山中喷出的气体,如水蒸气、氢气、氨、甲烷、二氧化碳、硫化氢等构成了原始的大气层,还有一部分硫化氢和氰化氢,虽有少量的水蒸气受到强烈的紫外线的作用,分解为氢和氧,但是氢由于太轻而浮到大气层的最高处,大部分逐渐消失在宇宙空间,而氧气很快与地面上的一些物质结合为氧化物,因此,原始大气中没有氧气。题干说法错误。
【点睛】解答此类题目的关键是理解掌握原始大气中没有氧气。
29. 郑氏始孔子鸟化石的研究表明:鸟类可能是由爬行动物进化来的。( )
【答案】正确
【解析】
【详解】通过对郑氏始孔子鸟化石的研究表明,这种动物既像鸟,又像爬行动物,根据以上特征,科学家认为郑氏始孔子鸟是由爬行类进化到鸟类的一个过渡类型,由此可以推断鸟类可能是由爬行类进化来的,故题干观点正确。
30. 在漫长的进化过程中,既有新的生物种类的产生,也有一些生物种类的灭绝。( )
【答案】正确
【解析】
【分析】在研究生物进化的过程中,化石是最直接的、较全面的证据,是非常重要的证据。生物进化的趋势是由简单到复杂、由低等到高等、由水生到陆生逐渐进化而来的。
【详解】在研究生物的进化的过程中,化石是重要的证据。已经证实现代各种生物都是经过漫长的地质年代进化而来的;在漫长的进化过程中,既有新的生物种类产生,也有一些生物种类的灭绝;各种生物在进化过程中形成各自适宜环境的形态结构和生活习性;生物间都有着或远或近的亲缘关系。故题干的说法正确。
【点睛】解答此类题目的关键是熟知生物进化的趋势,结合题意灵活解答。
31. 病原体一旦侵人人体,就会引起疾病,损伤人的健康。( )
【答案】错误
【解析】
【详解】人体的三道防线:第一道防线是皮肤和黏膜,它们不仅能阻挡病原体侵入人体,而且它们的分泌物还有杀菌作用。人体的第二道防线指的是体液中的杀菌物质和吞噬细胞,体液中含有的一些杀菌物质能破坏多种病菌的细胞壁,使病菌溶解而死亡。吞噬细胞能吞噬和消灭侵入人体的各种病原体。人体的第三道防线由免疫器官和免疫细胞(主要是淋巴细胞)组成,当病原体进入人体后,会刺激淋巴细胞产生一种抵抗该病原体的特殊蛋白质,叫做抗体,抗体能够帮助人体清除或灭杀进入人体的病原体。所以,病原体侵入人体,也不一定会引起疾病,损伤人的健康,故题干观点错误。
32. 分辨中药和西药的主要依据是药物的主要成分。( )
【答案】正确
【解析】
【详解】药物分中药和西医两种,中药是我国传统的药物,是由各种植物中的天然成分直接提取而成的药物;西药是西方国家传入我国的药物,具有药效快,成分单一的特点,其有效成分主要有化学物质合成的,因此又被称为化学药品制剂,所以分辨中药和西药的主要依据是药物的主要成分,故题干观点正确。
33. 遗传病只要及时治疗,一般是可以治愈的。 ( )
【答案】错
【解析】
【分析】遗传病是指由遗传物质发生改变而引起的或者是由致病基因所控制的疾病。
【详解】遗传病是指由遗传物质发生改变而引起的或者是由致病基因所控制的疾病,由于遗传物质的改变,包括染色体畸变以及在染色体水平上的基因突变而导致的疾病,统称为遗传病。以前,人们认为遗传病是不治之症。近年来,随着现代医学的发展,医学遗传学工作者在对遗传病的研究中,弄清了一些遗传病的发病过程,从而为遗传病的治疗和预防提供了一定的基础,并不断提出了新的治疗措施。但是这类治疗只有治标的作用,即所谓“表现型治疗”,只能消除一代人的病痛,而对致病基因本身却丝毫未触及。因此遗传病目前还不能得到根治。
【点睛】遗传病目前一般还不能根治。
34. 如果一场球赛输了,应把责任推到别的队员身上,减轻自己的心理负担。( )
【答案】错误
【解析】
【详解】在日常生活中,每个人都会或多或少地出现一些情绪问题,这就需要我们学会调节自己的情绪。如果一场球赛输了,我们应该合理的调节自己的不良情绪,如通过听音乐、下棋、散步等来分散自己的注意力,或把自己心中的烦恼向家人或知心朋友倾诉,或找一个适当的理由来安慰自己,这样可以帮助你在挫折面前接受现实,保持较为乐观的态度。而把责任推到别的队员身上来减轻自己的心理负担,是不负责任的做法,故题干观点错误。
35. 研究生物进化的过程中,化石是非常重要的证据。( )
【答案】√
【解析】
【分析】化石是由古代生物的遗体、遗物或生活痕迹等,由于某种原因被埋藏在地层中,经过漫长的年代和复杂的变化而形成的;化石是研究生物进化最重要的、比较全面的证据。
【详解】研究发现,不同的地层中埋藏着不同类型的生物化石:埋藏于较浅地层中的化石与现代生物结构比较相似,埋藏于较深地层中的化石与现代生物结构差别较大,并且越是古老的地层中发掘的生物化石结构越简单、低等,水生生物的化石越多;越是晚期的地层中发掘的生物化石结构越复杂、高等,陆生生物化石越多。化石在地层中出现的先后顺序,说明了生物的进化历程和进化趋势:由简单到复杂、由低等到高等、由水生到陆生逐渐进化而来的,因此在研究生物进化的过程中,化石是非常重要的证据的说法正确。
【点睛】理解化石的形成和分布规律是解答的关键。
三、连线题
36. 把正确的传播途径与传染病种类配对。
【答案】①---C,②---E,③---A,④---B,⑤---D
【解析】
【分析】传染病是由细菌、病毒或寄生虫等病原体引起的,能在人与人之间或人与动物之间传播的疾病。传染病具有传染性和流行性,有的还具有季节性和地方性的特点。传染病若能流行起来必须具备传染源、传播途径、易感人群三个环节。因此,控制传染病的措施有三个:控制传染源、切断传播途径、保护易感人群。
【详解】①呼吸道传染病主要通过空气、飞沫传播,故连线C。
②消化道传染病是指病原体侵入消化道黏膜以后所引起的传染病,主要通过饮水和食物传播,由未经消毒的餐具,不洁饮食都能够引起。如:细菌性痢疾、甲型肝炎、蛔虫病、脊髓灰质炎等,故连线E。
③血液传染病是指病原体通过吸血的节肢动物进行传播而引起的传染病。如:流行性乙型脑炎、疟疾、乙型肝炎、艾滋病。传播途径主要有吸血的昆虫、带毒针头、血液制品,故连线A。
④体表传染病是指病原体通过皮肤侵入人体所引起的传染病,主要通过接触传播,如:狂犬病、血吸虫病破伤风、沙眼、癣,故连线B。
⑤艾滋病主要通过性传播、血液传播、母婴传播,故连线D。
37. 请将左边的各小题与右边的选项A或B配对。
【答案】①③④---A,②⑤---B
【解析】
【分析】变异是指亲子间和子代个体间的差异。按照变异的原因可以分为可遗传的变异和不可遗传的变异。可遗传的变异是由遗传物质改变引起的,可以遗传给后代;由环境改变引起的变异,是不可遗传的变异,不能遗传给后代。
【详解】结合分析可知,可遗传的变异是由遗传物质改变引起的,可以遗传给后代;由环境改变引起的变异,是不可遗传的变异,不能遗传给后代。①进行杂交育种、③用物理射线照射种子、④选择繁育高产的奶牛的遗传物质都发生了改变,故属于可遗传变异;而②改变光照时间,促使提前开花,⑤水肥条件条件好,植物体长得好只是环境条件引起的变异,遗传物质没有发生改变属于不可遗传的变异。
四、综合题
38. 小菜蛾分布范围广、抗药性强,是白菜等十字花科植物的“头号杀手”。福建农林大学等单位的“小菜蛾基因组的研究成果”取得重大突破,奠定了其在该项研究领域的国际领先地位。人们将有望通过基因技术防治小菜蛾,最大限度地降低化学农药的使用。
(1)写出发育阶段的序号,幼虫是______,蛹是______
(2)排列出发育的顺序,用序号表示为______。这种发育过程称为______。
(3)小菜蛾的体表具有______,可以防止体内水分的蒸发。
(4)通过破译发现小菜蛾之所以抗药性强.是因为它具有强大的杀虫剂抗药基因组,这说明生物的性状是由______控制的。
(5)白菜、萝卜等植物主要通过______(选填“有性生殖”或“无性生殖”)繁殖后代。
【答案】(1) ①. ①
②. ③
(2) ① ②→①→③→④ ②. 完全变态发育
(3)外骨骼 (4)基因
(5)有性生殖
【解析】
【分析】昆虫的发育有完全变态和不完全变态两种方式:一生经过卵、幼虫、成虫3个时期,幼虫和成虫的形态结构、生活习性差别不明显,这种发育过程属于不完全变态;一生经过卵、幼虫、蛹和成虫等4个时期,其幼虫与成虫在形态构造和生活习性上明显不同,差异很大,属于完全变态发育。
【小问1详解】
结合分析和题图可知,图中:①是幼虫,②是受精卵,③是蛹,④是成虫。
【小问2详解】
结合分析可知,图中昆虫的发育顺序为:②受精卵→①幼虫→③蛹→④成虫,有蛹期,属于完全变态发育。
【小问3详解】
昆虫的体表具有坚硬的外骨骼,其主要作用是保护和支持内部的柔软器官、防止体内水分的蒸发散失。这是适应陆地生活的特点之一。外骨骼不能随着昆虫身体的生长而长大,所以在蝗虫的生长发育过程中,有脱掉原来的外骨骼的现象,这就是蜕皮。
小问4详解】
基因决定性状,小菜蛾之所以抗药性强,原因是它具有强大的杀虫剂抗药基因。所以,该实例说明生物的性状是由基因控制的。
【小问5详解】
白菜、萝卜等植物主要通过种子繁殖后代,有两性生殖细胞的结合过程,属于有性生殖。
39. 图中表示人体的某种免疫过程,据图回答问题:
(1)图示过程属于人体防御的第______道防线,这道防线的作用特点是人生来就有的,对多种病原体都有防御作用,因此该过程属于______免疫。
(2)这道防线包括体液中的杀菌物质和吞噬细胞,杀菌物质中有______,能够破坏多种病菌的______,图中吞噬细胞的作用是______。
(3)吞噬细胞发挥作用时,有时要与淋巴细胞“联合作战”。淋巴细胞的作用是受到病原体制激后产生______。它是一种能抵抗病原体的特殊______,其与抗原结合可以促进吞噬细胞的吞噬作用,将抗原清除,或使病原体失去致病性。
(4)免疫并不总是对人体有益,如:器官移植时,患者的免疫系统会出现排斥反应;当免疫功能过强时,会引起______反应,引起这种反应的物质,在医学上称为______。
【答案】(1) ①. 二 ②. 非特异性
(2) ①. 溶菌酶 ②. 细胞壁 ③. 吞噬、消化病原体
(3) ①. 抗体 ②. 蛋白质
(4) ①. 过敏 ②. 过敏原
【解析】
【分析】(1)人体有三道防线:第一道防线是皮肤、黏膜及分泌物(唾液、胃液),阻挡杀死病原体,清除异物;第二道防线是体液中的杀菌物质和吞噬细胞,溶解、吞噬和消灭病菌;第三道防线是免疫器官和免疫细胞,产生抗体,消灭病原体。
(2)非特异性免疫是人生来就有的,不针对某一特定的病原体,而是针对多种病原体都有防御作用,包括第一、二道防线。
(3)特异性免疫是指第三道防线,是出生后,只对特定的病原体有免疫作用而对其它的病原体无效,其作用是有针对性的。是患过这种传染病或注射过疫苗后获得的。
【小问1详解】
结合分析和题图可知,图示过程属于人体防御的第二道防线,这道防线的作用特点是人生来就有的,对多种病原体都有防御作用,因此属于非特异性免疫。
【小问2详解】
第二道防线包括体液中的杀菌物质和吞噬细胞。杀菌物质中有溶菌酶,能够破坏多种病菌的细胞壁,使病菌溶解;图中吞噬细胞能吞噬、消化病原体。
【小问3详解】
引起人体产生抗体的物质,叫抗原;抗原物质侵入人体后,刺激了淋巴细胞,使其产生了一种抵抗该病原体的特殊蛋白质,叫抗体。吞噬细胞发挥作用时,有时要与淋巴细胞“联合作战”。淋巴细胞的作用是受到病原体刺激后产生抗体。抗体是一种能抵抗病原体的特殊蛋白质,其与抗原结合可以促进吞噬细胞的吞噬作用,将抗原清除,或使病原体失去致病性。
【小问4详解】
过敏反应是指已产生免疫的机体在再次接受相同抗原刺激时所发生的组织损伤或功能紊乱的反应。反应的特点是发作迅速、反应强烈、消退较快;一般不会破坏组织细胞,也不会引起组织严重损伤,有明显的遗传倾向和个体差异。所以,免疫并不总是对人体有益,当免疫功能过强时,会引起过敏反应。引起过敏反应的物质,在医学上称为过敏原。
40. 如图是通过探究得到的不同体积分数(浓度)的酒精溶液对水蚤心率影响的折线图,请据图回答问题。
(1)水蚤在清水中的心率______(选填“大于”、“等于”或“小于”)30次/10秒。
(2)当酒精浓度达到______时,水蚤心跳停止。由这个探究可推断酗酒会对人的(胃、肾脏、心脏、小肠)______产生严重的伤害。
(3)由图中数据可知,一定浓度的酒精对水蚤的神经具有______(选填“提高兴奋”或“麻醉”)作用。
(4)据图分析可知,在一定浓度范围内水蚤心率会随着酒精浓度的______(选填“增加”或“减少”)而降低。
(5)此探究活动中一只水蚤只能做两次实验,即在清水中和在某一浓度的酒精溶液中。每次实验时,应先在______(选填“酒精溶液”或“清水”)中观察。
【答案】(1)大于 (2) ①. 20% ②. 心脏 (3)麻醉 (4)增加 (5)清水
【解析】
【分析】对照实验是在研究一种条件对研究对象的影响时,所进行的除了这种条件不同外,其他条件都相同的实验,这个不同的条件,就是唯一变量。一般的对实验变量进行处理的,就是实验组,没有对实验变量进行处理的就是对照组。为确保实验组、对照组实验结果的合理性,对影响实验的其他相关因素应设置均处于相同且理想状态,这样做的目的是控制单一变量,便于排除其它因素对实验结果的影响和干扰。
【小问1详解】
根据折线图可知,水蚤在清水中的心率大于30次/10秒。
【小问2详解】
据图可知,当酒精浓度为20%时,水蚤心跳停止。由这个探究结果,可推断酗酒会对人的心脏会产生严重的伤害。
【小问3详解】
随着酒精浓度的增加,水蚤心率逐渐下降,直至死亡。这说明:一定浓度的酒精对水蚤的神经具有麻醉作用。
【小问4详解】
根据折线图可知,酒精的体积分数越大,对水蚤心率的抑制作用越强;随着酒精浓度的增加,水蚤心率逐渐下降(减少、减慢等),直至死亡。所以,在一定浓度范围内水蚤心率会随着酒精浓度的增加而降低。
【小问5详解】
实验时烟草浸出液中烟草的有害成分会留在水蚤体内,影响水蚤的心率,从而影响实验结果的准确性。因此,用一只水蚤只能做两次实验,必须先在清水中计数心率,再在某一浓度的烟草浸出液中计数水蚤的心率,前后顺序不能颠倒。
41. 图1为男女体细胞的成对染色体排序图,图2是生男生女示意图,请分析回答下列问题。
(1)图1中的A、B两图表示的都是人的体细胞。由图可知,在男性、女性的体细胞中各有_______条染色体。染色体中DNA的结构为两条长链盘旋而成的规则的_______结构。
(2)图1中的______图表示男性的染色体排序。图2中精子甲的性染色体是_______染色体,受精卵乙的性染色体组成为______,其发育成的胎儿性别是_______性。
(3)图2中的父亲和母亲都是双眼皮,若双眼皮由A基因控制,单眼皮由基因控制,这对夫妇第一胎生下一个单眼皮的男孩,那么他们第二胎生一个单眼皮女孩的机率是______基因组成是_______。
【答案】(1) ①. 46
②. 双螺旋
(2) ①. B ②. Y ③. XX ④. 女
(3) ①. 12.5% ②. aa
【解析】
【分析】1.男女体细胞中都有23对染色体,有22对染色体的形态、大小男女的基本相同,第23对对染色体在形态、大小上存在着明显差异,这对染色体与人的性别决定有关,称为性染色体;女性体细胞中的性染色体形态大小基本相同,称为XX染色体,男性体细胞的性染色体中,较大的一条命名为X染色体,较小一条称为Y染色体。
2.图A表示女性的染色体组成,图B表示男性的染色体组成。
【小问1详解】
每种生物的体细胞内都含有一定数量的结构不同的染色体,这些染色体是成对存在的。从图中可以看出,人的体细胞中有23对染色体,即46条,这些染色体是成对存在的。染色体是细胞核中容易被碱性染料染成深色的物质,染色体是由DNA和蛋白质两种物质组成;DNA是遗传信息的载体,DNA分子为双螺旋结构,像螺旋形的梯子;DNA上决定生物性状的小单位叫基因,基因决定生物的性状。
【小问2详解】
男性和女性的性染色体不同分别表示为XX和XY。分析图示可知:图1中的A第23对染色体形态大小基本相同,是XX染色体,即图1中A表示的是女性体细胞中的染色体的组成;图1中的B第23对染色体一条大、一条小,为XY染色体,因此图1中的B表示男性的体细胞中的染色体的组成。
人的性别遗传图解如下:
结合图2可知,甲精子的性染色体是Y;受精卵乙的性染色体组成是XX,将来发育成女性;受精卵丙的性染色体组成是XY,将来发育成男性。
【小问3详解】
图2中的父亲和母亲都是双眼皮,若双眼皮由A基因控制,单眼皮由a基因控制,这对夫妇第一胎生下一个单眼皮的男孩,则单眼皮的男孩的基因组成是aa,因此父母遗传给单眼皮男孩的基因一定是a,故此男孩父母双眼皮的基因组成都是Aa,遗传图解如下:
从遗传图解可知:他们第二胎生一个单眼皮孩子的机率是25%,基因组成是aa。从人的性别遗传图解可知,生男生女的几率都是50%。因此,该夫妇第二胎生一个单眼皮女孩的机率是:25%×50%=12.5%。
出血类型
出血特点
止血方法
动脉出血
颜色鲜红,血流较快,常呈喷射状
可用止血带或绷带在近心端止血
静脉出血
颜色暗红,血液较缓
可用指压法或止血带在远心端止血
毛细血管出血
颜色红色,血液缓慢渗出
可自然止血,也可用创可贴包扎伤口
相关试卷
这是一份人教版七年级下学期期末生物模拟试题02(原卷版+解析版),文件包含人教版七年级下学期期末生物模拟试题02原卷版docx、人教版七年级下学期期末生物模拟试题02解析版docx等2份试卷配套教学资源,其中试卷共22页, 欢迎下载使用。
这是一份人教版八年级下学期期末生物模拟试题【B卷·提升能力】(原卷版+解析版),文件包含八年级下学期生物期末测试B卷·提升能力原卷版docx、八年级下学期生物期末测试B卷·提升能力解析版docx等2份试卷配套教学资源,其中试卷共36页, 欢迎下载使用。
这是一份人教版八年级下学期期末生物模拟试题10(原卷版+解析版),文件包含10八年级下学期期末生物试题原卷版docx、10八年级下学期期末生物试题解析版docx等2份试卷配套教学资源,其中试卷共24页, 欢迎下载使用。

