





长治市2024-2025学年度高三年级上学期九月份质量监测+生物试题
展开
这是一份长治市2024-2025学年度高三年级上学期九月份质量监测+生物试题,文件包含长治市2024-2025学年度高三年级九月份质量监测+生物docx、长治市2024-2025学年度高三年级九月份质量监测+生物答案docx等2份试卷配套教学资源,其中试卷共19页, 欢迎下载使用。
1.C。解析:支原体是原核生物,细胞内有核糖体,但是没有细胞核,也没有染色质,只在拟核区域有裸露的环状DNA分子,A错误;支原体属于原核生物,没有细胞壁,B错误;破伤风杆菌是细菌,属于原核生物,不含有线粒体,代谢类型为异养厌氧型,只能进行无氧呼吸,C正确,只要有细胞结构,其遗传物质都是DNA,因此,大肠杆菌的遗传物质是DNA,D错误。
2.A。脂肪是由三分子脂肪酸与一分子甘油发生反应而形成的酯,A错误。
3.B。线粒体上没有运输葡萄糖的蛋白质,因此,在有氧呼吸的第一阶段,葡萄糖分解为丙酮酸发生在细胞质基质中,分解产生的丙酮酸才能进入线粒体进一步反应,B错误。
4.C。F1鲂鲌是由团头鲂(♀,2n=48)和翘嘴鲌(♂,2n=48 )进行属间杂交产生的,该题中的图中是F1鲂鲌的精原细胞减数分裂I中期的显微图像,因此,在该细胞形成过程中,减数分裂I的前期同源染色体发生联会,可能发生了基因重组,A正确;B图是F1鲂鲌的精原细胞减数分裂I中期,应该出现同源染色体整体排列在赤道板两侧,如图中没有排列规律可能是从与赤道板垂直放心观察所致,B正确;该细胞正在进行减数分裂I,DNA经过复制,该细胞中DNA分子数为96,根据题干,团头鲂体细胞中DNA数为48,C错误;团头鲂(♀,2n=48)和翘嘴鲌(♂,2n=48 )进行属间杂交,两个物种的杂交后代可育,因此不存在生殖隔离,D正确。
5.B。由题意可知,PrF3H基因控制花色素苷合成途径中关键酶的合成,MerBC只能切割DNA的甲基化区域,对未甲基化区域不起作用,经不同处理后PCR扩增PrF3H基因的启动子区域,电泳检测扩增产物发现,紫色部位的PrF3H基因的启动子在加入/不加入MerBC组,都有产物,说明紫色部位的PrF3H基因的启动子DNA序列中没有被甲基化修饰,白色部位的PrF3H基因的启动子在不加入MerBC组有产物,加入MerBC组没有产物,说明白色部位的PrF3H基因的启动子DNA序列有被甲基化修饰,可得出PrF3H基因启动子甲基化程度高不利于花色素苷合成,B正确;从题目不能看出花瓣紫色与白色部位PrF3H基因的碱基序列存在差异,A错误;DNA甲基化不是通过改变碱基之间的配对方式影响PrF3H基因转录水平,而是影响RNA聚合酶与模板DNA的结合影响转录,C错误;PrF3H基因通过控制酶的合成间接控制色斑有无,D错误。
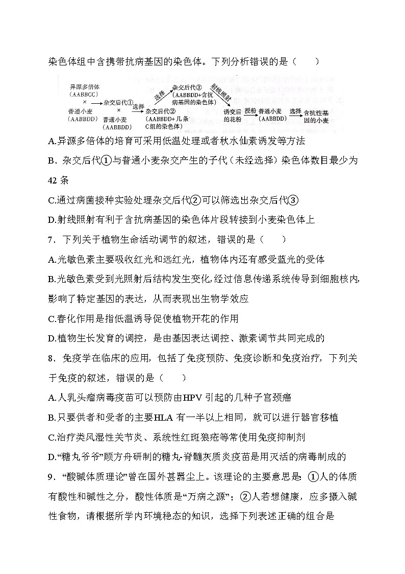
6.B。杂交后代①为(AABBCD)与普通小麦(AABBDD)杂交产生的子代还有可能是AABBD或AABBC,这种情况下染色体数目为35条,B错误。异源多倍体的培育可采用低温处理或者秋水仙素诱发等方法,A正确;杂交后代②筛选出杂交后代③含有抗病染色体,因此可以用病菌接种实验处理进行筛选,C错误;射线照射后诱变的花粉授粉于正常小麦,得到了含抗性基因的小麦,说明射线照射有利于含抗病基因的染色体片段转接到小麦染色体上,D正确。
7.D。植物的生长发育的调控,是由基因表达调控、激素调节和环境共同完成的,D错误。
8.D。“糖丸爷爷”顾方舟研制的糖丸-脊髓灰质炎疫苗是用活的病毒制成的,D错误。
9.B。①正常人血浆pH近中性,为7.35-7.45之间,正确;
②当人进行剧烈运动,产生大量乳酸进入血浆,但血浆中有缓冲对,因此不会使血浆pH明显降低,错误;
③人体内存在很多缓冲对,其中最重要的是HCO3-/H2CO3,其次还有HPO42-/H2PO4-,正确;
④酸碱体质理论可信,日常要多喝弱碱性水不会保持碱性体质,因为血浆中存在缓冲对,使pH近中性,为7.35-7.45之间,错误;
⑤酸碱体质理论不可信,食物虽有酸性碱性之分,但普通食物一般不会引起内环境酸碱度改变,正确,因此正确的是①③⑤,B正确。
D。许多种群的增长曲线适用于“S”型增长,A错误;种群在增长最初时,种群数量最小,环境资源丰富,种内竞争最弱,B错误;自然状态下,种群数量达到K值时会波动,而不是恒定不变,C错误;增加大熊猫自然保护区的面积,可提高环境容纳量,D正确。
C 。土壤小动物呼吸作用产生的二氧化碳也参与生态系统中的碳循环,C错误。
C 食物链和食物网都以生产者为起点,但没有分解者,C错误。
A 构建基因表达载体是基因工程的核心步骤,A错误。
二、多项选择题
ABCD。构成淀粉和糖原的基本单位都是葡萄糖所以淀粉和糖原结构不同与构成它们的基本单位的种类无关,A错误;原核细胞中也存在暂时的DNA-蛋白质复合物,如DNA复制时,DNA与DNA聚合酶复合,转录时,DNA和RNA聚合酶复合,B错误;生物大分子核酸初步水解产物是其单体——核苷酸,彻底水解产物是磷酸、五碳糖和碱基,C错误;选用黑藻成熟叶片进行质壁分离实验时,叶绿体的存在会有利于实验现象的观察,因为黑藻的液泡中没有色素,不方便观察,而叶绿体位于原生质层,可以看到绿色区域的伸缩,D错误。
CD
过程⑨中A核糖体先与mRNA结合,因此翻译过程从右往左进行,A错误;若XIAP基因中碱基C有a个,该基因第3次复制时,DNA分子数从4变成8,需要胞嘧啶脱氧核苷酸4a个,B错误。
ACD
正常情况下,神经元之间的信息交流可以从突触前膜到突触后膜,从图中可以看到,NO从突触后膜产生作用于到突触前膜,因此神经元之间的信息交流也可以从突触后膜到突触前膜,A正确;NO不储存于突触小泡中,也不是神经递质,B错误;神经元细胞的Na+浓度分布为外高内低,且动作电位是Na+内流(协助扩散)形成的,若神经元轴突外的Na+浓度升高,膜内外的浓度差增大,内流增加,神经元产生的动作电位变大,C正确;从图中可以看出谷氨酸的作用引起NO扩散并调节谷氨酸释放,这种方式属于正反馈调节,D正确。
CD
生态系统中存在着物质循环和能量流动不是两个相互独立的过程,物质是能量的载体,能量为物质循环提供动力,A错误;日照达到一定长度时植物才能够开花,开花是为了繁殖,是种内的特征,不是种间关系,B错误;从研究能量流动的实践意义考虑,农田除草和合理放牧的目的相同,都是为了能量能更高效低流向对人类有益的部分,C正确;充分利用作物秸秆等,可以大大提高能量的利用率,实现能量的多级利用,D正确。
ABD
图中培养基在各种成分都溶化且分装后进行灭菌,A错误;将菌种接种至A培养基时,应该将接种环使用前需在火焰上灼烧而不是涂布器,B错误;若发酵罐C中的原料为大豆粉,可利用黑曲霉水解大豆中的蛋白质制成酱油,D错误。
三、非选择题
19.除标注外,每空1分,共10分。
(1)稍带叶肉的下表皮 藓类或黑藻
(2)差速离心法
(3)保护叶绿素或防止色素被破坏 充分研磨
(4)类囊体薄膜上 红光和蓝紫光
(5)光反应阶段
示意图如下,参考光反应,可用化学反应式表示。(2分)(答案合理即可)
(NADPH写氢离子也给分,能量写成电能也给分)
20.除标注外,每空1分,共15分。
(1)母本自花传粉
(2)杂种的花粉 蓝黑色与橙红色花粉的比例近似为1:1
(3)①高秆与矮秆这对相对性状受一对等位基因的控制,且符合分离定律(2分)
控制这两对相对性状的基因独立遗传(控制这两对相对性状的基因位于非同源染色体上)(2分)
②具有相对性状的两纯合品种杂交,得到F1后自交,观察F2的性状分离比(具有相对性状的两纯合品种杂交,得到F1后与感病矮秆回交,观察F2的表现型及比例)(2分) F2性状分离比为:抗病高秆:感病高秆:抗病矮秆:感病矮秆=9:3:3:1(F2的表型及比例为:抗病高秆:感病高秆:抗病矮秆:感病矮秆=1:1:1:1)(2分)
③6(2分) 抗病矮秆:感病矮秆=33:1(或抗病:感病=33:1)(2分)
21.除标注外,每空1分,共10分。
(1)交感 ③④ 肾上腺髓质 肾上腺素 ①②(答出①②即可给分)
CO2 刺激呼吸中枢
不少内分泌腺直接或间接受中枢神经系统的调节,这种情况下,体液调节可以看作是神经调节的一个环节(2分) 人在幼年缺乏甲状腺激素会影响脑的发育、成年甲状腺激素分泌不足会使神经系统兴奋性降低,表现为头晕、反应迟钝、记忆力减退等症状(任选一点作答,合理即给分)
22.除标注外,每空1分,共9分。
初级消费者同化的能量 用于生长发育繁殖的能量 分解者利用的能量 呼吸作用散失的能量
该生态系统实现了对能量的多级利用,从而大大提高能量的利用率(2分)
生态平衡 给予相应的物质能量投入,保证生态系统内部结构和功能的协调(2分)
23.除标注外,每空1分,共15分
(1)显微注射 PCR(或DNA分子杂交)
(2)①雄蚕 1/4(2分)
②4、6(2分) 3(2分)
③雄蚕 雌性个体中均含有带有Cre酶基因的W染色体,Cre酶可特异性切割T’基因,故雌性不能表达出绿色荧光蛋白而不发出荧光;F2雄性中基因型为T’ZZ或TT’ZZ的个体,因不含Cre基因,不会发生T’基因的切除,故含有T’基因的雄蚕可以表现出绿色荧光(3分)
(3)ABC(2分)
相关试卷
这是一份山西省长治市2024-2025学年高三上学期9月质量生物监测(解析版),共22页。
这是一份山西省长治市2024-2025学年度高三九月份质量监测试卷生物(含答案),文件包含山西省长治市2024-2025学年度高三九月份质量监测试卷生物docx、山西省长治市2024-2025学年度高三九月份质量监测试卷生物答案docx等2份试卷配套教学资源,其中试卷共19页, 欢迎下载使用。
这是一份山西省长治市2024-2025学年高三上学期9月质量监测生物试卷(Word版附解析),共30页。