资料中包含下列文件,点击文件名可预览资料内容




还剩3页未读,
继续阅读
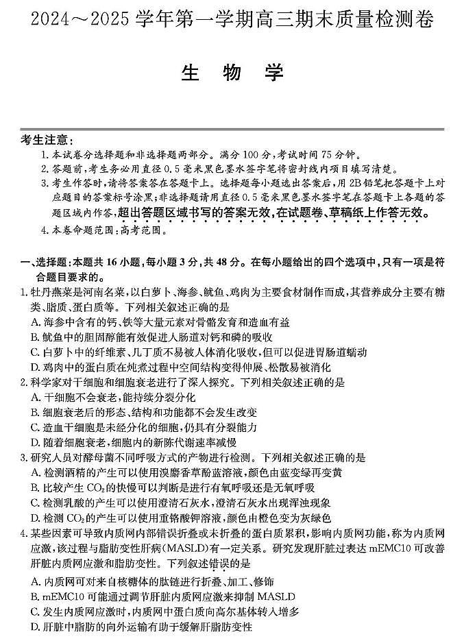
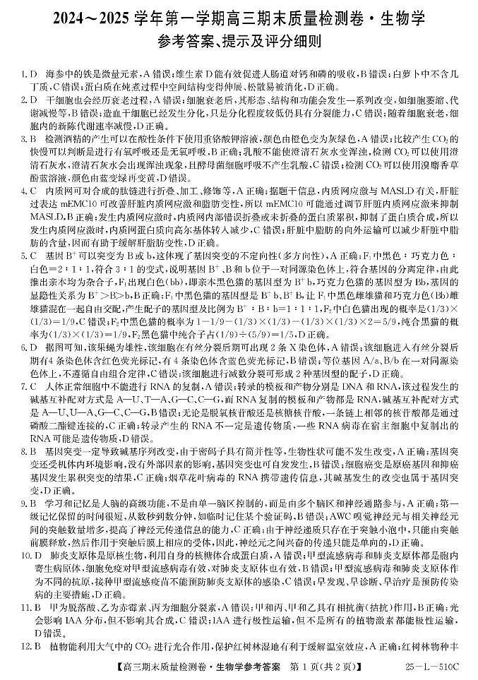
山西省2024-2025学年高三上学期1月期末生物试题
展开
这是一份山西省2024-2025学年高三上学期1月期末生物试题,文件包含生物生物pdf、生物生物答案pdf等2份试卷配套教学资源,其中试卷共8页, 欢迎下载使用。
相关试卷
山西省太原市2024-2025学年高三上学期期末学业诊断生物试题:
这是一份山西省太原市2024-2025学年高三上学期期末学业诊断生物试题,共5页。
山西省朔州市怀仁市第一中学2024-2025学年高三上学期期末生物试题:
这是一份山西省朔州市怀仁市第一中学2024-2025学年高三上学期期末生物试题,共9页。
山西省吕梁市2024-2025学年高三上学期1月期末生物试题:
这是一份山西省吕梁市2024-2025学年高三上学期1月期末生物试题,文件包含山西省吕梁市2024-2025学年高三上学期期末考试生物试题山西省吕梁市2024-2025学年高三上学期期末考试生物试题pdf、山西省吕梁市2024-2025学年高三上学期期末考试生物试题2024高三生物期末答案docx等2份试卷配套教学资源,其中试卷共15页, 欢迎下载使用。