山西省长治市2024-2025学年度高三九月份质量监测试卷生物(含答案)
展开
这是一份山西省长治市2024-2025学年度高三九月份质量监测试卷生物(含答案),文件包含山西省长治市2024-2025学年度高三九月份质量监测试卷生物docx、山西省长治市2024-2025学年度高三九月份质量监测试卷生物答案docx等2份试卷配套教学资源,其中试卷共19页, 欢迎下载使用。
1.本试卷全卷满分100分,考试时间75分钟。
2.答题前,考生务必将自己的姓名、班级、考号用0.5毫米的黑色墨水签字笔填写在答题卡上,并检查条形码粘贴是否正确。
3.选择题使用2B铅笔填涂在答题卡对应题目标号的位置上,填空题和解答题必须用0.5毫米黑色墨水签字笔书写在答题卡对应框内,超出答题区域书写的答案无效;在草稿纸、试题卷上答题无效。
一、单项选择题:本题共13小题,每小题2分,共26分。在每小题给出的四个选项中,只有一项是符合题目要求的。
1.下列关于微生物的叙述,正确的是()
A.支原体属于原核生物,细胞内含核糖体和染色质
B.硝化细菌等原核生物的最外层都有细胞壁
C.破伤风杆菌细胞内不含线粒体而且只能进行无氧呼吸
D.大肠杆菌的遗传物质是RNA,酵母菌的遗传物质是DNA
2.下列有关叙述错误的是()
A.脂肪是由一分子脂肪酸与三分子甘油发生反应而形成的酯
B.油菜种子与小麦种子播种时相比,油菜种子要注意浅播
C.细胞的有氧呼吸过程中既消耗水,也能产生水
D.几丁质是一种多糖,可以用于制作人造皮肤和废水处理
3.下列关于蛋白质的叙述错误的是()
A.胰岛B细胞能分泌调节血糖的蛋白质
B.线粒体膜上存在着运输葡萄糖的蛋白质
C.含有氨基和羧基的化合物,不一定是氨基酸
D.蛋白质变性后仍可与双缩脲试剂发生作用,产生紫色反应
4.团头鲂(♀,2n=48)和翘嘴鲌(♂,2n=48 )进行属间杂交,两个物种的杂交后代可育。下图为F1鲂鲌的精原细胞减数分裂I中期的显微图像,相关叙述错误的是()
A.此细胞形成过程中可能发生了基因重组
B.此细胞图像是从与赤道板垂直方向观察到的细胞分裂图像
C.此细胞中的DNA分子数与团头鲂体细胞中相同
D.团头鲂与翘嘴鲌之间不存在生殖隔离
5.西北牡丹在白色花瓣基部呈现色斑,极具观赏价值。研究发现,紫色色斑内会积累花色素苷。PrF3H基因控制花色素苷合成途径中关键酶的合成。如图,分别提取花瓣紫色和白色部位的DNA,经不同处理后PCR扩增PrF3H基因的启动子区域,电泳检测扩增产物。分析实验结果可以得出的结论是()
注:+代表加入McrBC,-代表未加入McrBC;
MerBC只能切割DNA的甲基化区域,对未甲基化区域不起作用。
A.花瓣紫色与白色部位PrF3H基因的碱基序列存在差异
B.PrF3H基因启动子甲基化程度高不利于花色素苷合成
C.DNA甲基化通过改变碱基之间的配对方式影响PrF3H基因转录水平
D.PrF3H基因通过控制酶的合成直接控制色斑有无
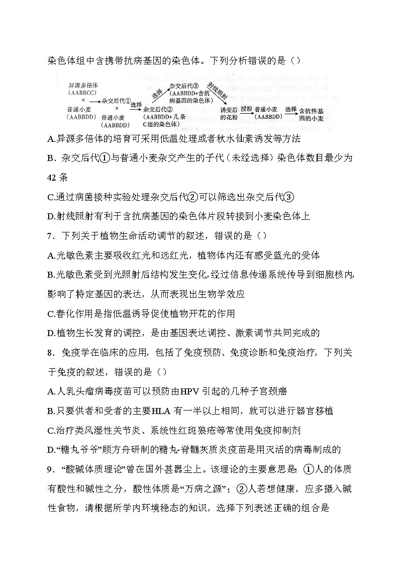
6.育种工作者将异源多倍体小麦的抗叶锈病基因转移到普通小麦,流程如图。图中A、B、C、D表示4个不同的染色体组,每组有7条染色体,C染色体组中含携带抗病基因的染色体。下列分析错误的是()
A.异源多倍体的培育可采用低温处理或者秋水仙素诱发等方法
B.杂交后代①与普通小麦杂交产生的子代(未经选择)染色体数目最少为42条
C.通过病菌接种实验处理杂交后代②可以筛选出杂交后代③
D.射线照射有利于含抗病基因的染色体片段转接到小麦染色体上
7.下列关于植物生命活动调节的叙述,错误的是()
A.光敏色素主要吸收红光和远红光,植物体内还有感受蓝光的受体
B.光敏色素受到光照射后结构发生变化,经过信息传递系统传导到细胞核内,影响了特定基因的表达,从而表现出生物学效应
C.春化作用是指低温诱导促使植物开花的作用
D.植物生长发育的调控,是由基因表达调控、激素调节共同完成的
8.免疫学在临床的应用,包括了免疫预防、免疫诊断和免疫治疗,下列关于免疫的叙述,错误的是()
A.人乳头瘤病毒疫苗可以预防由HPV引起的几种子宫颈癌
B.只要供者和受者的主要HLA有一半以上相同,就可以进行器官移植
C.治疗类风湿性关节炎、系统性红斑狼疮等常使用免疫抑制剂
D.“糖丸爷爷”顾方舟研制的糖丸-脊髓灰质炎疫苗是用灭活的病毒制成的
9.“酸碱体质理论”曾在国外甚嚣尘上。该理论的主要意思是:①人的体质有酸性和碱性之分,酸性体质是“万病之源”;②人若想健康,应多摄入碱性食物,请根据所学内环境稳态的知识,选择下列表述正确的组合是
①正常人血浆pH近中性,为7.35-7.45之间
②当人进行剧烈运动,产生大量乳酸进入血浆,会使血浆pH明显降低
③人体内存在很多缓冲对,其中最重要的是HCO3-/H2CO3,其次还有HPO42-/H2PO4-
④酸碱体质理论可信,日常要多喝弱碱性水以保持碱性体质
⑤酸碱体质理论不可信,食物虽有酸性碱性之分,但普通食物一般不会引起内环境酸碱度改变
A.①②④B.①③⑤C.②③④D.②③⑤
10.在自然界种群数量的增长,既是有规律的,又是复杂多变的。下列相关叙述,正确的是()
A.种群的“S”型增长只适用于草履虫等单细胞生物
B.种群增长速率最大时,种内竞争最小
C.自然状态下,种群数量达到K值时将保持不变,种群的增长速率接近零
D.增加大熊猫自然保护区的面积,可提高环境容纳量
11.土壤小动物对动植物遗体的分解起着重要作用。下列关于土壤小动物的叙述错误的是()
A.调查身体微小,活动力强的小动物数量常用取样器取样法
B.土壤中小动物类群的丰富度高,则该类群含有的物种数目多
C.土壤小动物呼吸作用产生的二氧化碳不参与生态系统中的碳循环
D.土壤小动物的代谢活动会影响土壤肥力,进而影响植物生长
12.下列有关生态系统成分的叙述,错误的是()
A.生产者不都是植物,植物也不都是生产者
B.消费者的存在能加快生态系统的物质循环
C.食物链和食物网都以生产者为起点,分解者为终点
D.非生物因素包括光,热,水,空气,无机盐等
13.下图是利用基因工程技术培育转基因植物生产可食用疫苗的部分过程示意图,其中PstI、SmaI、EcR I、ApaI为四种限制性内切核酸酶。下列说法错误的是()
A.目的基因的检测与鉴定是基因工程的核心步骤
B.表达载体构建时需要用到限制酶Pst I、EcR I
C.抗卡那霉素基因的存在有利于将含有抗原基因的细胞筛选出来
D.除图示组成外,表达载体中还应该含有启动子和终止子等结构
二、多项选择题:本小题共5小题,每小题3分,共15分。在每小题给出的四个选项中,有两个或两个以上选项符合题目要求,全部选对得3分,选对但不全的得1分,有选错的得0分。
14.下列叙述错误的是()
A.淀粉和糖原结构不同与构成它们的基本单位的种类和排列顺序有关
B.真核细胞细胞核中有DNA-蛋白质复合物,而原核细胞的拟核中没有DNA-蛋白质复合物
C.生物大分子彻底水解都能得到它们的单体
D.选用黑藻成熟叶片进行质壁分离实验时,叶绿体的存在会干扰实验现象的观察
15.人体内DU145细胞是一种癌细胞,该细胞中的XIAP基因能抑制凋亡和促进癌细胞的增殖。研究人员将目的基因导入DU145细胞中,其直接表达的shRNA经过运输、剪切等作用,与XIAP转录的mRNA发生结合而使XIAP基因沉默,过程如图所示。图中①~⑨代表生理过程,Dicer是一种核糖核酸内切酶,RISC称为RNA诱导沉默复合体。下列叙述正确的是()
A.过程⑨中A核糖体先与mRNA结合,翻译过程从左往右进行
B.若XIAP基因中碱基C有a个,则该基因第3次复制需要胞嘧啶脱氧核苷酸7a个
C.Dicer可作用于RNA内部的磷酸二酯键,RISC既可作用于氢键,也可作用于磷酸二酯键
D.该目的基因可通过抑制XIAP基因表达中的翻译过程影响癌细胞的增殖
16.就生物学角度而言,“惊魂未定”就是人或动物受到惊吓刺激,兴奋在反射弧中的突触处发生复杂的变化,产生一种持续增强的突触效应,导致紧张的情绪久久不能平复,其机理如下图所示(nNOS是神经型一氧化氮合酶,能以精氨酸为底物,利用氧生成NO和瓜氨酸)。下列说法正确的是( )
A.神经元之间的信息交流可以从突触前膜到突触后膜,也可以从突触后膜到突触前膜
B.NO储存在突触小泡内,通过胞吐作用释放到突触间隙
C.若神经元轴突外的Na+浓度升高,神经元产生的动作电位变大
D.谷氨酸的作用引起NO扩散并调节谷氨酸释放,这种方式属于正反馈调节
17.下列有关生态学的叙述正确的是( )
A.生态系统中存在着物质循环和能量流动两个相互独立的过程
B.日照达到一定长度时植物才能够开花,体现了信息能调节生物的种间关系
C.从研究能量流动的实践意义考虑,农田除草和合理放牧的目的相同
D.充分利用作物秸秆等,可以大大提高能量的利用率,实现能量的多级利用
18.柠檬酸是一种广泛应用的食品酸度调节剂。如图为研究人员以红薯粉为原料经黑曲霉发酵生产柠檬酸的简要流程图。下列说法错误的是( )
A.图中培养基在各种成分都溶化后且分装前进行灭菌
B.将菌种接种至A培养基时,浸泡在酒精中的涂布器使用前需在火焰上灼烧
C.将菌种转接至B培养基的目的是增加黑曲霉菌种数量
D.若发酵罐C中的原料为大豆粉,可利用黑曲霉水解大豆中的淀粉制成酱油
三、非选择题:本小题共5题,共59分。
19.(10分)某同学将从菠菜叶中分离得到的叶绿体悬浮于缓冲液中,给该叶绿体悬浮液照光后有糖产生。回答下列问题:
(1)若用菠菜叶观察叶绿体,取叶肉细胞时应注意用镊子撕取,还可用(材料)观察叶绿体。
(2)若要将叶肉细胞中的叶绿体与线粒体等细胞器分离,可采用的方法
是。
(3)用菠菜叶提取叶绿素时,需要加入少量碳酸钙,作用是,加入少量二氧化硅的作用是。
(4)叶绿体中的光合色素分布在上,其中的叶绿素主要吸收光。
(5)1937年,英国植物学家希尔发现,在离体叶绿体的悬浮液中,加入铁盐,在光照下可以释放出氧气,这个化学反应称之为希尔反应。希尔反应模拟了光合作用中阶段的部分变化。请尝试用示意图来表示ATP的合成与希尔反应的关系。
20.(15分)水稻是我国重要的粮食作物,在农业科学研究和粮食生产方面具有重要意义。在水稻的众多相对性状中,抗病对感病为显性,高秆对矮秆为显性,非糯性对糯性为显性。已知水稻的非糯性和糯性是由一对等位基因控制的相对性状,非糯性水稻的花粉含直链淀粉,遇碘变蓝黑色,糯性水稻的花粉含支链淀粉,遇碘变橙红色。回答下列问题:
(1)水稻花是两性花,杂交实验中,为了防止,需进行人工去雄。
(2)实验中可结合水稻的糯性与非糯性这一相对性状,对进行染色镜检,若观察到,则可验证分离定律。
(3)现有水稻的两个纯合品种:抗病高秆和感病矮秆,如果要利用这两个品种进行杂交育种,获得具有抗病矮秆优良性状的新品种,在杂交育种前,需要正确地预测杂交结果。按照孟德尔遗传规律来预测杂交结果,需要满足三个条件,其中一个条件是抗病与感病这对相对性状受一对等位基因的控制,且符合分离定律。
①除了上述条件,其他两个条件分别是:
;
。
②为了确定控制上述这两对性状的基因同时满足这三个条件,可用实验来进行检验。请简要写出实验思路及预期结果。
③为了获得能稳定遗传的抗病矮秆品种,现将两纯种亲本杂交产生的F1自交,从子代中筛选抗病矮秆植株自交,每代如此,推测最早在Fn ( n =_)时抗病矮秆植株中纯合子占比达到90%,此时植株的表型及比例为。
21.(10分)人在恐惧、剧痛、失血等紧急情况时,人表现出①血糖短暂升高②应激能力提高③呼吸频率提高④心率加速等反应,请根据本材料分析以下问题:
(1)人体在恐惧、剧痛、失血等内外刺激下,支配内脏的神经活动占据优势,直接调控相关效应器(肌肉)使(填写题干中的标号),另一方面神经活动直接调控促使其分泌的激素水平上升,使得物质代谢加快、(填写题干中的标号),适应能力增强。
(2)临床上给患者输入O2时,往往采用含有5%左右的的混合气体,目的是。
(3)在这一系列调节中,既有神经调节,又有体液调节,二者的关系可概括为以下两个方面:一方面,另一方面,内分泌腺分泌的激素也可以影响神经系统的发育和功能,比如。
22.(9分)分析下图,完成相关问题:
(1)请补充完整能量流经第二营养级(家禽、家畜)的示意图(图2)中剩余字母的含义(其中a表示该营养级食物的摄入量,f表示流向第三营养级的能量)。
bcde。
(2)图1生态系统的能量能够更多地被人类所利用,是因为。
(3)若人们想持续不断地从图1生态系统中获得各种生活必需品,必须要维持,提高。其稳定性;针对人类利用强度较大的生态系统,我们应。
23.(15分)养蚕业中,雄蚕比雌蚕的吐丝量高且蚕丝质量好,但大规模鉴别雌雄蚕是非常困难的。研究人员利用基因工程技术对桑蚕进行改造,以实现蚕农只饲养雄蚕的愿望。
(1)构建TT'杂合雄蚕品系
研究发现,位于常染色体上的T基因,缺失后(基因型可表示为tt)会导致桑蚕胚胎停育。科研人员构建含有图1所示T'基因的载体,利用法将其导入雄蚕受精卵中,借助基因组编辑技术实现对T基因区段的替换;导人完成后通常采用技术检测目的基因是否插入了雄蚕的基因组。最终得到基因型为TT'的杂合雄蚕品系。
(2)构建特异性表达Cre酶的雌蚕品系
Cre酶可以特异性识别LxP位点,从而将LxP位点间的DNA片段进行切除。研究人员将胚胎发育后期特异性表达的基因的启动子与Cre酶基因定点整合到W染色体上,构建了基因型为TT且特异性表达Cre酶的雌蚕品系。
①将该品系与TT'杂合雄蚕杂交,当F1桑蚕胚胎发育至后期时,T'基因存在于(选填“雄蚕”“雄蚕”“雌蚕和雄蚕”)中,会表现出绿色荧光的桑蚕占比为。
②为对特异性表达Cre酶的雌蚕品系进行保持,科研人员在F _ { 1 }中筛选出Tt的雌蚕与TT'的雄蚕进行后续杂交,并利用图2中的引物对F2桑蚕的早期胚胎进行了PCR检测,结果如图3所示。结合以上结果,在1~6号桑蚕的早期胚胎中,可用于保持下一代品系的雄性个体是号,号桑蚕胚胎可能发生停育。
③科研人员认为,F2桑蚕发育为幼虫后,能表现出绿色荧光的个体为(选填“雄蚕”“雄蚕”“雌蚕和雄蚕”),判断依据是。
(3)结合以上桑蚕的分子育种方法,你认为以下说法正确的为。
A.该技术可以实现某基因的定点敲除
B.F2桑蚕幼虫有6种基因型
C.F2雌蚕幼虫中含T基因缺失染色体的个体占2/3
D.蚕农可依据桑蚕是否发出绿色荧光将雌蚕与雄蚕区分开
相关试卷
这是一份三晋卓越联盟·山西省2024-2025学年度高三9月质量检测+生物试卷(含答案),文件包含三晋卓越联盟·山西省2024-2025学年度高三9月质量检测+生物试卷pdf、三晋卓越联盟·山西省2024-2025学年度高三9月质量检测+生物试卷答案pdf等2份试卷配套教学资源,其中试卷共8页, 欢迎下载使用。
这是一份山西省长治市2024-2025学年高三上学期9月质量监测生物试卷(Word版附解析),共30页。
这是一份山西省长治市2024-2025学年高三上学期9月质量监测生物试题,文件包含长治市2024-2025学年度高三年级九月份质量检测生物试题docx、长治市2024-2025学年度高三年级九月份质量检测生物试题答案docx等2份试卷配套教学资源,其中试卷共19页, 欢迎下载使用。

