山西省长治市2024-2025学年高三上学期10月月考生物试题(无答案)
展开
这是一份山西省长治市2024-2025学年高三上学期10月月考生物试题(无答案),共9页。试卷主要包含了某同学在室温,农业谚语往往蕴含生物学原理等内容,欢迎下载使用。
本试卷共8页。全卷满分100分,考试时间75分钟。
注意事项:
1.答题前,考生务必将自己的姓名、准考证号填写在本试卷和答题卡上。
2.回答选择题时,选出每小题答案后,用铅笔把答题卡上对应的答案标号涂黑,如有改动,用橡皮擦干净后,再选涂其他答案;回答非选择题时,将答案写在答题卡上,写在本试卷上无效。
3.考试结束后,将本试卷和答题卡一并交回。
一、选择题:本题共12小题,每小题2分,共24分。在每小题给出的四个选项中只有一项是符合题目要求的。
1.科学技术和科学方法推动了生物学的研究与发展。下列有关同位素示踪技术的描述正确的是( )
A.科学家用同位素³H标记亮氨酸的羧基,追踪并研究分泌蛋白的合成和分泌过程
B.鲁宾和卡门利用放射性同位素标记18O,证明了光合作用释放的氧气来自水
C.赫尔希和蔡斯用同时含35S和32P的噬菌体侵染细菌,证明了DNA是遗传物质
D.梅塞尔森和斯塔尔用含15N的大肠杆菌,证明了DNA的复制以半保留方式进行
2.粮食产品中含有丰富的营养物质,可为我们供能并帮助我们保持良好的体力和精神状态。下列相关叙述正确的是( )
A.谷物类种子细胞中含有丰富的多糖,如淀粉、糖原、纤维素
B.油料作物种子中含有较多的饱和脂肪酸,播种时应浅播
C.大豆种子煮熟后蛋白质变性,空间结构被破坏,有利于消化吸收
D.种子中的无机盐在维持渗透压和提供能量等方面有重要作用
3.位于高尔基体膜上的Glgin-245蛋白与高尔基体结构稳定和自噬相关。下列有关叙述错误的是( )
A.Glgin-245蛋白的加工和合成与核糖体、内质网、高尔基体等多种细胞器有关
B.若Glgin-245蛋白结构异常,则高尔基体对蛋白质的合成和加工会受到影响
C.高尔基体是单层膜细胞器,其膜的基本支架是磷脂双分子层
D.高尔基体的自噬需要借助溶酶体完成,该过程体现了生物膜具有一定的流动性
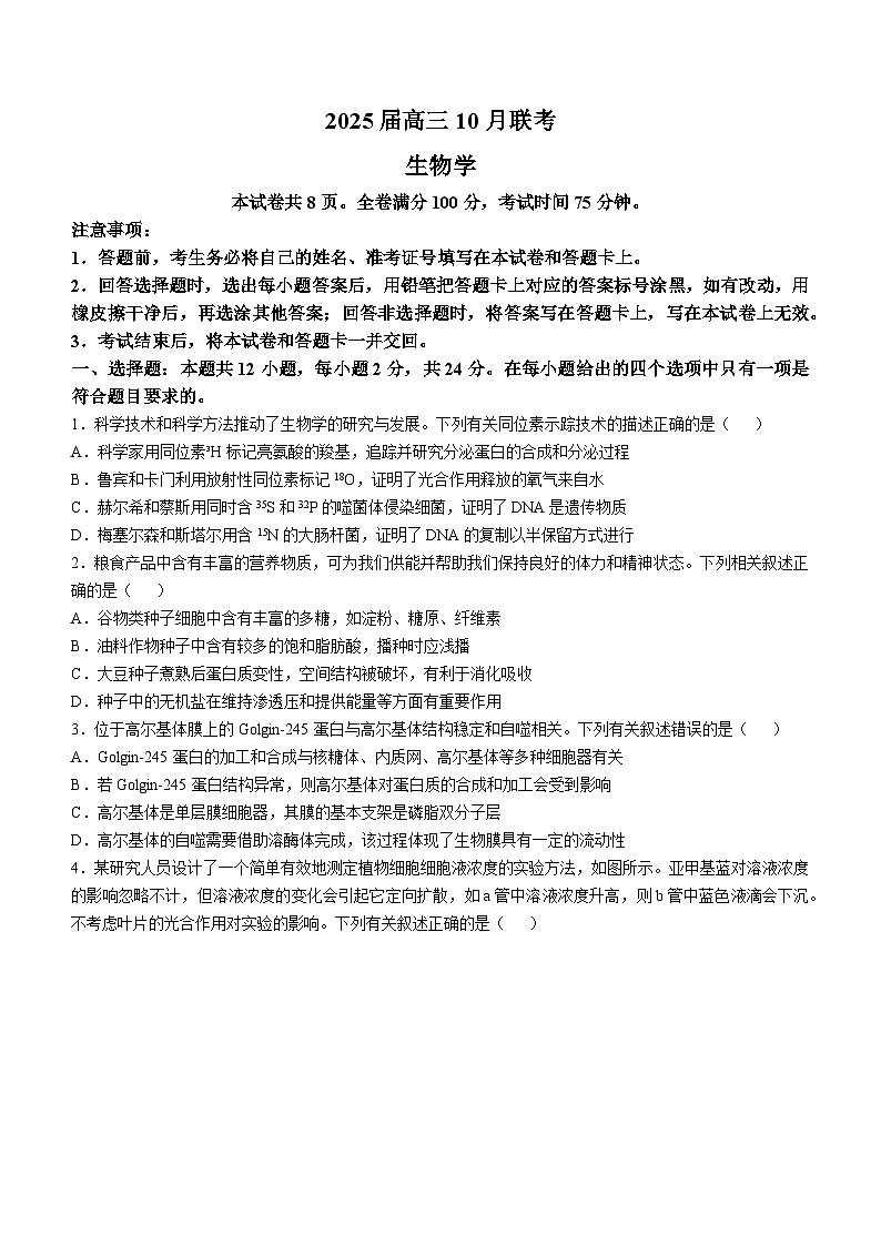
4.某研究人员设计了一个简单有效地测定植物细胞细胞液浓度的实验方法,如图所示。亚甲基蓝对溶液浓度的影响忽略不计,但溶液浓度的变化会引起它定向扩散,如a管中溶液浓度升高,则b管中蓝色液滴会下沉。不考虑叶片的光合作用对实验的影响。下列有关叙述正确的是( )
A.15分钟后,若蔗糖溶液浓度a大于b,则a中植物细胞发生了质壁分离
B.若b管中亚甲基蓝结晶下沉,则a中植物细胞发生了质壁分离
C.通过改变蔗糖溶液的浓度,可简单测定a中植物细胞的细胞液浓度
D.随蔗糖溶液浓度升高,b管中亚甲基蓝逐渐靠近试管底部
5.某同学在室温(25℃)进行H2O2酶催化体积分数为3%的H2O2水解实验时,希望通过改变实验条件以加快反应速率。下列方案能达到目的的是( )
A.向反应体系中加入适量ATP溶液B.将反应体系的温度提高到90℃
C.向反应体系中加入水以增加体积D.将反应体系的pH调为最适状态
6.农业谚语往往蕴含生物学原理。下列有关农业谚语的解释错误的是( )
A.“千担粪下地,万担粮归仓”——有机肥为植物提供无机盐和CO2,增强光合作用
B.“春雨漫了垄,麦子豌豆丢了种”——雨水过多会减弱种子光合作用,不利于收获
C.“正其行,通其风”——保证空气流通,能为植物提供更多的CO2,提高光合速率
D.“霜前霜米如糠,霜后霜谷满仓”——霜降后降温可减弱细胞呼吸,实现作物的增产
7.哺乳动物红细胞的部分生命历程如下图所示。下列有关叙述正确的是( )
A.造血干细胞分化为网织红细胞、成熟红细胞等体现了细胞的全能性
B.造血干细胞及分化形成的各种红细胞中均有丙酮酸、NADH等生成
C.造血干细胞及分化形成的各种红细胞中DNA相同、mRNA不完全相同
D.中幼红细胞、晚幼红细胞、网织红细胞中的核糖体均由核仁控制合成
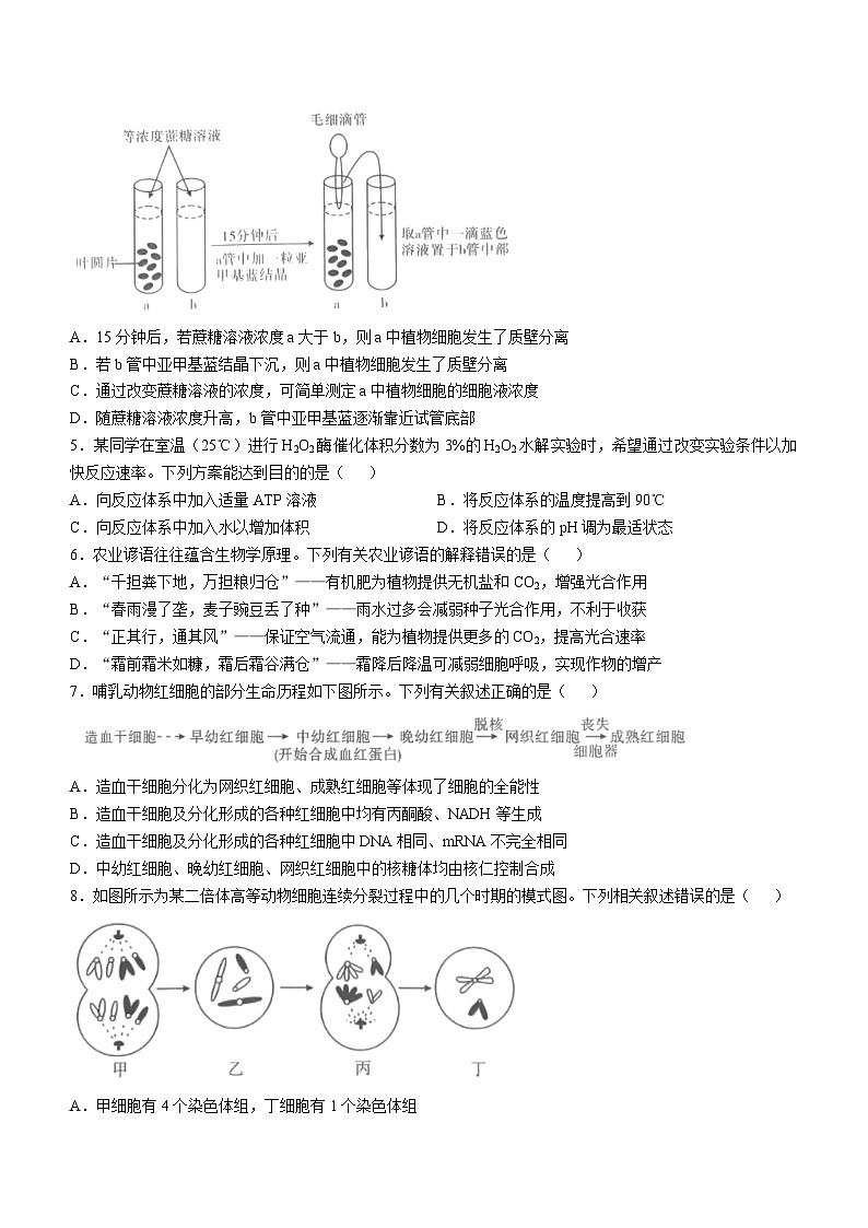
8.如图所示为某二倍体高等动物细胞连续分裂过程中的几个时期的模式图。下列相关叙述错误的是( )
A.甲细胞有4个染色体组,丁细胞有1个染色体组
B.丙细胞为初级卵母细胞,丁细胞为次级卵母细胞
C.图中有有丝分裂和减数分裂两种分裂方式
D.丙细胞中发生了非同源染色体上的非等位基因自由组合
9.某二倍体昆虫控制翅色的复等位基因种类共有5种,分别为VA、VB、VD、VE、v。其中VA、VB、VD、VE、均对v为显性,VA、VB、VD、VE互为显性,都可以表现出各自控制的性状。下列相关叙述正确的是( )
A.控制翅色的基因在遗传时遵循分离定律
B.该昆虫群体中翅色性状种类有10种
C.该昆虫群体中基因型种类有20种
D.每个昆虫体细胞中均至少含两种基因
10.某昆虫性别决定类型为ZW型,其腹部横斑条纹和腹部白色是一对相对性状,由一对等位基因B/b控制。某生物兴趣小组以纯合子作为亲本做了如下实验,下列相关叙述错误的是( )
A.腹部白色是显性性状
B.实验1和实验2的F1中雄性个体的基因型相同
C.B/b基因只位于Z染色体上
D.实验1和实验2的F1中B基因频率相同
11.艾弗里的肺炎链球菌体外转化实验基本过程如图所示。下列有关叙述错误的是( )
A.实验开始前去除了S菌大部分的糖类、蛋白质和脂质
B.该实验证明了蛋白质不是遗传物质
C.该实验运用了控制自变量中的“加法原理”
D.甲、乙、丙三组均会出现粗糙型菌落
12.柳穿鱼花的形态结构与Lcyc基因的表达直接相关,该基因正常表达时花呈两侧对称,不表达时花呈辐射对称。植株a(花两侧对称)和植株b(花辐射对称)的Lcyc基因的碱基排列顺序完全相同。两者杂交所得F1均为花两侧对称,中两种形态结构的花均有。不考虑其他基因表达的影响,则下列有关叙述正确的是( )
A.花两侧对称为显性基因控制的显性性状
B.F2中,花两侧对称∶花辐射对称=3∶1
C.柳穿鱼花的形态结构是表观遗传修饰的结果
D.柳穿鱼花的两种形态结构是Lcyc基因突变的结果
二、选择题:本题共4小题,每小题4分,共16分。在每小题给出的四个选项中,有一项或多项符合题目要求。全部选对的得4分,选对但不全的得2分,有选错的得0分。
13.土壤中铵态氮(NH4+)硝态氮(NO3-)的值会影响土壤酸化,当比值小于1时,植物吸收的NO3比NH4+多,比值大于1时则相反。根系细胞跨膜吸收NH4+和NO3的方式如图所示,AMTs和NRT1.1是两种转运蛋白。下列有关叙述错误的是( )
A.NH4+和H+进入根系细胞的方式相同
B.NO3-进入根系细胞需要ATP供能
C.土壤中NH4+/NO3-的值小于1时,会加剧土壤酸化
D.转运蛋白AMTs和NRT1.1都具有专一性
14.细胞周期可分为间期和分裂期(M),间期又分为G1期(蛋白质合成)、S期(DNA复制)和G2期(蛋白质合成)。下图表示细胞周期中的部分检验点,其中E2F是一种转录因子,Rb是一种能与E2F结合的蛋白。当Rb和E2F结合时,E2F不能发挥作用,相关基因不能转录。脱离Rb后,E2F可以发挥作用。下列相关叙述错误的是( )
A.细胞生长信号会激活G1-CDK,活化的G1-CDK促进Rb与E2F结合
B.M期染色体高度螺旋化,不利于基因的表达
C.用药物特异性抑制DNA合成,主要激活检验点2将细胞阻滞在S期
D.用秋水仙碱抑制纺锤体的形成,主要激活检验点4使细胞停滞于中期
15.茄子花色、果色均受两对花青素合成基因(A/a,B/b)的控制,在果中花青素合成基因的表达还受D/d的调控,在花中花青素合成基因的表达不受D/d的控制。科研人员选择两种突变体茄子品系作为亲本进行杂交,结果如图所示。下列有关叙述错误的是( )
A.三对等位基因A/a、B/b、D/d独立遗传
B.F1紫花紫红果的基因型为AaBbDd
C.若对F1测交,则后代表型比例是3∶3∶2
D.F2的白花白果中,纯合子占5/28
16.细菌glg基因编码的UDPG焦磷酸化酶在糖原合成中起关键作用。细菌糖原合成的平衡受到CsrAB系统的调节。CsrA蛋白可以结合glgmRNA分子,也可结合CsrBmRNA分子,如图所示。下列有关叙述正确的是( )
A.核糖体与glgmRNA的结合部位会形成2个tRNA的结合位点
B.若抑制CsrB基因的转录,则不利于细菌糖原合成
C.细菌合成CsrA蛋白时,核糖体沿glgmRNA从5’端向3’端移动
D.合成glgmRNA时,需要引物、RNA聚合酶、模板、原料等条件
三、非选择题:本题共5小题,共60分。
17.(12分)番茄是常用的研究植物光合作用的材料。
图1
(1)某同学利用番茄新鲜绿色叶片进行色素的提取和分离实验,结果如图1所示。
①光合色素的主要功能有吸收光能、___________,吸收的光能可用于将水分解产生___________;
②分析实验结果可知,含量最少的色素为___________,出现该实验结果的原因可能是___________。
(2)农业生产中农药化肥的使用、土壤微生物的活动等均可产生NO。NO以S-亚硝基谷胱甘肽(GSNO)的形式在植物体内储存和运输。某研究小组用GSNO处理番茄后,检测叶片光合色素含量与净光合速率,结果如图2。
图2
③分析图2可知,GSNO处理番茄后光合速率下降的原因是___________;
④科研人员通过实验证实,PORC基因和PSY2基因分别是叶绿素与类胡萝卜素合成的关键基因,而HY5基因表达的HY5蛋白可直接结合两基因的启动子促进其转录。关于NO处理组光合速率下降的机理有两种观点:甲认为NO直接影响PORC基因和PSY2基因的表达量;乙认为NO直接影响HY5基因的表达量,进而影响PORC基因和PSY2基因的表达量。
若要探究哪种观点正确,则需要检测___________。
若乙的观点正确,则观点中的“影响”即___________(填“促进”或“抑制”)。
18.(13分)导致女性不孕的原因有很多,现研究发现某对基因(T/t)与卵母细胞的死亡有关。某家族性女性不孕症家族系谱图如图甲所示,研究人员对该家族中部分人员的相关基因(T/t)的编码链进行了测序,相关序列的测序结果如图乙所示。请回答下列问题:
(1)结合两图可知,该病的遗传方式为___________。Ⅰ-1和Ⅰ-2再生一个患病孩子的概率是___________。
(2)若给Ⅱ-1注射促性腺激素,则___________(填“能”或“不能”)达到怀孕的目的,理由是___________。
(3)将图甲中部分成员细胞中与该病相关的基因进行PCR扩增,然后用某限制酶酶切并进行电泳后获得的条带如图丙所示。据图丙可知,t基因所对应的条带长度是___________。请在图丙中画出Ⅱ-4的电泳条带。若Ⅱ-5患红绿色盲,现让其与一个父母正常、但弟弟患红绿色盲的健康女性结婚,其女儿同时患这两种病的概率是___________。
19.(12分)抗利尿激素(ADH)是一种多肽类激素,是尿液浓缩和稀释的关键性调节激素,其具体作用机理如图。尿崩症是与ADH密切相关的内分泌疾病,病人表现为持续排出大量低渗性尿液。ADH不足和ADH不敏感均可导致尿崩症,前者导致中枢性尿崩症,后者导致肾性尿崩症。请回答下列问题:
(1)正常机体长时间不喝水,细胞外液渗透压升高直接刺激___________,信号一方面传至大脑皮层产生渴觉,另一方面促进___________释放更多ADH。
(2)图中___________(填“A”或“B”)侧表示内环境,图示细胞为___________细胞。据图可知,ADH的作用机理是___________。
(3)肾性尿崩症的病因复杂,结合上图,从分子水平角度分析,除ADH受体数量不足或缺陷外,肾性尿崩症的病因还可能是___________(答出2点)。
(4)现有正常小鼠、中枢性尿崩症小鼠和肾性尿崩症小鼠各若干只。通过禁水实验与注射抗利尿激素实验研究三种不同小鼠尿液渗透压的变化情况,结果如图。据图判断,曲线___________(填“Ⅰ”、“Ⅱ”或“Ⅲ”)是肾性尿崩症小鼠,与正常小鼠相比,该组小鼠体内ADH含量___________(填“高”或“低”)。
20.(10分)克氏原螯虾(俗称小龙虾)是著名的入侵物种,在世界各地扩散。其具有抗逆性强,生长迅速,高生殖率等特点。为保护野生生物群落,对某湖泊中小龙虾种群进行调查结果如下图,请回答下列相关问题:
(1)小龙虾入侵该地区时,会威胁本土物种的生存,引发当地生物群落发生___________演替,该演替的实质是___________。
(2)你推测该小龙虾种群___________(填“会”或“不会”)爆发增长,理由是___________。
(3)我国的小龙虾养殖规模不断扩大,科学家研究如何提高小龙虾体长以提升经济价值,实验结果如下:
实验结果表明小龙虾养殖适合在___________(填季节)进行,符合了生物群落的季节性。我国南方许多地区环境差异较大,但都可开展小龙虾养殖,这是因为___________。
21.(13分)科研团队通过转基因获得了一种大肠杆菌工程菌,成为监测残留在生物组织或环境中的四环素水平的“报警器”,其监测原理如图1所示,天然大肠杆菌不具备图1中所示基因。
图1
注:GFP蛋白可在一定条件下发出荧光。
(1)据图分析,当环境中四环素水平较高时,大肠杆菌工程菌___________(填“能发出”或“不能发出”)荧光,理由是___________。
(2)若要体外获得大量的TetR基因和GFP基因,可采用PCR技术,其原理是___________,扩增时需要在样本中加入引物、模板等,其中引物的作用是___________。
(3)结合图2、3,构建含TetR基因和GFP基因的融合基因时,需要先在引物1的___________(填“3'”或“5'”)端添加限制酶___________的识别序列。
图2 图3
(4)现将含TetR和GFP的融合基因导入图4所示的质粒中,请在图5中绘出最终成功构建的重组质粒示意图(要求:①标出TetR基因和GFP基因及其转录方向;②标出有关限制酶切割位点)。
图4 图5
(5)为提高对环境中四环素水平监测的有效性,研究人员将GFP的第65位丝氨酸突变成苏氨酸后,增强了绿色荧光的稳定性和强度。该项目运用的生物学技术是___________。 亲本
F₁
实验1
腹部白色雄性×腹部横斑条纹雌性
腹部白色
实验2
腹部白色雌性×腹部横斑条纹雄性
腹部横斑条纹雌性∶腹部白色雄性=1∶1
相关试卷
这是一份山西省高三2024-2025学年高三上学期9月月考生物试题(无答案),共8页。试卷主要包含了选择题,多项选择题,非选择题等内容,欢迎下载使用。
这是一份山西省长治市2024-2025学年高三上学期9月质量监测生物试卷(Word版附解析),共30页。
这是一份山西省长治市2024-2025学年高三上学期9月质量监测生物试题,文件包含长治市2024-2025学年度高三年级九月份质量检测生物试题docx、长治市2024-2025学年度高三年级九月份质量检测生物试题答案docx等2份试卷配套教学资源,其中试卷共19页, 欢迎下载使用。

