

生物人教版 (新课标)第3章 植物的激素调节第1节 植物生长素的发现课时练习
展开这是一份生物人教版 (新课标)第3章 植物的激素调节第1节 植物生长素的发现课时练习,共4页。试卷主要包含了下图中胚芽鞘的生长情况将是,植物在单侧光照射下弯向光源生长等内容,欢迎下载使用。
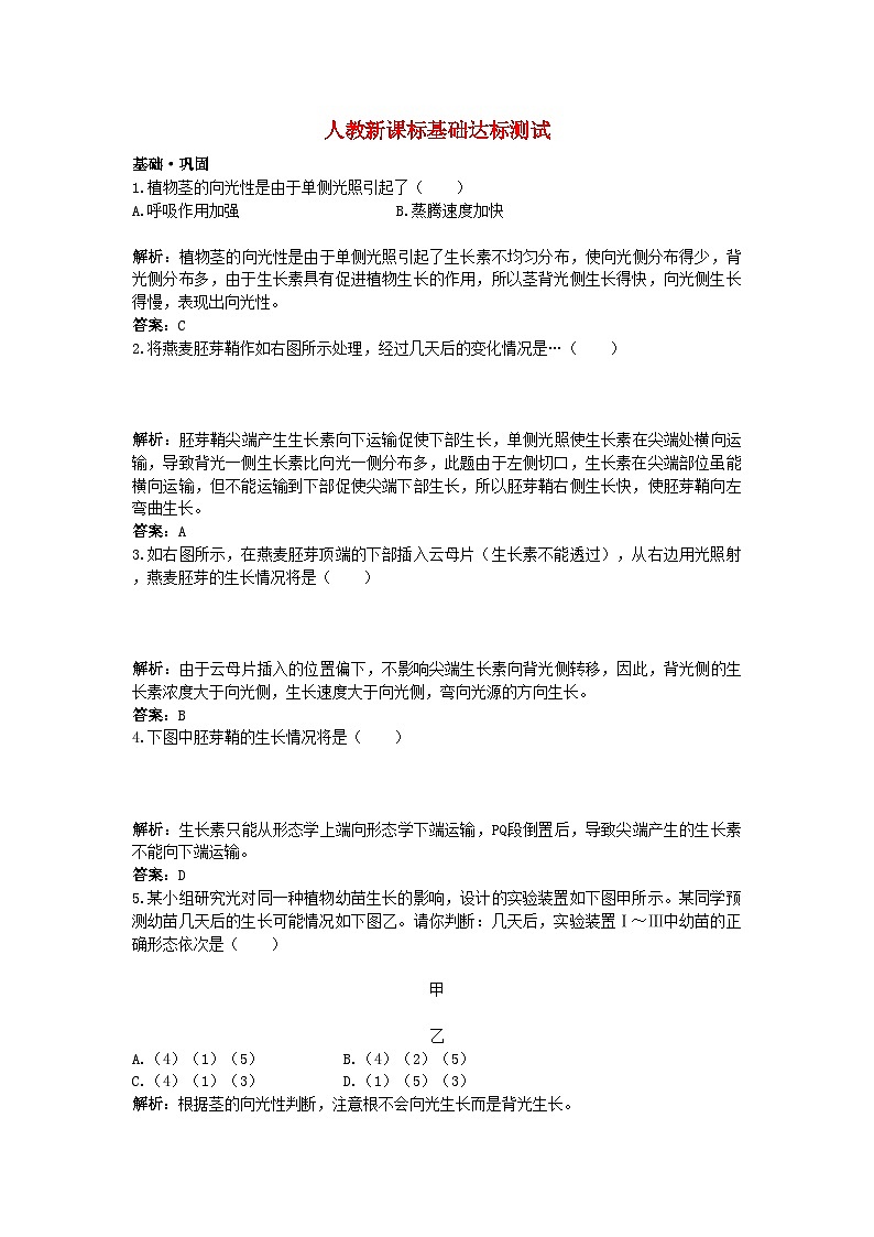
1.植物茎的向光性是由于单侧光照引起了( )
A.呼吸作用加强B.蒸腾速度加快
解析:植物茎的向光性是由于单侧光照引起了生长素不均匀分布,使向光侧分布得少,背光侧分布多,由于生长素具有促进植物生长的作用,所以茎背光侧生长得快,向光侧生长得慢,表现出向光性。
答案:C
2.将燕麦胚芽鞘作如右图所示处理,经过几天后的变化情况是…( )
解析:胚芽鞘尖端产生生长素向下运输促使下部生长,单侧光照使生长素在尖端处横向运输,导致背光一侧生长素比向光一侧分布多,此题由于左侧切口,生长素在尖端部位虽能横向运输,但不能运输到下部促使尖端下部生长,所以胚芽鞘右侧生长快,使胚芽鞘向左弯曲生长。
答案:A
3.如右图所示,在燕麦胚芽顶端的下部插入云母片(生长素不能透过),从右边用光照射,燕麦胚芽的生长情况将是( )
解析:由于云母片插入的位置偏下,不影响尖端生长素向背光侧转移,因此,背光侧的生长素浓度大于向光侧,生长速度大于向光侧,弯向光源的方向生长。
答案:B
4.下图中胚芽鞘的生长情况将是( )
解析:生长素只能从形态学上端向形态学下端运输,PQ段倒置后,导致尖端产生的生长素不能向下端运输。
答案:D
5.某小组研究光对同一种植物幼苗生长的影响,设计的实验装置如下图甲所示。某同学预测幼苗几天后的生长可能情况如下图乙。请你判断:几天后,实验装置Ⅰ~Ⅲ中幼苗的正确形态依次是( )
甲
乙
A.(4)(1)(5)B.(4)(2)(5)
C.(4)(1)(3)D.(1)(5)(3)
解析:根据茎的向光性判断,注意根不会向光生长而是背光生长。
答案:C
综合·应用
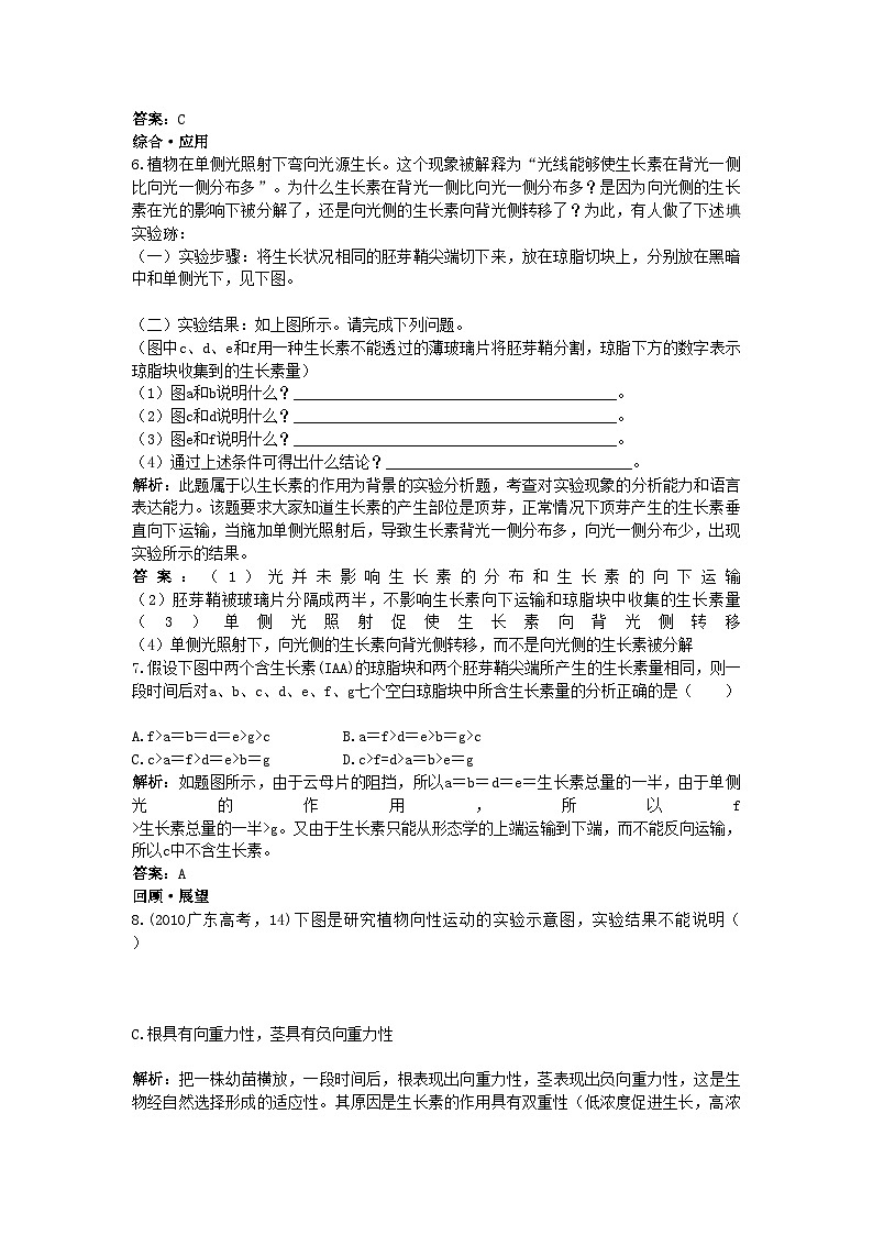
6.植物在单侧光照射下弯向光源生长。这个现象被解释为“光线能够使生长素在背光一侧比向光一侧分布多”。为什么生长素在背光一侧比向光一侧分布多?是因为向光侧的生长素在光的影响下被分解了,还是向光侧的生长素向背光侧转移了?为此,有人做了下述实验:
(一)实验步骤:将生长状况相同的胚芽鞘尖端切下来,放在琼脂切块上,分别放在黑暗中和单侧光下,见下图。
(二)实验结果:如上图所示。请完成下列问题。
(图中c、d、e和f用一种生长素不能透过的薄玻璃片将胚芽鞘分割,琼脂下方的数字表示琼脂块收集到的生长素量)
(1)图a和b说明什么?__________________________________________。
(2)图c和d说明什么?__________________________________________。
(3)图e和f说明什么?__________________________________________。
(4)通过上述条件可得出什么结论?________________________________。
解析:此题属于以生长素的作用为背景的实验分析题,考查对实验现象的分析能力和语言表达能力。该题要求大家知道生长素的产生部位是顶芽,正常情况下顶芽产生的生长素垂直向下运输,当施加单侧光照射后,导致生长素背光一侧分布多,向光一侧分布少,出现实验所示的结果。
答案:(1)光并未影响生长素的分布和生长素的向下运输 (2)胚芽鞘被玻璃片分隔成两半,不影响生长素向下运输和琼脂块中收集的生长素量 (3)单侧光照射促使生长素向背光侧转移 (4)单侧光照射下,向光侧的生长素向背光侧转移,而不是向光侧的生长素被分解
7.假设下图中两个含生长素(IAA)的琼脂块和两个胚芽鞘尖端所产生的生长素量相同,则一段时间后对a、b、c、d、e、f、g七个空白琼脂块中所含生长素量的分析正确的是( )
A.f>a=b=d=e>g>cB.a=f>d=e>b=g>c
C.c>a=f>d=e>b=gD.c>f=d>a=b>e=g
解析:如题图所示,由于云母片的阻挡,所以a=b=d=e=生长素总量的一半,由于单侧光的作用,所以f >生长素总量的一半>g。又由于生长素只能从形态学的上端运输到下端,而不能反向运输,所以c中不含生长素。
答案:A
回顾·展望
8.(2010广东高考,14)下图是研究植物向性运动的实验示意图,实验结果不能说明( )
C.根具有向重力性,茎具有负向重力性
解析:把一株幼苗横放,一段时间后,根表现出向重力性,茎表现出负向重力性,这是生物经自然选择形成的适应性。其原因是生长素的作用具有双重性(低浓度促进生长,高浓度抑制生长),且植物的根、茎对生长素的敏感程度不同,即同样浓度下,茎表现为促进生长,而根表现为抑制生长,所以出现了如题图所示的实验结果。该实验不能说明生长素的产生部位。
答案:B
9.(2010四川高考理综,31)植物的根具有向重力生长的特性,下列是研究根向重力生长机理的两个实验。
实验一:将空白琼脂和含EDTA的琼脂做成帽状,分别套在甲、乙两组玉米胚根的根冠外(示意图如下)。提示:EDTA的作用是去除与其临接部位的Ca2+。
将胚根水平放置培养一定时间后,观察到甲组胚根向重力(下)生长,乙组胚根水平生长。
根据上述实验结果,得出实验结论:_________________________________________________。
实验二:水平放置的胚根弯曲向下生长,与根冠近地侧的Ca2+浓度明显高于远地侧有关。研究表明,根总是朝着Ca2+浓度高的方向弯曲生长。为验证这一结论,有人设计了下列实验方案。请根据提供的实验材料和用具,写出第二步及以后的实验步骤和实验结果,并回答问题。
(1)实验材料和用具:胚根等长的萌发玉米种子,含EDTA的琼脂帽,含Ca2+的琼脂块,空白琼脂块,培养皿等。
(2)实验步骤:
第一步:取若干个培养皿,在每个培养皿中放置适量的萌发玉米种子。按实验一中乙组的方法处理胚根一定时间后,移去根冠外的琼脂帽。
第二步:
(3)实验结果:
(4)科学家进一步证实,根冠中生长素的分布受Ca2+浓度影响。当胚根水平放置时,重力诱导Ca2+向根冠下侧移动,导致近地侧的生长素浓度比远地侧高。清分析胚根的生长素分布与向重力生长的关系。
解析:该题目通过创设一个新情境,考查分析、综合运用所学知识及实验设计能力,体现了高考命题“源于课本,高于课本”的理念。实验一是根据已知实验推测实验结论,难度中等,结合题目“提示”即可得出正确结论。胚根具有向重力生长的特性,但是当胚根的根冠外的EDTA去除了与其邻接部位的Ca2+,根的向重力性就表现不出来了,说明胚根向重力生长与根冠部位的Ca2+有关。为了验证根总是朝着Ca2+浓度高的方向弯曲生长,而根冠近地侧的Ca2+浓度明显高于远地侧,所以首先要去除根冠上的Ca2+,用EDTA处理根冠,然后应在根冠的远地侧放置有Ca2+的琼脂块,使根远地侧Ca2+高于近地侧,从而显现出根弯曲向上生长的现象。当然实验中应注意要设计对照实验。
答案:实验一 结论:胚根向重力(下)生长与(根冠部位的)Ca2+有关。
实验二:
(2)实验步骤:
第二步:将培养皿均分为两组,编号为A组、B组。
第三步:在A组的胚根上方放一个空白琼脂块,在B组的胚根上方放一个含Ca2+的琼脂块。(如下图所示)
第四步:将胚根水平放置培养一定时间后.观察胚根的生长方向。
(3)实验结果:当A组胚根仍在水平生长时,B组胚根已弯曲向上生长。
(4)生长素对根生长的作用具有两重性,低浓度生长素促进生长,高浓度则抑制生长。对根来说,生长素的最适浓度低,近地侧的生长素浓度过高,生长慢;远地侧的生长素浓度较低,生长快,因而胚根弯曲向下生长。
相关试卷
这是一份高中生物人教版 (新课标)必修3《稳态与环境》第1节 种群的特征同步训练题,共2页。试卷主要包含了种群是指在一定地域内等内容,欢迎下载使用。
这是一份高中生物人教版 (新课标)必修3《稳态与环境》第1节 细胞生活的环境随堂练习题,共3页。试卷主要包含了右图是人体局部内环境示意图等内容,欢迎下载使用。
这是一份高中人教版 (新课标)第2章 动物和人体生命活动的调节第2节 通过激素的调节精练,共3页。试卷主要包含了正常情况下,人体进食后血液内,当人体处于饥饿状态时,多种激素共同调节人体生理活动等内容,欢迎下载使用。