



所属成套资源:2025绵阳南山中学高二上学期期中考试及答案(九科)
2025绵阳南山中学高二上学期期中考试化学试题PDF版含答案
展开
这是一份2025绵阳南山中学高二上学期期中考试化学试题PDF版含答案,文件包含化学试题pdf、化学答题卡pdf、化学答案docx等3份试卷配套教学资源,其中试卷共8页, 欢迎下载使用。
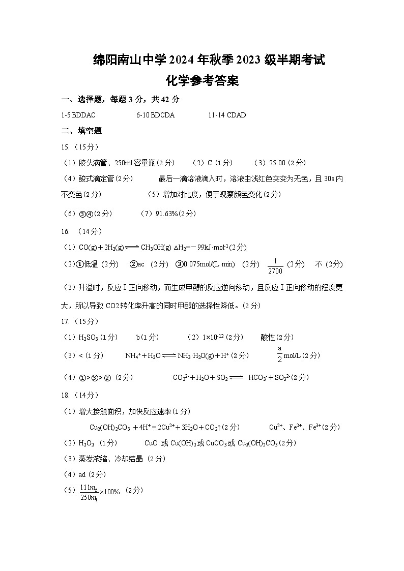
选择题,每题3分,共42分
1-5 BDDAC 6-10 BDCDA 11-14 CDAD
填空题
(15分)
(1)胶头滴管、250ml容量瓶(2分) (2)C (1分) (3)25.00 (2分)
酸式滴定管(2分) 最后一滴溶液滴入时,溶液由浅红色突变为无色,且30s内不变色(2分) (5)增加对比度,便于观察颜色变化(2分)
(6)③④(2分) (7)91.63%(2分)
(14分)
(1)CO(g)+2H2(g)CH3OH(g) △H2=-99kJ·ml-1 (2分)
(2)①低温 (2分) ②ac (2分) ③0.075ml/(L·min) (2分) (2分) 不 (2分)
(3)升温时,反应Ⅰ正向移动,而生成甲醇的反应逆向移动,且反应Ⅰ正向移动的程度更大,所以导致CO2转化率升高的同时甲醇的选择性降低。(2分)
(15分)
(1)H2SO3 (1分) b(1分) (2)1×10-12 (2分) 酸性(2分)
(3)< (1分) NH4++H2ONH3·H2O(g)+H+ (2分) ml/L(2分)
(4)①>③>② (2分) CO32-+H2O+SO2 HCO3-+SO32-(2分)
(14分)
(1)增大接触面积,加快反应速率(1分)
Cu2(OH)2CO3 +4H+ = 2Cu2++3H2O+CO2↑(2分) Cu2+、Fe2+、Fe3+(2分)
(2)H2O2 (1分) CuO 或Cu(OH)2或CuCO3或 Cu2(OH)2CO3(2分)
(3)蒸发浓缩、冷却结晶 (2分)
(4)ad (2分)
(5) (2分)
相关试卷
这是一份2025绵阳南山中学高二上学期期中考试化学试题含答案,文件包含化学试题docx、化学答题卡docx、化学双向细目表docx、化学答案docx等4份试卷配套教学资源,其中试卷共9页, 欢迎下载使用。
这是一份四川省绵阳南山中学2024-2025学年高二上学期10月月考+化学试题pdf,文件包含化学试题pdf、化学答题卡pdf、化学答案pdf等3份试卷配套教学资源,其中试卷共9页, 欢迎下载使用。
这是一份2024绵阳南山中学高一下学期期末热身化学试题PDF版含答案,文件包含热身化学试题pdf、热身化学答题卡pdf、化学双向细目表pdf、热身化学答案pdf等4份试卷配套教学资源,其中试卷共10页, 欢迎下载使用。