资料中包含下列文件,点击文件名可预览资料内容





还剩5页未读,
继续阅读
所属成套资源:2025四川省名校联盟高二上学期期末联考及答案(九科)
成套系列资料,整套一键下载
2025四川省名校联盟高二上学期期末联考化学试题PDF版含答案
展开
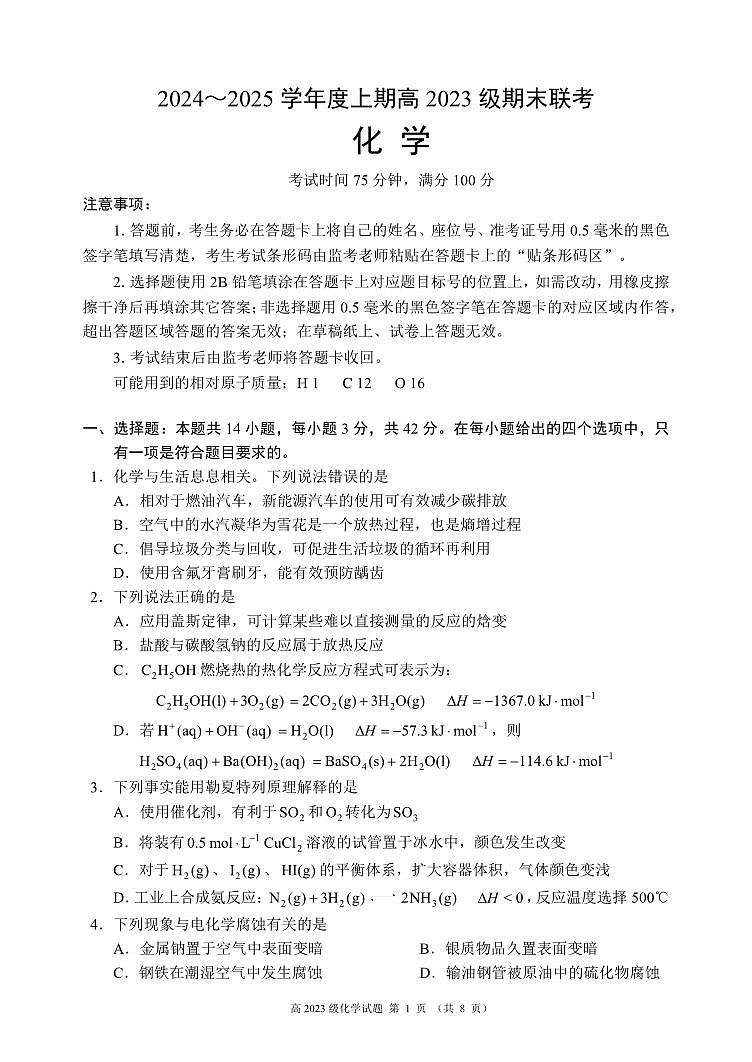
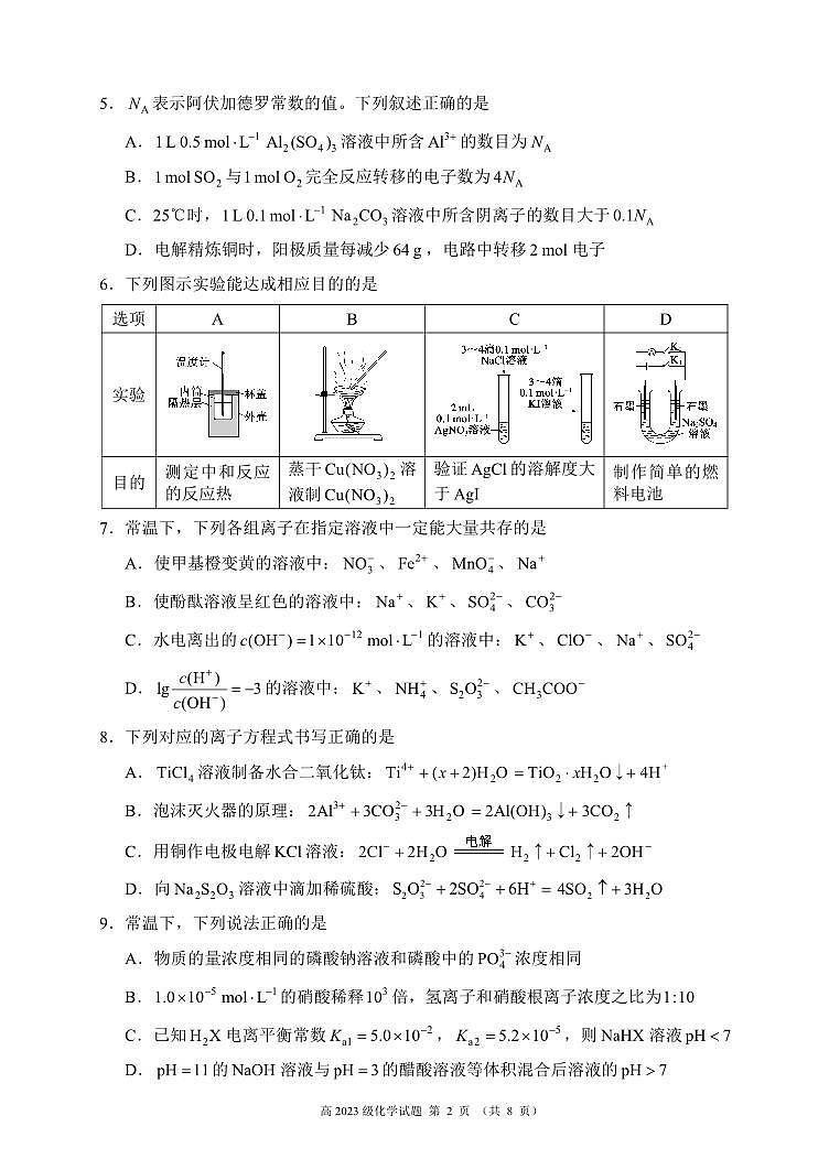
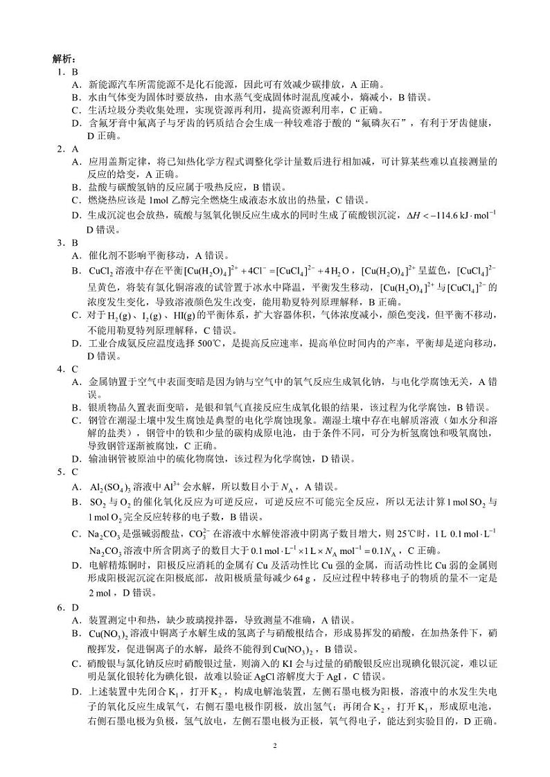
这是一份2025四川省名校联盟高二上学期期末联考化学试题PDF版含答案,文件包含2024~2025学年度上期高2023级期末联考化学试题pdf、2024~2025学年度上期高2023级期末联考化学参考答案及评分标准1pdf等2份试卷配套教学资源,其中试卷共13页, 欢迎下载使用。
相关试卷
2025成都蓉城名校联盟高二上学期期末考试化学试题PDF版含答案:
这是一份2025成都蓉城名校联盟高二上学期期末考试化学试题PDF版含答案,文件包含2024~2025学年度上期高中2023级期末考试化学试题8页pdf、2024∩╜₧2025σ¡ªσ╣┤σ║ªΣ╕èµ£ƒΘ½ÿΣ╕¡2023τ║ºµ£ƒµ£½ΦÇâΦ»òσîûσ¡ªσÅéΦÇâτ¡öµíêσÅèΦ»äσêåµçσçåpdf等2份试卷配套教学资源,其中试卷共14页, 欢迎下载使用。
2025四川省名校联盟高三上学期12月联考化学试题PDF版含答案:
这是一份2025四川省名校联盟高三上学期12月联考化学试题PDF版含答案,文件包含σ¢¢σ╖¥τ£üσÉìµíΦüöτ¢ƒ2025σ▒èΘ½ÿΣ╕ë12µ£êΦüöΦÇâσîûσ¡ªpdf、σ¢¢σ╖¥τ£üσÉìµíΦüöτ¢ƒ2025σ▒èΘ½ÿΣ╕ë12µ£êΦüöΦÇâσîûσ¡ªτ¡öµíêpdf等2份试卷配套教学资源,其中试卷共7页, 欢迎下载使用。
四川省名校联盟2025届高三上学期12月联考化学试题(PDF版附答案):
这是一份四川省名校联盟2025届高三上学期12月联考化学试题(PDF版附答案),文件包含四川省名校联盟2025届高三12月联考化学pdf、四川省名校联盟2025届高三12月联考化学答案pdf等2份试卷配套教学资源,其中试卷共7页, 欢迎下载使用。