2025绵阳南山中学高二上学期期中考试物理试题含答案
展开本试卷分为试题卷和答题卷两部分,其中试题卷由第I卷(选择题)和第Ⅱ卷组成,共6页;答题卷共2页.满分100分,时间75分钟.考试结束后将答题卡和答题卷一并交回.
第Ⅰ卷(选择题,共48分)
注意事项:
1.答第I卷前,考生务必将自己的姓名、准考证号、考试科目用铅笔涂写在答题卡上.
2.每小题选出答案后,用铅笔把答题卡上对应题目的答案标号涂黑,如需改动,用橡皮擦擦干净后,再选涂其他答案,不能答在试题卷上.
本大题12小题,每小题4分,共48分。在每小题给出的四个选项中,第1~8题只有一项是符合题目要求的,第9~12题有多项符合题目要求。全部选对的得4分,选对但不全的得2分,有错或不选的得0分。
1.关于电阻和电阻率,下列说法中正确的是( )
A.把一根粗细均匀的导线分成等长的两段,则每段的电阻、电阻率均变为原来的一半
B.由ρ=RSl可知,ρ∝R,ρ∝1l
C.材料的电阻率随温度的升高而增大
D.对某一确定的导体,当温度升高时,若不计导体的体积和形状变化,发现它的电阻增大,说明该导体材料的电阻率随温度的升高而增大
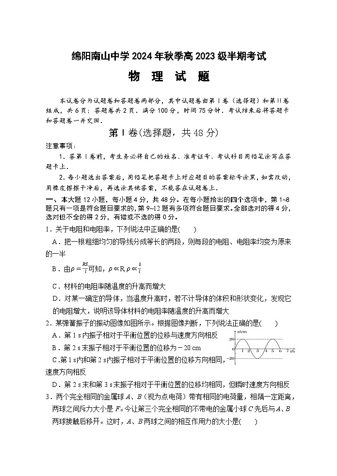
2.某弹簧振子的振动图像如图所示。根据图像判断,下列说法正确的是( )
A.第1 s内振子相对于平衡位置的位移与速度方向相反
B.第2 s末振子相对于平衡位置的位移为-20 cm
C.第1 s内和第2 s内振子相对于平衡位置的位移方向相同,速度方向相反
D.第2 s末和第3 s末振子相对于平衡位置的位移均相同,但瞬时速度方向相反
3.两个完全相同的金属球A、B(视为点电荷)带有相同的电荷量,相隔一定距离,两球之间斥力大小是F。今让第三个完全相同的不带电的金属小球C先后与A、B两球接触后移开。这时,A、B两球之间的相互作用力的大小是( )
A. B. C. D.
4.如图所示,实线为某一点电荷所形成的一簇电场线,a、b、c三条虚线为三个带电粒子以相同的速度从O点射入电场的运动轨迹,其中虚线b为一垂直电场线的圆弧,AB=BC,且三个粒子的电荷量大小相等,不计粒子重力及相互作用力。以下说法正确的是( )
A.由于AB=BC,故UAB=UBC
B.a对应粒子的速度在减小,电势能在增大
C.b、c对应粒子的动能都在增大,电势能都在减小
D.a对应粒子的加速度越来越小,c对应粒子的加速度越来越大,b对应粒子的加速度大小不变
5.利用传感器可检测矿井渗水,从而发出安全警报,避免事故发生。如图所示是一种通过测量电容器电容变化来检测矿井中液面高低的仪器原理图,A为固定的导体芯,B为导体芯外面的一层绝缘物质,C为导电液体(矿井中含有杂质的水)。已知灵敏电流计G的指针偏转方向与电流方向的关系:电流从电表左侧流入,则电流计指针左偏;电流从电表右侧流入,则电流计指针右偏。若矿井渗水(导电液体深度h增大),则( )
A.图中A与B构成电容器
B.指针向左偏转,该电源给电容器充电
C. 指针向右偏转,该电容器的电容增大
D. 矿井渗水改变了电容器的电介质的相对介电常数
6.在x轴上坐标为-3L和3L的两点固定电荷量不等的两点电荷,坐标为3L处电荷带正电,电荷量大小为Q。两点电荷连线上各点电势φ随x变化的关系如图所示,其中x=L处电势最低,x轴上M、N两点的横坐标分别为-2L和2L,则( )
A.两点电荷为异种电荷
B.坐标为-3L处电荷的电荷量大小为2Q
C.负检验电荷在原点O处受到向左的静电力
D.负检验电荷由M点运动到N点的过程,电势能先减小后增大
7.某学校创建绿色校园,如图甲为新装的一批节能路灯,该路灯通过光控开关实现自动控制,电灯的亮度可自动随周围环境亮度的改变而改变.如图乙为其内部电路简化原理图,电源电动势为E,内阻为r,Rt为光敏电阻(光照强度增加时,其电阻值减小).现增加光照强度,则下列判断正确的是( )
A.R0两端电压变大 B.B灯变暗,A灯变亮
C.电源路端电压不变 D.电源的总功率不变
8.如图,ABC是竖直面内的固定半圆形光滑轨道,O为其圆心,AC为水平直径,过竖直半径OB的虚线右侧足够大的区域内存在沿AC方向的匀强电场。一带正电小球从A点正上方P由静止释放,沿轨道通过B、C两点时的动能分别为和,离开C点后运动到最高点D(图中未画出)。已知P与A间距离等于轨道半径,则
A.D点与P点等高
B.小球在电场中受到的电场力大小是其重力大小的两倍
C.小球在C处对轨道的压力大小是其重力大小的两倍 D.小球通过D点时的动能等于
9.如图甲、乙所示的两个电路,是利用一个灵敏电流表G(500 μA,200 Ω)和一个电阻箱R改装成电压表或电流表,若电压表量程为3 V,电流表量程为2.5 mA,则( )
A.甲表是电压表,乙表是电流表
B.甲表中电阻箱的阻值是50 Ω,乙表中电阻箱的阻值是5 800 Ω
C.若使用中发现甲表示数总比准确值稍小一些,则可适当增大电阻箱R的阻值
D.若使用中发现乙表示数总比准确值稍小一些,则可适当增大电阻箱R的阻值
10.某中学生助手在研究心脏电性质时,当兴奋在心肌传播,在人体的体表可以测出与之对应的电势变化,可等效为真空中两个等量点电荷产生的电场。如图是人体表面的瞬时电势分布图,图中实线为等差等势面,标在等势面上的数值分别表示该等势面的电势,a、b、c、d为等势面上的点,a、b为两电荷连线上对称的两点,
c、d为两电荷连线中垂线上对称的两点,则( )
A.a、b两点的电场强度相同
B.c、d两点的电场强度不相同
C.a、b两点的电势差Uab= 3mV
D.从c到d的直线上电场强度先变大后变小
11.某同学将一玩具车的太阳能电池板取下,并通过测量多组电池板的路端电压U及流过其电流I的数据描绘了电池板的U-I图像,如图甲所示,图像的横、纵截距分别为I0和U0。现将该电池板与一定值电阻相连组成如图乙所示的电路,电压表和电流表的示数分别为U1和I1,两电表均为理想电表,下列说法正确的是( )
A.该电池板的内阻恒为
B.该电池板的输出功率为U0I0
C.该电池板内阻消耗的功率为(U0-U1)I1
D.该电池板的效率为
12.一带正电微粒从静止开始经电压U1加速后,射入水平放置的平行板电容器,极板间电压为U2,微粒射入时紧靠下极板边缘,速度方向与极板夹角为450,微粒运动轨迹的最高点到极板左右两端水平距离分别为2L和L,到极板距离均为d,如图所示。忽略边缘效应,不计重力,下列说法正确的是( )
A.L:d=2:1
B.U1:U2=1:1
C.微粒穿过电容器区域的偏转角度的正切值为2
D.仅改变微粒的质量或者电荷数量,微粒在电容器中的运动轨迹不变
第Ⅱ卷(非选择题,共52分)
填空题(每空2分,共计16分)
13.(1)某同学用20分度的游标卡尺测量一个圆柱体的高度,由图甲可知,该圆柱体的高度为 cm;用螺旋测微器测量金属丝的直径,由图乙可知,该金属丝的直径为 mm。
(2)某同学用多用电表欧姆挡(×100)测试三只晶体二极管,其结果依次如图甲、乙、丙所示。由图可知,图_______中的二极管是好的,该二极管的正极是________端(选填“a”或“b”)。
14.用伏安法测量一个待测电阻Rx的阻值(阻值约为200 Ω),实验室提供如下器材:
电池组E:电动势为3 V,内阻不计
电流表A1:量程为0~15 mA,内阻RA1约为100 Ω
电流表A2:量程为0~300 μA,内阻RA2为1 000 Ω
滑动变阻器R1:阻值范围为0~20 Ω,额定电流为2 A
电阻箱R2:阻值范围为0~9 999 Ω,额定电流为1 A
要求实验中尽可能准确地测量Rx的阻值,请回答下列问题:
(1)为了测量待测电阻两端的电压,可以将电流表 (填写器材代号)与电阻箱串联,并将电阻箱阻值R2调到 Ω,这样可以改装成一个量程为3.0 V的电压表;
(2)请在虚线框中画出测量Rx阻值的完整电路图,并在图中标明器材代号;
(3)调节滑动变阻器,当电流表A1、A2的示数分别是I1、I2时,则测得待测电阻Rx的阻值是 (用题中已知物理量符号表示)。
三、本大题3小题,共36分。要求写出必要的文字说明、主要的计算步骤和明确的答案。
15.(8分)
如图所示,电源电动势E=10 V,内阻r=0.5 Ω,闭合开关S后,标有“8 V 16 W”的灯泡L恰好能正常发光,电动机线圈的电阻R0=1 Ω,求:
(1)电源的总功率;
(2)电动机的输出功率。
16.(12分)
如图所示,水平放置的平行板电容器与某一电源相连,它的极板长L=0.4 m,两板间距离d=4×10-3 m,有一束由相同带电微粒组成的粒子流,以相同的速度v0从两板中央平行极板射入,开关S闭合前,两板不带电,由于重力作用微粒能落到下极板的正中央,已知微粒质量为m=4×10-5 kg,电荷量q=+1×10-8 C,g=10 m/s2,(不考虑微粒落到极板后对极板间电场的影响以及微粒间的相互作用力),求:
(1)微粒入射速度v0为多大?
(2)若在开关S闭合后,为使微粒能从平行板电容器的极板右边缘射出电场,求所加电压U的取值范围?
17.(16分)
如图所示,在E=103 V/m的水平向左匀强电场中,有一光滑半圆形绝缘轨道竖直放置,O点为圆心,P点与O点等高,CN边是直径,N点是半圆形轨道的最低点,其半径R=40 cm,半圆轨道与一水平绝缘轨道MN平滑连接。将一带正电荷q=10-4 C的小滑块在水平轨道上的某一位置静止释放,小滑块恰好能运动到半圆轨道的最高点C。小滑块质量为m=40 g,与水平轨道间的动摩擦因数μ=0.2,取g=10 m/s2,问:
(1)小滑块应在水平轨道上离N点多远处释放?
(2)小滑块通过P点时对轨道压力是多大?
(3)小滑块经过C点后落回水平绝缘轨道时的速度是多大?
2025绵阳南山中学高二上学期期中考试物理试题PDF版含答案: 这是一份2025绵阳南山中学高二上学期期中考试物理试题PDF版含答案,文件包含物理试题pdf、物理答案pdf、物理答题卡pdf等3份试卷配套教学资源,其中试卷共10页, 欢迎下载使用。
四川省绵阳市南山中学2024-2025学年高二上学期期中考试物理试题(Word版附答案): 这是一份四川省绵阳市南山中学2024-2025学年高二上学期期中考试物理试题(Word版附答案),文件包含物理试题docx、物理答案pdf、物理答题卡pdf等3份试卷配套教学资源,其中试卷共11页, 欢迎下载使用。
2024绵阳南山中学高二上学期开学考试物理试题含解析: 这是一份2024绵阳南山中学高二上学期开学考试物理试题含解析,文件包含四川省绵阳南山中学2023-2024学年高二上学期开学考试物理试题含解析docx、四川省绵阳南山中学2023-2024学年高二上学期开学考试物理试题无答案docx等2份试卷配套教学资源,其中试卷共26页, 欢迎下载使用。

