所属成套资源:【备战2025】高考地理一轮复习 课件+讲义【人教版(2019)】
- 第一部分自然地理 第四单元地球上的大气 第十二课时 大气的组成和垂直分层(课件+讲义)-2025年高考地理一轮复习 课件 0 次下载
- 第一部分自然地理 第四单元地球上的大气 第十三课时 大气受热过程(课件+讲义)-2025年高考地理一轮复习 课件 0 次下载
- 第一部分自然地理 第五单元大气的运动 第十七课时 气旋、反气旋与天气(课件+讲义)-2025年高考地理一轮复习 课件 0 次下载
- 第一部分自然地理 第五单元大气的运动 第十八课时 气压带和风带的形成(课件+讲义)-2025年高考地理一轮复习 课件 0 次下载
- 第一部分自然地理 第五单元大气的运动 第十九课时 海陆分布对气压带和风带的影响(课件+讲义)-2025年高考地理一轮复习 课件 0 次下载
第一部分自然地理 第四单元地球上的大气 第十四课时 热力环流(课件+讲义)-2025年高考地理一轮复习
展开
这是一份第一部分自然地理 第四单元地球上的大气 第十四课时 热力环流(课件+讲义)-2025年高考地理一轮复习,文件包含2025届高中地理一轮复习课件第一部分自然地理第四单元地球上的大气第14课时热力环流共41张pptpptx、2025届高中地理一轮复习讲义第一部分自然地理第四单元地球上的大气第14课时热力环流教师版doc、2025届高中地理一轮复习讲义第一部分自然地理第四单元地球上的大气第14课时热力环流学生版doc等3份课件配套教学资源,其中PPT共41页, 欢迎下载使用。
1.绘制并运用热力环流示意图,描述大气热力环流的形成过程。2.运用热力环流原理解释海陆风、城市风、山谷风等地理现象。
课程标准:运用示意图等,说明热力环流原理,并解释相关现象。
Tu bia zi zhu tian hui
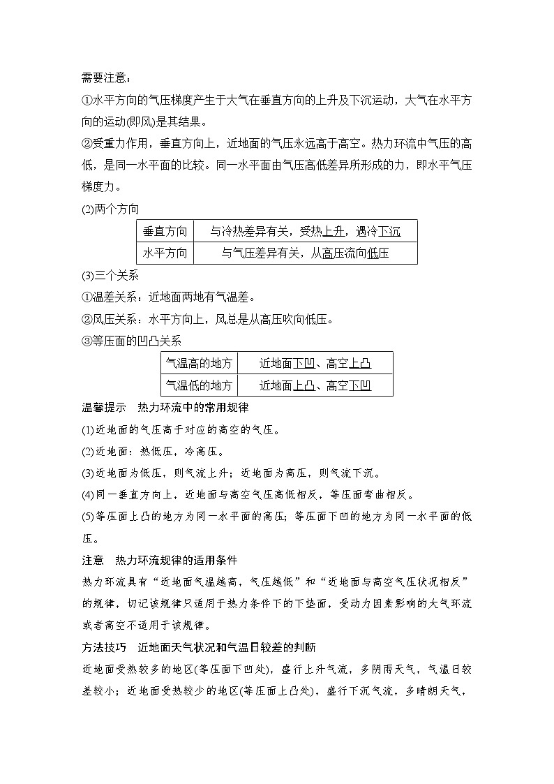
1.概念:由于地面__________而形成的空气环流,它是大气运动的最简单形式。2.热力环流的形成过程地面冷热不均→大气垂直运动→水平气压差→大气水平运动。
(1)近地面的气压高于对应的高空的气压。(2)近地面:热低压,冷高压。(3)近地面为低压,则气流上升;近地面为高压,则气流下沉。(4)同一垂直方向上,近地面与高空气压高低相反,等压面弯曲相反。(5)等压面上凸的地方为同一水平面的高压;等压面下凹的地方为同一水平面的低压。
3.热力环流基本规律(1)一个过程:用箭头在下图中标出大气运动的方向,并填写形成过程。
热力环流具有“近地面气温越高,气压越低”和“近地面与高空气压状况相反”的规律,切记该规律只适用于热力条件下的下垫面,受动力因素影响的大气环流或者高空不适用于该规律。
热力环流规律的适用条件
近地面受热较多的地区(等压面下凹处),盛行上升气流,多阴雨天气,气温日较差较小;近地面受热较少的地区(等压面上凸处),盛行下沉气流,多晴朗天气,气温日较差较大。
近地面天气状况和气温日较差的判断
需要注意:①水平方向的气压梯度产生于大气在垂直方向的上升及下沉运动,大气在水平方向的运动(即风)是其结果。②受重力作用,垂直方向上,近地面的气压永远高于高空。热力环流中气压的高低,是同一水平面的比较。同一水平面由气压高低差异所形成的力,即水平气压梯度力。
(3)三个关系①温差关系:近地面两地有气温差。②风压关系:水平方向上,风总是从高压吹向低压。③等压面的凹凸关系
zhng dian hu dng tu p
关于热力环流,具有“气温越高,气压越低”的规律,切记该规律只适用于热力条件下的下垫面,受动力因素影响的大气环流或者是高空都不适用于该规律。1.常见热力环流(1)海陆风①成因分析——海陆热力性质差异是前提和关键。
②影响及应用:使海滨地区气温日较差减小,夏季气温低,空气较湿润,是避暑的好地方。(2)山谷风①成因分析——山坡的热力变化是关键。
②影响及应用:在山谷和盆地常因夜间的山风吹向谷底和盆地,使谷底和盆地内形成逆温层,阻碍了空气的垂直运动,易造成大气污染。所以,山谷和盆地地区不宜布局有大气污染的工业。
(3)城市热岛环流①成因分析——“城市热岛”的形成是突破口。
②应用:一般将绿化带布局在气流下沉处或下沉距离以内,将卫星城或污染较重的工业企业布局在气流下沉距离之外。
2.沙漠和森林之间的热力环流
(1)白天,沙漠增温快,温度高,近地面形成低气压;森林增温慢,温度低,近地面形成高气压;白天在近地面大气由森林吹向沙漠。(如图a)(2)夜晚,沙漠降温快,温度低,近地面形成高气压;森林降温慢,温度高,近地面形成低气压;夜晚在近地面大气由沙漠吹向森林。(如图b)
[典例] (2022·全国乙卷)我国一海滨城市背靠丘陵,某日海陆风明显。下图示意当日该市不同高度的风随时间的变化。据此完成(1)~(3)题。
(1)当日在观测场释放一只氦气球,观测它在1千米高度以下先向北飘,然后逐渐转向西南。释放气球的时间可能为( )A.1时 B.7时 C.13时 D.19时(2)据图推测,陆地大致位于海洋的( )A.东北方 B.东南方C.西南方 D.西北方
(3)当日该市所处的气压场的特点是( )A.北高南低,梯度大 B.北高南低,梯度小C.南高北低,梯度大 D.南高北低,梯度小
第(1)题:信息的获取与解读、逻辑推理。
答案 (1)C (2)D (3)B
第(2)题:信息的获取与解读、逻辑推理。
第(3)题:信息的获取与解读、逻辑推理。
(2024·四川成都一诊)我国东部平原区特大城市与周边山地间常形成较为稳定的山谷风转换,下表为城市边缘某气象监测点测得的秋、冬季山谷风随时间的变化。据此完成1~3题。
1.根据表中信息推测,该山地位于该城市气象监测点的( )A.偏北方 B.偏西方 C.偏南方 D.偏东方解析 山风由山坡吹向谷地,表中山风为北风,故山地位于偏北方,A正确,B、C、D错误。
2.秋、冬季节该气象监测点山谷风持续时间长度不同,其主要影响因素是( )A.冬夏季风 B.植被覆盖C.昼夜长短 D.山坡坡度解析 结合所学知识可知,山谷风是由热力差异造成的,故应是昼夜长短的不同造成山地和谷地气温差异不同,C正确。
3.若该城市热岛效应增强,则城区与山地间( )A.谷风增强,山风减弱B.谷风减弱,山风减弱C.谷风减弱,山风增强D.谷风增强,山风增强解析 结合所学知识可知,城市应分布在谷地,地势平坦,因此随着城市热岛效应增强,夜晚山坡和谷地温差变大,山风变强;而白天,山坡为热源,因此城市热岛效应增强会导致山坡和谷地温差变小,谷风变弱,C正确,A、B、D错误。
tu xing zhuan xiang tu p
1.判断气压的高低(1)气压的垂直递减规律。由于大气密度随高度增加而降低,在垂直方向上随着高度增加气压降低,如下图,在空气柱L1中,PA′>PA,PD>PD′;在L2中,PB>PB′,PC′>PC。
(2)同一等压面上的各点气压相等。如右图中PD′=PC′、PA′=PB′。综上分析可知:PB>PA>PD>PC。
等压面凸向高处的为高压,凹向低处的为低压,可形象记忆为“高凸低凹”。另外,近地面与高空等压面凸起方向相反。
3.判断下垫面的性质(1)判断陆地与海洋(湖泊):夏季,等压面下凹者为陆地、上凸者为海洋(湖泊)。冬季,等压面下凹者为海洋(湖泊)、上凸者为陆地。(2)判断裸地与绿地:裸地同陆地,绿地同海洋。(3)判断城区与郊区:等压面下凹者为城区、上凸者为郊区。4.判断近地面天气和气温日较差等压面下凹者,多阴雨天气,日较差较小;等压面上凸者,多晴朗天气,日较差较大。
[典例] (山东卷)下图为甲地所在区域某时刻高空两个等压面P1和P2的空间分布示意图,图中甲、乙两地经度相同。完成下题。
此时甲地近地面的风向为( )A.东南风 B.西南风C.东北风 D.西北风
读“我国东部沿海某地热力因素形成的高空等压面示意图”,完成问题。(7分)
(1)高空C比D的气压________(填“高”或“低”)。地面A比B的气压________(填“高”或“低”)。(2分)(2)A比B的温度________(填“高”或“低”)。(1分)(3)A、B、C、D之间的热力环流呈________(填“顺”或“逆”)时针方向流动。(1分)(4)如果A地是海洋,B地是陆地,则此时应该是________(填“白天”或“夜晚”),此时A地与B地间吹________风(填“海”或“陆”)。(2分)(5)A与B相比,日温差大小比较为________。(1分)答案 (1)高 低 (2)高 (3)顺 (4)夜晚 陆 (5)B>A
ke tang gng gu jing lian
(2024·山东济南期中)下面图甲为“某滨海地区陆地和海洋表面气温日变化曲线图”,图乙为“旗帜主要飘动方向示意图”。据此完成1~2题。
1.有关图甲描述正确的是( )A.曲线①表示的是海洋气温曲线B.曲线②表示的是海洋气温曲线C.曲线①所示日温差大的主要原因是昼夜长短所致D.曲线②所示日温差小的主要原因是纬度所致解析 海洋的比热容大于陆地,海洋吸热慢,放热也慢。故海洋表面气温日较差小于陆地表面,曲线①表示陆地气温曲线、曲线②表示海洋气温曲线,A错、B对;二者气温日较差出现差异的原因是下垫面的性质不同,C、D错。
2.由图甲推断,图乙中风出现时间约为( )A.18时~次日7时 B.8时~16时C.16时~次日8时 D.6时~18时解析 图乙显示近地面风由陆地吹向海洋,可以判断出近地面陆地为高压、海洋为低压,陆地表面气温低于海洋表面气温,由图甲可知,大致在18时~次日7时这段时间内陆地表面气温低于海洋表面气温,故选A。
(2024·河北邯郸开学考试)城市热岛强度为城区平均温度与其周边郊区平均温度的差值,造成城区气温高于周围郊区气温的现象被称为城市热岛效应。下图为我国东南沿海的某城市海陆风日与非海陆风日的热岛强度日变化图。据此完成3~4题。
3.该城市海陆风日的11~17时,城市热岛强度明显降低,说明该时段该城市( )A.受凉爽湿润海风影响B.海风吹来或带来云雨天气C.陆风逐渐转变为海风D.陆风势力逐渐强于海风
解析 该城市海陆风日的11~17时,主要吹海风,从海洋来的凉爽湿润气流可以使城市热岛强度降低,A项正确。海风吹来水汽,并不一定带来云雨天气,B项错误。白天海洋形成高压,陆地形成低压,风由海洋吹向陆地,形成海风,C、D两项错误。
4.非海陆风日,该城市热岛强度主要受制于( )A.地面状况与人工热源B.绿化面积和水域分布C.人口迁移与交通废热D.天气状况与空气湿度解析 城市热岛强度主要表现为城区与郊区之间的温度差,非海陆风日,城市热岛强度主要取决于地面状况与人工热源,城区硬化路面多,人工热源多,城市热岛强度大,A项正确。
(2024·河北邢台六校联考)下图为30°N亚洲大陆和太平洋之间的气温、气压分布图,近地面A对应亚洲大陆,B对应太平洋,其中①为5 500米等高面,②为1月份500 hPa等压面,③为7月份500 hPa等压面。据此完成5~6题。
5.关于图中A、B气温、气压判断错误的是( )A.1月份:TA<TBB.1月份:PA>PBC.7月份:PA>PBD.气温年较差:ΔTA>ΔTB
解析 由材料“近地面A对应亚洲大陆,B对应太平洋,其中①为5 500米等高面,②为1月份500 hPa等压面,③为7月份500 hPa等压面”及图示信息可知,1月份北半球为冬季,陆上气温低于同纬度的海洋,TA<TB;同样,冬季陆地近地面气压高于海洋,高空相反,A、B位于5 500米等高面,属于高空,故PA<PB,B错误;7月份北半球为夏季,陆地近地面气压低于海洋,高空则相反,所以7月PA>PB;受海陆热力差异的影响,气温年较差海上低于陆地,所以气温年较差ΔTA>ΔTB。本题要求选择错误的选项,故选B。
相关课件
这是一份2025版高考地理全程一轮复习第四章地球上的大气第14课时大气热力环流课件,共41页。PPT课件主要包含了必备知识梳理,关键能力提升,随堂巩固训练,太阳辐射,冷热不均,知识体系构建,第3题,答案A,答案C,答案B等内容,欢迎下载使用。
这是一份2025高考地理一轮总复习第1部分自然地理第3章地球上的大气第2讲热力环流与大气的水平运动课件,共52页。PPT课件主要包含了研析课标·定目标,研清教材·固基础,冷热不均,低气压,高气压,高气压区,低气压区,水平气压梯度力,地转偏向力,摩擦力等内容,欢迎下载使用。
这是一份备战2025届高考地理一轮总复习第1篇自然地理第3章地球上的大气课时规范练12热力环流和风课件,共19页。

