













所属成套资源:【备战2025】高考地理一轮复习 课件+讲义【人教版(2019)】
- 第一部分自然地理 第四单元地球上的大气 第十四课时 热力环流(课件+讲义)-2025年高考地理一轮复习 课件 0 次下载
- 第一部分自然地理 第五单元大气的运动 第十七课时 气旋、反气旋与天气(课件+讲义)-2025年高考地理一轮复习 课件 0 次下载
- 第一部分自然地理 第五单元大气的运动 第十九课时 海陆分布对气压带和风带的影响(课件+讲义)-2025年高考地理一轮复习 课件 0 次下载
- 第一部分自然地理 第五单元大气的运动 第二十课时 气压带和风带对气候的影响(课件+讲义)-2025年高考地理一轮复习 课件 0 次下载
- 第一部分自然地理 第五单元大气的运动 第二十一课时 世界主要气候类型(课件+讲义)-2025年高考地理一轮复习 课件 1 次下载
第一部分自然地理 第五单元大气的运动 第十八课时 气压带和风带的形成(课件+讲义)-2025年高考地理一轮复习
展开
这是一份第一部分自然地理 第五单元大气的运动 第十八课时 气压带和风带的形成(课件+讲义)-2025年高考地理一轮复习,文件包含2025届高中地理一轮复习课件第一部分自然地理第五单元大气的运动第18课时气压带和风带的形成共28张pptpptx、2025届高中地理一轮复习讲义第一部分自然地理第五单元大气的运动第18课时气压带和风带的形成教师版doc、2025届高中地理一轮复习讲义第一部分自然地理第五单元大气的运动第18课时气压带和风带的形成学生版doc等3份课件配套教学资源,其中PPT共28页, 欢迎下载使用。
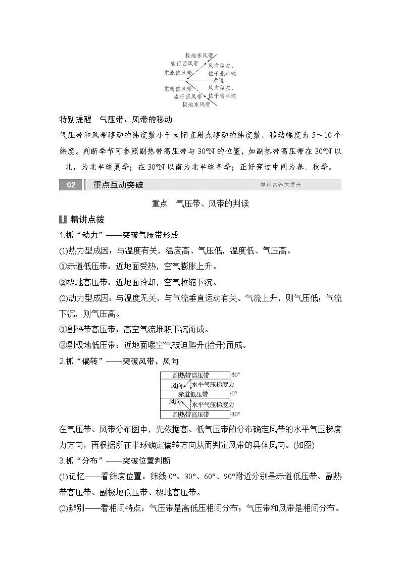
1.结合“热力环流”和“大气的水平运动——风”,分析气压带、风带的形成过程。2.运用示意图,说明气压带、风带的分布规律。3.结合气压带、风带分布图和太阳直射点的移动示意图,说明气压带、风带的移动规律。
课程标准:运用示意图,说明气压带、风带的分布,并分析气压带、风带对气候形成的作用。
Tu bia zi zhu tian hui
1.大气环流(1)概念:全球________的大气运动。(2)意义:大气环流把热量和水汽从某一地区输送到其他地区,调节了__________之间、______之间的水热分布,对各地的______和气候具有重要影响。
热力环流、三圈环流、大气环流的区别
(1)注意三圈环流与热力环流的区别,热力环流是指大气运动最简单、最基本的形式,是三圈环流形成的基础。(2)我们平时所说的大气环流主要是指三圈环流中形成的气压带、风带以及季风环流等。
2.三圈环流(以北半球为例)
“
相关课件
这是一份第一部分自然地理 第五单元大气的运动 第十七课时 气旋、反气旋与天气(课件+讲义)-2025年高考地理一轮复习,文件包含2025届高中地理一轮复习课件第一部分自然地理第五单元大气的运动第17课时气旋反气旋与天气共36张pptpptx、2025届高中地理一轮复习讲义第一部分自然地理第五单元大气的运动第17课时气旋反气旋与天气教师版doc、2025届高中地理一轮复习讲义第一部分自然地理第五单元大气的运动第17课时气旋反气旋与天气学生版doc等3份课件配套教学资源,其中PPT共36页, 欢迎下载使用。
这是一份第一部分自然地理 第四单元地球上的大气 第十三课时 大气受热过程(课件+讲义)-2025年高考地理一轮复习,文件包含2025届高中地理一轮复习课件第一部分自然地理第四单元地球上的大气第13课时大气受热过程共30张pptpptx、2025届高中地理一轮复习讲义第一部分自然地理第四单元地球上的大气第13课时大气受热过程教师版doc、2025届高中地理一轮复习讲义第一部分自然地理第四单元地球上的大气第13课时大气受热过程学生版doc等3份课件配套教学资源,其中PPT共30页, 欢迎下载使用。
这是一份2025版高考地理全程一轮复习第五章大气的运动第18课时气压带和风带的形成与移动课件,共30页。PPT课件主要包含了必备知识梳理,关键能力提升,随堂巩固训练,有规律,受热不均,知识体系构建,答案D,解题能力培养,答案C,答案A等内容,欢迎下载使用。
