
















所属成套资源:2025年高考地理大二轮专题复习课件+讲义+专练
第一部分 素养2 专题5 主题6 植被演替--2025年高考地理大二轮专题复习课件+讲义+专练
展开
这是一份第一部分 素养2 专题5 主题6 植被演替--2025年高考地理大二轮专题复习课件+讲义+专练,文件包含第一部分素养2专题5主题6植被演替--2025年高考地理大二轮专题复习课件pptx、第一部分素养2专题5主题6植被演替--2025年高考地理大二轮专题复习强化练习docx、第一部分素养2专题5主题6植被演替--2025年高考地理大二轮专题复习教师版docx、第一部分素养2专题5主题6植被演替--2025年高考地理大二轮专题复习学生版docx等4份课件配套教学资源,其中PPT共60页, 欢迎下载使用。
(2024·湖南地理)美国西南部某河源的小型谷地,气候较干旱。该地品尼松生长缓慢,分枝点低,雨水下渗为其生长提供水源,外力作用会影响其生长状态。1905年后该地降水增多。下图示意谷底的品尼松生长演变过程,以及相应的年轮增长距平值。据此完成1~3题。1.关于甲、乙两时期谷底品尼松的生长状态和影响其生长的外力作用,推断正确的是A.甲时期生长较慢 沉积为主B.甲时期生长较快 侵蚀为主C.乙时期生长较快 沉积为主D.乙时期生长较慢 侵蚀为主
(2024·湖南地理)美国西南部某河源的小型谷地,气候较干旱。该地品尼松生长缓慢,分枝点低,雨水下渗为其生长提供水源,外力作用会影响其生长状态。1905年后该地降水增多。下图示意谷底的品尼松生长演变过程,以及相应的年轮增长距平值。据此完成1~3题。2.在谷底冲沟附近,有部分品尼松树干下半部原有枝条消失,最可能是因为A.常受干热风影响 B.土壤养分流失C.曾被沉积物掩埋 D.遭受低温冻害
(2024·湖南地理)美国西南部某河源的小型谷地,气候较干旱。该地品尼松生长缓慢,分枝点低,雨水下渗为其生长提供水源,外力作用会影响其生长状态。1905年后该地降水增多。下图示意谷底的品尼松生长演变过程,以及相应的年轮增长距平值。据此完成1~3题。3.在乙时期,谷坡的品尼松年轮增长距平值与谷底的相反,可能原因是谷坡A.降水增加改善了水分条件B.坡面有利于阳光照射C.地下水位上升加剧盐碱化D.被侵蚀导致根系裸露
(2023·1月浙江选考)辽河口湿地生长着一种耐盐碱的一年生草本植物——翅碱蓬。翅碱蓬在维护湿地生态系统方面具有重要作用,其生长与潮滩湿地水体盐度显著相关。下图为“辽河口潮滩植被分布示意图”。完成4~5题。4.辽河口潮滩植被演替的总体趋势是A.翅碱蓬—芦苇—光滩B.翅碱蓬—光滩—芦苇C.光滩—芦苇—翅碱蓬D.光滩—翅碱蓬—芦苇
(2023·1月浙江选考)辽河口湿地生长着一种耐盐碱的一年生草本植物——翅碱蓬。翅碱蓬在维护湿地生态系统方面具有重要作用,其生长与潮滩湿地水体盐度显著相关。下图为“辽河口潮滩植被分布示意图”。完成4~5题。5.针对辽河口翅碱蓬退化,较可行的生态修复措施是A.潮滩上建水库蓄淡水B.修建防潮大坝围垦潮滩C.调控辽河入海径流量D.人工大面积种植翅碱蓬
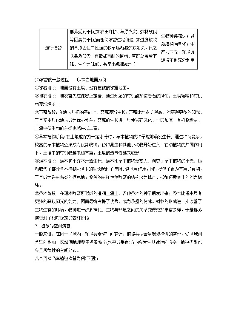
1.植被的时间演替(1)演替类型
(2)演替的一般过程——以裸岩地面为例①裸岩阶段:地面没有土壤、没有植被的裸露地面。②地衣阶段:地衣首先在裸岩上定居,通过分泌的有机酸加速岩石的风化,土壤颗粒和有机物逐渐增多。③苔藓阶段:在地衣开拓的基础上,苔藓逐渐生长;苔藓比地衣长得高,能获得更多的阳光,于是逐步取代地衣成为优势物种;苔藓的生长进一步使岩石风化,土层加厚,有机物增多,土壤中微生物的种类也越来越丰富。
④草本植物阶段:在土壤能保持一定水分时,草本植物的种子能够萌发生长,通过种间竞争,较高的草本植物逐渐成为优势物种,各种昆虫和其他小动物开始进入。在动植物的共同作用下,土壤中的有机物越来越丰富,土壤的透气性越来越好。⑤灌木阶段:灌木和小乔木开始生长;灌木比草本植物更高大,剥夺了草本植物的阳光,逐渐取代了部分草本植物。灌木的生长起到了遮阴、避风等作用,同时提供了更为丰富的食物,于是成为许多鸟类的栖息地。物种的多样性使群落的结构较为稳定,抵御环境变化的能力增强。
⑥乔木阶段:在灌木群落所形成的湿润土壤上,各种乔木的种子萌发出来;乔木比灌木具有更强的获取阳光的能力,因而最终占据了优势,成为茂盛的树林。树林的形成进一步改善了生物生存的环境,物种进一步多样化,生物与环境之间的关系变得更加丰富多样,于是群落演替到了相对稳定的森林阶段。
2.植被的空间演替一般来讲,在同一区域内,环境要素随时间变迁,植被类型会呈现规律性的演替。受区域间差异的影响,区域间地理要素沿着特定(水平或垂直)方向会发生规律性的递变,植被类型也会呈规律性的空间分布。以某河流凸岸植被演替为例(下图):
(1)随时间推移,河流凸岸逐渐堆积,图中砾石边滩距离河流渐远,地下水水位逐渐降低,土壤条件趋于改善,优势物种将呈现湿生植被→草本植被→灌木植被的演替。(2)从空间来看,河流凸岸从西南向东北方向,滩地形成时间越来越早,植被演替越来越成熟,依次完成了砾石边滩→湿生植被→草本植被→灌木植被的演替。
(2024·吉林长春模拟)潮滩是研究植被演替(植物群落在干扰后的恢复过程或在裸地上植物群落的形成和发展过程)最理想的区域,潮滩植被的演替不止发生在水平方向,垂直方向的演替也非常明显。下面图1示意我国某海区潮沟分布,图2示意潮沟垂直方向植被分布。据此完成1~3题。
1.潮滩植被的耐盐碱性排序正确的是A.碱蓬>大穗结缕草>獐毛>白茅草B.碱蓬>白茅草>大穗结缕草>獐毛C.白茅草>獐毛>大穗结缕草>碱蓬D.大穗结缕草>碱蓬>白茅草>獐毛
2.潮沟垂直方向植被分布体现了自然地理环境的A.从沿海向内陆的地域分异B.垂直地域分异C.由赤道到两极的地域分异D.地方性分异
3.受全球气候变暖影响,该潮沟垂直方向的植被最先被演替的是A.白茅草 B.大穗结缕草C.獐毛 D.碱蓬
(2024·河北部分学校联考)全球气候变化导致低海拔地区的植物向高海拔地区扩张,会对高海拔地区植物群落的物种组成、优势种、物种多样性等造成极大的影响。近30年来,长白山苔原带气候发生了显著变化,小叶章等草本植物逐渐上侵,其分布范围逐渐扩大,改变了原有植被组成和分布格局。近年来,长白山西坡苔原带小叶章群落趋于稳定,尖被藜芦(草本植物)在苔原带下部林线附近侵入。据此完成4~6题。4.小叶章上侵阶段,其分布范围逐渐扩大,主要原因可能是A.植被逆向演替 B.种间竞争减弱C.光合作用优势 D.物种多样性增加
(2024·河北部分学校联考)全球气候变化导致低海拔地区的植物向高海拔地区扩张,会对高海拔地区植物群落的物种组成、优势种、物种多样性等造成极大的影响。近30年来,长白山苔原带气候发生了显著变化,小叶章等草本植物逐渐上侵,其分布范围逐渐扩大,改变了原有植被组成和分布格局。近年来,长白山西坡苔原带小叶章群落趋于稳定,尖被藜芦(草本植物)在苔原带下部林线附近侵入。据此完成4~6题。5.小叶章、尖被藜芦等草本植物的上侵,对长白山西坡苔原带的主要影响是①草本植物数量增多 ②灌木植物数量增多 ③原土壤腐殖质的养分含量减少 ④原有优势物种作用增强A.①③ B.①④ C.②③ D.②④
(2024·河北部分学校联考)全球气候变化导致低海拔地区的植物向高海拔地区扩张,会对高海拔地区植物群落的物种组成、优势种、物种多样性等造成极大的影响。近30年来,长白山苔原带气候发生了显著变化,小叶章等草本植物逐渐上侵,其分布范围逐渐扩大,改变了原有植被组成和分布格局。近年来,长白山西坡苔原带小叶章群落趋于稳定,尖被藜芦(草本植物)在苔原带下部林线附近侵入。据此完成4~6题。6.推测长白山西坡苔原带植被变化特征是①尖被藜芦在低海拔地区横向扩张缩减 ②尖被藜芦在高海拔地区纵向分布扩大 ③草甸化趋势更明显 ④植物群落演替趋缓A.①③ B.②④ C.①④ D.②③
(2024·山东聊城模拟)土壤有机碳是通过微生物作用所形成的腐殖质、动植物残体和微生物体的合称,与气候、植被、人类活动等因子密切相关。贵州省安顺市花江大峡谷是我国石漠化最严重的地区,土壤中有机碳含量低于全国平均值。下图示意当地不同海拔和不同土层深度有机碳含量。据此完成7~9题。7.花江大峡谷山麓地带性森林植被的典型特征是A.根系发达,形成板根B.树干粗大,状如纺锤C.叶面多呈革质,表面光滑D.叶片多呈纸质,宽而薄
(2024·山东聊城模拟)土壤有机碳是通过微生物作用所形成的腐殖质、动植物残体和微生物体的合称,与气候、植被、人类活动等因子密切相关。贵州省安顺市花江大峡谷是我国石漠化最严重的地区,土壤中有机碳含量低于全国平均值。下图示意当地不同海拔和不同土层深度有机碳含量。据此完成7~9题。8.花江大峡谷1 100米表层土壤有机碳含量达最大值的原因是A.土壤透气性好B.有机质分解慢C.高山草甸广布D.季节性冻土多
(2024·山东聊城模拟)土壤有机碳是通过微生物作用所形成的腐殖质、动植物残体和微生物体的合称,与气候、植被、人类活动等因子密切相关。贵州省安顺市花江大峡谷是我国石漠化最严重的地区,土壤中有机碳含量低于全国平均值。下图示意当地不同海拔和不同土层深度有机碳含量。据此完成7~9题。9.调查发现,重披绿装后花江大峡谷土壤有机碳含量呈减少趋势,其主要原因是A.降水增多,水土流失严重B.温差减小,风化作用减弱C.降水增多,淋溶作用增强D.植物生长,消耗有机碳多
(2024·1月浙江选考)南美洲赤道附近的钦博拉索峰海拔6 310米。1802年该峰植被分布上限是4 600米,2012年上升到5 185米。研究表明植被上限上升段的土壤温度有所升高。完成1~2题。1.从受热过程看,引起植被上限上升段土壤温度升高的主要原因是A.地面辐射减少 B.大气辐射减少C.太阳辐射增加 D.地面吸收增加
(2024·1月浙江选考)南美洲赤道附近的钦博拉索峰海拔6 310米。1802年该峰植被分布上限是4 600米,2012年上升到5 185米。研究表明植被上限上升段的土壤温度有所升高。完成1~2题。2.植被上限上升后,该山地垂直带谱中A.雪线海拔高度下降 B.上限植被是高山草甸C.自然带的数量减少 D.森林带向高海拔扩展
(2023·全国文综甲)下图为“某区域的典型剖面示意图”。该区域的山坡受流水侵蚀,谷地持续接受沉积。山坡多生长森林,谷地中草甸广泛发育。据此完成3~5题。3.奠定该区域地貌基本格局的是A.冰川作用 B.流水作用C.构造运动 D.风沙作用
(2023·全国文综甲)下图为“某区域的典型剖面示意图”。该区域的山坡受流水侵蚀,谷地持续接受沉积。山坡多生长森林,谷地中草甸广泛发育。据此完成3~5题。4.导致山坡与谷地植被分异的主要因素是A.气温 B.降水C.土壤温度 D.土壤水分
(2023·全国文综甲)下图为“某区域的典型剖面示意图”。该区域的山坡受流水侵蚀,谷地持续接受沉积。山坡多生长森林,谷地中草甸广泛发育。据此完成3~5题。5.如果地质构造稳定、气候无明显变化,谷地植被变化趋势为A.与地带性植被差异缩小,草甸比例上升B.与地带性植被差异缩小,草甸比例下降C.与地带性植被差异扩大,草甸比例上升D.与地带性植被差异扩大,草甸比例下降
(2022·海南地理)在治理吐鲁番风沙的过程中,中国科学院的科研人员克服各种困难,建设了吐鲁番沙漠植物园,引种和收集荒漠区的植物,开展繁殖培育工作。除了小部分植物因气候等原因引种栽培失败外,目前已成功引种栽培500多种植物。据此完成6~8题。6.春季露天苗圃栽培中面临的最大困难是A.大风 B.严寒 C.干旱 D.雨雪
(2022·海南地理)在治理吐鲁番风沙的过程中,中国科学院的科研人员克服各种困难,建设了吐鲁番沙漠植物园,引种和收集荒漠区的植物,开展繁殖培育工作。除了小部分植物因气候等原因引种栽培失败外,目前已成功引种栽培500多种植物。据此完成6~8题。7.引种栽培失败的荒漠植物最可能源于A.哈萨克斯坦 B.沙特阿拉伯C.阿根廷 D.蒙古
(2022·海南地理)在治理吐鲁番风沙的过程中,中国科学院的科研人员克服各种困难,建设了吐鲁番沙漠植物园,引种和收集荒漠区的植物,开展繁殖培育工作。除了小部分植物因气候等原因引种栽培失败外,目前已成功引种栽培500多种植物。据此完成6~8题。8.建设吐鲁番沙漠植物园的主要目的是①繁殖栽培固沙植物,促进荒漠化防治 ②繁殖培育观赏植物,发展沙漠旅游业 ③繁殖栽培药用植物,发展沙产业 ④提取抗病耐寒基因,丰富青藏地区作物品种A.①③ B.①④ C.②③ D.②④
(2022·湖南地理)我国西北某内流河下游河岸地带发育着荒漠植物群落,胡杨为主要建群种,该地地下水平均埋深3~4米。下表反映该植物群落属性及影响因子随离河岸距离增加的变化情况(其中土壤容重与土壤有机质含量呈负相关,土壤电导率与土壤含盐量呈正相关)。据此完成9~11题。
9.随离河岸距离的增加,变化趋势与群落盖度总体相似的影响因子有①海拔 ②土壤含水量 ③土壤有机质含量 ④土壤含盐量A.①② B.②③C.②④ D.③④
10.浅根系草本植物在该植物群落中分布广泛,主要得益于A.胡杨涵养水源B.草本植物水分竞争力强C.地下水埋深浅D.草本植物耐盐碱能力强
11.在离河岸950米到1 250米的地段,该植物群落中灌木消失的主要原因可能是A.土壤有机质减少B.乔木与灌木水分竞争C.土壤含盐量增加D.草本与灌木水分竞争
(全国文综乙)苔原带植被多由低矮灌木及苔藓地衣组成,大多数灌木为极地特有种。苔原带横跨亚欧大陆与北美大陆,呈东西向延伸,仅存在于北冰洋沿岸陆地及岛屿,宽度较小。第四纪冰期,苔原带一度扩展至我国阿尔泰山—阴山一线。其后,随着气温升高,苔原不断向北及高海拔退却。据此完成12~14题。12.受全球气候变暖的影响,亚欧大陆苔原带将A.整体向北移动 B.整体向南移动C.面积扩大 D.面积缩小
(全国文综乙)苔原带植被多由低矮灌木及苔藓地衣组成,大多数灌木为极地特有种。苔原带横跨亚欧大陆与北美大陆,呈东西向延伸,仅存在于北冰洋沿岸陆地及岛屿,宽度较小。第四纪冰期,苔原带一度扩展至我国阿尔泰山—阴山一线。其后,随着气温升高,苔原不断向北及高海拔退却。据此完成12~14题。13.苔原带横跨亚欧大陆,表明A.苔原植被对温度差异不敏感B.亚欧大陆北部湿度东西向差异小C.苔原植被对湿度差异不敏感D.亚欧大陆降水北部最多
(全国文综乙)苔原带植被多由低矮灌木及苔藓地衣组成,大多数灌木为极地特有种。苔原带横跨亚欧大陆与北美大陆,呈东西向延伸,仅存在于北冰洋沿岸陆地及岛屿,宽度较小。第四纪冰期,苔原带一度扩展至我国阿尔泰山—阴山一线。其后,随着气温升高,苔原不断向北及高海拔退却。据此完成12~14题。14.祁连山地针叶林带以上未发现极地特有种灌木,可能是因为祁连山地A.目前针叶林带以上气温高B.目前基带气温高C.冰期针叶林带以上气温高D.冰期基带气温高
(全国文综Ⅰ)岳桦林带是长白山海拔最高的森林带。岳桦林带气候寒冷,生长季短,只有其下部的岳桦才结实(种子)。岳桦结实的海拔上限称为岳桦结实线,岳桦林分布上限即长白山林线。监测表明,20世纪90年代以来,长白山北坡气候持续变暖,岳桦结实线基本稳定;林线的海拔快速提升了70~80米,但近年趋于稳定。据此完成15~17题。15.目前,长白山北坡林线附近的岳桦多为A.幼树 B.中龄结实树C.老树 D.各树龄组混生
(全国文综Ⅰ)岳桦林带是长白山海拔最高的森林带。岳桦林带气候寒冷,生长季短,只有其下部的岳桦才结实(种子)。岳桦结实的海拔上限称为岳桦结实线,岳桦林分布上限即长白山林线。监测表明,20世纪90年代以来,长白山北坡气候持续变暖,岳桦结实线基本稳定;林线的海拔快速提升了70~80米,但近年趋于稳定。据此完成15~17题。16.推测20世纪90年代以来,长白山北坡岳桦林带A.冬季升温幅度小,生长季稳定B.冬季升温幅度大,生长季延长C.冬季升温幅度大,生长季稳定D.冬季升温幅度小,生长季延长
(全国文综Ⅰ)岳桦林带是长白山海拔最高的森林带。岳桦林带气候寒冷,生长季短,只有其下部的岳桦才结实(种子)。岳桦结实的海拔上限称为岳桦结实线,岳桦林分布上限即长白山林线。监测表明,20世纪90年代以来,长白山北坡气候持续变暖,岳桦结实线基本稳定;林线的海拔快速提升了70~80米,但近年趋于稳定。据此完成15~17题。17.在气候变暖背景下,长白山北坡林线近年却趋于稳定,原因可能是A.降水稳定 B.水土流失量稳定C.土壤肥力稳定 D.岳桦结实线稳定
(全国文综Ⅲ)堪察加火山群位于环太平洋火山带的北端,气候冷湿,火山锥各坡的降水差异小,近几十年来受全球气候变化的影响,火山锥的林线(森林分布上限)升高、雪线(终年积雪下限)有所降低。此外,其他干扰也影响林线和雪线高度。例如,火山喷发彻底破坏原有景观,若干年内该火山锥的林线与雪线高度往往发生显著变化。据此完成18~20题。18.一般情况下,与阴坡相比,该地火山锥阳坡的A.林线与雪线更高 B.林线与雪线更低C.林线更高、雪线更低 D.林线更低、雪线更高
(全国文综Ⅲ)堪察加火山群位于环太平洋火山带的北端,气候冷湿,火山锥各坡的降水差异小,近几十年来受全球气候变化的影响,火山锥的林线(森林分布上限)升高、雪线(终年积雪下限)有所降低。此外,其他干扰也影响林线和雪线高度。例如,火山喷发彻底破坏原有景观,若干年内该火山锥的林线与雪线高度往往发生显著变化。据此完成18~20题。19.林线升高,雪线有所降低,表明火山群所在区域气候变化趋势为A.暖湿 B.暖干 C.冷湿 D.冷干
(全国文综Ⅲ)堪察加火山群位于环太平洋火山带的北端,气候冷湿,火山锥各坡的降水差异小,近几十年来受全球气候变化的影响,火山锥的林线(森林分布上限)升高、雪线(终年积雪下限)有所降低。此外,其他干扰也影响林线和雪线高度。例如,火山喷发彻底破坏原有景观,若干年内该火山锥的林线与雪线高度往往发生显著变化。据此完成18~20题。20.火山喷发后若干年内,该火山锥A.林线升高,雪线升高 B.林线升高,雪线降低C.林线降低,雪线升高 D.林线降低,雪线降低
(1)海水养殖导致水质变差,影响海草生长;工农业生产排放污水,污染海洋环境,使海草死亡;开挖航道、围填海等工程建设占用海草生存空间;收挖海鲜、底网拖鱼等活动,会带走海草,破坏底土。(2)海草床面积大,根系发达,固土能力强;叶片密度大,减缓底层水流速度,减少对海床的侵蚀;加速悬浮物沉降,增加海床厚度。
(3)海草光合作用减弱,吸收二氧化碳和释放氧气的能力降低;死亡的海草被分解后释放二氧化碳;海草吸附和沉降的有机颗粒减少,固碳能力降低;失去海草根系固定,沉积于海床中的部分有机颗粒上浮,分解释放二氧化碳量增多。(4)充分利用光照;充分利用海洋空间;两种草类优势互补;提高海草床生态效益。
(5)河流挟带泥沙会造成海水浑浊度增加,降低光照强度,影响海草的光合作用;河流径流会造成海水盐度和温度的变化,影响海草的生长;河流从陆地上带来的污染物易造成海草死亡或退化;河口附近水体扰动大,不利于海草着床生长。
(2024·广东惠州模拟)2010年互花米草成功入侵黄河口湿地,从低潮滩的光滩区域扩张到中高湖滩的盐地碱蓬区域,到2020年已成为优势物种。互花米草根系发达,对潮沟形态特征和植物群落的演变产生重大影响。下图示意2010年和2020年互花米草入侵对黄河口湿地典型区潮沟演变的影响。据此完成1~2题。
1.互花米草入侵导致潮沟变窄且长度缩短,主要原因是互花米草①减少潮汐运动频率②促进潮沟淤泥形成③加快泥沙沉积速率④加快泥沙输送速率A.①② B.②③ C.③④ D.②④
2.互花米草入侵使碱蓬大面积减少,最主要原因是中高潮滩A.海水浸淹频率降低 B.土壤含盐量提高C.互花米草阻挡光照 D.土壤含水量增加
(2024·贵州黔东南九校联考)金沙江干热河谷山高谷深,南北连绵,平均蒸发量是降水量的3.76倍。当地人常过着自给自足或“靠山吃山”的生活。下图为“金沙江干热河谷植被演替图”。据此完成3~5题。3.金沙江河谷常绿硬叶林A.四季不落叶 B.耐寒耐旱C.垂直结构复杂 D.蒸腾作用较弱
(2024·贵州黔东南九校联考)金沙江干热河谷山高谷深,南北连绵,平均蒸发量是降水量的3.76倍。当地人常过着自给自足或“靠山吃山”的生活。下图为“金沙江干热河谷植被演替图”。据此完成3~5题。4.导致该河谷植被演替的主要原因是A.人类破坏 B.水分变少C.地势变陡 D.土壤肥力降低
(2024·贵州黔东南九校联考)金沙江干热河谷山高谷深,南北连绵,平均蒸发量是降水量的3.76倍。当地人常过着自给自足或“靠山吃山”的生活。下图为“金沙江干热河谷植被演替图”。据此完成3~5题。5.金沙江河谷植被演替后,该地A.植被层次结构增加 B.冲蚀作用减弱C.生物多样性减少 D.生物风化增强
(2024·九省联考安徽地理)下面图1为我国长白山南坡海拔2 050 m处苔原带的某样地剖面。研究发现,该剖面包含火山爆发前土壤层、火山
爆发后土壤层、火山灰层和母质层。图2为该剖面③层中的孢粉组成。孢粉是植物孢子和花粉的总称,通常用地层中的孢粉作为识别过去植被的证据。据此完成6~8题。
6.图1中①②③依次为A.火山爆发后土壤层 火山灰层 火山爆发前土壤层B.火山爆发前土壤层 火山灰层 火山爆发后土壤层C.火山爆发后土壤层 火山爆发 前土壤层 火山灰层D.火山灰层 火山爆发前土壤层 火山爆发后土壤层
7.火山灰层中有大量一千多年前的树木残体,据此可推测A.树木残体来自常绿阔叶树种B.树木残体来自常绿硬叶树种C.火山爆发前林线高于现代林线D.火山爆发前冬季积雪期更长
8.根据剖面③层中孢粉组成可知,在该层代表的时期内,当地植被演替方向为A.从蕨类为主向草本为主B.从草本为主向木本为主C.从蕨类为主向木本为主D.从木本为主向蕨类为主
(2024·福建龙岩质检)如下图所示,内蒙古赤峰市大青山山地阳坡长满了草本植物,阴坡则长满了白桦林和灌木,但该山山顶植被分布差异并不显著。据此完成9~11题。9.形成该山阴坡和阳坡植被分布不同的直接影响因素是A.土壤肥力 B.光照强度C.土壤水分 D.土壤温度
(2024·福建龙岩质检)如下图所示,内蒙古赤峰市大青山山地阳坡长满了草本植物,阴坡则长满了白桦林和灌木,但该山山顶植被分布差异并不显著。据此完成9~11题。10.该山山顶植被坡向分布的差异并不显著,主要原因是山顶A.光照条件差异比较小B.坡向土壤肥力差异小C.水热交换频繁且深入D.植被种类较单调
(2024·福建龙岩质检)如下图所示,内蒙古赤峰市大青山山地阳坡长满了草本植物,阴坡则长满了白桦林和灌木,但该山山顶植被分布差异并不显著。据此完成9~11题。11.若地质构造稳定、气候无明显变化,山顶植被变化趋势为A.与地带性植被差异缩小,森林比例上升B.与地带性植被差异缩小,草本比例上升C.与地带性植被差异扩大,森林比例上升D.与地带性植被差异扩大,草本比例上升
(2024·山西临汾模拟)白刺灌丛是甘肃省民勤县荒漠区存活面积最大的天然植被。20世纪50~60年代,白刺灌丛因过度开垦受到了毁灭性干扰。近年来,随着“关井压田”的实施,致使大面积土地弃耕撂荒,当地植被逐渐得到恢复,该地区生态修复以自然恢复为主,且已初见成效。下表示意民勤县退耕后土壤表层含水率(指土壤中实际含水量占烘干土质量的百分数)的变化及该地区植被演替情况。完成12~14题。
12.导致退耕1~8年土壤表层含水率变化的主要因素是A.植被 B.气温C.降水 D.地形
13.退耕13年以来,白刺灌丛得以恢复主要是因为A.土壤墒情改善 B.土层厚度增加C.土壤温度升高 D.土壤结构改良
14.该地区生态修复以自然恢复为主的原因是A.自然条件优 B.恢复成效好C.生态更稳定 D.社会压力小
15.(2024·云南大理模拟)阅读图文材料,完成下列要求。海草是高等被子植物,根系发达,光合作用效率高,一般生长在浅而清澈的海域。大面积的海草称为海草床,具有维护海岸线及海床稳定、为海洋生物提供食物来源、固碳释氧、缓解气候变化等多重功能。随着
近年来海岸带的经济发展,全球海草床快速衰退。我国科研团队在海南岛远离河口的海域开启了海底“种草记”,人工移植海草并采取低草和高草两种草类相结合的种植方式,形成新的“海底草原”。如图为海草床固碳示意图。
(1)说出海草床衰退的主要人为原因。
答案 海水养殖导致水质变差,影响海草生长;工农业生产排放污水,污染海洋环境,使海草死亡;开挖航道、围填海等工程建设占用海草生存空间;收挖海鲜、底网拖鱼等活动,会带走海草,破坏底土。
(2)分析海草床在稳定海床方面的作用。
答案 海草床面积大,根系发达,固土能力强;叶片密度大,减缓底层水流速度,减少对海床的侵蚀;加速悬浮物沉降,增加海床厚度。
(3)据图文分析,海草床衰退后,固碳释氧能力下降的原因。
答案 海草光合作用减弱,吸收二氧化碳和释放氧气的能力降低;死亡的海草被分解后释放二氧化碳;海草吸附和沉降的有机颗粒减少,固碳能力降低;失去海草根系固定,沉积于海床中的部分有机颗粒上浮,分解释放二氧化碳量增多。
(4)说出低草和高草两种草类相结合种植方式的优势。
答案 充分利用光照;充分利用海洋空间;两种草类优势互补;提高海草床生态效益。
相关课件
这是一份第一部分 素养2 专题5 主题5 土壤发育--2025年高考地理大二轮专题复习课件+讲义+专练,文件包含第一部分素养2专题5主题5土壤发育--2025年高考地理大二轮专题复习课件pptx、第一部分素养2专题5主题5土壤发育--2025年高考地理大二轮专题复习强化练习docx、第一部分素养2专题5主题5土壤发育--2025年高考地理大二轮专题复习教师版docx、第一部分素养2专题5主题5土壤发育--2025年高考地理大二轮专题复习学生版docx等4份课件配套教学资源,其中PPT共60页, 欢迎下载使用。
这是一份第一部分 素养2 专题5 主题4 海洋相关--2025年高考地理大二轮专题复习课件+讲义+专练,文件包含第一部分素养2专题5主题4海洋相关--2025年高考地理大二轮专题复习课件pptx、第一部分素养2专题5主题4海洋相关--2025年高考地理大二轮专题复习强化练习docx、第一部分素养2专题5主题4海洋相关--2025年高考地理大二轮专题复习教师版docx、第一部分素养2专题5主题4海洋相关--2025年高考地理大二轮专题复习学生版docx等4份课件配套教学资源,其中PPT共60页, 欢迎下载使用。
这是一份第一部分 素养2 专题5 主题3 水系演变--2025年高考地理大二轮专题复习课件+讲义+专练,文件包含第一部分素养2专题5主题3水系演变--2025年高考地理大二轮专题复习课件pptx、第一部分素养2专题5主题3水系演变--2025年高考地理大二轮专题复习强化练习docx、第一部分素养2专题5主题3水系演变--2025年高考地理大二轮专题复习教师版docx、第一部分素养2专题5主题3水系演变--2025年高考地理大二轮专题复习学生版docx等4份课件配套教学资源,其中PPT共60页, 欢迎下载使用。