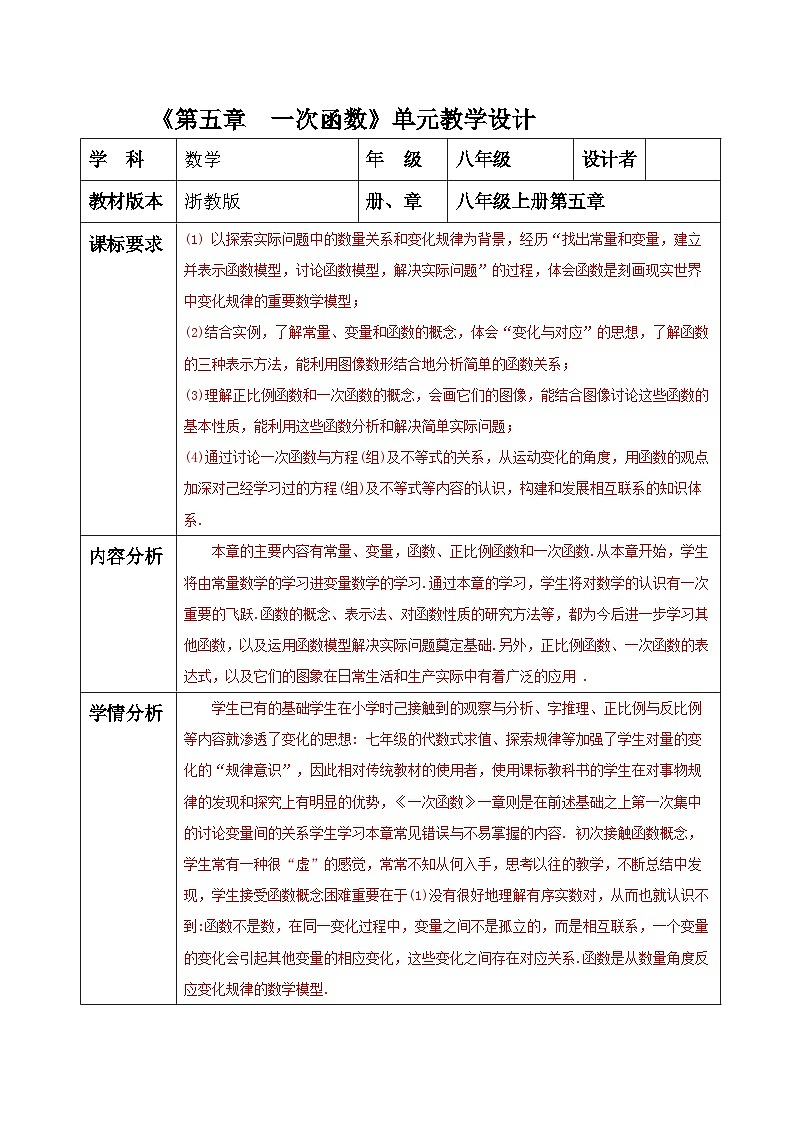
所属成套资源:浙教版数学八上PPT课件+教案+单元教案整套
数学八年级上册5.1 常量与变量优质ppt课件
展开
这是一份数学八年级上册5.1 常量与变量优质ppt课件,文件包含浙教版数学八上51《常量与变量》课件pptx、浙教版数学八上第5章《一次函数》单元整理分析教案docx、浙教版数学八上51《常量与变量》教案docx等3份课件配套教学资源,其中PPT共31页, 欢迎下载使用。
从数学的角度来分析现实世界的各种现象时,会遇到各种各样的量. 从一个变化的过程中走来,带来两个“变化”:从“定性”分析,走向“定量”分析,从“常量数学”走向“变量数学”. 在某一个过程中,有些量固定不变,有些量不断改变,并且一个量会随着另一个量的变化而变化.让学生理解常量和变量的相对性.
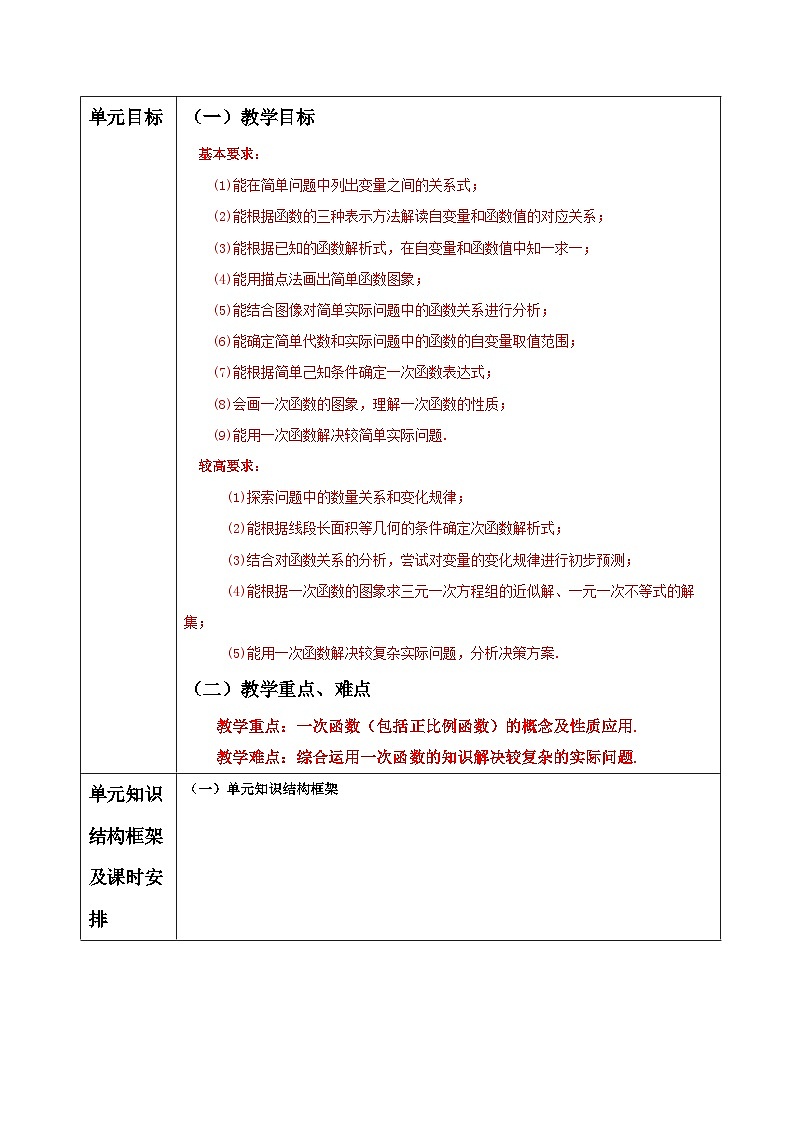
教学目标:1.通过实例体验在一个过程中有些量固定不变,有些量不断地变 化. 2.了解常量、变量的概念,体验在一个过程中常量与变量相对地 存在. 3.会在简单的过程中辨别常量与变量.教学重点:常量和变量的概念.教学难点:找出实际问题中的常量和变量.
问题:影响乌鸦喝(瓶中)水的因素有哪些? 它是怎么解决的?
追问:在扔石头的过程中 在喝水的过程中
1.圆的面积公式为S=r2.取一些不同的r的值,求出相应的r的值:
r =______cm
S =______cm2
思考:在计算半径不同的圆的面积的过程中有哪些量在变?哪些量不变?
思考:r还能取别的数值吗?
h =______ m
思考:在根据不同的时间计算下落的距离的过程中有哪些量改变?哪些量不变?
思考:t还能取别的数值吗?
1.在计算半径不同的圆的面积的过程中,变化的量是_______________.不变化的量是__________.
这个问题反映了______________________________的变化过程.
当我们用数学来分析现实世界的各种现象时,会遇到各种各样的量和数量关系,如物体运动中的速度、时间和距离;圆的半径、周长和圆周率;购买商品的数量、单价和总价;某城市一天中各时间的气温……在某一个过程中、有些量固定不变,有些量不断改变.
讨论下面的问题:2.假设钟点工的工资标准为25元/时,设工作时数为t(时),应得工资额为m(元),则m=25t. 取一些不同的t的值,求出相应的m的值:
在根据不同的工作时数计算钟点工应得工资额的过程中,哪些量改变?哪些量不变?
上述运动变化过程中出现的数量,你认为可以怎样分类?
在一个过程中,固定不变的量称为常量.
在一个过程中,可以取不同数值的量称为变量.
如上面两题中,圆周率π和钟点工的工资标准25元/时.
又如,购买同一种商品时,商品的单价是常量,购买的商品数量和相应的总价是变量.
如上面两题中,半径r和圆面积S,工资时数t和工资额m都是变量。
1、若汽车行驶的速度是60千米/小时,则其中常量、变量分别是什么?
常量是60千米/小时;变量是S,t.
2、若汽车行驶的路程为s千米(s是已知数),则其中常量、变量分别是什么?
常量是s; 变量是v,t.
3、若汽车行驶的时间为t小时(t是已知数),则其中常量、变量分别是什么?
常量是t;变量是S,v.
注意:常量与变量是在一个过程中相对存在的。
路程=速度×时间,即S=vt.
例 一家快递公司的收费标准如下图,用t表示邮件的质量,p表示每件快递费,n表示快递邮件的件数.
(2)在投寄快递邮件的事项中,t、p、n是常量,还是变量?若0
相关课件
这是一份浙教版八年级上册5.1 常量与变量完美版ppt课件,文件包含浙教版数学八上51常量与变量课件pptx、浙教版数学八上51常量与变量练习docx、浙教版数学八上51常量与变量教案doc等3份课件配套教学资源,其中PPT共14页, 欢迎下载使用。
这是一份初中数学第5章 一次函数5.1 常量与变量完整版课件ppt,共21页。PPT课件主要包含了学习目标,人间四月芳菲尽,山寺桃花始盛开,白居易,高处不胜寒,情景导入,天气温度,高山气温,海拔高度,请说明你的道理等内容,欢迎下载使用。
这是一份数学八年级上册第5章 一次函数5.1 常量与变量集体备课课件ppt,共24页。PPT课件主要包含了教学目标,讨论下面的问题,m25t,Sπr2,变量是,常量是,千米小时,1填写下表,tpn是变量,p是变量等内容,欢迎下载使用。

