 
 
所属成套资源:人教版高中生物必修一同步练习
高中生物人教版 (新课标)必修1《分子与细胞》第1节 细胞膜──系统的边界复习练习题
展开
这是一份高中生物人教版 (新课标)必修1《分子与细胞》第1节 细胞膜──系统的边界复习练习题,共5页。
A. 把细胞放在清水里,胀破细胞
B. 用针孔破细胞 
C. 用镊子把细胞膜剥下来
D. 用石英砂研靡细胞 
2. (2016年珠海市月考)下列有关细胞膜的叙述,不正确的是( )
 A.细胞膜主要由脂质和蛋白质组成
 B.不同细胞,其细胞膜蛋白质的种类和数量基本相同
 C.组成细胞膜的脂质中,磷脂最丰富
 D.癌细胞的恶性增殖和转移与癌细胞膜成分的改变有关
3.细胞膜具有控制物质进出细胞的功能。下列有关这一功能的理解,不正确的是( ) 
A. 细胞需要的物质可以进出细胞 
B. 细胞不需要或对细胞有害的物质一般不能进入细胞 
C. 细胞中的成分如核酸等不会流失到细胞外 
D. 由于细胞膜的存在,致病的病毒、细菌等不能进入细胞 
4. 水溶性染色剂 PI ,能与核酸结合而使细胞核着色,可将其应用于细胞死活的鉴别。细胞浸泡于一定浓度的 PI 中,仅有死亡细胞的细胞核会被染色,活细胞则不着色。但将 PI 注射到活细胞后,该细胞核会着色。利用 PI 鉴别细胞的基本原理是( )。 
A. 死细胞与活细胞的核酸结构不同 
B. 死细胞与活细胞的核酸含量不同 
C. 活细胞能分解染色剂 PI
 D. 活细胞的细胞膜阻止 PI 的进入 
5. 下列结构中,所有高等植物细胞都具有的是( )
A. 大液泡 B. 中心体 C. 细胞壁 D. 叶绿体 
6.植物细胞具有一定的强度,这是其由于存在着( ) 
A. 细胞膜 B. 叶绿体 C. 液泡 D. 细胞壁 
7.下列生物中无叶绿体,但有细胞壁的生物是( )
A. 噬菌体 B. 大肠杆菌 C. 衣藻 D. 草履虫 
8. 多细胞动物进行细胞之间的信息传递,可分为直接传递和间接传递两种。下列哪类物质在细胞之间起着间接传递信息的作用( )
A.激素 B.维生素 C.糖类 D.脂肪
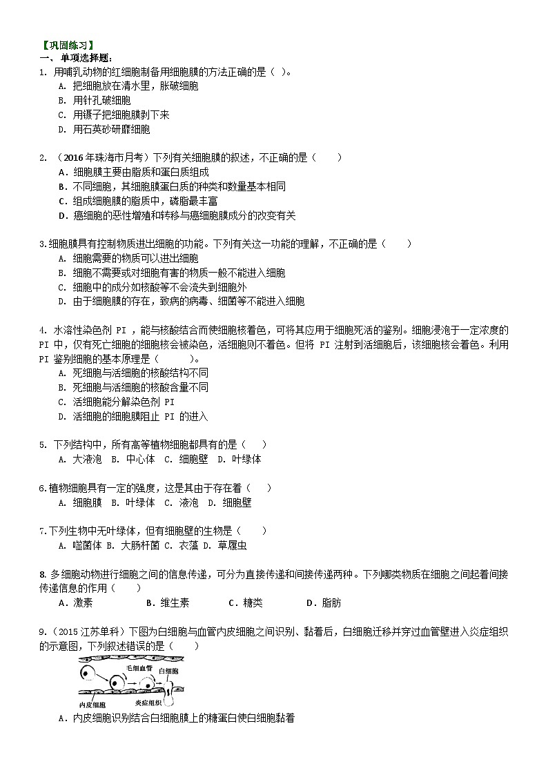
9.(2015江苏单科)下图为白细胞与血管内皮细胞之间识别、黏着后,白细胞迁移并穿过血管壁进入炎症组织的示意图,下列叙述错误的是( )
 
 A.内皮细胞识别结合白细胞膜上的糖蛋白使白细胞黏着
 B.白细胞在血管内黏着、迁移需要消耗ATP
 C.黏着、迁移过程中白细胞需进行基因的选择性表达
 D.白细胞利用细胞膜的选择透过性穿过血管壁进入炎症组织
10. 下列不属于细胞间信息交流实例的是 ( )
A.胰岛B细胞产生的胰岛素通过血液运输到肝脏,与肝细胞膜表面的受体结合
B.吞噬细胞对抗原处理后,以亲密接触方式将抗原呈递给T细胞
C.高等植物细胞之间通过胞间连丝进行物质运输和信息交流
D.细胞内通过蛋白质纤维组成的网架结构进行物质运输、能量转换和信息传递
非选择题
1. (2016年北京四中模拟考)请根据“体验制备细胞膜的方法”完成以下问题:
 将实验材料放入________中,细胞吸水膨胀直至涨破,得到细胞膜。
 ①制片:用滴管吸取少量红细胞稀释液,滴一小滴在载玻片上,盖上盖玻片,制成临时装片。
 ②观察:先在________下找到红细胞,再转换成高倍镜,直至清晰地看到红细胞。
 ③滴水:往载物台上盖玻片的一侧滴一滴蒸馏水,同时在另一侧用吸水纸小心吸引。几分钟后,观察到红细胞的形态变化是________。
 回答下列问题:
 (1)为什么不用鸟类的血细胞?________。
 (2)在此实验中,某同学误将5%的NaCl代替了蒸馏水,他将看到的现象是________。
 (3)按照本实验的方法步骤,采用________方法才能获得较纯净的细胞膜。
 (4)如果用植物细胞代替动物细胞,按照上述方法做此实验,会得到细胞膜吗?为什么?________。
2. 下图是细胞间的三种信息交流方式,请据图回答:
 
(1)图A表示通过细胞分泌的化学物质,随①________到达全身各处,与靶细胞表面的②受体结合,将信息传递给靶细胞。
(2)图B表示通过相邻两细胞的____________________,使信息从一个细胞传递给另一个细胞,图中③表示________________,请举一个例子:________________。
 (3)图C表示相邻两植物细胞之间通过④________形成________,携带信息的物质可以从一个细胞传递给另一个细胞。
(4)由以上分析可知:在多细胞生物体内,各个细胞之间要维持功能的协调,才能使生物体健康地生存。这种协调性的实现不仅依赖于物质和能量的交换,也有赖于___________的交流,这种交流大多与________有关。
3. 物质通过细胞膜与膜的流动性有密切关系,为了探究温度对膜流动性的影响,做了下述实验:分别用红色、绿色荧光剂标记人和鼠细胞膜上的蛋白质,然后让两个细胞在37℃下融合,40分钟后,发现融合后细胞膜上的红色和绿色均匀相间分布。有人认为该实验没有完成,请你继续完成探究实验:
①补充未完成步骤:_______________________________________________________。
②请指出可以从哪两个方面来观察实验结果:
 a _______________________________________________________;
 b _______________________________________________________。
③请预测该实验最可能得出的结论:_______________________________________________________。
 4. 某研究性学习小组欲研究细胞膜的结构和成分,如果你是课题组成员,请你设计一个简易实验得到较纯净的细胞膜,并对其成分进行鉴定。
(1)应选取人的哪种细胞做实验?( ),其原因是 。
A.成熟红细胞 B.神经细胞 C.白细胞 D.口腔上皮细胞
(2)将选取的上述材料放入 中,由于渗透作用,一段时间后细胞将破裂。
(3)经过(2)的实验步骤后,再用___________法获得纯净的细胞膜,将膜成分分离提纯后,用__________试剂可鉴定其中的蛋白质,具体现象是____ ________。
(4)若将细胞膜的磷脂提取后放入盛有水的容器中,下列能正确反应其分布的图是( )
(5)通过有关方法,测得多种膜的化学成分,如下表:
根据表格中数据,分析构成细胞膜与细胞器膜的化学物质组成上的共同点是 ;
化学物质组成的主要区别是 。
5. 科学家在进行细胞膜化学成分的分析时,需制备较纯净的细胞膜。从真核细胞分离出纯净的细胞膜较为困难,因为会有细胞内其他膜的混杂。而哺乳动物(或人)的成熟红细胞没有内膜,没有细胞核,将其特殊处理后,造成红细胞破裂发生溶血现象,再将流出细胞外的物质冲洗掉,剩下的结构就是较纯净的细胞膜,在生物学上称为“血影”。对“血影”的分析得知其他化学组成如下:蛋白质49﹪,脂类43﹪,糖类8﹪。
有的科学家将“血影”中的脂类提取出来,使其在空气-水界面上铺展成单分子层,所形成的薄膜面积是原来细胞整个表面积的二倍。
(1)如何处理红细胞才能使其发生溶血现象?
(2)红细胞溶血后,溶出细胞外的物质应该是 ,这种物质的特性是
 ,因而使红细胞具有 的功能。
 (3)脂质单分子层的面积是细胞表面积的二倍,这说明了 
【答案与解析】
一、单选题
1【答案】A
【解析】细胞太小,用 B 、 C 、 D 三种方法皆不可取。细胞内物质有一定浓度,动物细胞在清水中时,水会通过渗透作用进入细胞,将细胞胀破,细胞内的物质流出,由此可得到细胞膜。 
2【答案】B 
【解析】细胞膜主要由磷脂和蛋白质组成,A正确;不同细胞,细胞膜上蛋白质的种类和数量不同,B错误;磷脂双分子层是细胞膜的基本骨架,组成细胞膜的脂质中,磷脂最丰富,C正确;癌变细胞,其膜上的糖蛋白减少,导致癌细胞容易恶性增殖和转移,D正确。故选B。
3【答案】D
【解析】有些病毒、细菌也能侵入细胞,使生物体患病。
4【答案】D
【解析】活细胞的细胞膜具有控制物质进出细胞的作用,不允许染色剂 PI 这种大分子化合物进入细胞,因此不能被染上色;死细胞的细胞膜丧失了这项功能,染色剂进入细胞,细胞核被染色。
5【答案】 C 
【解析】只有成熟植物细胞才有大液泡;只有低等植物细胞才有中心体;根尖等非绿色植物细胞没有叶绿体;所有植物细胞都有细胞壁。 
6【答案】 D 
【解析】植物细胞的细胞壁由于纤维素和果胶组成,对植物细胞起支持和保持作用,使植物细胞具有一定的强度。 
7 【答案】 B 
【解析】噬菌体为病毒,没有叶绿体也没有细胞壁;衣藻为低等植物细胞,细胞内含叶绿体和细胞壁;草履虫为单细胞动物不含叶绿体和细胞壁;大肠杆菌为原核生物,具有细胞壁,但只含有核糖体一种细胞器。 
8【答案】A
【解析】 激素由分泌细胞产生,然后再作用于靶细胞发挥作用。
9.【答案】D 
【解析】细胞间的识别、黏着是依靠糖蛋白来完成的,A正确;白细胞在血管内黏着、迁移是耗能过程,需要消耗ATP,B正确;黏着、迁移过程中自细胞需进行基因的选择性表达,C正确;白细胞穿过血管壁是通过血管内皮细胞间隙进入炎症组织的,没有穿过膜结构,白细胞的变形利用了细胞膜的流动性,D错误。
10【答案】D
【解析】A、B、C三个选项中,属于细胞间的信息交流,而D答案属于细胞内的信息交流。
二、非选择题:
1【答案】①清水 ②低倍镜 ③凹陷消失,细胞体积增大,细胞破裂,内容物流出
 (1)因为鸟类的血细胞有细胞核和众多的细胞器
 (2)红细胞皱缩 (3)高速离心
 (4)不会,由于植物细胞有细胞壁保护,不能获取细胞膜
【解析】制备细胞膜时,常以哺乳动物成熟的红细胞为实验材料,根据渗透原理,将实验材料放人清水中,使红细胞吸水膨胀直至涨破,再利用差速离心法得到细胞膜。实验过程为:①制片:用滴管吸取少量红细胞稀释液,滴一小滴在载玻片上,盖上盖玻片,制成临时装片。②观察:先在低倍镜下找到红细胞,再转换成高倍镜,直至清晰地看到红细胞。③滴水:往载物台上盖玻片的一侧滴一滴蒸馏水,同时在另一侧用吸水纸小心吸引。几分钟后,观察到红细胞体积增大,细胞破裂,内容物流出。因为鸟类的血细胞有细胞核和众多的细胞器,即有核膜和细胞器膜,会干扰实验结果,所以不用鸟类的血细胞作为本实验的实验材料。5%的NaCl相对于红细胞液是高渗溶液,红细胞在该溶液中会失水皱缩。如果用植物细胞代替动物细胞,按照上述方法做此实验,将不会得到细胞膜,因为植物细胞有细胞壁保护,不能获取细胞膜。
2【答案】
(1)血液 
(2)细胞膜接触 与膜结合的信号分子 精子和卵子之间的识别和结合
(3)胞间连丝 通道 
(4)信息 细胞膜的结构和功能
【解析】本题考查细胞间的识别作用
3【答案】
①分别将细胞放在温度低于37℃(如0℃)、高于37℃(如60℃)的条件下重复上述实验 
②a.相同时间之后,观察红色和绿色荧光物质在细胞膜上分布的情况
 b.比较红色和绿色荧光物质在细胞膜上均匀分布时所需要的时间 
③在一定温度范围内,随着温度的升高,细胞膜的流动性加强。
【解析】本题综合再现制备细胞膜并探究其成分的方法,旨在感悟实验材料的正确选取对于科学研究的重要性;体验制备细胞膜的过程中所蕴涵的生物学原理和科学方法
4【答案】
(1)A 成熟的红细胞除细胞膜外无其他的膜结构 
(2)清水 
(3)离心 双缩脲 溶液出现紫色 
(4)A 
(5)主要由蛋白质和脂质组成;细胞器膜蛋白质含量较高,脂类含量较低;细胞膜都含有糖类,而细胞器膜不含糖类。
5【答案】
(1)将红细胞置于蒸馏水中,使其渗透吸水而涨破
(2)血红蛋白 容易与氧结合,也容易与氧分离 运输氧气
(3)磷脂在细胞膜中是双分子层
【解析】细胞膜是由双层磷脂分子组成的,放在蒸馏水中会吸水胀破,放出的物质是运输氧气的血红蛋白,血红
蛋白的特点是容易与氧结合,也容易与氧分离。物质种类
蛋白质(%)
脂质(主要是磷脂%)
糖类(%)
变形虫细胞膜
54
42
4
小鼠肝细胞膜
44
52
4
人红细胞膜
49
43
8
线粒体内膜
76
24
0
叶绿体片层膜
70
30
0
相关试卷
这是一份人教版 (2019)必修1《分子与细胞》第1节 细胞膜的结构和功能课后测评,共7页。试卷主要包含了基础知识,能力提升等内容,欢迎下载使用。
这是一份人教版 (2019)必修1《分子与细胞》第1节 细胞膜的结构和功能习题,共8页。
这是一份高中生物人教版 (2019)必修1《分子与细胞》第1节 细胞膜的结构和功能同步训练题,共6页。试卷主要包含了选择题,非选择题等内容,欢迎下载使用。
 
 
 
 
 
 
 
 
 


