 
 
人教版 (2019)必修1《分子与细胞》第3章 细胞的基本结构第1节 细胞膜的结构和功能练习
展开3.1 细胞膜的结构和功能
●基础题
1、在处理污水时,人们设计出一种膜结构,有选择地将有毒的重金属离子阻挡在膜的一侧,以降低重金属离子污染。这是试图模拟细胞膜的( )
A.将细胞与外界环境分隔开的功能 B.控制物质进出细胞的功能
C.进行细胞间信息交流的功能 D.细胞膜能够分泌激素的功能
2. 蝴蝶将一株油菜的花粉带到另一株油菜花的柱头上后,会发生花粉萌发、花粉管伸长、释放精子、精卵融合等一系列生理反应;若将一株油菜花的花粉带到一朵桃花的柱头上则不会发生这一系列反应。该现象能很好地说明细胞膜( )
A.主要由脂质和蛋白质组成 B.可将细胞与外界环境分隔开
C.控制物质出入细胞的作用是相对的 D.能进行细胞间的信息交流
3、下列生物中,除细胞膜外几乎不含磷脂分子的有( )
①乳酸菌 ②变形虫 ③肺炎双球菌 ④蓝藻 ⑤酵母菌
A、②③⑤ B.②③④ C.①③④ D.①④⑤
4. 下列能够反映细胞膜的结构特点的实例是( )
①白细胞吞噬病菌 ②不能吸收蛋白质 ③变形虫的变形运动 ④水分子能自由进出细胞 ⑤细胞融合
A. ①②③ B. ①③⑤ C. ①④⑤ D. ③④⑤
5、(2016年海南卷) 科学家用两种荧光染料分别标记人和小鼠细胞表面的蛋白质分子,将这两种标记细胞进行融合。细胞刚发生融合时,两种荧光染料在融合细胞表面对等分布(即各占半边),最后在融合细胞表面均匀分布。这一实验现象支持的结论是 ( )
A. 膜蛋白能自主翻转 B. 细胞膜具有流动性
C. 细胞膜具有选择透过性 D. 膜蛋白可以作为载体蛋白
6、脂类物质能优先通过细胞膜是因为( )
A、细胞膜以磷脂双分子层为基本支架 B、细胞膜上有搬运脂类物质的蛋白质
C、细胞膜上有糖蛋白 D、磷脂分子和蛋白质分子大多可以运动
7、尽管桃花水母细胞内几乎全是水,但其细胞膜和其他膜结构并未被水溶解。这主要与构成生物膜的主要成分——脂质的哪种特点有重要关系( )
A. 亲水性 B. 疏水性 C. 稳定性 D. 特异性
8.科学家将哺乳动物或人的成熟红细胞放进蒸馏水中,造成红细胞破裂出现溶血现象,再将溶出细胞外的物质冲洗掉,剩下的结构在生物学上称为“血影”,那么,“血影”的主要成分有( )
A.无机盐、蛋白质 B.蛋白质、糖类 C.脂肪、蛋白质 D.脂质、蛋白质
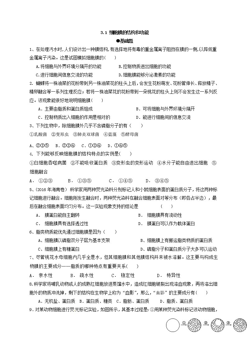
9.对某动物细胞进行荧光标记实验,如图所示,其基本过程是:①用某种荧光染料标记该动物细胞,细胞表面出现荧光斑点;②用激光束照射该细胞表现出荧光的某一区域,该区域荧光淬灭(即消失);③停止激光束照射一段时间后,该区域的荧光逐渐恢复,即又出现了荧光斑点。上述实验不能说明的是( )
A.细胞膜具有流动性 B.荧光染料能与细胞膜的组成成分结合
C.细胞膜具有信息传递功能 D.根据荧光恢复的速率可推算出细胞膜中蛋白质或脂质的流动速率
10. 细胞膜的外表,有一层由细胞膜上的蛋白质与多糖结合形成的糖蛋白,叫做糖被。它在细胞的生命活动中具有重要的功能。下列各种生理功能的完成,与其有密切关系的是( )
①胃黏膜上皮细胞的保护作用 ②呼吸道上皮细胞的润滑作用 ③红细胞膜上的血型决定 ④卵细胞膜表面对同物种精子的识别 ⑤人体免疫细胞识别外来侵入物 ⑥对O2的运输 ⑦使细胞与周围环境分开
A. ④⑤⑥⑦ B. ①②③④⑤ C. ①④⑤⑥ D. ①②④⑤⑦
11.水溶性染色剂(PI)能与核酸结合而使细胞核染色,以此用于细胞死活的鉴别。将细胞浸泡在一定浓度的PI中,仅有死亡细胞的核会被染色,活细胞则不着色,但将PI注射到活细胞中,则细胞核会着色。利用PI鉴别细胞死活的基本原理是( )
A.活细胞的细胞膜阻止PI的进入 B.活细胞能分解PI
C.死细胞与活细胞的核酸结构不同 D.死细胞与活细胞的核酸含量不同
12. 下列关于细胞膜功能的实验分析,不正确的是( )
A.将大量同种生物和亲缘关系较远的精子和卵细胞混合在一起,发现只有同种生物的精子和卵细胞才能结合,说明细胞膜具有信息交流的功能
B.细胞置于盐酸溶液中,盐酸能进入细胞中,说明细胞膜具有控制物质进出的功能
C.有些病菌、病毒能侵入细胞,使生物体患病,说明细胞膜的功能具有相对性
D.细胞间的信息交流使生物体作为一个整体完成生命活动
13. 将酶、抗体、核酸等生物大分子或小分子药物用磷脂制成的微球体包裹后,更容易运输到患病部位的细胞中,这是因为( )
A. 微球体能将生物大分子药物水解成小分子药物
B. 生物膜具有半透性,优先让生物大分子物质通过
C. 磷脂双分子层是生物膜的基本支架,且具有一定的流动性
D. 生物膜具有选择透过性,能够允许对细胞有益的物质进入
14、科学家发现细胞膜中脂肪酸链的不饱和程度越高,细胞膜的相变温度越低。下列相关叙述不正确的是 ( )
A.细胞膜中的脂肪酸链主要位于磷脂分子中
B.维持流动的液晶态是实现细胞膜功能的必要前提
C.植物细胞的细胞膜中不饱和脂肪酸含量越高,耐寒性越强
D.耐寒植物细胞膜中的脂肪酸饱和度较高,且细胞膜的流动性也较高
15.如图是细胞膜结构模式图,相关叙述中正确的是 ( )
A.若该图表示动物细胞膜,则A面为细胞质基质
B.①是蛋白质,与糖类结合形成糖蛋白,在细胞间的信息交流方面具有重要的作用
C.该“膜结构”也可表示内质网、高尔基体膜等
D.③是磷脂分子的头端,具有疏水性,④是磷脂分子的尾端,具有亲水性
16.1972年辛格和尼科尔森在新的观察和实验证据的基础上,提出了关于细胞膜的分子结构模型,即流动镶嵌模型。下列不符合细胞膜的流动镶嵌模型的说法的是 ( )
A.磷脂双分子层是轻油般的流体,具有流动性 B.嵌入磷脂双分子层的蛋白质分子大多能运动
C. 每个磷脂分子的疏水端都向内 D.细胞膜中的磷脂分子和蛋白质分子之间没有联系,所以才具有流动性
17.下图表示细胞膜的功能模式图。据图分析,下列说法不正确的是( )
A.功能①在生命起源过程中具有重要作用
B.功能②表示进入细胞的物质对细胞都有利
C.胰岛素调控生命活动可用图中③表示
D.相邻的植物细胞可通过功能④进行信息交流
18.对细胞膜结构和组成的研究经历了一个漫长的过程。请根据所学知识,回答下列问题:
(1)早在19世纪末期,研究人员就曾选用500多种化学物质对细胞的透性进行上万次的研究。发现凡是溶于脂肪的物质,很容易穿过膜,反之,不容易穿过膜。这表明:细胞膜是由________________构成的。
(2)将人的红细胞置于蒸馏水中,红细胞发生的形态变化是________________。经过上述步骤后,可用下列哪两种方法获得纯净的细胞膜(多选)( ) A.静置 B.加热 C.离心 D.过滤
将加有红细胞的蒸馏水放置一段时间后,在该液体的________(填“上”“中”或“下”)层能得到破碎的脂质。
(3)通过其他方法,测得多种细胞膜的化学成分,如下表:
| 物质种类 膜的类别 | 蛋白质(%) | 脂质(%)(主要是磷脂) | 糖类(%) | 
| 变形虫细胞膜 | 54 | 42 | 4 | 
| 小鼠肝细胞膜 | 44 | 52 | 4 | 
| 人红细胞膜 | 49 | 43 | 8 | 
依据上表数据,分析构成不同细胞的细胞膜在化学组成上的共同点是组成不同细胞的细胞膜的物质________相同,主要区别是组成不同细胞的细胞膜的物质_________有差别。
(4)通过有关方法,测得多种膜的化学成分,如下表:
①依据上表数据,请分析构成细胞膜与细胞器膜的化学物质组成上的共同点是都有___________________。
②化学物质组成的主要区别是细胞膜除了有脂质和蛋白质外,还有少量的______,而细胞器膜则不含_______。
19.脂质体是根据磷脂分子可以在水中形成稳定的脂质双层膜的原理而制备的人工膜。单层脂质分子铺展在水面上时,极性端(亲水端)与非极性端(疏水端)排列不同,搅拌后可形成双层脂质分子的球形脂质体(如图所示)。
(1)将脂质体置于清水中,一段时间后发现,脂质体的形态、体积没有变化,这一事实说明______________ _____。
(2)根据细胞膜的基本支架是____________可以推测,水分子不能通过脂质体而能通过细胞膜,它最可能与膜上的________成分有关。美国科学家阿格雷试图从人的红细胞、肾小管管壁细胞的细胞膜上寻找这种物质,他以这两种细胞作为实验材料的依据最可能是成熟的红细胞除 外无其他的 ,便于获得纯净的细胞膜;而肾小管管壁细胞对 的重吸收能力强。
BDCBB ABDCB ABCDB DB 18.(1)脂质 (2)(吸水)膨胀、甚至破裂 CD 上 (3) 种类 含量 (4)①脂质和蛋白质 ②糖类,糖类
19(1)脂质体在结构上具有一定的稳定性 (2)磷脂双分子层 蛋白质 细胞膜 膜结构 水分子
高中人教版 (2019)第2节 细胞的能量“货币”ATP课时练习: 这是一份高中人教版 (2019)第2节 细胞的能量“货币”ATP课时练习,共11页。
高中生物人教版 (2019)必修1《分子与细胞》第4章 细胞的物质输入和输出第1节 被动运输课时练习: 这是一份高中生物人教版 (2019)必修1《分子与细胞》第4章 细胞的物质输入和输出第1节 被动运输课时练习,共3页。试卷主要包含了5 g/mL蔗糖溶液、0等内容,欢迎下载使用。
生物必修1《分子与细胞》第三章 细胞的代谢第一节 ATP是细胞内的“能量通货”课后练习题: 这是一份生物必修1《分子与细胞》第三章 细胞的代谢第一节 ATP是细胞内的“能量通货”课后练习题,共9页。试卷主要包含了ADP转变为ATP需要,ATP是细胞中的能量通货,下图为ATP分子结构式等内容,欢迎下载使用。
 
 
 
 
 
 
 
 
 
 
 
 


