





所属成套资源:【考点一遍过】备战2025年高考生物一轮复习考点一遍过(新高考通用)
单元检测卷03 细胞的能量供应和利用- 备战2025年高考生物一轮复习考点一遍过(新高考通用)
展开
这是一份单元检测卷03 细胞的能量供应和利用- 备战2025年高考生物一轮复习考点一遍过(新高考通用),文件包含单元检测卷03细胞的能量供应和利用原卷版docx、单元检测卷03细胞的能量供应和利用解析版docx等2份试卷配套教学资源,其中试卷共35页, 欢迎下载使用。
(时间:60分钟,满分:100分)
选择题(本题共25小题,每小题2分,共50分。)
1.下列有关酶的叙述,错误的是( )
A.酶只有释放到细胞外才起作用
B.绝大多数酶是蛋白质,少数是RNA
C.酶是活细胞产生的具有催化作用的有机物
D.酶通过降低化学反应的活化能提高催化效率
【答案】A
【分析】酶是活细胞产生的具有催化作用的有机物,大多是蛋白质,少数是RNA;酶具有高效性、专一性,酶的催化活性易受外界环境影响,一般需要温和的条件发挥作用。
【详解】A、酶在细胞内和细胞外均可起作用,A错误;
BC、酶是活细胞产生的具有催化作用的有机物,绝大多数酶是蛋白质,少数是RNA,BC正确;
D、酶的作用机理是降低化学反应的活化能,进而起到催化作用,D正确。
故选A。
2.某学习小组欲探究H2O2的分解情况,设计了如下实验(其中,“+”表示加入物质,“-”表示无),测得②③④⑤⑥组实验收集到气体体积的结果如图所示,下列叙述正确的是( )
A.该实验目的为探究酶的高效性和pH对酶活性的影响
B.6组实验均为实验组,各组进行相互对照
C.出现图示结果可能是反应过快,可将肝脏研磨液稀释进行改进
D.实验结果说明过氧化氢酶催化过氧化氢分解几乎不受pH影响
【答案】C
【分析】本实验的目的是探究pH对过氧化氢酶的影响,因此自变量是pH,因变量是酶促反应速率,过氧化氢酶催化H2O2分解为H2O和O2。
【详解】A、本实验的目的是探究pH对过氧化氢酶的影响,因此自变量是pH,因变量是酶促反应速率,A错误;
B、第①②组为对照组,③④⑤⑥为实验组,B错误;
C、酶具有高效性,出现图示结果可能是反应过快,可将肝脏研磨液稀释进行改进,C正确;
D、pH通过影响过氧化氢酶的活性影响反应速率,不影响生成物产量,实验收集到气体体积大致相同,不能说明不同pH条件下过氧化氢酶的活性相同,D错误。
故选C。
3.酶的催化作用保证了细胞中的各类化学反应能有序地进行,生产生活中酶的应用也十分广泛。下列有关叙述错误的是( )
A.人发烧时不想吃东西是因为体温升高导致消化酶活性降低,食物在消化道中消化缓慢
B.制作果汁时添加果胶酶不仅能提高果汁产量,还能使果汁变得清亮
C.含酶牙膏可以分解牙缝里的细菌,使牙齿亮洁、口气清新
D.自然界中存在的酶能直接用于生活和生产
【答案】D
【分析】酶是由活细胞产生的具有催化作用的有机物,大多数酶是蛋白质,少数酶是RNA;酶的特性:专一性、高效性、作用条件温和;酶促反应的原理:酶能降低化学反应所需的活化能。
【详解】A、酶的活性受温度等外界因素影响,人发烧时不想吃东西是因为体温升高导致消化酶活性降低,食物在消化道中消化缓慢,A正确;
B、植物细胞壁的主要成分是纤维素和果胶,果胶酶能分解植物细胞壁中的果胶,提高果汁产量并能使果汁变得清亮,B正确;
C、向牙膏中添加溶菌酶等可制成含酶牙膏,酶具有专一性,含酶牙膏可以分解牙缝里的细菌,使我们的牙齿亮洁,口气清新,可减少龋齿的形成,C正确;
D、自然界中存在的酶可能需要进行改造,才能用于生产和生活,D错误。
故选D。
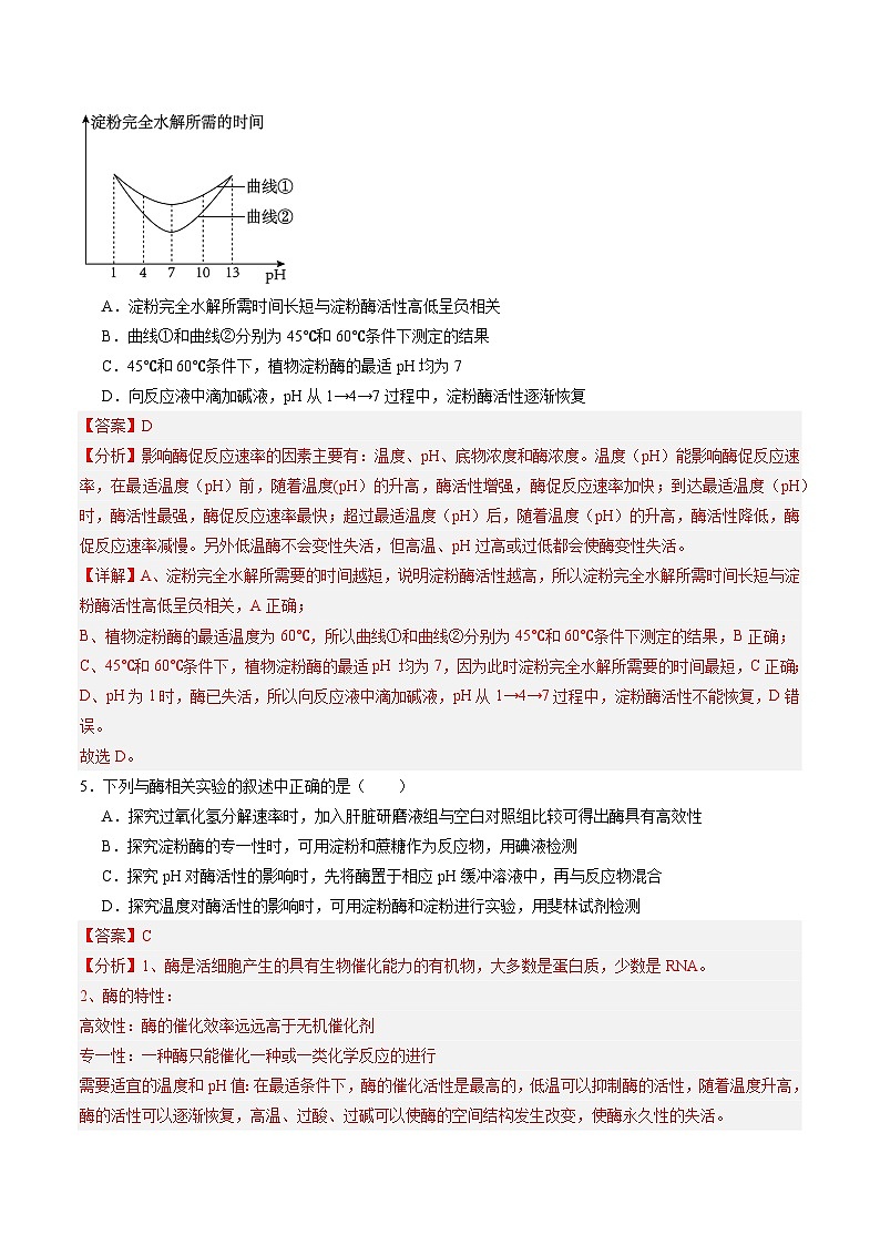
4.在45℃和60℃条件下,测定不同pH环境中植物淀粉酶的活性(用淀粉完全水解所需的时间表示,且该酶最适温度为60℃),结果如图所示。下列叙述不正确的是( )
A.淀粉完全水解所需时间长短与淀粉酶活性高低呈负相关
B.曲线①和曲线②分别为45℃和60℃条件下测定的结果
C.45℃和60℃条件下,植物淀粉酶的最适pH均为7
D.向反应液中滴加碱液,pH从1→4→7过程中,淀粉酶活性逐渐恢复
【答案】D
【分析】影响酶促反应速率的因素主要有:温度、pH、底物浓度和酶浓度。温度(pH)能影响酶促反应速率,在最适温度(pH)前,随着温度(pH)的升高,酶活性增强,酶促反应速率加快;到达最适温度(pH)时,酶活性最强,酶促反应速率最快;超过最适温度(pH)后,随着温度(pH)的升高,酶活性降低,酶促反应速率减慢。另外低温酶不会变性失活,但高温、pH过高或过低都会使酶变性失活。
【详解】A、淀粉完全水解所需要的时间越短,说明淀粉酶活性越高,所以淀粉完全水解所需时间长短与淀粉酶活性高低呈负相关,A正确;
B、植物淀粉酶的最适温度为60℃,所以曲线①和曲线②分别为45℃和60℃条件下测定的结果,B正确;
C、45℃和60℃条件下,植物淀粉酶的最适pH 均为7,因为此时淀粉完全水解所需要的时间最短,C正确;
D、pH为1时,酶已失活,所以向反应液中滴加碱液,pH从1→4→7过程中,淀粉酶活性不能恢复,D错误。
故选D。
5.下列与酶相关实验的叙述中正确的是( )
A.探究过氧化氢分解速率时,加入肝脏研磨液组与空白对照组比较可得出酶具有高效性
B.探究淀粉酶的专一性时,可用淀粉和蔗糖作为反应物,用碘液检测
C.探究pH对酶活性的影响时,先将酶置于相应pH缓冲溶液中,再与反应物混合
D.探究温度对酶活性的影响时,可用淀粉酶和淀粉进行实验,用斐林试剂检测
【答案】C
【分析】1、酶是活细胞产生的具有生物催化能力的有机物,大多数是蛋白质,少数是RNA。
2、酶的特性:
高效性:酶的催化效率远远高于无机催化剂
专一性:一种酶只能催化一种或一类化学反应的进行
需要适宜的温度和pH值:在最适条件下,酶的催化活性是最高的,低温可以抑制酶的活性,随着温度升高,酶的活性可以逐渐恢复,高温、过酸、过碱可以使酶的空间结构发生改变,使酶永久性的失活。
【详解】A、酶的高效性是指酶的催化效率远远高于无机催化剂,若探究酶的高效性,应是加入肝脏研磨液组与加入无机催化剂的对照组比较,A错误;
B、用碘液无法检测蔗糖是否被水解,B错误;
C、探究pH对酶活性的影响时,先将酶置于相应pH缓冲溶液中,使酶达到与相应缓冲液相同pH,再与反应物混合,C正确;
D、探究温度对酶活性的影响时,若用斐林试剂检测,检测过程中要进行水浴加热,会影响实验结果,D错误。
故选C。
6.蛋白质的磷酸化与去磷酸化被比喻为一种分子开关,分子开关的机理如下图所示。形成有活性的蛋白质是一个磷酸化的过程,即“开”的过程,形成无活性的蛋白质是一个去磷酸化的过程,即“关”的过程。下列有关分子开关的说法错误的是( )
A.蛋白质磷酸化过程是一个吸能反应
B.蛋白质的磷酸化和去磷酸化是可逆反应
C.蛋白激酶和蛋白磷酸酶催化的底物不同
D.ATP脱去两个磷酸基团后的物质可作为奥密克戎毒株遗传物质的单体
【答案】B
【分析】许多吸能反应与ATP水解的反应相联系,由ATP水解提供能量;许多放能反应与ATP的合成相联系,释放的能量储存在ATP中,用来为吸能反应直接供能。
【详解】A、由题意可知,蛋白质磷酸化需要消耗能量ATP,所以蛋白质磷酸化过程是一个吸能反应,A正确;
B、蛋白质的磷酸化和去磷酸化不是可逆反应,如两过程需要的酶不同,B错误;
C、分析图可知,蛋白激酶催化的底物是无活性蛋白质,蛋白磷酸酶催化的底物是有活性蛋白质,即蛋白激酶和蛋白磷酸酶催化的底物不同,C正确;
D、ATP脱去两个磷酸基团后的物质是腺嘌呤核糖核苷酸,是组成RNA的单体之一,奥密克戎毒株遗传物质是RNA,D正确。
故选B。
7.进行细胞呼吸时,在线粒体的内膜上NADH将有机物降解得到的高能电子传递给质子泵,后者利用这一能量将H+泵到线粒体基质外,使得线粒体内外膜间隙中H+浓度提高,大部分H+通过特殊的结构①回流至线粒体基质,同时驱动ATP合成,如图所示。下列叙述正确的是( )
A.蓝藻可发生上述过程
B.H+从膜间隙进入到线粒体基质的跨膜运输方式为主动运输
C.图示过程属于有氧呼吸第三阶段
D.结构①是一种具有ATP水解酶活性的通道蛋白
【答案】C
【分析】分析题意和题图:根据“有机物降解”、“高能电子”、“驱动ATP合成”,可以确定能量转化的过程;
图中结构①能够驱动ATP的合成,说明H+通过特殊的结构①不需要消耗能量,并且可以作为ATP合成酶。
【详解】A、蓝藻是原核生物无线粒体,不可发生图示过程,A错误;
B、H+从膜间隙进入到线粒体基质的跨膜运输方式为协助扩散,B错误;
C、图示过程发生在线粒体内膜上,属于有氧呼吸第三阶段的反应,C正确;
D、结构①是一种具有ATP合成酶活性的通道(载体)蛋白,D错误。
故选C。
8.下列关于ATP的叙述,正确的是( )
A.ATP水解后转化形成的ADP比ATP更不稳定
B.正常活细胞中ATP末端磷酸基团的周转是极其迅速的,其消耗速度大于再生速度
C.细胞中许多吸能反应与ATP的合成相关联,许多放能反应与ATP的水解相联系
D.ATP水解释放的磷酸基团可使某些蛋白质分子磷酸化,使其空间结构改变,活性也被改变
【答案】D
【分析】ATP的中文名称叫腺苷三磷酸,其结构简式为A-P~P~P,其中A代表腺苷,P代表磷酸基团,-代表普通磷酸键,~代表特殊化学键。ATP为直接能源物质,在体内含量不高,可与ADP在体内迅速转化。放能反应一般与ATP的合成相联系,吸能反应一般与ATP的水解相联系。
【详解】A、ATP水解后转化形成的ADP比ATP更稳定,A错误;
B、ATP在细胞内含量很少,ATP与ADP在细胞中能快速转化。活细胞中ATP末端磷酸基团的周转是极其迅速的,其消耗与再生速度相对平衡,B错误;
C、细胞中许多吸能反应与ATP的水解相关联,许多放能反应与ATP的合成相联系,C错误;
D、ATP水解产生的磷酸基团可与多种功能蛋白结合,使其磷酸化而导致构象改变,从而使活性也被改变,D正确。
故选D。
9.如图表示细胞呼吸过程,其中Ⅰ、Ⅱ、Ⅲ代表生理过程发生的场所,①~③代表生理过程,甲、乙代表物质。下列叙述正确的是( )
A.Ⅰ和Ⅱ中都含有DNA分子
B.甲、乙分别代表[H]、丙酮酸
C.①过程释能较少,③过程释能最多
D.Ⅲ是线粒体基质
【答案】C
【分析】分析题文描述和题图可知:Ⅰ为细胞质基质,Ⅱ是线粒体基质;Ⅲ为线粒体内膜;①~③分别代表有氧呼吸的第一、第二、第三阶段;甲表示丙酮酸,乙代表[H]。
【详解】A、Ⅰ为细胞质基质,Ⅱ是线粒体基质,线粒体基质中含有DNA分子,A错误;
B、甲、乙分别代表丙酮酸、[H],B错误;
C、①过程代表有氧呼吸的第一阶段,②过程代表有氧呼吸的第二阶段,③过程代表有氧呼吸的第三阶段,因此①过程释能较少,③过程释能最多,C正确;
D、Ⅲ是线粒体内膜,D错误。
故选C。
【点睛】解答此题的关键是识记并理解有氧呼吸的过程、场所与产物等相关知识。在此基础上从图示中提取有效信息,对各选项进行分析判断。
10.科学家在研究有氧呼吸场所的过程中,将酵母菌破碎后离心获得细胞质基质和线粒体,再通入18O2进行实验,结果如下表所示,荧光的强度可以体现释放能量的多少。下列相关叙述不正确的是( )
A.3、4号试管的结果说明线粒体不能直接利用葡萄糖,能直接利用丙酮酸
B.2号试管的结果说明葡萄糖可在细胞质基质中分解为丙酮酸和[H]
C.该实验说明有氧呼吸的场所是线粒体,且线粒体中的反应能释放大量能量
D.该实验说明有氧呼吸包括多个阶段的化学反应,最终将葡萄糖彻底分解
【答案】C
【分析】酵母菌在有氧条件下进行有氧呼吸,无氧条件下进行无氧呼吸。有氧呼吸三个阶段的场所分别为细胞质基质、线粒体基质、线粒体内膜,无氧呼吸两个阶段都发生细胞质基质中。
【详解】A、3号试管的结果说明线粒体不能直接利用葡萄糖,4号试管中加入丙酮酸后发生了化学反应,说明线粒体能利用丙酮酸,A正确;
B、2号试管中葡萄糖的量减少,有丙酮酸和[H]生成,说明葡萄糖可在细胞质基质中分解为丙酮酸和[H],B正确;
C、该实验说明有氧呼吸的场所是线粒体和细胞质基质,C错误;
D、该实验说明有氧呼吸包括发生在不同场所的多个阶段的化学反应,最终将葡萄糖彻底分解为H2O和CO2,D正确。
故选C。
11.如下图所示,在b瓶和d瓶中放入适量萌发的水稻种子,用于探究水稻种子萌发过程的呼吸方式,有关叙述不正确的是( )
A.a瓶内左侧玻璃管一定要插入NaOH溶液的液面下
B.短时间内b瓶和d瓶的温度会升高,且b瓶升高更快
C.c瓶中澄清石灰水变浑浊,说明b瓶内的种子只进行需氧呼吸
D.d瓶内换成等质量的马铃薯叶片也可观察到相同的现象
【答案】C
【分析】据图分析,装置甲控制有氧条件,装置乙控制无氧条件。澄清石灰水用于检测细胞呼吸产生的二氧化碳。
【详解】A、a 瓶内左侧玻璃管要插入 NaOH 溶液的液面下,保证空气中的二氧化碳被充分吸收,A正确;
B、呼吸作用会散失热量,短时间内b 瓶和d 瓶的温度会升高,且 b 瓶中种子进行需氧呼吸(有氧呼吸),散失热量较多,温度升高更快,B正确;
C、c 瓶中澄清石灰水变浑浊,不排除 b 瓶内的种子进行厌氧呼吸(无氧呼吸),C错误;
D、马铃薯叶片厌氧呼吸(无氧呼吸)的产物为酒精和二氧化碳,故d瓶内换成等质量的马铃薯叶片也可观察到相同的现象,D正确。
故选C。
12.将一些苹果储藏在密闭容器中,较长时间后会闻到酒香。当通入不同浓度的氧气时,其O2的消耗量和CO2的产生量如下表所示。(假设细胞呼吸的底物都是葡萄糖)则下列叙述错误的是
A.氧浓度为a时,苹果的细胞呼吸只在细胞质基质中进行
B.氧浓度为c时,苹果产生C2H5OH的量为0.3 ml/min
C.氧浓度为d时,消耗的葡萄糖中有1/2用于酒精发酵
D.在a、b、c、d、e浓度中,氧浓度为b时,较适宜于苹果的储藏
【答案】B
【详解】试题分析:氧浓度为a时,由于O2的消耗量为0,说明此时苹果只进行厌氧呼吸,其场所为细胞质基质,A正确;氧浓度为c时,苹果无氧呼吸产生的CO2量为1.3-0.7=0.6ml/min,而C2H5OH的量与无氧呼吸产生的CO2量相等,也为0.6ml/min,B错误;氧浓度为d时,O2消耗速率为1.2 ml•min-1,故需氧呼吸产生CO2的速率为1.2 ml•min-1,厌氧呼吸产生CO2的速率为0.4 ml•min-1.根据需氧呼吸中1葡萄糖~6CO2,消耗的葡萄糖为0.2ml.根据厌氧呼吸中1葡萄糖~2CO2,消耗的葡萄糖为0.2ml.因此消耗的葡萄糖中有1/2用于厌氧呼吸,C正确;氧浓度为b时,呼吸作用强度最低,在表格中b点的氧浓度较适宜于苹果的储藏,D正确。
考点:本题主要考查学生对知识的分析和理解能力.要注意,一般的植物细胞无氧呼吸产物是酒精和二氧化碳,但少数植物营养器官如马铃薯的块茎、玉米的胚、甜菜的块根进行无氧呼吸的产物是乳酸力。
13.下列有关细胞呼吸原理在生产、生活中的应用,不正确的是( )
A.酿酒前期通入空气,是为了促进酵母菌的有氧呼吸以利于大量增殖
B.中耕松土有利于根细胞有氧呼吸,从而促进对水的吸收
C.被锈钉扎伤,伤口较深易引起厌氧型破伤风杆菌大量繁殖
D.提倡慢跑等有氧运动可避免无氧呼吸产生大量乳酸
【答案】B
【分析】细胞呼吸原理的应用:(1)种植农作物时,疏松土壤能促进根细胞有氧呼吸,有利于根细胞对矿质元素的主动吸收。(2)皮肤破损较深或被锈钉扎伤后,破伤风芽孢杆菌容易大量繁殖。
【详解】A、酿酒前期通入空气,可促进酵母菌的有氧呼吸,产生大量能量用于酵母菌增殖,A正确;
B、根细胞吸收矿质元素是通过主动运输的方式,中耕松土可增加土壤中的氧气,可促进根细胞的有氧呼吸产生大量能量,以利于矿质元素的吸收,而水分吸收为被动运输,不消耗能量,B错误;
C、伤口较深处氧含量低,利于厌氧菌繁殖,因此被锈钉扎伤,伤口较深易引起厌氧型破伤风杆菌大量繁殖,C正确;
D、提倡慢跑等有氧运动,可以避免肌肉细胞进行无氧呼吸积累大量的乳酸而产生酸胀乏力的感觉,D正确。
故选B。
14.下列有关油料种子成熟、收获与萌发相关知识的说法,错误的是( )
A.油料种子主要贮藏的物质是脂肪,油料种子活细胞中含量最多的化合物是水
B.油料种子萌发最初阶段(未长根)吸水能力比含蛋白质较多的豆类种子吸水能力强
C.油料种子播种时往往需要浅播,是因为油料种子萌发时需氧量较高
D.油料种子要充分成熟后再收获,是因为成熟初期种子先积累碳水化合物,充分成熟才能完成转化为油脂
【答案】B
【分析】多糖、蛋白质、核酸等都是生物大分子,都是由许多基本的组成单位连接而成的,这些基本单位称为单体。这些生物大分子又称为单体的多聚体,每一个单体都以若干个相连的碳原子构成的碳链为基本骨架,有许多单体连接成的多聚体,也是由碳原子构成的碳链作为基本骨架。
【详解】A、油料种子主要贮藏的物质是脂肪,一般认为活细胞中含量最多的化合物是水,A正确;
B、油料种子中主要贮藏脂肪,脂肪是疏水性物质,豆类种子含蛋白质较多,蛋白质属于亲水性物质,故油料种子萌发最初阶段吸水能力弱,B错误;
C、油料作物呼吸作用主要通过有氧呼吸进行,脂肪是高H高C的化合物,氧化过程需要大量氧气,播种时,浅播易获得充足的氧气,C正确;
D、光合作用产生和运输的物质主要是糖类,在种子内逐渐转化为油脂,D正确。
故选B。
15.下列关于细胞有氧呼吸和无氧呼吸的叙述,正确的是( )
A.若细胞呼吸的产物中有乳酸,则乳酸是在线粒体中生成的
B.若细胞呼吸的产物中有乙醇,则生成乙醇时会释放大量的能量
C.若酵母菌吸收O2的量与释放CO2的量相等,则其只进行有氧呼吸
D.若细胞只进行无氧呼吸,则葡萄糖中的能量大多数会转移至ATP中
【答案】C
【分析】1、有氧呼吸的总反应式: 。
2、无氧呼吸酒精发酵:C6H12O62C2H5OH+2CO2+能量;乳酸发酵:C6H12O62C3H6O3+能量。
【详解】A、乳酸是无氧呼吸的产物,在细胞质基质形成,A错误;
B、若细胞呼吸的产物中有乙醇,说明存在无氧呼吸,无氧呼吸只在第一阶段释放少量的能量,生成乙醇的第二阶段不释放能量,B错误;
C、酵母菌为兼性厌氧型,无氧呼吸也产生CO2,根据有氧呼吸和无氧呼吸的反应式可知,若酵母菌吸收O2的量与释放CO2的量相等,则其只进行有氧呼吸,C正确;
D、若细胞只进行无氧呼吸,则葡萄糖中的能量大多数仍存在未彻底分解的酒精或乳酸中,D错误。
故选C。
16.下图是酵母菌细胞呼吸流程图,下列相关叙述正确的是( )
A.条件X下葡萄糖中能量的去向有3个B.条件Y下,葡萄糖在线粒体中被分解,并产生CO2和水
C.试剂甲为酸性的醋酸洋红液D.物质a产生的场所为线粒体基质
【答案】A
【分析】根据有氧呼吸和无氧呼吸过程物质的变化可知,图中条件X为无氧,Y为有氧;a是二氧化碳,b是水,试剂甲是酸性重铬酸钾溶液,现象Z为灰绿色。
【详解】A、根据产物酒精判断条件X为无氧,无氧呼吸过程中葡萄糖中的能量一部分储存在酒精中,一部分储存在ATP中,一部分以热能形式散失,A正确;
B、线粒体不能利用葡萄糖,B错误;
C、试剂甲为酸性重铬酸钾溶液,可用于检测酒精,有橙色变为灰绿色,C错误;
D、图中无氧呼吸产生a(CO2)的场所为细胞质基质,有氧呼吸产生CO2的场所为线粒体基质,D错误。
故选A。
17.纸层析法分离叶绿体色素时,迁移率(Rf)可用于各色素的鉴定,迁移率=色素移动距离/溶剂移动距离。下表是叶绿体中色素层析结果(部分数据)。相关叙述正确的是( )
A.色素3的迁移率(Rf)为0.2,若植物体缺镁,该色素含量会增加
B.在层析液中的溶解度最小的是色素1,在滤纸条上扩散速度最快的是色素4
C.能够吸收蓝紫光的只有色素1和色素2,能够吸收红光的只有色素3和色素4
D.该实验所用的层析液中包含苯、丙酮、石油醚等成分
【答案】D
【分析】1、分离色素利用纸层析法,原理是四种色素在层析液中溶解度不同,溶液度高的扩散速度快,结果从上而下分别是胡萝卜素(橙黄色)、叶黄素(黄色)、叶绿素a(蓝绿色)和叶绿素b(黄绿色)。
2、题表分析:根据实验1、2、3三组数据可求出,色素3平均移动距离为(1.9+1.5+1.4)3=1.6,溶剂平均移动距离为(7.8+8.2+8.0)3=8.0,所以Rf值为1.6 8.0=0.2。根据Rf的大小可知,色素1是胡萝卜素,色素2是叶黄素,色素3是叶绿素a,色素4是叶绿素b。
【详解】A、根据实验1、2、3三组数据可求出,色素3平均移动距离为(1.9+1.5+1.4)3=1.6,溶剂平均移动距离为(7.8+8.2+8.0) 3=8.0,所以Rf值为。根据Rf的大小可知,色素3是叶绿素a,其化学元素组成有镁,若植物体缺镁,该色素含量会减少,A错误;
B、根据Rf的大小可知,色素1移动距离最远,扩散最快,在层析液中溶解度最大,B错误;
C、根据Rf的大小可知,色素1是胡萝卜素,色素2是叶黄素,色素3是叶绿素a,色素4是叶绿素b。叶绿素(3和4)主要吸收红光和蓝紫光,类胡萝卜素(1和2)主要吸收蓝紫光,C错误;
D、该实验所用的层析液由20份在60~90℃下分馏出来的石油醚、2份丙酮和1份苯混合而成,D正确。
故选D。
18.在离体叶绿体的悬浮液中加入铁盐或其他氧化剂(悬浮液中有H2O,没有CO2),光照条件下可以释放出O2,该反应称为希尔反应。结合所学知识,分析下列说法正确的是( )
A.光合作用整个过程都直接需要光照
B.希尔实验说明植物产生的氧气中的氧元素全部都来自水
C.希尔反应悬浮液中铁盐的作用与NADP+的作用相似
D.希尔反应证明了水的光解与糖的合成是同一个化学反应
【答案】C
【分析】由题意可知,希尔反应为离体叶绿体在适当(铁盐或其他氧化剂、光照)条件下发生水的光解、产生氧气的化学反应。
【详解】A、光合作用的暗反应过程不需要光照,A错误;
B、希尔反应的结果仅说明了离体的叶绿体在适当的条件下可以发生水的光解,产生氧气,该实验不能排除氧气中获得氧元素可来自二氧化碳,B错误;
C、希尔反应悬浮液中铁盐或其他氧化剂相当于光合作用中的NADP+,C正确;
D、希尔反应中有H2O,没有CO2,光照条件下也可以释放出O2,说明水的光解和糖的合成不是同一个化学反应,D错误。
故选C。
19.光照充足时,叶肉细胞中Rubisc催化O2与CO2竞争性结合C5。O2和CO2与Rubisc的亲和力与各自的相对浓度有关,相对浓度高则与酶的亲和力高。O2与C5结合后经一系列的反应,最终释放CO2的过程称为光呼吸。下图中实线部分表示植物叶肉细胞的光合作用和光呼吸等正常的生命活动过程,虚线部分表示为科学家通过基因工程所构建的新的光呼吸代谢支路。下列叙述,错误的是( )
A.酶Rubisc既能催化CO2的固定,又能催化C5与O2反应
B.光呼吸会消耗一部分的C5,从而降低光合作用产量
C.新的光呼吸代谢支路,有利于植物积累有机物
D.在农业生产中,可通过给大棚通风的方式,提高农作物的光呼吸过程
【答案】D
【分析】由题干信息可知,植物在光下会进行一种区别于光合作用和呼吸作用的生理作用,即光呼吸作用,该作用在光下吸收O2形成C3和C2,该现象与植物的Rubisc 酶有关,它催化五碳化合物反应取决于CO2和O2的浓度,当CO2的浓度较高时,会进行光合作用的暗反应阶段,当O2的浓度较高时,会进行光呼吸。
【详解】A、叶肉细胞中Rubisc催化O2与CO2竞争性结合C5,催化CO2与C5生产C3酸,催化O2与C5生成C3酸与C2,A正确;
B、光呼吸O2与C5结合生成C3酸与C2酸,C2酸最终又生成CO2,参与二氧化碳固定的C5减少,导致光合作用产量降低,B正确;
C、新的光呼吸代谢支路,将C2酸转化为叶绿体内的二氧化碳,增大叶绿体中二氧化碳浓度,促进叶绿体中二氧化碳的固定,有利于植物积累有机物,C正确;
D、在农业生产中,给大棚通风可增大大棚中的气体交换速率,增大大棚中的二氧化碳浓度,降低O2浓度,可降低农作物的光呼吸,D错误。
故选D。
20.如图表示小麦植株在适宜温度时光合速率与光照强度的关系曲线(不同光照强度下细胞呼吸强度相等)。下列说法错误的是( )
A.在缺镁的培养液中培养该植物,则b点右移
B.适当增加环境中CO2的浓度,则b点左移
C.ab段影响光合作用的主要环境因素为光照强度
D.b点光照强度下叶肉细胞的光合作用强度与呼吸作用强度相等
【答案】D
【分析】据图分析,图示为小麦植株在适宜温度时光合速率与光照强度的关系曲线,其中O点光照强度为0,只能进行呼吸作用,a的绝对值代表呼吸速率;b点表示光补偿点,此时光合速率与呼吸速率相等;x点表示光饱和点,此时光合速率达到最大值。
【详解】A、缺镁导致叶绿素合成不足,影响光合作用的进行,因此b点将右移,A正确;
B、二氧化碳是光合作用暗反应的原料,适当增加环境中的二氧化碳浓度,可以提高光合作用强度,则b点将左移,B正确;
C、ab段曲线不断升高,影响光合作用的主要环境因素为光照强度,C正确;
D、b点光照强度下,小麦整个植株的光合作用强度和呼吸作用强度相等,小麦的所有细胞都可以进行呼吸作用而只有叶肉细胞等可以进行光合作用,因此该光照强度下,其叶肉细胞的光合作用强度大于呼吸作用强度,D错误。
故选D。
21.夏季晴朗的一天,甲乙两种农作物在相同条件下CO2吸收速率的变化如图所示,下列叙述正确的是( )
A.甲种农作物在a点开始进行光合作用
B.乙种农作物b点时有机物的积累量最多
C.农作物乙在bc段和de段CO2吸收速率下降的原因不同
D.c点提高环境中CO2浓度可以使乙种农作物光合作用增强
【答案】C
【分析】分析图可知,图示a点表示早晨6时,光照较弱,光合速率与呼吸速率相等,a-b段随光照强度增加光合速率加快,bc光合速率下降是由于中午气温较高导致蒸腾作用剧烈,植物防止水分过多蒸发将气孔关闭,导致二氧化碳供应不足,暗反应减弱,d-e段随光照强度减弱光合速率下降,据此答题即可。
【详解】A、图示a点表示早晨6时,光照较弱,甲种农作物光合速率与呼吸速率相等,所以甲种农作物在a点之前就开始进行光合作用,A错误;
B、乙农作物有机物积累量最多是18时,因为18时之前光合速率大于呼吸速率,一直积累有机物,18时之后呼吸速率大于光合速率,开始消耗有机物,B错误;
C、bc光合速率下降是由于中午气温较高导致蒸腾作用剧烈,植物防止水分过多蒸发将气孔关闭,导致二氧化碳供应不足,暗反应减弱,de段光合速率下降的原因为光照强度减弱,即农作物乙在bc段和de段CO2吸收速率下降的原因不同,C正确;
D、c点光合速率降低是由于气孔关闭,导致二氧化碳供应不足,即使c点提高环境中CO2浓度,由于气孔关闭,也不能使乙光合作用增强,D错误。
故选C。
22.下列有关光合作用的相关叙述正确的是( )
A.用18O标记H2O和CO2有力地证明了CO2是光合作用的原料
B.净光合速率为零时,蓝藻细胞产生ATP的场所主要有线粒体和叶绿体
C.用H218O培养小球藻,一段时间后可在其产生的糖类和氧气中检测到18O
D.光反应产生的ATP和NADPH从叶绿体基质运到类囊体被利用
【答案】C
【分析】1、有氧呼吸的第一、二、三阶段的场所依次是细胞质基质、线粒体基质和线粒体内膜.有氧呼吸第一阶段是葡萄糖分解成丙酮酸和[H],合成少量ATP;第二阶段是丙酮酸和水反应生成二氧化碳和[H],合成少量ATP;第三阶段是氧气和[H]反应生成水,合成大量ATP。
2、光合作用的光反应阶段(场所是叶绿体的类囊体膜上):水的光解产生NADPH与氧气,以及ATP的形成.光合作用的暗反应阶段(场所是叶绿体的基质中):CO2被C5固定形成C3,C3在光反应提供的ATP和NADPH的作用下还原生成糖类等有机物。
【详解】A、用18O标记H2O和CO2有力地证明了光合作用产生的氧气全部来自于水,A错误;
B、蓝藻是原核生物,没有叶绿体和线粒体,B错误;
C、用H218O培养小球藻,在叶绿体中进行光合作用,进行水的光解形成18O2和NADPH,同时有氧呼吸第二阶段也需要水参与,产物是C18O2,则检测到含有放射性的产物是氧气和C18O2。C18O2再通过光合作用的暗反应阶段,转移到糖类等有机物中,故一段时间后可在其产生的糖类和氧气中检测到18O,C正确;
D、光反应产生的ATP和NADPH从类囊体运到叶绿体基质被利用,D错误。
故选C。
23.如图为植物叶肉细胞中水的合成与分解过程示意图,下列叙述正确的是( )
[H]+O2H2O+能量
A.进行过程①②的细胞器为双层膜结构,其中酶的种类相同
B.过程①②中均能产生ATP,都能为细胞内各种吸能反应供能
C.进行过程①的[H]来自于葡萄糖和水,在线粒体基质中产生
D.过程②产生的[H]只来自于水,只能用于还原叶绿体中的C3
【答案】D
【分析】分析图解:图中过程①表示水的合成,该过程发生在有氧呼吸第三阶段,场所为线粒体内膜;图中过程②表示水在光下分解,该过程发生在光合作用的光反应阶段,场所为叶绿体类囊体薄膜。
【详解】A、进行过程①②的细胞器分别为线粒体和叶绿体,它们均为双层膜结构,但是两者进行的化学反应不同,因此其中酶的种类也不同,A错误;
B、过程②中能产生ATP,但是产生的ATP只能用于光合作用的暗反应阶段,B错误;
C、进行过程①的[H]来自于葡萄糖和水,在细胞质基质和线粒体基质中产生,C错误;
D、过程②产生的[H]只来自于水,只能用于还原叶绿体中的C3,D正确。
故选D。
24.图甲表示某植物的叶肉细胞在光照强度分别为a、b、c、d时,单位时间内CO2释放量和O2产生总量的变化。图乙表示该植物在25℃下(光合作用的最适温度)CO2吸收速率与光照强度的关系。下列叙述正确的是( )
A.图甲中,光照强度为b时,光合作用速率等于呼吸作用速率
B.图甲中,光照强度为d时,单位时间内细胞从周围吸收2个单位的CO2
C.图乙中,光照强度从0到h范围内植物固定的CO2量为
D.图乙中,若将温度升高到30℃,f点右移,光饱和点下移
【答案】B
【分析】本题考查影响光合作用因素的知识。意在考查能理解所学知识的要点,把握知识间的内在联系,能用文字、图表以及数学方式等多种表达形式准确地描述生物学方面的内容的能力。
【详解】A、分析甲图可知,光强度为b时,CO2释放量和O2生产总量相等,都为3,说明呼吸作用释放的CO2首先供应叶绿体进行光合作用,剩余部分释放到外界,说明此时呼吸作用大于光合作用,A错误;
B、光照强度为d时,水稻光合作用速率大于呼吸作用速率,光照强度为a时,CO2释放量为6即为净呼吸速率,则d点时,O2产生量为8,需要消耗的CO2也为8,所以单位时间内需从外界吸收CO2为8-6=2个单位,B正确;
C、图乙中,光照强度从0到h范围内植物固定的CO2量为净光合量+呼吸量,即ef围成的面积与eg围成的直角三角形面积,C错误
D、图乙表示该植物在25℃下(光合作用的最适温度)CO2吸收速率与光照强度的关系,若将温度升高到30℃,则光合作用会降低,但呼吸作用强度变化未知,所以不能确定f点向哪边移动,D错误。
故选B。
25.物质甲、乙通过反应①、②相互转化的反应如图所示,α、β、γ所示位置的磷酸基团分别记为Pα、Pβ、Pγ,下列说法正确的是( )
A.反应①与②是可逆反应
B.反应②可以发生在线粒体内膜、叶绿体内膜上
C.线粒体中产生的甲可用于C3的还原
D.用32P标记Pα的甲作为RNA合成的原料,可使RNA分子被标记
【答案】D
【分析】1、分析图示可知,甲表示ATP,乙表示ADP,①表示ATP水解,②表示ATP合成。
2、ATP的结构简式是 A-P~P~P,其中 A 代表腺苷,T 是三的意思,P 代表磷酸基团;ATP和ADP的转化过程中,能量来源不同:ATP水解释放的能量,来自ATP中化学键中的化学能,并用于生命活动;合成ATP的能量来自呼吸作用或光合作用,场所不同:ATP水解在细胞的各处,ATP合成在线粒体,叶绿体,细胞质基质中。
【详解】A、①表示ATP水解,②表示ATP合成,两个反应所需的酶等条件不同,不是可逆反应,A错误;
B、②为ATP的合成,在有氧呼吸的第三阶段可以在线粒体内膜上合成,而叶绿体内膜上不能合成ATP,B错误;
C、C3还原需消耗叶绿体中光反应产生的ATP,线粒体中产生的甲ATP不能可用于C3的还原,C错误;
D、RNA的基本单位为核糖核苷酸,α位的磷酸基团参与构成核糖核苷酸,故用32P标记Pα的甲作为RNA合成的原料,可使RNA分子被标记,D正确。
故选D。
二、非选择题(本题共4题,共50分。)
26.(13分)如图表示在不同条件下,酶促反应的速率变化曲线,试分析:
(1)酶促反应的速率可以用 (2分)来表示。
(2)甲图中Ⅱ和Ⅰ相比较,酶促反应速率慢,这是因为 。
(3)甲图中AB段和BC段影响酶促反应速率的主要限制因子分别是 和 。
(4)其他条件不变,在酶浓度相对值为1,温度为25 ℃条件下酶促反应速率最大值应比Ⅱ的 (填“大”或“小”),酶的活性 (填“增大”或“减小”或“不变”)。
(5)将蛋清溶液和乙图中的蛋白酶乙混合,在适宜的环境条件下充分反应,然后加入双缩脲试剂,实验结果为 ,原因是 (2分)。
(6)将化学反应的pH由蛋白酶丙的最适pH降低至蛋白酶甲的最适pH值,则蛋白酶丙所催化的化学反应速率如何变化 ,原因 (2分)。
【答案】
(1)产物生成速率或底物消耗速率
(2)温度低,酶活性降低
(3) 底物浓度 温度、酶浓度
(4) 小 不变
(5) 出现紫色 蛋白酶乙本身为蛋白质,且催化前后蛋白酶结构不变
(6) 降低为0 蛋白酶丙在pH为6.5左右已经完全失活,而蛋白酶甲的最适pH为2左右
【分析】影响酶促反应的因素:
(1)温度对酶活性的影响:在一定的温度范围内反应速率随温度升高而加快;但当温度升高到一定限度时反应速率随温度的升高而下降。在一定的条件下,酶在最适温度时活性最大。高温使酶永久失活,而低温使酶活性降低,但能使酶的空间结构保持稳定,适宜温度下活性会恢复。
(2)pH对酶促反应的影响:每种酶只能在一定限度的pH范围内才表现活性.过酸或过碱会使酶永久失活。
(3)酶的浓度对酶促反应的影响:在底物充足,其他条件固定、适宜的条件下,酶促反应速率与酶浓度成正比。
(4)底物浓度对酶促反应的影响:在底物浓度较低时,反应速率随底物浓度的增加而急剧加快,反应速率与底物浓度成正比;在底物浓度较高时,底物浓度增加,反应速率也增加,但不显著;当底物浓度很大且达到一定限度时反应速率达到一个最大值,此时,再增加底物浓度反应速率不再增加。
【详解】
(1)酶促反应的速度可以用底物消失所需的时间(或产物生成的速率)来表示。
(2)比较甲图的曲线,由于Ⅱ条件下温度低,酶活性降低,因此Ⅱ和Ⅰ相比较,酶促反应速率慢。
(3)从曲线图看出,AB段酶促反应速率随底物浓度的增加而加快,由此可知此段的限制因素是底物浓度;BC段酶促反应速率不再随底物浓度改变而变化,说明酶的浓度限制了反应速度,由图可知,反应速率还随温度改变而改变,由此可知此段的限制因素是温度、酶浓度等。
(4)酶浓度降低,酶促反应速率降低,故酶浓度相对值为1较相对值为2时的反应速率小。此时其他条件不变,只改变酶的浓度,所以酶的活性也不变。
(5)由于蛋白酶乙的本质为蛋白质,且反应前后酶的结构不变,因此将蛋清溶液和乙图中的蛋白酶乙混合,在适宜的环境条件下充分反应,然后加入双缩脲试剂,实验结果仍为紫色。
(6)由图乙可知,蛋白酶丙在pH为6.5左右已经完全失活,而蛋白酶甲的最适pH为2左右,因此将化学反应的pH值由蛋白酶丙的最适pH降低至蛋白酶甲的最适pH值,则蛋白酶丙失去催化能力,所催化的化学反应速率降低为0。
27.(11分)如图甲是有氧呼吸部分过程的示意图。图乙是家庭酿酒过程中,密闭容器内酵母菌呼吸速率变化情况示意图。请回答下列问题:
(1)甲图表示的生物膜可能是 ,图示过程发生于有氧呼吸第 阶段,图中的H+来自于葡萄糖和 的分解。
(2)2,4-二硝基苯酚(DNP)对有氧呼吸产生的[H]与氧结合形成水过程没有影响,但会使该过程所释放的能量都以热的形式耗散,则DNP会使甲图中ATP的生成 (增加、减少、不变)
(3)乙图中a曲线表示的呼吸方式的反应式为 (2分)。
(4)密闭容器内开始产生酒精的时间是 (填“6h前”“6h时”或“6h后”),检测酒精所用的试剂是 。
(5)8h时细胞内ATP的合成场所是 ,此时合成ATP所需能量 (填“能”或“不能”)来自丙酮酸的分解。
(6)在a、b两曲线相交时,b曲线表示的呼吸方式消耗的葡萄糖量比a曲线的 (填“多”或“少”或“相等”)。
【答案】
(1) 线粒体内膜 三 丙酮酸
(2)减少
(3)C6H12O6+6H2O+6O2 6CO2+12H2O+能量
(4) 6h时 酸性的重铬酸钾
(5) 细胞质基质 不能
(6)多
【分析】分析图甲:氧气和还原氢结合生成水的过程,是有氧呼吸的第三阶段。分析图乙:0~6h过程中,酵母菌进行有氧呼吸,因此a曲线为有氧呼吸释放二氧化碳的曲线;6~8h,酵母菌同时进行有氧呼吸和无氧呼吸;8h之后,酵母菌只进行无氧呼吸,因此b曲线为无氧呼吸释放二氧化碳的曲线。
【详解】
(1)分析图甲可知,甲图表示有氧呼吸的第三阶段,该生物膜可能是线粒体内膜,图中的H+来自于有氧呼吸第一阶段葡萄糖的分解和第二阶段丙酮酸的分解。
(2)由题可知,2,4-二硝基苯酚(DNP)能够抑制ATP的形成,则DNP会使甲图中ATP的生成减少。
(3)分析图乙可知,0~6h过程中,酵母菌进行有氧呼吸,因此a曲线为有氧呼吸释放二氧化碳的曲线,故图中a曲线表示的呼吸方式为有氧呼吸,其反应式为C6H12O6+6H2O+6O2 6CO2+12H2O+能量。
(4)分析图乙可知,6~8h,酵母菌同时进行有氧呼吸和无氧呼吸,故密闭容器内开始产生酒精的时间是6h时,检测酒精所用的试剂是酸性重铬酸钾溶液。
(5)分析图乙可知,8h有氧呼吸停止,此时细胞进行无氧呼吸,其内ATP的合成场所是细胞质基质,此时合成ATP所需能量来自于无氧呼吸的第一阶段,不能来自丙酮酸的分解。
(6)在a、b两曲线相交时,表示有氧呼吸和无氧呼吸释放二氧化碳的速率相同,由于有氧呼吸消耗1ml葡萄糖释放6ml的二氧化碳,无氧呼吸1ml葡萄糖产生2ml二氧化碳,因此b曲线表示的呼吸方式消耗的葡萄糖量比a曲线的多。
28.(13分)玉米和小麦都是重要粮食作物。小麦属于C3植物,通过卡尔文循环完成碳的固定和还原。玉米是C4植物,碳的固定多了C4途径,其光合作用需要叶肉细胞和维管束鞘细胞共同完成。玉米叶肉细胞中的PEP酶具有很强的CO2亲和力,可在低浓度CO2条件下催化CO2与磷酸烯醇式丙酮酸(PEP)结合,将CO2固定为C4物质。图1为玉米植株相关细胞内物质转化过程,图2为研究人员在晴朗的夏季白天测定玉米和小麦净光合速率的变化。
回答下列问题:
(1)实验室研究玉米叶片中色素种类及相对含量。提取色素时,为防止叶绿素被破坏,可以加入 ;利用纸层析法分离色素时,与类胡萝卜素相比,叶绿素在滤纸条上扩散速率 ,原因是 。
(2)若玉米的维管束鞘细胞叶绿体中只能进行碳反应,推测其可能缺少的结构是 。玉米植物细胞中固定CO2的物质有 ,图1中过程②需要光反应提供的物质是 。
(3)上午9:00时,突然降低环境中CO2浓度,图2中玉米细胞和小麦细胞中C3含量在短时间内的变化分别是 和 (填增加、减少或基本不变),其中小麦C3含量变化的原因是
(2分)。
综上分析,玉米植株净光合速率为图2中曲线 ,理由是
(2分)。
【答案】
(1) CaCO3 慢 叶绿素在层析液中的溶解度小于类胡萝卜素
(2) 基粒(类囊体) PEP和C5 ATP和NADPH
(3) 基本不变 降低 小麦为C3植物,CO2浓度突然降低,C3的固定减慢,同时C3的还原速率不变,所以C3含量降低
(4) 甲 晴朗夏季中午部分气孔关闭,叶片内细胞间隙中CO2含量低,而玉米中的PEP酶与CO2的亲和力高,可以利用胞间的低浓度CO2进行较强的光合作用
【分析】
1、色素分离原理:叶绿体中的色素在层析液中的溶解度不同,溶解度高的随层析液在滤纸上扩散得快,溶解度低的随层析液在滤纸上扩散得慢。根据这个原理就可以将叶绿体中不同的色素分离开来。
2、药品的作用:二氧化硅、碳酸钙和丙酮。前两种是粉末状药品,各加少许,后者是有机溶剂,研磨时加约5mL二氧化硅的作用是使研磨更加充分、迅速;碳酸钙的作用是保护叶绿素不分解;丙酮用来溶解提取叶绿体中的色素。
【详解】
(1)提取色素时,为防止叶绿素被破坏,可以加入碳酸钙,碳酸钙的作用是保护叶绿素不分解。与类胡萝卜素相比,叶绿素在层析液中溶解度低,因而在滤纸条上扩散速率慢,该实验是根据叶绿体色素在层析液中溶解度不同,因而扩散速度不同实现的。
(2)若玉米的维管束鞘细胞叶绿体中只能进行碳反应,不能进行光反应,推测其可能缺少的结构是类囊体薄膜。由图可以看出,玉米植物细胞中固定CO2的物质有PEP和C5。图1中过程②为C3的还原,需要光反应提供的物质是ATP和NADPH。
(3)上午9:00时,突然降低环境中CO2浓度的一小段时间内,由于玉米叶肉细胞中PEP羧化酶可固定低浓度的CO2,因而对玉米的暗反应受影响不大,即其细胞中C3含量基本不变;小麦为C3植物,其细胞由于CO2供应减少,CO2与C5结合生成C3的速率减慢,而光反应不受影响,C3还原的速率基本不受影响,导致C3含量减少。
(4)夏季晴朗的白天中午,高温干旱会使玉米和小麦大量蒸发失水而出现气孔关闭,使CO2供应受阻,玉米叶肉细胞中PEP羧化酶可固定低浓度的CO2,转移到维管束鞘细胞的叶绿体中,使光合作用继续进行;而小麦叶绿体中酶不能利用低浓度的CO2,导致光合作用下降,即图2中的甲曲线表示的是玉米净光合速率的变化。
29.(13分)为探究 CO₂浓度倍增对于干旱胁迫下黄瓜幼苗光合特性的影响,某农科院在适宜温度的条件下进行了研究,结果如下图和表格(其中表为Q光强度下的测定值)。
(1)该研究的可变因素是 (2分)。光会影响 的合成,如果没有光照,黄瓜叶片会发黄。干旱胁迫也会导致叶肉细胞中类囊体结构破坏,使光反应减弱,供给碳反应的 减少,从而使光合作用过程减弱。
(2)在实验过程中, CO₂浓度倍增会使表观光合速率增大,由此推测黄瓜幼苗光饱和点 (“变大”、“变小”或“不变”)。每经过一轮卡尔文循环,会有 份三碳糖产物离开卡尔文循环。
(3)根据实验结果分析,当a组表观(净)光合速率为12(μmlCO₂⋅m⁻²⋅S⁻¹)时,限制光合作用的环境因素是
(2分)。在干旱胁迫条件下表观光合速率降低,由表可知,其原因可能是
,进而直接影响卡尔文循环中的 速率。
(4)在干旱条件下,黄瓜幼苗的气孔每隔十分钟会进行周期性的闭合,称为“气孔振荡”,周期性的开闭气孔的意义是 (2分)。研究还发现,适当干旱处理会增大黄瓜根部细胞的 ,从而抵抗细胞失水。
【答案】
(1) CO2浓度、是否干旱胁迫、净光合速率、相对气孔开度、水分利用效率 叶绿素 ATP和NADPH
(2) 变大 1/3
(3) 光照强度和CO2浓度 气孔开度下降 二氧化碳的固定
(4) 既能降低蒸腾作用强度,又能保障二氧化碳的供应,使光合作用正常进行 水分利用效率(渗透压也可以)
【分析】影响植物光合作用的环境因素主要有光照强度、温度和二氧化碳浓度等。据图表分析:提高二氧化碳浓度,无论是对照组还是实验组,净光合速率都增强,但气孔开度下降,对水分的利用效率增强。
【详解】
(1)据题意可知,本实验目的是探究 CO2浓度倍增对于干旱胁迫下黄瓜幼苗光合特性的影响,自变量是CO2浓度和是否干旱,因变量是净光合速率、相对气孔开度、水分利用效率,因此该研究的可变因素是CO2浓度、是否干旱胁迫、净光合速率、相对气孔开度、水分利用效率。叶绿素的合成需要光和镁,因此光会影响叶绿素的合成,如果没有光照,黄瓜叶片会发黄。干旱胁迫也会导致叶肉细胞中类囊体结构破坏,使光反应减弱,光反应的产物ATP和NADPH减少,供给碳反应的ATP和NADPH减少,从而使光合作用过程减弱。
(2)据图分析,CO2浓度倍增(c、d组)能使光饱和点向右上方移动,即光饱和点变大。每3个CO2分子进入卡尔文循环,就形成6 分子的三碳酸分子,这些三碳酸分子都被还原为三碳糖,其中5个三碳糖分子在卡尔文循环中经过一系列复杂的变化,再生成C5,从而保证卡尔文循环继续进行,另一个三碳糖分子则离开卡尔文循环,或在叶绿体内被利用,或运到叶绿体外,故生成离开卡尔文循环的一分子三碳糖,需要3轮卡尔文循环,即每经过一轮卡尔文循环,会有1/3份三碳糖产物离开卡尔文循环。
(3)当a组净光合速率为12μml CO2•m-2•s-1时,此时还没有达到光饱和点,限制光合作用的环境因素有光照强度和CO2浓度。由题表可知,在干旱胁迫条件下净光合速率降低,其原因可能是气孔开度降低,二氧化碳吸收减少,进而影响卡尔文循环中的二氧化碳固定速率。
(4)在干旱条件下,黄瓜幼苗的气孔每隔十分钟会进行周期性的闭合,这种现象称为“气孔振荡”,周期性的开闭气孔的意义是既能降低蒸腾作用强度,又能保障二氧化碳的供应,使光合作用正常进行。研究还发现,适当干旱处理会增大黄瓜根部细胞的水分利用效率,从而抵抗细胞失水。
实验组别
①
②
③
④
⑤
⑥
过氧化氢溶液
+
+
+
+
+
+
蒸馏水
+
-
-
-
-
-
新鲜肝脏研磨液
-
+
+
+
+
+
pH缓冲液
+pH7.0
+pH7.0
+pH5.0
+pH6.0
+pH8.0
+pH9.0
试管
加入的细胞成分
加入的反应物
变化情况
加入荧光素和荧光素酶后的荧光情况
1
细胞质基质+线粒体
添加14C标记的葡萄糖
葡萄糖的量减少,有14CO2、H218O的生成
较强荧光
2
细胞质基质
添加14C标记的葡萄糖
葡萄糖的量减少,有¹⁴C标记的丙酮酸、[H]的生成
较弱荧光
3
线粒体悬液
添加14C标记的葡萄糖
葡萄糖的量不变
没有荧光
4
线粒体悬液
添加14C标记的丙酮酸
丙酮酸的量减少、有14CO2、H218O的生成
较强荧光
溶剂
色素1
色素2
色素3
色素4
实验组1
7.8
?
?
1.9
?
实验组2
8.2
?
?
1.5
?
实验组3
8.0
?
?
1.4
?
平均移动距离(cm)
8.0
7.6
?
?
0.8
迁移率(Rf)
无
0.95
0.53
?
0.10
组别
处理(Q光强度)
表观(净)光合速率/(μmlCO₂·m⁻2 ⋅S⁻¹))
相对气孔
开度/%
水分利
用效率
a
对照
大气
CO₂浓度
12
100
1.78
b
干旱
7.5
62
1.81
c
对照
CO₂浓度倍增
15
83
3.10
d.
干旱
9.5
47
3.25
相关试卷
这是一份必修2 模板检测卷- 备战2025年高考生物一轮复习考点一遍过(新高考通用),文件包含必修2模板检测卷原卷版docx、必修2模板检测卷解析版docx等2份试卷配套教学资源,其中试卷共32页, 欢迎下载使用。
这是一份必修1 模板检测卷-备战2025年高考生物一轮复习考点一遍过(新高考通用),文件包含必修1模板检测卷原卷版docx、必修1模板检测卷解析版docx等2份试卷配套教学资源,其中试卷共33页, 欢迎下载使用。
这是一份单元检测卷10 生物技术与工程-备战2025年高考生物一轮复习考点一遍过(新高考通用),文件包含单元检测卷10生物技术与工程原卷版docx、单元检测卷10生物技术与工程解析版docx等2份试卷配套教学资源,其中试卷共37页, 欢迎下载使用。
