





所属成套资源:【考点一遍过】备战2025年高考生物一轮复习考点一遍过(新高考通用)
单元检测卷08 稳态与调节- 备战2025年高考生物一轮复习考点一遍过(新高考通用)
展开
这是一份单元检测卷08 稳态与调节- 备战2025年高考生物一轮复习考点一遍过(新高考通用),文件包含单元检测卷08稳态与调节原卷版docx、单元检测卷08稳态与调节解析版docx等2份试卷配套教学资源,其中试卷共37页, 欢迎下载使用。
(时间:60分钟,满分:100分)
选择题(本题共25小题,每小题2分,共50分。)
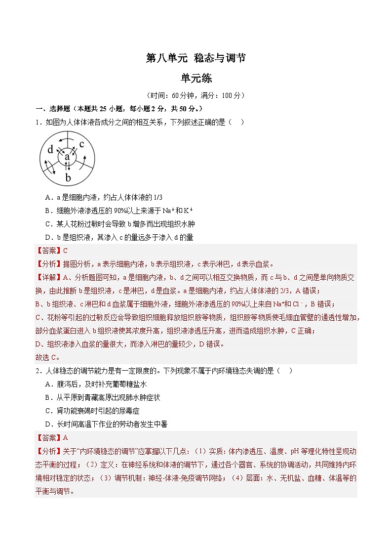
1.如图为人体体液各成分之间的相互关系,下列叙述正确的是( )
A.a是细胞内液,约占人体体液的1/3
B.细胞外液渗透压的90%以上来源于Na+和K+
C.某人花粉过敏时会导致b增多而出现组织水肿
D.b是组织液,其渗入c的量远多于渗入d的量
【答案】C
【分析】据图分析,a表示细胞内液,b表示组织液,c表示淋巴,d表示血浆。
【详解】A、分析题图可知,a是细胞内液,b、d之间可以相互交换物质,而c与b、d之间是单向物质交换,由此推断b是组织液,c是淋巴,d是血浆。a是细胞内液,约占人体体液的2/3,A错误;
B、b组织液、c淋巴和d血浆属于细胞外液,细胞外液渗透压的90%以上来自Na+和Cl﹣,B错误;
C、花粉等引起的过敏反应会导致组织细胞释放组织胺等物质,组织胺等物质使毛细血管壁的通透性增加,部分血浆蛋白进入b组织液使其浓度升高,组织液渗透压升高,进而造成组织水肿,C正确;
D、组织液渗入血浆的量很大,而渗入淋巴的量较少,D错误。
故选C。
2.人体稳态的调节能力是有一定限度的。下列现象不属于内环境稳态失调的是( )
A.腹泻后,及时补充葡萄糖盐水
B.从平原到青藏高原出现肺水肿症状
C.肾功能衰竭时引起的尿毒症
D.长时间高温下作业的劳动者发生中暑
【答案】A
【分析】关于“内环境稳态的调节”应掌握以下几点:(1)实质:体内渗透压、温度、pH等理化特性呈现动态平衡的过程;(2)定义:在神经系统和体液的调节下,通过各个器官、系统的协调活动,共同维持内环境相对稳定的状态;(3)调节机制:神经-体液-免疫调节网络;(4)层面:水、无机盐、血糖、体温等的平衡与调节。
【详解】A、腹泻的病人,体内水盐平衡失调,需及时补充葡萄糖盐水,以补充能源物质,同时可保持细胞正常的形态,这属于维持内环境稳态的做法,A符合题意;
B、有人从平原到青藏高原后出现肺水肿症状,这属于内环境稳态失调的现象,B不符合题意;
C、肾功能衰竭时出现的尿毒症与内环境稳态失调有关,C不符合题意;
D、由于机体的调节能力有一定限度,使长时间高温下作业的劳动者产热量不能与散热量保持动态平衡,从而发生中暑,这是内环境稳态失调的表现,D不符合题意。
故选A。
3.人体生命活动都离不开神经系统的调节和控制,其结构非常复杂。下列有关叙述不正确的是( )
A.组成神经系统的细胞主要包括神经元和神经胶质细胞,共同完成调节功能
B.脑神经和脊神经属于外周神经系统,它们都含有传入神经和传出神经
C.支配内脏、血管和腺体的传入神经,它们活动不受意识支配称为自主神经系统
D.交感神经和副交感神经的作用通常相反,兴奋时交感神经活动占据优势
【答案】C
【分析】神经系统包括中枢神经系统和外周神经系统,中枢神经系统由脑和脊髓组成,脑分为大脑、小脑和脑干;外周神经系统包括脊神经、脑神经、自主神经,自主神经系统包括交感神经和副交感神经。交感神经和副交感神经是调节人体内脏功能的神经装置,所以也叫内脏神经系统,因为其功能不完全受人类的意识支配,所以又叫自主神经系统,也可称为植物性神经系统。
【详解】A、组成神经系统的细胞主要包括神经元和神经胶质细胞,共同完成调节功能,A正确;
B、外周神经系统分布在全身各处,包括与脑相连的脑神经和与脊髓相连的脊神经,它们都含有传入神经(感觉神经)和传出神经(运动神经),B正确;
C、支配内脏、血管和腺体的传出神经,它们活动不受意识支配称为自主神经系统,自主神经系统包括交感神经和副交感神经两部分,C错误;
D、交感神经和副交感神经对同一器官作用通常相反,当人体处于兴奋状态,使交感神经活动占据优势,心跳加快支气管扩张,D正确。
故选C。
4.生活中经常遇到这样的情形:如果手无意识碰触到一个发烫的物体,我们往往来不及思索就会迅速缩回手臂。下列相关说法错误的是( )
A.碰触到发烫物体的神经细胞对的通透性会增大
B.上述过程为非条件反射,神经中枢位于脊髓
C.“望梅止渴”和上述反射的类型是不一样的
D.不能通过反复刺激建立更多数量的非条件反射
【答案】A
【分析】手无意识碰触到一个发烫的物体后会出现迅速缩回,这种反应是神经调节的基本方式,叫做反射;完成该反射的神经结构叫反射弧,该反应是生来就有的,完成此反射的神经中枢在脊髓,属于非条件反射。
【详解】A、碰触到发烫物体的神经细胞对Na+ 的通透性会增大,A错误;
B、上述发生了缩手反射,该过程为非条件反射,神经中枢位于脊髓,B正确;
C、“望梅止渴”为条件反射,和上述反射的类型是不一样的,C正确;
D、非条件反射 是天生的,不能通过反复刺激建立更多数量的非条件反射,D正确。
故选A。
5.谷氨酸是一种兴奋性神经递质。如图为谷氨酸在脑内的循环利用示意图(图中EAAT是谷氨酸转运蛋白),若该循环中谷氨酸的回收环节受阻,则会诱发癫痫。研究发现,内环境中不含谷氨酸的降解酶。下列相关叙述错误的是( )
A.神经元甲的基因组中含有谷氨酰胺合成酶基因
B.神经胶质细胞的数量多于神经元,可以保护神经元
C.图中能与谷氨酸特异性结合的是谷氨酰胺合成酶和受体
D.癫痫的发生与谷氨酸持续作用使突触后膜过度兴奋有关
【答案】C
【分析】神经胶质细胞广泛分布于神经元之间,其数量为神经元数量的10 ~ 50倍,是对神经元起辅助作用的细胞,具有 支持、保护、营养和修复神经元等多种功能。在外周神经系统中,神经胶质细胞参与构成神经纤维表面的髓鞘。神经元与神经胶质细胞一起,共同完成神经系统的调节功能。
【详解】A、图中神经胶质细胞丙种含有谷氨酰胺合成酶,说明该细胞所在个体基因组中含有谷氨酰胺合成酶基因,神经元甲的基因组中也含有,A正确;
B、神经胶质细胞广泛分布于神经元之间,其数量为神经元数量的10 ~ 50倍,是对神经元起辅助作用的细胞,具有支持、保护、营养和修复神经元等多种功能,B正确;
C、由图可知,谷氨酸作为谷氨酰胺合成酶的底物,二者可特异性结合,在突触处,谷氨酸作为神经递质可与突触后膜上的受体特异性结合,图中EAAT是谷氨酸转运蛋白,参与谷氨酸回收,属于主动运输,过程中EAAT需要与谷氨酸特异性结合,C错误;
D、根据题意,谷氨酸回收环节受阻会诱发癫痫,且内环境中不含谷氨酸的降解酶,说明突触间隙中谷氨酸因回收受阻而增多,持续与突触后膜上的受体特异性结合引起突触后膜过度兴奋,诱发癫痫,D正确。
故选C。
6.心肌细胞与神经细胞类似,均具有生物电现象。心肌细胞的动作电位分为0~4五个时期,其膜电位变化及形成机制如下图所示。下列说法正确的是( )
A.若适当降低细胞外溶液的K⁺浓度,心肌细胞的兴奋性将会升高
B.神经递质作用于心肌后,一定引起Na⁺通道介导的Na⁺内流,出现0期
C.2期可延长心肌细胞的动作电位时程,是区别神经细胞动作电位的主要特征
D.4期中,Ca2+通过Na⁺- Ca2+交换逆浓度排出细胞的直接动力来自 ATP
【答案】C
【分析】兴奋以电信号的形式沿着神经纤维进行传导,神经纤维未受到刺激时,K+外流,细胞膜内外的电位表现是外正内负,当某一部位受刺激时,Na+内流,其膜电位变为外负内正。由于神经递质只存在于突触小体的突触小泡中,只能由突触前膜释放作用于突触后膜,使下一个神经元产生兴奋或抑制,因此兴奋在神经元之间的传递只能是单向的。
【详解】A、适当降低细胞外溶液的K+浓度,会导致静息状态下K+外流增大,则静息电位的绝对值变大,心肌细胞的兴奋性将会降低,A错误;
B、兴奋性神经递质可引起后心肌细胞兴奋,引起Na+通道介导的Na+内流;而抑制性神经递质作用于心肌细胞,则不会引起Na+通道介导的Na+内流,B错误;
C、在2期中,膜电位变化非常平缓,出现平台现象,与Ca2+内流和K+外流有关,而神经细胞2期与K+外流有关,因此2期是区别神经细胞动作电位的主要特征,C正确;
D、在4期中,Ca2+通过Na+—Ca2+交换逆浓度排出细胞的动力直接来自细胞内外的Na+浓度差形成的势能,而非ATP,D错误。
故选C。
7.自律神经失调即自律神经系统内部失去平衡,中医认为自律神经紊乱是由脏腑功能失调引起的。如图是人体自律神经及其相关神经结构的一部分结构图(图中a、b分别表示脑干和脊髓,①、②、③、④表示一些自律神经)。
下列分析错误的是( )
A.b是调节内脏活动的低级中枢
B.植物人有心跳、呼吸和血压,则其a中的神经中枢可能未受损
C.②、③、④兴奋分别促进呼吸加快、心跳加快、胃肠蠕动
D.交感神经和副交感神经的作用相互抗衡、相互协调共同完成对机体的调节
【答案】C
【分析】自主神经系统由交感神经和副交感神经两部分组成,它们的作用通常是相反的。当人体处于兴奋状态时,交感神经活动占据优势,心跳加快,支气管扩张,但胃肠的蠕动和消化腺的分泌活动减弱;而当人处于安静状态时,副交感神经活动则占据优势,此时,心跳减慢,但胃肠的蠕动和消化液的分泌会加强,有利于食物的消化和营养物质的吸收。交感神经和副交感神经对同一器官的作用,犹如汽车的油门和刹车,可以使机体对外界刺激作出更精确的反应,使机体更好地适应环境的变化。
【详解】A、b是脊髓,是调节内脏活动的低级中枢,A正确;
B、植物人只有心跳、呼吸和血压,未受损的神经中枢应是心跳中枢、呼吸中枢,心跳中枢和呼吸中枢位于脑干,应位于a,B正确;
C、自主神经包括交感神经和副交感神经,交感神经由脊髓发出,副交感神经由脑和脊髓发出,①②③④都属于副交感神经,②兴奋导致支气管收缩、③兴奋导致心跳减慢、④兴奋促进胃肠蠕动,C错误;
D、交感神经和副交感神经的作用相互抗衡、相互协调共同完成对机体的调节,D正确。
故选C。
8.衰老大脑的某些神经元细胞核释放出的谷氨酸tRNA,会被剪切成微小的RNA片段,这些片段与亮氨酸氨酰化合成酶结合后,会破坏线粒体亮氨酸tRNA的氨基酰化,影响线粒体基因编码蛋白的翻译过程,损伤线粒体的功能以及谷氨酸的合成,最终导致记忆衰退等衰老表征的出现。下列说法错误的是( )
A.线粒体基因与核基因编码的蛋白质合成速度相同
B.亮氨酸tRNA的3’端能与亮氨酸特异性结合
C.特异性抑制谷氨酸tRNA剪切酶的活性可以在一定程度上延缓衰老
D.谷氨酸可能参与神经元之间即时的信息交流和新突触的建立
【答案】A
【分析】tRNA上三个相邻的碱基构成一个反密码子,反密码子与密码子配对,密码子决定氨基酸。
【详解】A、线粒体基因与核基因编码的蛋白质合成速度不相同,A错误;
B、tRNA分子的3'端含有CCA-OH结构,氨基酸分子中的羧基(-COOH)可与RNA分子的3'端的羟基(-OH)结合,所以亮氨酸结合在亮氨酸tRNA的3'端,B正确;
C、根据题干信息可知,谷氨酸tRNA被剪切后形成的微小RNA片段会与氨酸氨酰化合成酶结合,从而损伤线粒体的功能和谷氨酸的合成,导致出现衰老等现象,因此特异性抑制谷氨酸tRNA剪切酶的活性可以在一定程度上延缓衰老,C正确;
D、谷氨酸的合成受阻会导致记忆衰退,谷氨酸可能参与神经元之间即时的信息交流和新突触的建立,D正确。
故选A。
9.下列有关神经系统、内分泌系统与免疫系统的说法,不正确的是( )
A.内分泌系统存在分级调节,而神经系统不存在分级调节
B.神经调节、体液调节和免疫调节的实现离不开信号分子
C.神经系统分泌的TRH 可作用于内分泌系统调节该系统的工作
D.神经系统、内分泌系统与免疫系统的信号分子与受体的结合都具有特异性
【答案】A
【分析】神经系统、内分泌系统与免疫系统等会产生不同的信号分子,共同调节机体的稳态。
【详解】A、内分泌系统存在分级调节,神经系统也存在分级调节,如大脑皮层对脊髓的调节,A错误;
B、神经调节中存在神经递质、体液调节主要依靠激素等化学物质调节、免疫调节中细胞因子属于信号分子,故神经调节、体液调节和免疫调节的实现离不开信号分子,B正确;
C、神经系统分泌的TRH 可作用于内分泌系统(垂体),调节该系统的工作,C正确;
D、不同受体的结构各异,信号分子与受体的结合具有特异性,D正确。
故选A。
10.甲减(甲状腺激素分泌减少)分为原发性甲减和继发性甲减,前者原因为甲状腺本身出现病变,后者为下丘脑或垂体异常所致。现欲探究甲、乙、丙三位甲减病人的患病原因,对健康者和三位患者注射了等量且适量的促甲状腺激素释放激素(TRH),并在注射前和注射后一段时间内测量其血液中的促甲状腺激素(TSH)含量(单位为),结果如下表所示。已知健康人的TSH含量范围为。下列说法错误的是( )
A.甲、乙为继发性甲减患者,丙为原发性甲减患者
B.甲状腺激素的分泌调节是通过“下丘脑—垂体—甲状腺轴”完成的
C.注射TRH不能提高丙患者的甲状腺激素水平
D.注射TRH后乙的TSH含量低是负反馈调节导致的
【答案】D
【分析】下丘脑分泌促甲状腺激素释放激素,促甲状腺激素释放激素随血液运输到垂体,促使垂体分泌促甲状腺激素。促甲状腺激素随血液运输到甲状腺,促使甲状腺增加甲状腺激素的合成和分泌。血液中甲状腺激素含量增加到一定程度时,又反过来抑制下丘脑和垂体分泌相关激素,进而使甲状腺激素分泌减少,这种调节过程为反馈调节。
【详解】A、甲病人注射促甲状腺激素释放激素前后,促甲状腺激素浓度与正常人相同,说明甲病人的垂体和甲状腺没有病变,那么病变的应是下丘脑;乙病人在注射促甲状腺激素释放激素前后促甲状腺激素的水平都低,说明乙病人病变的部位是垂体;丙病人注射前促甲状腺激素浓度高,甲状腺激素水平低不是垂体发生病变,注射后比注射前还高,说明注射后甲状腺激素的水平没有上升起到负反馈调节的作用,那么丙病人病变的部位应是甲状腺,A正确;
B、下丘脑分泌促甲状腺激素释放激素,促甲状腺激素释放激素随血液运输到垂体,促使垂体分泌促甲状腺激素。促甲状腺激素随血液运输到甲状腺,促使甲状腺增加甲状腺激素的合成和分泌,B正确;
C、由于丙患者病变的部位是甲状腺,若丙患者注射TRH,根据下丘脑—垂体—甲状腺轴可以看出,则导致垂体产生的TSH对丙的甲状腺不起作用,故不能提高丙患者的甲状腺激素水平,C正确;
D、乙病人病变的部位是垂体,故注射TRH后,TRH不能对乙的病变的垂体起作用,垂体病变使得乙体内的TSH含量低,不是反馈调节的结果,D错误。
故选D。
11.褪黑素是由哺乳动物松果体产生的一种激素,具有缩短入睡时间、延长睡眠时间,进而调整睡眠的作用。褪黑素的分泌调节过程如图所示,下列叙述不正确的是( )
A.该过程不能体现激素的分级调节
B.长时间光照会使褪黑素的分泌减少
C.该过程中褪黑素的分泌存在反馈调节
D.褪黑素分泌的调节是神经调节,未体现体液调节
【答案】D
【分析】在一个系统中,系统本身工作的效果,反过来又作为信息调节该系统的工作,这种调节方式叫做反馈调节。
【详解】A、分级调节是一种分层控制的方式,常见的调控为下丘脑→垂体→内分泌腺,图中所示调节方式属于神经调节,其中下丘脑为神经中枢,松果体为效应器,未体现激素的分级调节,A正确;
B、由图可知,暗信号可促使褪黑素增多,则光信号会抑制褪黑素分泌,导致褪黑素分泌减少,B正确;
C、由图可知,褪黑素含量增多时,其抑制下丘脑向松果体传递兴奋,即存在反馈调节,C正确;
D、视网膜为感受器接受暗信号刺激→传入神经→下丘脑为神经中枢→传出神经→松果体分泌褪黑素的调节是神经调节,褪黑素作用下丘脑体现了体液调节,D错误。
故选D。
12.关于激素调节的过程和特点的相关描述,不正确的是( )
A.参与血糖调节的激素有肾上腺素、胰岛素、胰高血糖素等,其中胰岛素是唯一能够降低血糖浓度的激素
B.甲状腺激素的调节过程中,下丘脑产生TRH作用于垂体,垂体产生TSH作用于甲状腺,甲状腺产生甲状腺激素,这体现了激素的分级调节。
C.胰岛A细胞分泌的胰高血糖素能够促进体内肌糖原分解和非糖物质转变为葡萄糖,使血糖浓度回升到正常水平
D.激素产生后弥散到体液中,它只能作为信号分子对生命活动进行调节,而且一经作用后就会失去活性
【答案】C
【分析】激素调节特点:通过体液运输;作用于靶器官、靶细胞;作为信使传递信息;微量高效。
【详解】A、参与血糖调节的激素有肾上腺素、胰岛素、胰高血糖素等,其中胰岛素是唯一能够降低血糖浓度的激素,A正确;
B、甲状腺激素的调节过程中,下丘脑产生TRH作用于垂体,垂体产生TSH作用于甲状腺,甲状腺产生甲状腺激素,这体现了激素的分级调节,B正确;
C、胰高血糖素主要作用于肝,促进肝糖原分解成葡萄糖进入血液,促进非糖物质转变为葡萄糖,使血糖浓度回升到正常水平,肌糖原不能分解,C错误;
D、激素产生后弥散到体液中,它只能作为信号分子对生命活动进行调节,而且激素一经靶细胞接受并起作用后就会失去活性,D正确。
故选C。
13.针灸是我国传承千年的疾病治疗手段。用低强度电针刺激小鼠后肢穴位“足三里”可以激活迷走神经-肾上腺抗炎通路,其过程如图所示。相关叙述正确的是( )
A.图中的Prkr2感觉神经元属于机体的自主神经系统
B.针灸引起肾上腺素分泌增加的过程属于神经-体液调节
C.肾上腺素通过与质膜上的受体结合进而抑制炎症反应
D.质膜外Ca⁺会阻止Na⁺内流,针灸对高血钙炎症的疗效更好
【答案】C
【分析】据图分析,低强度电针刺激小鼠后肢穴位“足三里”可以激活迷走神经-肾上腺抗炎通路机理是:在电针刺激“足三里”位置时,会激活一组Prkr2感觉神经元,其延伸出去的突起部分可以将后肢的感觉信息通过脊髓传向大脑的特定区域,通过迷走神经作用到肾上腺,肾上腺细胞分泌的肾上腺素具有抗炎作用,导致针灸抗炎。
【详解】A、机体的自主神经系统属于传出神经,图中的Prkr2感觉神经元属于传入神经,Prkr2感觉神经元不属于机体的自主神经系统,A错误;
B、针灸引起肾上腺素分泌增加的过程属于神经调节,B错误;
C、肾上腺素作为动物激素,需要通过体液运输,与靶器官、靶细胞上的特异性受体结合才能发挥作用;肾上腺素的本质是氨基酸衍生物,其受体在质膜上;图中显示,肾上腺素能抑制炎症;综上所述,肾上腺素通过与质膜上的受体结合进而抑制炎症反应,C正确;
D、细胞外Ca²⁺对 Na⁺存在“膜屏障”作用,抑制 Na⁺内流,即质膜外Ca⁺会阻止Na⁺内流,从而无法产生动作电位,若临床上患者血钙含量偏低,可使抗炎功能提高,使针灸抗炎疗效更好,D错误。
故选C。
14.热射病(HS)是一种由于长时间暴露在高温环境下引起的潜在致命性疾病,主要表现为体核温度升高至40℃以上、中枢神经系统功能异常和多器官功能障碍。热休克蛋白(Hsp70等)是机体在高温环境下产生的一类热应激蛋白质,可提高细胞的耐热能力。目前,医学研究已经利用Hsp70作为生物标记物,用来监测病情的发展、评估治疗效果。下列相关叙述正确的是( )
A.HS患者位于大脑皮层的体温调节中枢功能出现障碍导致体温异常
B.HS患者的体液大量丢失可能会导致垂体合成的抗利尿激素增多
C.HS患者单位时间散热量增加是诱发机体产生高热的主要原因之一
D.可利用体内Hsp70建立HS预警、诊断和治疗系统,以支持临床实践
【答案】D
【分析】寒冷环境→皮肤冷觉感受器→下丘脑体温调节中枢→增加产热(骨骼肌战栗、立毛肌收缩、甲状腺激素分泌增加),减少散热(毛细血管收缩、汗腺分泌减少)→体温维持相对恒定。
【详解】A、体温调节中枢位于下丘脑,A错误;
B、抗利尿激素由下丘脑合成,垂体释放,B错误;
C、机体单位时间内散热量减少,导致散热小于产热,诱发高热,C错误;
D、热休克蛋白(Hsp70等)是机体在高温环境下产生的一类热应激蛋白质,可提高细胞的耐热能力,可利用体内Hsp70建立HS预警、诊断和治疗系统,以支持临床实践,D正确。
故选D。
15.某人因咽喉肿痛、声音嘶哑去医院就诊,医生诊断为急性喉炎,需注射头孢呋辛钠治疗,并提醒使用头孢呋辛钠期间及用药后1~2周内不能饮酒。头孢类分子可抑制乙醛脱氢酶活性,造成乙醛中毒,重者可致呼吸抑制、急性心衰等。下列说法正确的是( )
A.当病原体入侵时,机体通过体液调节,能维持内环境的稳态
B.感染后出现咽喉肿痛、声音嘶哑症状的过程中,有第二道防线的参与
C.肌肉注射和静脉滴注头孢呋辛钠治疗时,药物首先进入的内环境是血浆
D.乙醛中毒引起的呼吸抑制,使通气量减少导致CO2积累,血浆pH显著下降
【答案】B
【分析】内环境又叫细胞外液,由血浆、组织液和淋巴(液)组成。内环境稳态是指正常机体通过调节作用,使各个器官、系统协调活动,共同维持内环境的相对稳定状态。内环境稳态是机体进行生命活动的必要条件,是细胞与外界环境进行物质交换的媒介。
【详解】A、当病原体入侵时,机体主要通过免疫调节,维持内环境的稳态,A错误;
B、感染后出现咽喉肿痛、声音嘶哑的症状,是由于病原体侵入黏膜内大量繁殖,说明病原体已突破第一道防线,有第二道防线参与免疫反应,B正确;
C、肌肉注射和静脉滴注头孢呋辛钠治疗时,药物首先进入的内环境分别是组织液和血浆,C错误;
D、乙醛中毒引起通气量减少导致CO2积累,但通过调节可以维持血浆pH的相对稳定,不会显著下降,D错误。
故选B。
16.免疫赦免广义上是指机体内存在一些特定部位,即使存在抗原,也无法被免疫系统识别和清除的现象。例如,将异体组织或器官移植到机体的眼、脑、子宫等特殊部位后,可长时间存活而不被排斥。下列叙述错误的是( )
A.免疫赦免区存在未被识别和清除的抗原
B.巨噬细胞可被阻隔无法进入免疫赦免区
C.免疫赦免是机体发育过程中的免疫缺陷
D.妊娠的子宫有某种免疫赦免的保护机制
【答案】C
【分析】免疫赦免是机体的一种正常生理现象,抗原无法被免疫系统识别和清除。
【详解】A、由题干可知,免疫赦免区存在未被识别和清除的抗原,A正确;
B、巨噬细胞是免疫系统的重要细胞,如果它们进入免疫赦免区,那么这些区域中的抗原就被识别和清除,故巨噬细胞可被阻隔无法进人免疫赦免区,B正确;
C、免疫赦免是机体的一种正常生理现象,而不是免疫缺陷,C错误;
D、妊娠期间,子宫需要保护胎儿免受母体的免疫攻击,存在免疫赦免的保护机制,D正确。
故选C。
17.2024年4月2日,杭州疾控官方微信发文提醒:“最近百日咳多发,如果孩子咳嗽厉害,出现典型的痉挛性咳嗽,血常规提示白细胞增高,一定要对百日咳加强警惕。”百日咳是一种由百日咳杆菌引发的急性呼吸道传染病,由呼吸道飞沫传播。下列有关叙述错误的是( )
A.部分百日咳患者出现低热,有利于吞噬细胞对病菌的吞噬作用
B.B淋巴细胞在骨髓增殖分化形成大量浆细胞,使白细胞数量增多
C.百日咳杆菌入侵使机体处于应激状态,糖皮质激素分泌增多以抵抗炎症
D.及时接种百白破疫苗可降低儿童百日咳发病率或减轻发病症状
【答案】B
【分析】免疫系统由免疫器官、免疫细胞和免疫活性物质构成,免疫器官是免疫细胞生成、成熟和集中分布的场所,免疫细胞有淋巴细胞和吞噬细胞,淋巴细胞有B细胞和T细胞,淋巴细胞起源于骨髓造血干细胞,B细胞在骨髓成熟,T细胞转移到胸腺成熟,免疫活性物质是由免疫细胞或其他细胞产生的发挥免疫作用的物质。
【详解】A、适当的升高体温有助于提高免疫系统的功能,因此部分百日咳患者出现低热,有利于吞噬细胞对病菌的吞噬作用,A正确;
B、B淋巴细胞是由骨髓中的造血干细胞分化而来,B淋巴细胞在骨髓成熟,B淋巴细胞在淋巴液和血浆中增殖分化形成大量浆细胞,B错误;
C、糖皮质激素具有强大的抗炎作用,百日咳杆菌(抗原)入侵使机体处于应激状态,糖皮质激素分泌增多以抵抗炎症,C正确;
D、及时接种百白破疫苗,可使机体中产生记忆细胞和抗体,从而降低儿童百日咳发病率或减轻发病症状,D正确。
故选B。
18.肿瘤免疫逃逸是指肿瘤细胞通过多种机制逃避机体免疫系统的识别和攻击,从而得以在机体内生存和增殖。研究发现,缺锰小鼠体内的肿瘤生长显著加快,外源添加锰离子则促进T细胞增多并向肿瘤组织内的浸润,从而增强对肿瘤细胞的杀伤作用。以下叙述错误的是( )
A.锰离子能增强免疫系统对肿瘤细胞的免疫监视功能
B.大量元素锰在抑瘤中有重要作用,故而缺锰肿瘤生长显著加快
C.锰离子可能提高了抗原呈递能力从而促进T细胞向肿瘤组织浸润
D.锰离子可促进机体通过细胞免疫产生更多的具有杀伤力的T细胞
【答案】B
【分析】1、体液免疫过程为:(1)感应阶段:除少数抗原可以直接刺激B细胞外,大多数抗原被吞噬细胞摄取和处理,并暴露出其抗原决定簇;吞噬细胞将抗原呈递给T细胞,再由T细胞呈递给B细胞;(2)反应阶段:B细胞接受抗原刺激后,开始进行一系列的增殖、分化,形成记忆细胞和浆细胞;(3)效应阶段:浆细胞分泌抗体与相应的抗原特异性结合,发挥免疫效应。
2、细胞免疫过程为:(1)感应阶段:吞噬细胞摄取和处理抗原,并暴露出其抗原决定簇,然后将抗原呈递给T细胞;(2)反应阶段:T细胞接受抗原刺激后增殖、分化形成记忆细胞和效应T细胞,同时T细胞能合成并分泌淋巴因子,增强免疫功能。(3)效应阶段:效应T细胞发挥效应。
3、根据题文可知,锰离子是一种免疫激活剂,能增强对肿瘤细胞的杀伤作用,从而抑制肿瘤免疫逃逸。
4、对肿瘤细胞的清除主要通过细胞免疫实现。
【详解】A、根据“锰离子能促进T细胞向肿瘤组织内的浸润,从而增强对肿瘤细胞的杀伤作用”,可知锰离子能增强机体对肿瘤细胞的免疫监视功能,A正确;
B、锰属于微量元素,B错误;
C、根据“外源添加锰离子则促进T细胞增多并向肿瘤组织内的浸润”可知,锰离子可能提高了抗原呈递能力从而促进T细胞向肿瘤组织浸润,C正确;
D、锰离子促进T细胞向肿瘤组织内的浸润,促进机体通过细胞免疫清除肿瘤细胞,证明锰离子可以促进机体通过细胞免疫产生更多的具有杀伤力的T细胞,D正确。
故选B。
19.荨麻疹是一种过敏反应,下图为发病过程中产生瘙痒的机制,HRI为某感受器。相关叙述正确的是( )
A.细胞a能协助B淋巴细胞特异性识别过敏原
B.细胞c能直接识别再次进入机体的过敏原并分泌抗体
C.发生过敏时兴奋传至大脑皮层产生瘙痒属于条件反射
D.肥大细胞上的抗体与B细胞膜上的受体可识别同一过敏原
【答案】D
【分析】过敏反应是过敏原再次侵入有过敏体质的机体时,初次接触过敏原使机体产生的抗体吸附在细胞表面这时与过敏原结合,进而使靶细胞释放组织胺等化学物质,引发过敏反应。图中物质Ⅰ能促进B淋巴细胞增殖、分化,物质Ⅰ是辅助性T细胞分泌的细胞因子,a是辅助性T细胞,B淋巴细胞接受两个信号的刺激后增殖、分化,大部分分化为浆细胞(c),小部分分化为记忆B细胞(b)。
【详解】A、a是辅助性T细胞,能协助B淋巴细胞活化,不能协助B淋巴细胞特异性识别过敏原,A错误;
B、浆细胞(c)不具有识别过敏原的能力,B错误;
C、兴奋沿传入神经传至大脑皮层形成瘙痒的过程没有经过完整的反射弧,因此不属于反射,C错误;
D、结合图示可知:肥大细胞上的抗体能与过敏原发生结合,说明B细胞膜上受体可识别同一过敏原,D正确。
故选D。
20.受人乳头瘤病毒(HPV)侵染的细胞表面的HLA分子表达水平下降,会导致宫颈癌,L1蛋白是HPV外壳蛋白的主要结构蛋白。下图是HPV入侵机体后,机体做出的部分免疫应答示意图,下列叙述正确的是( )
A.甲是细胞毒性T细胞,可识别并裂解多种被病原体侵染的靶细胞
B.被侵染细胞表面的HLA分子表达水平下降,导致免疫自稳功能减弱
C.以纯化后的L1蛋白为基础可设计HPV疫苗
D.一定时间内接种两次疫苗是为了刺激机体的记忆细胞产生更多抗体
【答案】C
【分析】细胞免疫依靠细胞毒性T细胞识别宿主细胞(靶细胞)表面分子的特异性变化,保证针对某种病原体的特异性。一般认为,辅助性T细胞在免疫调节过程中起着关键的调控作用。
【详解】A、甲是细胞毒性T细胞,可以分泌穿孔素和颗粒酶使靶细胞裂解,成熟的细胞毒性T细胞只能识别一种靶细胞,A错误;
B、由题可知,被侵染细胞表面的HLA分子表达水平下降,会导致宫颈癌,导致免疫监视功能漏洞,B错误;
C、L1蛋白是其外壳蛋白的主要结构蛋白,可使用纯化的L1蛋白为基础设计HPV疫苗,C正确;
D、一定时间内接种两次疫苗是为了刺激机体产生更多的记忆细胞,而能产生抗体的细胞为浆细胞,D错误。
故选C。
21.为探究生长素对某植物芽生长的影响,以清水为对照,用不同浓度的生长素溶液对该植物进行喷施处理,获得芽生长1cm所需时间,结果如图所示。下列分析正确的是( )
A.生长素可作为催化剂直接参与代谢过程
B.e点浓度下的生长素对芽的抑制作用最强
C.c点浓度下的生长素对芽的促进作用最强
D.b和d点浓度下的生长素对芽生长的抑制作用一致
【答案】C
【分析】生长素的生理作用具有两重性,即低浓度促进生长,高浓度抑制生长。同一植物的不同器官对生长素的敏感程度不同,根对生长素最敏感,其次是芽,茎对生长素最不敏感。
【详解】A、生长素是植物激素,生长素是信号分子,不是催化剂,催化剂是酶的作用,A错误;
B、e点时,芽生长1cm所需时间等于a点,这说明e点生长素对芽的生长既不促进也不抑制,B错误;
C、c点时,芽生长1cm所需时间最少,说明生长素对芽的促进作用最强,C正确;
D、b、d点时,芽生长1cm所需时间小于a点,这说明b、d点生长素对芽生长的促进作用一致,D错误。
故选C。
22.图甲为燕麦胚芽鞘的向光性实验,图乙表示水平放置幼苗的生长情况,图丙表示生长素浓度与植株某一器官生长的关系。下列说法不正确的是( )
A.图甲中胚芽鞘向光弯曲生长是由生长素的极性运输导致的
B.图乙1处的生长素浓度小于2处,所以幼苗根的生长表现出向地性
C.图乙3、4处的生长素浓度均对应图丙的C点之前
D.图丙表明不同浓度的生长素其作用效果可能相同
【答案】A
【分析】分析图甲,燕麦胚芽鞘在单侧光的照射下,向光侧的生长素以横向运输的形式从尖端向光侧运输到背光侧,使背光侧生长素含量高,生长的快,表现为弯向光源生长。分析图乙,水平放置于地面的幼苗,由于受到重力的作用,会使生长素向下运输,所以2、4处生长素浓度高于1、3处,根对生长素最敏感,茎对生长素最不敏感,因此根表现为向地生长,茎表现为背地生长。分析图丙,A-B段随生长素浓度增加,促进效果增强,B-C段随生长素浓度增加,促进效果减弱;C点时既不促进也不抑制生长;C-D段抑制植物的生长。
【详解】A、图甲中胚芽鞘向光弯曲生长是由生长素的横向运输导致的,A错误;
B、图乙1处的生长素浓度小于2处,由于根对生长素较敏感,1处较低浓度生长素促进生长,2处较高浓度生长素抑制生长,因此水平放置幼苗根的生长表现出向地性,B正确;
C、图乙3、4处的生长素浓度均表现为促进茎的生长,而图丙中的C点之后的生长素浓度表现为抑制生长,因此图乙3、4处生长素浓度均对应图丙的C点之前,C正确;
D、由图丙可知,不同浓度的生长素其作用效果可能相同,D正确。
故选A。
23.干旱可促进植物体内脱落酸(ABA)的合成,取正常水分条件下长势相同的某种植物的野生型幼苗和ABA缺失突变体幼苗,测定一定时间内茎叶和根的生长量,结果如图所示。下列叙述错误的是( )
A.为抵御干旱,野生型幼苗细胞内合成大量的脱落酸
B.干旱处理后,突变体的茎叶更长导致蒸腾作用更强
C.干旱条件下,野生型会伸长根进而增强对水的吸收
D.相较突变体,野生型植株更能适应干旱环境
【答案】A
【分析】分析题图可知,该实验的自变量是干旱处理的时间、植物幼苗的种类,因变量是茎叶和根的长度增加量。由题图可以看出,与突变体(不能合成ABA)相比,野生型(能合成ABA)植株茎叶长度增加值小,而根长度增加值大,说明ABA对野生型幼苗的作用是促进根的生长,抑制茎叶的生长。脱落酸的这种作用,有利于植株适应缺水环境。
【详解】A、激素具有微量、高效的特点,ABA在植物体中的主要合成部位有根冠、萎蔫的叶片等,但不会大量合成,A错误;
B、由图可知,干旱处理后,突变体植株的茎叶长度增加值大,可能会导致蒸腾作用更强,B正确;
C、由图可知,干旱处理后,野生型植株的根长度增加值大,即野生型通过伸长根进而增强对水的吸收,C正确;
D、图中野生型的茎叶长度增加值低于突变体,根的长度增加值高于突变体,说明野生型植株较突变体植株更能适应干旱环境,D正确。
故选A。
24.某两种品牌生根粉(生根粉1和生根粉2)均含有吲哚丁酸和萘乙酸,以及氮、磷、钾等植物生长所需的大量元素。某研究者利用生根粉和不同浓度萘乙酸处理垂柳的插条,进行了插生根实验,结果如图所示。下列叙述错误的是( )
A.实验前可进行预实验,为正式实验摸索条件
B.生根粉中所含的吲哚丁酸和萘乙酸均为植物生长调节剂
C.萘乙酸浓度为10-7mg/mL时,出现了高浓度抑制插条生根的现象
D.生根粉中的氮、磷、钾等大量元素也有利于插条生根
【答案】C
【分析】分析题意,实验目的是利用生根粉和不同浓度萘乙酸处理垂柳的插条,进行了插生根实验,实验的自变量是萘乙酸浓度和生根粉类型,因变量是总根长,据此分析作答。
【详解】A、实验前可进行预实验,为正式实验摸索条件,可减少财力物力的浪费,A正确;
B、生根粉中所含的吲哚丁酸和萘乙酸都是人工合成的调节物质,属于植物生长调节剂,B正确;
C、据图可知,与对照相比,萘乙酸浓度为10-7mg/mL时,总根长变短,但浓度是10-5mg/mL时,又表现为促进,故萘乙酸浓度为10-7mg/mL时表现的不是高浓度抑制,C错误;
D、生根粉中的氮、磷、钾等大量元素是植物生长所必须的,也有利于插条生根,D正确。
故选C。
25.植物光敏色素是一种可溶性的色素—蛋白质复合体,有红光吸收型(Pr)和远红光吸收型(Pfr)。无活性的Pr在细胞质中合成,接受红光刺激后可转化为有活性的Pfr并转移到细胞核内,经一系列信号放大和转变,引起种子萌发、幼苗生长发育等生物学效应。足够高的Pfr/Pfr+Pr比例对于维持叶片中的叶绿素水平是必要的。下列说法错误的是( )
A.光敏色素接受光刺激并传递信号,进而启动相关基因表达并引起相关的生理反应
B.Pfr和Pr的活性不同是由于光刺激引起光敏色素空间结构改变导致的
C.光敏色素是一种化学本质类似生长素的信号分子,具有调节生命活动的作用
D.增加红光照射可以适当提高植物光合作用释放氧气的速率
【答案】C
【分析】光敏色素是指吸收红光远红光可逆转换的光受体(色素蛋白质)。光敏色素分布在植物各个器官中,一般来说,蛋白质丰富的分生组织中含有较多的光敏色素。
【详解】A、光敏色素是一种可溶性的色素—蛋白质复合体,接受光刺激并传递信号,进而启动细胞核内相关基因表达并引起相关的生理反应,A正确;
B、接受红光刺激后无活性的Pr转变为有活性的Pfr,光敏色素的空间结构发生改变,活性也发生改变,B正确;
C、光敏色素的化学本质是蛋白质,是接受信号的物质,C错误;
D、增加红光照射能提高Pfr/(Pfr+Pr)的比值,有利于维持叶片中的叶绿素水平,有利于提高低温时植物光合作用释放氧气的速率,D正确。
故选C。
二、非选择题(本题共5题,共50分。)
26.(8分)下图表示兴奋在反射弧中的传导和传递过程模式图。据图回答下列问题:
(1)若图甲代表缩手反射的反射弧,则图①表示 ,虚线方框围成的结构位于 内。
(2)若在图甲中的④处给予适宜刺激,电流表A、B指针的偏转情况分别是:A: ;B (选填“偏转一次”、“偏转两次”或“不偏转”)
(3)图乙中,当神经纤维处于静息状态时,膜电位表现为 ,当钠离子内流时,产生兴奋。已知细胞外钙离子对钠离子存在“膜屏障作用”,临床上血钙含量偏高,钙离子在膜上形成屏障,使钠离子内流 (选填“增多”或“减少”),降低了神经细胞的兴奋性,导致肌细胞无法兴奋并收缩表现出肌无力。
(4)若图丙中释放的③可以促进Cl-进入细胞,则会引起下一个神经细胞 (选填“兴奋”或“抑制”)。若在图丙所示的⑤结构中给予某种药物,再刺激图甲中①,发现电流表B指针不偏转,但发现图丙⑤中的神经递质的量与给予药物之前的反应相同,说明该药物是抑制了 (用图丙中的标号表示)的功能。
【答案】
(1) 感受器 脊髓(或中枢神经系统)
(2) 不偏转 偏转一次
(3) 外正内负 减少
(4) 抑制 ⑥
【分析】由图甲可知①是感受器、②是传入神经、③是神经中枢、④是传出神经、⑤是效应器,要完成一个反射活动。丙图是突触结构图,②是突触小泡,内含递质;由于神经递质只存在于突触前膜的突出小泡中,只能由突触前膜释放,作用于突触后膜,所以突触传导是单向的。
【详解】(1)甲图的缩手反射弧中,据分析可知,图①表示感受器,虚线方框围成的结构位属于神经中枢,故虚线方框围成的结构位于脊髓内。
(2)若在甲图中的④处给予适宜刺激,由于兴奋在神经元之间的传递是单向的,所以电流表A不会发生偏转,电流表B能发生一次偏转。
(3)图乙中,当神经纤维处于静息状态时,膜电位是内负外正,当神经纤维的Na+内流时,产生神经冲动,即由外正内负的静息状态转变为外负内正的动作电位。临床上血钙含量偏高,会引起肌无力,原因是:细胞外钙离子对钠离子存在“膜屏障作用”,血钙过高使钠离子内流减少,降低了神经细胞兴奋性,导致肌细胞无法兴奋并收缩而表现出肌无力。
(4)Cl-进入细胞,造成静息电位值增大,抑制兴奋产生,若在丙图所示的⑤结构突触间隙中给予某种药物后,再刺激甲图中①感受器,发现电流表B不偏转,而神经递质的量与给予药物之前的反应相同,说明该药物没有促使神经递质的分解,而是抑制了突触后膜上受体⑥的功能,不能使通道打开,因而不产生动作电位。
27.(10分)人体受到低血糖和危险等刺激时,神经系统和内分泌系统作出相应反应,以维持人体自身稳态和适应环境。其中肾上腺发挥了重要作用,调节机制如图。
回答下列问题:
(1)遭遇危险时,交感神经促进肾上腺髓质分泌儿茶酚胺类激素,引起心跳加快、血压升高、肌肉血流量 等生理效应,有助于机体做出快速反应。从反射弧的组成分析,交感神经属于 。交感神经纤维末梢与 形成突触,支配肾上腺髓质的分泌。
(2)危险引起的神经冲动还能传到 ,该部位的某些神经细胞分泌促肾上腺皮质激素释放激素,该激素作用于腺垂体,最终促进糖皮质激素水平上升,该过程体现了糖皮质激素的分泌具有 调节的特点。
(3)儿茶酚胺类激素和糖皮质激素均为小分子有机物。儿茶酚胺类激素具有较强的亲水性,不进入细胞,其受体位于 。糖皮质激素属于脂溶性物质,进入细胞后与受体结合,产生的复合物与DNA特定位点结合,从而影响相关基因的 。糖皮质激素具有促进非糖物质转化为葡萄糖、抑制组织细胞利用葡萄糖等作用,在血糖浓度调节方面与胰岛素具有 (填“协同”或“拮抗”)作用。
(4)去甲肾上腺素属于肾上腺髓质分泌的儿茶酚胺类激素,也是某些神经元分泌的神经递质。下列关于激素和神经递质的叙述,错误的是哪一项?_____
A.均可作为信号分子B.靶细胞都具有相应受体
C.都需要随血流传送到靶细胞D.分泌受机体内、外因素的影响
(5)长期较大剂量使用糖皮质激素,停药前应逐渐减量。下列分析合理的有哪几项?_____
A.长期较大剂量用药可引起肾上腺皮质萎缩
B.立即停药可致体内糖皮质激素不足
C.停药前可适量使用促肾上腺皮质激素
D.逐渐减量用药有利于肾上腺皮质功能恢复
【答案】(1) 增加 传出神经 肾上腺髓质
(2) 下丘脑 分级
(3) 细胞膜上 转录(表达) 拮抗
(4)C
(5)ABCD
【分析】自主神经系统由交感神经和副交感神经两部分组成,它们的作用通常是相反的。当人体处于兴奋状态时,交感神经活动占据优势,心跳加快,支气管扩张,但胃肠的蠕动和消化腺的分泌活动减弱;而当人处于安静状态时,副交感神经活动则占据优势,此时,心跳减慢,但胃肠的蠕动和消化液的分泌会加强,有利于食物的消化和营养物质的吸收。交感神经和副交感神经对同一器官的作用,犹如汽车的油门和刹车,可以使机体对外界刺激作出更精确的反应,使机体更好地适应环境的变化。
【详解】(1)遭遇危险时,交感神经促进肾上腺髓质分泌儿茶酚胺类激素,引起心跳加快、呼吸加深、血压升高、肌肉血流量增加等生理效应,有助于机体做出快速反应。从反射弧的组成分析,交感神经属于传出神经。交感神经纤维末梢与肾上腺髓质形成突触,支配肾上腺髓质的分泌。
(2)促肾上腺皮质激素释放激素由下丘脑分泌,因此危险引起的神经冲动还能传到下丘脑,使其分泌促肾上腺皮质激素释放激素,该激素作用于腺垂体,使肾上腺皮质分泌糖皮质激素,最终促进糖皮质激素水平上升,该过程中存在下丘脑-垂体-靶腺体轴,体现了糖皮质激素的分泌具有分级调节的特点。
(3)儿茶酚胺类激素具有较强的亲水性,不进入细胞,故其受体位于细胞膜上。糖皮质激素属于脂溶性物质,进入细胞后与受体结合,产生的复合物与DNA特定位点结合,从而影响相关基因的表达。胰岛素具有降血糖的作用,糖皮质激素具有促进非糖物质转化为葡萄糖、抑制组织细胞利用葡萄糖等作用,因此在血糖浓度调节方面与胰岛素具有拮抗作用。
(4)A、激素和神经递质都可作为信号分子,A正确;
B、激素和神经递质都与相关受体结合,引起靶细胞相关的生理活动,B正确;
C、激素随血流传送到靶细胞,神经递质通过组织液到达靶细胞,C错误;
D、激素和神经递质的分泌都受机体内、外因素的影响,D正确。
故选C。
(5)A、长期较大剂量用药,体内糖皮质激素的浓度很高,可通过负反馈调节导致自身激素合成减少,如促肾上腺皮质激素减少,可引起肾上腺皮质萎缩,A正确;
B、由于长期较大剂量使用糖皮质激素,自身促肾上腺皮质激素释放激素和促肾上腺皮质激素减少,肾上腺皮质功能较弱,自身分泌糖皮质激素不足,立即停药会导致体内糖皮质激素不足,B正确;
C、由于体内促肾上腺皮质激素水平较低,停药前可适量使用促肾上腺皮质激素,C正确;
D、为了避免血中糖皮质激素水平的突然降低,逐渐减量用药以促使自身肾上腺皮质功能的恢复,D正确。
故选ABCD。
28.(13分)支原体肺炎是由支原体引发的下呼吸道感染,主要表现为发热、咳嗽,严重时可造成多个脏器损害。阿奇霉素是治疗支原体肺炎的首选药物,头孢菌素类抗生素对支原体肺炎无效。回答下列问题:
(1)大部分支原体会被鼻黏膜阻挡在体外,这属于人体的第 道防线;血清超敏C反应蛋白是反映机体炎症水平的常见指标,需采集患者血液经 处理后取上清液进行测定;进入体内的支原体可刺激机体产生相应的抗体,这些抗体可以分布于 (多选)。
A支原体 B.T淋巴细胞 C.B淋巴细胞
(2)发热是一种非特异性防御机制,下图是体温上升期机体体温调节过程示意图。
图中激素甲的名称是 ,激素甲、激素乙和甲状腺激素中,作用范围最广的是 。高温持续期患者由于水分大量散失可能会出现脱水的现象(细胞外液大量减少),此时抗利尿激素释放量会 (填“减少”或“增加”),对水分的重吸收增强,尿量减少。高温持续期(体温不变),机体的产热量 散热量。
(3)咳嗽是清除异物和保护下呼吸道的防御性反射。支原体感染产生的有害物质刺激患者呼吸道,使咳嗽感受器膜外电位变为 (填“正”或“负”)电位,产生的神经冲动传入咳嗽中枢,后经传出神经到达声门和呼吸肌处引起咳嗽,在该反射过程中神经纤维上电信号是 (填“双向”或“单向”)传导的。
(4)头孢菌素类抗生素主要通过抑制细菌细胞壁的合成而达到抑菌效果,请尝试从细胞结构角度解释此类抗生素对支原体肺炎无效的原因可能是 ;阿奇霉素是一种亲脂性小分子,其作用机理是与细菌核糖体结合阻断细菌蛋白质合成,推测阿奇霉素会以 方式进入人体正常细胞, (填“会”或“不会”)阻断人体正常细胞蛋白质的合成,原因可能是
。
【答案】
(1) 一 离心 AC
(2) 促甲状腺激素释放激素 甲状腺激素 增加 等于
(3) 负 单向
(4) 支原体无细胞壁 扩散 不会 人体细胞的核糖体与支原体的核糖体的结构存在差异
【分析】
1.人体的三道防线
(1)第一道防线:皮肤、黏膜。
(2)第二道防线:杀菌物质(体液中的溶菌酶等)、吞噬细胞(如巨噬细胞或树突状细胞)
(3)第三道防线:体液免疫和细胞免疫。
2.激素随血液循环运往全身各处,但只有靶器官、靶细胞能识别并接受信息。
3.正常机体内,只能是感受器感受刺激,兴奋沿着反射弧传导,所以正常机体内兴奋在神经纤维上的传导是单向的。
【详解】
(1)皮肤和黏膜构成人体第一道防线,因此鼻黏膜属于人体的第一道防线。血清超敏C反应蛋白位于血浆中,因此需采集患者血液经离心后取上清液进行测定。抗体是能与相应抗原发生特异性结合的蛋白质,主要分布在血清中,也分布于组织液及外分泌液中,也可附着在某些细胞表面。进入体内的支原体可刺激机体产生相应的抗体,这些抗体可以分布于支原体或B淋巴细胞,即AC。
(2)分析题图可知,在体温上升期机体体温调节过程中存在下丘脑的分级调节,即下丘脑可以通过分泌促甲状腺激素释放激素调节垂体分泌促甲状腺素的量,实现对甲状腺分泌甲状腺激素的调节,因此图中激素甲的名称是促甲状腺激素释放激素。激素只能作用于特定的靶细胞或靶器官,激素甲是促甲状腺激素释放激素,作用于垂体;激素乙是促甲状腺激素,作用于甲状腺,甲状腺激素作用于全身各处的细胞,因此三种激素中作用范围最广的是甲状腺激素。高温持续期患者由于水分大量散失可能会出现脱水的现象(细胞外液大量减少),导致细胞外液渗透压升高,此时抗利尿激素的释放量会增加,促进肾小管、集合管重吸收水,减少尿量。只要机体的产热量等于散热量,体温就在一段时间内保持稳定,因此在高温持续期(体温不变),此时机体的产热量等于散热量。
(3)静息状态下,细胞膜主要对K+有通透性,即K+通道开放,K+外流,膜电位表现为外正内负;受到刺激时,细胞膜对Na+的通透性增加,Na+内流,膜电位表现为外负内正。因此支原体感染产生的有害物质刺激患者呼吸道,使咳嗽感受器膜外电位变为负电位。由题意可知,咳嗽反射要通过反射弧完成,只能是感受器感受刺激,兴奋沿着反射弧传导到效应器,所以兴奋在反射弧中神经纤维上的传导是单向的。
(4)由题意可知,头孢菌素类抗生素主要通过抑制细菌细胞壁的合成而达到抑菌效果,但支原体是没有细胞壁的微生物,因此头孢菌素类抗生素对支原体肺炎没有效果。阿奇霉素是一种亲脂性小分子,根据相似相溶的原理,推测阿奇霉素会以扩散的方式进入人体正常细胞。细菌属于原核生物,人属于真核生物,原核生物的核糖体和真核生物的结构存在差异,推测阿奇霉素不会阻断人体正常细胞蛋白质的合成。
29.(11分)乙型肝炎病毒(HBV)是一种DNA 病毒,其遗传物质是松弛环状的双链DNA(rcDNA)。侵染细胞后,在靶细胞核内rcDNA 转变为闭环 DNA(cccDNA), cccDNA可以整合到宿主细胞的DNA 中。下图为HBV 侵染肝细胞的过程示意图,pl酶是HBV扩增的关键酶,具有多种功能,①~⑧表示相关生理过程。请据图回答问题:
(1)HBV 主要侵染肝细胞的原因是 ,HBV 只能依赖肝细胞进行增殖的原因是 。
(2)HBV 侵入人体后会被吞噬细胞吞噬消化,体现了免疫系统具有 的功能。吞噬细胞吞噬病毒后可以作为 细胞处理抗原,参与 免疫。此过程中不能特异性识别抗原的细胞有 。
(3)HBV扩增时pl酶与mRNA结合,在病毒衣壳内先进行逆转录(过程④),再通过过程⑤、⑥最终合成 HBV 的遗传物质。⑤、⑥分别体现了 pl酶具有 、 酶活性。
(4)富马酸替诺福韦是腺嘌呤脱氧核苷酸的类似物,可以被pl酶识别并掺入到病毒DNA链中,从而阻止病毒扩增。据此推测,富马酸替诺福韦抑制HBV增殖的 过程(填图中序号)。
(5)HBV 感染可分为急性感染和慢性感染两种形式。乙肝的慢性感染与过程⑦、⑧有关,慢性感染中⑦增强、⑧减弱。从免疫学的角度推测,长期慢性感染的原因是 。
【答案】
(1) 肝细胞质膜表面有 NTCP受体(或肝细胞表达了NTCP 受体) HBV 没有完整的细胞结构(或“HBV不能单独生活”)
(2) 免疫防御 抗原呈递细胞(或抗原提呈细胞) 特异性免疫(或细胞免疫和体液免疫) 浆细胞、吞噬细胞
(3) RNA 水解酶(或 RNA酶) DNA 聚合酶
(4)①、④和⑥
(5)HBV 释放到内环境中较少,从而避免被宿主免疫系统识别和清除(2分)
【分析】病毒是非细胞生物,只能寄生在活细胞中进行生命活动。病毒依据宿主细胞的种类可分为植物病毒、动物病毒和噬菌体;根据遗传物质来分,分为DNA病毒和RNA病毒;病毒由核酸和蛋白质组成。
【详解】
(1)乙型肝炎病毒(HBV)是一种DNA 病毒,HBV 主要侵染肝细胞的原因是肝细胞质膜表面有 NTCP受体(或肝细胞表达了NTCP 受体);HBV是病毒,病毒没有细胞结构,故HBV 只能依赖肝细胞进行增殖。
(2)HBV 侵入人体后会被吞噬细胞吞噬消化,体现了免疫系统具有免疫防御(针对外来抗原性异物,如各种病原体)功能;吞噬细胞吞噬病毒后可以作为抗原呈递细胞细胞处理抗原,参与特异性免疫过程,特异性免疫包括体液免疫和细胞免疫;此过程中不能特异性识别抗原的细胞有浆细胞(可以分泌抗体)、吞噬细胞。
(3)结合题图可知,HBV扩增时pl酶与mRNA结合,在病毒衣壳内先进行逆转录(过程④),再通过过程⑤、⑥最终合成 HBV 的遗传物质,⑤、⑥分别体现了 pl酶具有RNA 水解酶(催化RNA水解)、DNA 聚合酶(催化DNA子链形成)酶活性。
(4)富马酸替诺福韦是腺嘌呤脱氧核苷酸的类似物,可以被pl酶识别并掺入到病毒DNA链中,从而阻止病毒扩增,据此推测,富马酸替诺福韦抑制HBV增殖的①、④和⑥过程(三者都与DNA形成有关)。
(5)分析题意,乙肝的慢性感染与过程⑦、⑧有关,慢性感染中⑦增强、⑧减弱,从免疫学的角度推测,长期慢性感染的原因是HBV 释放到内环境中较少,从而避免被宿主免疫系统识别和清除。
30.(8分)研究人员探究植物根部生长素运输情况,得到了生长素运输方向示意图(图1)。
(1)生长素从根尖分生区运输到伸长区的运输类型是 。
(2)图2是正常植物和某蛋白N对应基因缺失型的植物根部大小对比及生长素分布对比,据此回答:
①N蛋白基因缺失,会导致根部变短,并导致生长素在根部 处(填“表皮”或“中央”)运输受阻。
②如图3,在正常植物细胞中,PIN2蛋白是一种主要分布在植物顶膜的蛋白,推测其功能是将生长素从细胞 运输到细胞 ,根据图3,N蛋白缺失型的植物细胞中,PIN2蛋白分布特点为 。
(3)根据上述研究,推测N蛋白的作用是 ,从而促进了伸长区细胞伸长。
【答案】
(1)极性运输
(2 表皮 内 外 除了顶膜还大量分布于侧膜和细胞质(2分)
(3)维持PIN2在表皮细胞膜上的正确定位,保证生长素沿正确方向运输(2分)
【分析】生长素主要的合成部位是芽、幼嫩的叶和发育中的种子。在这些部位,色氨酸经过一系列反应可转变成生长素。研究表明,在胚芽鞘、芽、幼叶和幼根中,生长素只能从形态学上端运输到形态学下端,而不能反过来运输,也就是只能单方向地运输,称为极性运输。极性运输是一种主动运输。在成熟组织中,生长素可以通过输导组织进行运输。
【详解】
(1)据图可知,生长素从根尖分生区运输到伸长区的运输是从形态学的上端向形态学的下端运输,属于极性运输,运输方式是主动运输。
(2)①分析图2,N蛋白缺失型个体的根部明显缩短,且据生长素的分布情况可知,伸长区生长素较少,据此可推测生长素在根部表皮运输受阻。
②据图3可知,正常型个体和N蛋白缺失型个体顶膜的PIN2蛋白含量相同,侧膜和细胞质中没有分布,结合图1推测,推测其功能是将生长素从细胞内运输至细胞外;而N蛋白缺失型的植物细胞中,PIN2蛋白分布特点为:顶膜处最多,侧膜和细胞质中也有分布,但是相等较少,其中细胞质中含量最少。
(3)根据上述研究,正常型个体只有顶膜有PIN蛋白分布,而N蛋白缺失型个体则在多处都有分布,推测N蛋白的作用是:维持PIN2在表皮细胞膜上的正确定位,保证生长素沿正确方向运输。
项目
健康人
甲
乙
丙
注射前TSH含量相对值
7.56
2.42
1.13
15.60
注射后TSH含量相对值
31.00
30.60
1.15
36.40
相关试卷
这是一份必修2 模板检测卷- 备战2025年高考生物一轮复习考点一遍过(新高考通用),文件包含必修2模板检测卷原卷版docx、必修2模板检测卷解析版docx等2份试卷配套教学资源,其中试卷共32页, 欢迎下载使用。
这是一份必修1 模板检测卷-备战2025年高考生物一轮复习考点一遍过(新高考通用),文件包含必修1模板检测卷原卷版docx、必修1模板检测卷解析版docx等2份试卷配套教学资源,其中试卷共33页, 欢迎下载使用。
这是一份单元检测卷10 生物技术与工程-备战2025年高考生物一轮复习考点一遍过(新高考通用),文件包含单元检测卷10生物技术与工程原卷版docx、单元检测卷10生物技术与工程解析版docx等2份试卷配套教学资源,其中试卷共37页, 欢迎下载使用。
