





所属成套资源:【考点一遍过】备战2025年高考生物一轮复习考点一遍过(新高考通用)
必修1 模板检测卷-备战2025年高考生物一轮复习考点一遍过(新高考通用)
展开
这是一份必修1 模板检测卷-备战2025年高考生物一轮复习考点一遍过(新高考通用),文件包含必修1模板检测卷原卷版docx、必修1模板检测卷解析版docx等2份试卷配套教学资源,其中试卷共33页, 欢迎下载使用。
选择题(本题共25小题,每小题2分,共50分。)
1.人类用电子显微镜观察到细胞的形态多种多样,同时也发现了细胞结构的不同,基于对原核生物和真核生物的理解,下列叙述正确的是( )
A.所有真核细胞都有细胞膜、细胞质和细胞核
B.颤蓝细菌和发菜均无叶绿体,但却是自养生物
C.支原体自身的蛋白质均在宿主细胞核糖体上合成
D.酵母菌、大肠杆菌的遗传物质分别是DNA、RNA
2.肾炎病人的肾小球部位通透性增加会使病人尿液中含有蛋白质。医生通过检测病人尿液中是否含蛋白质来初步确定病情,蛋白质检测所需要的试剂及产生的颜色分别是( )
A.碘液、蓝色B.斐林试剂、砖红色
C.苏丹Ⅲ染液、橘黄色D.双缩脲试剂、紫色
3.水熊虫的生命力极为顽强。当环境恶化时,它会把身体蜷缩起来,一动不动,并自行脱去体内99%的水分,使自身处于一种“隐生”状态,以此度过恶劣环境。研究发现,处于“隐生”状态的水熊虫体内会产生大量海藻糖。下列叙述错误的是( )
A.若海藻糖为还原糖,则向其中加入斐林试剂后即观察到砖红色
B.处于“隐生”状态时,水熊虫的代谢速率较低,但并未完全停止
C.处于“隐生”状态时,水熊虫体内的水主要以结合水的形式存在
D.海藻糖可能有利于保护水熊虫细胞,使其免受不利因素的损伤
4.糖类是自然界中广泛分布的一类重要的有机化合物,我们的衣食住行等方面都可能出现糖类的身影。下列有关糖类的叙述,正确的是( )
A.脱氧核糖不能为细胞提供能量,它是 的组成成分
B.芹菜富含纤维素等糖类,所以摄入芹菜会导致血糖明显升高
C.几丁质是一种多糖,能用于处理含有重金属离子的废水
D.棉麻类衣物中含有纤维素,它是植物细胞中的储能物质
5.《中国居民膳食指南(2022)》提出“东方健康膳食模式”,其主要特点是清淡少盐、食物多样、营养均衡,并且拥有较高的身体活动水平。下列叙述错误的是( )
A.“清淡少盐”可减少脂肪在体内积累并减少心血管疾病的发生
B.Ca2+摄入过多,机体会出现抽搐症状
C.“食物多样”一般不会缺乏必需氨基酸
D.“拥有较高的身体活动水平”可以减少糖在体内转化成脂肪的比例
6.下图是荧光标记的小鼠细胞和人细胞融合实验示意图,关于该实验结果的说法正确的是( )
A.说明细胞膜具有一定的流动性
B.说明细胞膜具有选择透过性
C.小鼠和人的蛋白质完全相同
D.若降低实验温度,细胞将更快完成融合
7.细胞器是细胞质中具有特定形态、结构和功能的微器官,也称为拟器官或亚结构。某些较大的细胞器可通过光学显微镜分辨。下列关于细胞内不同“微器官”的叙述,正确的是( )
A.能产生水的反应只发生于膜包围的“微器官”中
B.可用光学显微镜观察到溶酶体参与细胞自噬的过程
C.中心体随动物细胞或高等植物细胞的分裂而复制一次
D.植物细胞分裂的末期,高尔基体活动增强与细胞壁的形成有关
8.中国科学院邹承鲁院士说“我发现许多生命科学的问题,都要到细胞中去寻找答案”。下列关于细胞结构与功能的叙述,正确的是( )
A.酵母菌在低渗溶液中保持正常的形态,是因为具有细胞膜的保护
B.细菌没有内质网和高尔基体,因此细菌蛋白质的功能与多肽的空间结构无关
C.人体细胞中的细胞骨架锚定并支撑许多细胞器,并与细胞的运动有关
D.核孔主要是mRNA、DNA、解旋酶、DNA聚合酶等大分子物质进出细胞核的通道
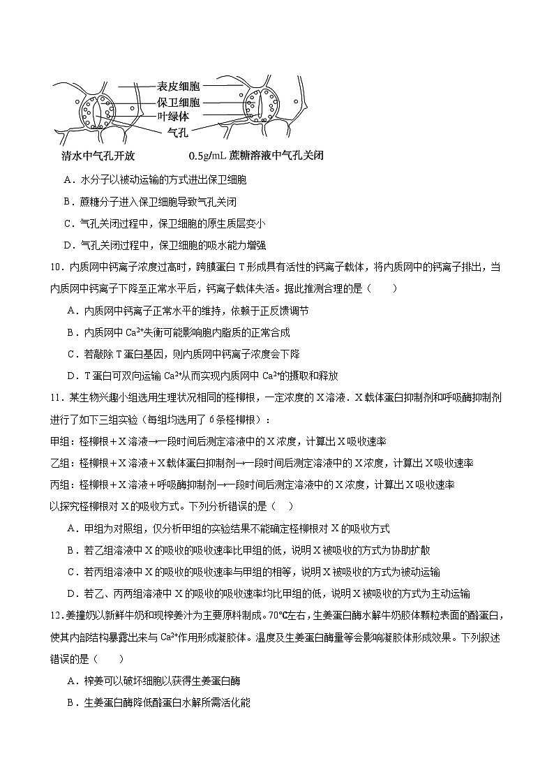
9.把蚕豆植株放在湿润的空气中照光一段时间后,取蚕豆叶下表皮制作临时装片,先滴加清水进行观察,然后用的蔗糖溶液取代清水,短时间内继续观察,结果如图所示。下列有关叙述中,错误的是( )
A.水分子以被动运输的方式进出保卫细胞
B.蔗糖分子进入保卫细胞导致气孔关闭
C.气孔关闭过程中,保卫细胞的原生质层变小
D.气孔关闭过程中,保卫细胞的吸水能力增强
10.内质网中钙离子浓度过高时,跨膜蛋白T形成具有活性的钙离子载体,将内质网中的钙离子排出,当内质网中钙离子下降至正常水平后,钙离子载体失活。据此推测合理的是( )
A.内质网中钙离子正常水平的维持,依赖于正反馈调节
B.内质网中Ca2+失衡可能影响胞内脂质的正常合成
C.若敲除T蛋白基因,则内质网中钙离子浓度会下降
D.T蛋白可双向运输Ca2+从而实现内质网中Ca2+的摄取和释放
11.某生物兴趣小组选用生理状况相同的柽柳根,一定浓度的X溶液.X载体蛋白抑制剂和呼吸酶抑制剂进行了如下三组实验(每组均选用了6条柽柳根):
甲组:柽柳根+X溶液→一段时间后测定溶液中的X浓度,计算出X吸收速率
乙组:柽柳根+X溶液+X载体蛋白抑制剂→一段时间后测定溶液中的X浓度,计算出X吸收速率
丙组:柽柳根+X溶液+呼吸酶抑制剂→一段时间后测定溶液中的X浓度,计算出X吸收速率
以探究柽柳根对X的吸收方式。下列分析错误的是( )
A.甲组为对照组,仅分析甲组的实验结果不能确定柽柳根对X的吸收方式
B.若乙组溶液中X的吸收的吸收速率比甲组的低,说明X被吸收的方式为协助扩散
C.若丙组溶液中X的吸收的吸收速率与甲组的相等,说明X被吸收的方式为被动运输
D.若乙、丙两组溶液中X的吸收的吸收速率均比甲组的低,说明X被吸收的方式为主动运输
12.姜撞奶以新鲜牛奶和现榨姜汁为主要原料制成。70℃左右,生姜蛋白酶水解牛奶胶体颗粒表面的酪蛋白,使其内部结构暴露出来与Ca2+作用形成凝胶体。温度及生姜蛋白酶量等会影响凝胶体形成效果。下列叙述错误的是( )
A.榨姜可以破坏细胞以获得生姜蛋白酶
B.生姜蛋白酶降低酪蛋白水解所需活化能
C.撞奶温度过高可能导致酶失活而影响凝乳
D.生姜蛋白酶量越大,形成凝胶体的时间越长
13.下面是钙泵跨膜运输Ca2+的过程示意图,有关叙述错误的是( )
A.a蛋白有运输和催化作用
B.b蛋白磷酸化后其构象发生改变
C.由图可知钙泵是特异性运输Ca2+的通道蛋白
D.动物一氧化碳中毒会减少钙泵跨膜运输Ca2+的速率
14.耐力性运动是指机体进行一定时间(每次30min以上)的低中等强度的运动,如步行、游泳、慢跑、骑行等,有氧呼吸是耐力性运动中能量供应的主要方式。坚持耐力性运动训练,肌纤维中线粒体数量会出现适应性变化。下列叙述正确的是( )
A.肌细胞进行有氧呼吸时,能产生ATP的场所是线粒体
B.若肌细胞进行有氧呼吸作用产生30ml的CO2,则需消耗5ml葡萄糖
C.推测每周坚持耐力性运动会使无氧呼吸增强,线粒体数量减少
D.线粒体中丙酮酸分解生成CO2和H2O的过程需要O2的参与
15.卡尔文等科学家在小球藻培养液中通入14CO2,再给予不同的光照时间后,从小球藻中提取分析放射性物质。下列叙述错误的是( )
A.一定范围内,光照时间越长,放射性物质的含量越多
B.一定范围内,光照时间越长,放射性物质的种类越多
C.一定范围内,光照时间越长,含放射性的ATP和NADPH越多
D.一定范围内,光照时间越长,细胞内含放射性的场所越多
16.细胞呼吸是细胞内有机物经过一系列氧化分解释放能量的过程,下图表示真核生物细胞以葡萄糖为底物进行细胞呼吸的图解。下列说法正确的是( )
A.糖酵解只发生于真核细胞的无氧呼吸过程中,可以提供少量能量
B.在真核细胞中,丙酮酸只能在线粒体基质中被分解产生CO2
C.三羧酸循环存在有氧呼吸过程中,该过程不需要水的参与
D.电子传递链主要分布于线粒体内膜,消耗O2并产生大量ATP
17.矿质离子主要由植物根系吸收,对光合作用有一定的影响。在适宜条件下,将黄瓜幼苗培养在完全培养液中,测定其光合作用速率与光照强度的关系,结果如图。若将黄瓜幼苗培养在缺镁培养液中(缺镁对呼吸作用速率影响不大),下列分析错误的是( )
A.缺镁会影响叶绿素的合成,使光合速率下降,C点向左下方移动
B.缺镁对呼吸作用速率影响不大,所以A点不会有明显移动
C.图中B点是光补偿点,在缺镁培养液培养后B点左移
D.图中D点是光饱和点,在缺镁培养液培养后D点左移
18.某些光合细菌的细胞膜上具有H+泵,其被光激活后,可以驱动H+的跨膜运输,如图所示。下列相关叙述错误的是( )
A.图中的光能均转化为活跃的化学能储存在ATP特殊的化学键中
B.ATP的合成属于吸能反应,能量来自光合细菌膜内外H+的浓度差
C.H+通过H+泵和转运蛋白1的运输方式分别是主动运输和协助扩散
D.转运蛋白1和转运蛋白2虽都同时具有运输和催化功能,但仍均具有专一性
19.在高等植物体内,有丝分裂常见于根尖、芽尖等分生区细胞。通过在高倍显微镜下观察细胞内染色体的存在状态,可判断细胞所在细胞周期中的时期。下列叙述错误的是( )
A.制作装片的一般流程是解离→漂洗→染色→制片
B.观察各时期染色体的形态时,需用甲紫溶液染色
C.高倍显微镜观察时,应首先找出分裂中期的细胞
D.染色体呈细长盘曲的丝状时即判断该时期为末期
20.黑藻是一种分布较广的水生植物,也是高中生物学实验中常见的实验材料。下列有关说法正确的是( )
A.从黑藻叶片中提取的光合色素只吸收可见光中的红光和蓝紫光
B.欲测定黑藻植株的总光合速率,应分别在白天和晚上测定释放或消耗氧气的速率
C.黑藻叶片细胞在发生质壁分离过程中,可观察到其原生质体体积变小、绿色加深
D.欲观察到清晰的黑藻染色体形态,应选用处于有丝分裂前期的细胞标本
21.涡虫是雌雄同体的动物,既可进行有性生殖又可进行无性生殖,生存于水质十分洁净的环境中,对水质变化十分敏感。涡虫有很强的再生能力,这与涡虫体内具有大量的成体未分化细胞有关,该类细胞能分化成神经细胞和生殖细胞在内的近40种细胞。研究人员采用从中间横切涡虫的方法,探究了温度对涡虫再生的影响,发现从19~30℃,涡虫再生成活率先增大后减小。下列推测不合理的是( )
A.观察涡虫在不同水体中的反应能判断水体污染情况
B.成体未分化细胞含有涡虫生长发育所需的全部基因
C.温度可能通过影响相关酶的活性来影响涡虫的再生
D.涡虫进行无性生殖比有性生殖更能适应多变的环境
22.太空环境下导致的机体衰老症状,是宇航员常常面临的健康问题,其中骨质疏松的问题最为明显,有研究发现微重力导致的骨质疏松与成骨活性不足有关。已有研究表明,间充质干细胞老化后其成骨活性会下降。槲皮素是著名的抗氧化药物,可以通过抗氧化来延缓细胞衰老,还可以促进间充质干细胞的增殖及其成骨活性。下列有关叙述错误的是( )
A.在衰老过程中,干细胞的再生潜力和分化能力均下降
B.间充质干细胞在衰老过程中细胞内自由基增多
C.由题干信息可推知宇航员在太空中物质流速可能有所加快
D.槲皮素可以治疗微重力导致的骨质疏松,也有利于加快老年人骨折后的愈合速度
23.某基因型为AaXDXd的果蝇,1个初级卵母细胞的染色体发生片段交换,引起1个D基因和1个d基因发生互换。该初级卵母细胞进行减数分裂过程中,某两个时期的染色体数目与核DNA分子数如图所示。不考虑其他变异情况,下列叙述错误的是( )
A.甲时期细胞内一定存在染色单体
B.乙时期细胞内一定不存在同源染色体
C.甲时期细胞中含有1个A基因和1个a基因
D.乙时期细胞中含有1个D基因和1个d基因
24.取某雄性动物(2N=8)的一个正在分裂的细胞,用红色荧光和绿色荧光分别标记其中两条染色体的着丝粒,在荧光显微镜下,观察到两个荧光点随时间依次出现在细胞中①~④四个不同的位置(箭头表示移动路径),如图所示。下列有关荧光点移动过程中细胞内染色体变化的叙述中,错误的是( )
A.①→②过程可表示同源染色体联会
B.②→③过程中可能发生染色体互换
C.③→④过程中同源染色体分离
D.③处细胞中染色单体数目加倍
25.细胞分裂过程中,着丝粒的分裂会发生如图所示的横裂和纵裂,在不考虑变异的情况下,下列相关叙述不合理的是( )
A.该过程不可能发生在减数第一次分裂过程中
B.横裂结束后,异常子染色体上存在相同基因
C.纵裂形成的而的子染色体上的基因完全相同
D.分裂结束后,每个子细胞中的基因数目相同
二、非选择题(本题共5题,共50分。)
26.(8分)H+-K+-ATP酶是一种位于胃壁细胞膜上的质子泵,它能通过催化ATP水解完成H+/K+跨膜转运,不断将胃壁细胞内的运输到浓度更高的膜外胃腔中,对胃酸的分泌及胃的消化功能其有重要的意义,其作用机理如图所示。但是,若胃酸分泌过多,则会引起胃溃疡。请回答下列问题:
(1)胃壁细胞膜的主要成分是 。
(2)图中M1-R、H2-R、G-R为胃壁细胞膜上的特异性受体,与胞外不同信号分子结合后可通过 等胞内信号分子激活H+-K+-ATP酶活性。H+-K+-ATP酶催化ATP水解后,释放的磷酸基团使H+-K+--ATP酶磷酸化,导致其 发生改变,从而促进胃酸的分泌。
(3)胃壁细胞内的H+运输到膜外的方式属于 ,判断的依据是 。
(4)药物奥美拉唑是一种质子泵抑制剂,能有效减缓胃溃疡症状。临床上可使用奥美拉唑治疗胃溃疡的理由是 。
27.(11分)土壤盐分过高对植物的伤害作用称为盐胁迫。科研人员研究盐胁迫下竹柳苗光合作用的变化,结果如下图,请回答下列问题:
CK:对照组;S1:轻度盐胁迫;S2:中度盐胁迫;S3:重度盐胁迫
(1)与第3天相比,第6天盐胁迫组竹柳苗的净光合速率下降,其中 组(填“S2”或“S3”)是因为非气孔因素造成的,判断的理由是 。
(2)重度盐胁迫条件下,12天内竹柳苗干重的变化为 (填“增加”、“不变”或“减少”),原因是
。
(3)研究发现,盐胁迫下竹柳根细胞内的脯氨酸含量明显升高。据此推测竹柳减缓盐胁迫对水分吸收影响的机制是 。
(4)进一步研究发现,盐胁迫下竹柳根细胞内的脯氨酸含量增加的机制是通过激活脯氨酸合成关键基因P5CS和P5CR的表达,以及提高P5CR酶的活性。请设计实验加以验证该机制,简要写出实验思路
。
28.(10分)植物的气孔由叶表皮上两个具有特定结构的保卫细胞构成,保卫细胞吸水体积膨大时气孔打开,反之关闭。研究发现光照能促进气孔打开,下图(只显示一个保卫细胞)是短时光照诱导拟南芥气孔打开的相关机制。请回答下列问题。
(1)拟南芥叶肉细胞的卡尔文循环中被NADPH还原的物质是 (填“3-磷酸甘油酸”或“核酮糖-1,5-二磷酸”),该过程的产物跨叶绿体膜转运到细胞质基质转变为 (填“葡萄糖”或“蔗糖”或“淀粉”)后进入筛管,再通过 运输到植株各处。
(2)气孔的开闭会影响植物叶片的蒸腾作用、 (答出2点即可)等生理过程。
(3)保卫细胞叶绿体合成淀粉是一种 (填“吸能”或“放能”)反应,该细胞中产生ATP的场所有 。
(4)短时光照促进气孔打开的原因之一是蓝光作用于质膜上的受体后激活AHA,后者将H+泵出膜外,AKT打开,K+进入细胞并进入液泡,使细胞液渗透压 ,细胞吸水,促进气孔张开。上述过程中蓝光作为一种 ,调控植物的生命活动。
(5)另有研究发现,用饱和红光(只用红光)照射某植物叶片时,气孔开度可达最大开度的60%左右。已知红光可促进光合作用,据图推测红光促进气孔开放的机制 。
29.(10分)蜂王(雌蜂2n=32)是由受精卵发育而来,雄蜂是由未受精的卵细胞(n=16)发育而来。雄蜂的精原细胞经图甲所示的一种特殊形式的减数分裂产生生殖细胞,图乙为雌蜂某细胞连续分裂过程中不同时期的三个细胞(图中只画出了部分染色体)。
请回答下列问题
(1)图甲减数分裂I过程中细胞中会出现 个四分体,减数分裂I过程中 (填“会”或“不会”)发生基因重组,原因是 。
(2)若图甲雄蜂是由图乙分裂产生的子细胞发育而来,则图甲减数分裂I期细胞的基因型是 。
(3)已知图乙细胞③中A、a基因控制蜜蜂体色(黑色、褐色),D、d基因控制蜜蜂眼色(黑眼色、黄眼色)。现让褐体黑眼雌、雄蜂交配,F1雄性个体中褐体黑眼色个体占1/4。据此判断,蜜蜂的体色、眼色中显性性状分别是 。若将F1中的雌性与其父本交配,则子代雄性中黑体黄眼色蜜蜂所占的比例为 ,子代雌性中纯合子所占比例为 。
30.(11分)海带是多年生大型食用藻类,自20世纪50年代以来,我国的海带养殖已成规模发展。回答下列问题:
(1)海带细胞的碘离子浓度比海水中高许多倍,但仍然从海水中吸收碘离子,碘离子进入海带细胞的方式为 。食用了被放射性碘污染的海带后,在人的甲状腺中会检测到放射性碘,原因是 。
(2)养殖区重金属离子超标会造成海带大幅减产。现欲定量研究水体中不同浓度Cu2+对海带净光合作用速率(用单位质量海带在单位时间内引起的溶氧量变化来表示)的影响,现提供相同透明瓶若干和氧气传感器(可测氧含量)等实验所需材料,请简要写出实验思路: 。
(3)科研人员定量研究了水体中Cu2+对海带光合作用、呼吸作用的影响。获得的结果如下图所示。综合分析,不同浓度的Cu2+对海带光合作用和呼吸作用的影响是 (答出2点即可)。
(4)重金属离子随海带进入人体,会导致细胞产生自由基,自由基除攻击磷脂分子外,还会攻击 ,导致基因突变,攻击蛋白质时,会使 ,导致细胞衰老。
相关试卷
这是一份必修2 模板检测卷- 备战2025年高考生物一轮复习考点一遍过(新高考通用),文件包含必修2模板检测卷原卷版docx、必修2模板检测卷解析版docx等2份试卷配套教学资源,其中试卷共32页, 欢迎下载使用。
这是一份单元检测卷10 生物技术与工程-备战2025年高考生物一轮复习考点一遍过(新高考通用),文件包含单元检测卷10生物技术与工程原卷版docx、单元检测卷10生物技术与工程解析版docx等2份试卷配套教学资源,其中试卷共37页, 欢迎下载使用。
这是一份单元检测卷09 生物与环境- 备战2025年高考生物一轮复习考点一遍过(新高考通用),文件包含单元检测卷09生物与环境原卷版docx、单元检测卷09生物与环境解析版docx等2份试卷配套教学资源,其中试卷共36页, 欢迎下载使用。