





- 专题08 数列小题综合(学生及教师卷)- 十年(2015-2024)高考真题数学分项汇编(全国通用) 试卷 0 次下载
- 专题09 三角函数的图象与性质小题综合(学生及教师卷)- 十年(2015-2024)高考真题数学分项汇编(全国通用) 试卷 0 次下载
- 专题19 解三角形大题综合(学生及教师卷)- 十年(2015-2024)高考真题数学分项汇编(全国通用) 试卷 0 次下载
- 专题20 数列的通项公式及数列求和大题综合(学生及教师卷)- 十年(2015-2024)高考真题数学分项汇编(全国通用) 试卷 0 次下载
- 专题21 立体几何大题综合(学生及教师卷)- 十年(2015-2024)高考真题数学分项汇编(全国通用) 试卷 0 次下载
专题10 三角恒等变换与解三角形小题综合(学生及教师卷)- 十年(2015-2024)高考真题数学分项汇编(全国通用)
展开考点01 两角和与差的正弦、余弦、正切公式的应用(含拼凑角思想)
1.(2024·全国甲卷·高考真题)已知,则( )
A.B.C.D.
【答案】B
【分析】先将弦化切求得,再根据两角和的正切公式即可求解.
【详解】因为,
所以,,
所以,
故选:B.
2.(2024·全国新Ⅱ卷·高考真题)已知为第一象限角,为第三象限角,,,则 .
【答案】
【分析】法一:根据两角和与差的正切公式得,再缩小的范围,最后结合同角的平方和关系即可得到答案;法二:利用弦化切的方法即可得到答案.
【详解】法一:由题意得,
因为,,
则,,
又因为,
则,,则,
则,联立 ,解得.
法二: 因为为第一象限角,为第三象限角,则,
,,
则
故答案为:.
3.(2024·全国新Ⅰ卷·高考真题)已知,则( )
A.B.C.D.
【答案】A
【分析】根据两角和的余弦可求的关系,结合的值可求前者,故可求的值.
【详解】因为,所以,
而,所以,
故即,
从而,故,
故选:A.
4.(2023·全国新Ⅰ卷·高考真题)已知,则( ).
A.B.C.D.
【答案】B
【分析】根据给定条件,利用和角、差角的正弦公式求出,再利用二倍角的余弦公式计算作答.
【详解】因为,而,因此,
则,
所以.
故选:B
【点睛】方法点睛:三角函数求值的类型及方法
(1)“给角求值”:一般所给出的角都是非特殊角,从表面来看较难,但非特殊角与特殊角总有一定关系.解题时,要利用观察得到的关系,结合三角函数公式转化为特殊角的三角函数.
(2)“给值求值”:给出某些角的三角函数值,求另外一些角的三角函数值,解题关键在于“变角”,使其角相同或具有某种关系.
(3)“给值求角”:实质上也转化为“给值求值”,关键也是变角,把所求角用含已知角的式子表示,由所得的函数值结合该函数的单调区间求得角,有时要压缩角的取值范围.
5.(2022·全国新Ⅱ卷·高考真题)若,则( )
A.B.
C.D.
【答案】C
【分析】由两角和差的正余弦公式化简,结合同角三角函数的商数关系即可得解.
【详解】[方法一]:直接法
由已知得:,
即:,
即:
所以
故选:C
[方法二]:特殊值排除法
解法一:设β=0则sinα +csα =0,取,排除A, B;
再取α=0则sinβ +csβ= 2sinβ,取β,排除D;选C.
[方法三]:三角恒等变换
所以
即
故选:C.
6.(2020·全国·高考真题)已知2tanθ–tan(θ+)=7,则tanθ=( )
A.–2B.–1C.1D.2
【答案】D
【分析】利用两角和的正切公式,结合换元法,解一元二次方程,即可得出答案.
【详解】,,
令,则,整理得,解得,即.
故选:D.
【点睛】本题主要考查了利用两角和的正切公式化简求值,属于中档题.
7.(2020·全国·高考真题)已知,则( )
A.B.C.D.
【答案】B
【分析】将所给的三角函数式展开变形,然后再逆用两角和的正弦公式即可求得三角函数式的值.
【详解】由题意可得:,
则:,,
从而有:,
即.
故选:B.
【点睛】本题主要考查两角和与差的正余弦公式及其应用,属于中等题.
8.(2019·全国·高考真题)tan255°=
A.-2-B.-2+C.2-D.2+
【答案】D
【分析】本题首先应用诱导公式,将问题转化成锐角三角函数的计算,进一步应用两角和的正切公式计算求解.题目较易,注重了基础知识、基本计算能力的考查.
【详解】详解:=
【点睛】三角函数的诱导公式、两角和与差的三角函数、特殊角的三角函数值、运算求解能力.
9.(2019·江苏·高考真题)已知,则的值是 .
【答案】.
【分析】由题意首先求得的值,然后利用两角和差正余弦公式和二倍角公式将原问题转化为齐次式求值的问题,最后切化弦求得三角函数式的值即可.
【详解】由,
得,
解得,或.
,
当时,上式
当时,上式=
综上,
【点睛】本题考查三角函数的化简求值,渗透了逻辑推理和数学运算素养.采取转化法,利用分类讨论和转化与化归思想解题.
10.(2018·全国·高考真题)已知,则 .
【答案】
【分析】方法一:利用两角差的正切公式展开,解方程可得.
【详解】[方法一]:直接使用两角差的正切公式展开
因为,所以,解之得.
故答案为:.
[方法二]:整体思想+两角和的正切公式
.
故答案为:.
[方法三]:换元法+两角和的正切公式
令,则,且.
.
故答案为:.
【整体点评】方法一:直接利用两角差的正切公式展开,解方程,思路直接;
方法二:利用整体思想利用两角和的正切公式求出;
方法三:通过换元法结合两角和的正切公式求出,是给值求值问题的常用解决方式.
11.(2018·全国·高考真题)已知,,则 .
【答案】
【分析】方法一:将两式平方相加即可解出.
【详解】[方法一]:【最优解】
两式两边平方相加得,.
[方法二]: 利用方程思想直接解出
,两式两边平方相加得,则.
又或,所以.
[方法三]: 诱导公式+二倍角公式
由,可得,则或.
若,代入得,即.
若,代入得,与题设矛盾.
综上所述,.
[方法四]:平方关系+诱导公式
由,得.
又,,即,则.从而.
[方法五]:和差化积公式的应用
由已知得
,则或.
若,则,即.
当k为偶数时,,由,得,又,所以.
当k为奇数时,,得,这与已知矛盾.
若,则.则,得,这与已知矛盾.
综上所述,.
【整体点评】方法一:结合两角和的正弦公式,将两式两边平方相加解出,是该题的最优解;
方法二:通过平方关系利用方程思想直接求出四个三角函数值,进而解出;
方法三:利用诱导公式寻求角度之间的关系,从而解出;
方法四:基本原理同方法三,只是寻找角度关系的方式不同;
方法五:将两式相乘,利用和差化积公式找出角度关系,再一一验证即可解出,该法稍显麻烦.
12.(2018·江苏·高考真题)已知为锐角,,.(1)求的值;(2)求的值.
【答案】(1);(2)
【详解】分析:先根据同角三角函数关系得,再根据二倍角余弦公式得结果;(2)先根据二倍角正切公式得,再利用两角差的正切公式得结果.
详解:解:(1)因为,,所以.
因为,所以,
因此,.
(2)因为为锐角,所以.
又因为,所以,
因此.
因为,所以,
因此,.
点睛:应用三角公式解决问题的三个变换角度
(1)变角:目的是沟通题设条件与结论中所涉及的角,其手法通常是“配凑”.
(2)变名:通过变换函数名称达到减少函数种类的目的,其手法通常有“切化弦”、“升幂与降幂”等.
(3)变式:根据式子的结构特征进行变形,使其更贴近某个公式或某个期待的目标,其手法通常有:“常值代换”、“逆用变用公式”、“通分约分”、“分解与组合”、“配方与平方”等.
13.(2017·全国·高考真题)已知,tanα=2,则cs(α−π4)= .
【答案】
【详解】由得,又,所以,因为,所以,因为,所以.
14.(2017·北京·高考真题)在平面直角坐标系xOy中,角α与角β均以Ox为始边,它们的终边关于y轴对称.若,则= .
【答案】
【详解】试题分析:因为和关于轴对称,所以,那么,(或),
所以.
【考点】同角三角函数,诱导公式,两角差的余弦公式
【名师点睛】本题考查了角的对称关系,以及诱导公式,常用的一些对称关系包含:若与的终边关于轴对称,则 ,若与的终边关于轴对称,则,若与的终边关于原点对称,则.
15.(2017·江苏·高考真题)若,则 .
【答案】
【详解】
故答案为.
16.(2016·江苏·高考真题)在锐角三角形ABC中,若sinA=2sinBsinC,则tanAtanBtanC的最小值是 .
【答案】8.
【详解】,又,因此
即最小值为8.
【考点】三角恒等变换,切的性质应用
【名师点睛】消元与降次是高中数学中的主旋律,利用三角形中隐含的边角关系作为消元依据是本题突破口,斜三角形中恒有,这类同于正、余弦定理,是一个关于切的等量关系,平时应多总结积累常见的三角恒等变形,提高转化问题能力,培养消元意识.此类问题的求解有两种思路:一是边化角,二是角化边.
17.(2015·重庆·高考真题)若,则
A.B.C.D.
【答案】A
【详解】试题分析:,故选A.
考点:两角和与差的正切公式.
18.(2015·全国·高考真题)(2015新课标全国Ⅰ理科)=
A.B.
C.D.
【答案】D
【详解】原式= ==,故选D.
考点:本题主要考查诱导公式与两角和与差的正余弦公式.
19.(2015·江苏·高考真题)已知,,则的值为 .
【答案】3
【详解】,故答案为3.
考点02 二倍角公式的应用(含升幂公式与降幂公式)
1.(2024·上海·高考真题)下列函数的最小正周期是的是( )
A.B.
C.D.
【答案】A
【分析】根据辅助角公式、二倍角公式以及同角三角函数关系并结合三角函数的性质一一判断即可 .
【详解】对A,,周期,故A正确;
对B,,周期,故B错误;
对于选项C,,是常值函数,不存在最小正周期,故C错误;
对于选项D,,周期,故D错误,
故选:A.
2.(2023·全国新Ⅱ卷·高考真题)已知为锐角,,则( ).
A.B.C.D.
【答案】D
【分析】根据二倍角公式(或者半角公式)即可求出.
【详解】因为,而为锐角,
解得:.
故选:D.
3.(2022·北京·高考真题)已知函数,则( )
A.在上单调递减B.在上单调递增
C.在上单调递减D.在上单调递增
【答案】C
【分析】化简得出,利用余弦型函数的单调性逐项判断可得出合适的选项.
【详解】因为.
对于A选项,当时,,则在上单调递增,A错;
对于B选项,当时,,则在上不单调,B错;
对于C选项,当时,,则在上单调递减,C对;
对于D选项,当时,,则在上不单调,D错.
故选:C.
4.(2022·浙江·高考真题)若,则 , .
【答案】
【分析】先通过诱导公式变形,得到的同角等式关系,再利用辅助角公式化简成正弦型函数方程,可求出,接下来再求.
【详解】[方法一]:利用辅助角公式处理
∵,∴,即,
即,令,,
则,∴,即,
∴ ,
则.
故答案为:;.
[方法二]:直接用同角三角函数关系式解方程
∵,∴,即,
又,将代入得,解得,
则.
故答案为:;.
5.(2021·北京·高考真题)函数是
A.奇函数,且最大值为2B.偶函数,且最大值为2
C.奇函数,且最大值为D.偶函数,且最大值为
【答案】D
【分析】由函数奇偶性的定义结合三角函数的性质可判断奇偶性;利用二倍角公式结合二次函数的性质可判断最大值.
【详解】由题意,,所以该函数为偶函数,
又,
所以当时,取最大值.
故选:D.
6.(2021·全国乙卷·高考真题)( )
A.B.C.D.
【答案】D
【分析】由题意结合诱导公式可得,再由二倍角公式即可得解.
【详解】由题意,
.
故选:D.
7.(2020·全国·高考真题)若,则 .
【答案】
【分析】直接利用余弦的二倍角公式进行运算求解即可.
【详解】.
故答案为:.
【点睛】本题考查了余弦的二倍角公式的应用,属于基础题.
8.(2020·浙江·高考真题)已知,则 ; .
【答案】
【分析】利用二倍角余弦公式以及弦化切得,根据两角差正切公式得
【详解】,
,
故答案为:
【点睛】本题考查二倍角余弦公式以及弦化切、两角差正切公式,考查基本分析求解能力,属基础题.
9.(2020·江苏·高考真题)已知 =,则的值是 .
【答案】
【分析】直接按照两角和正弦公式展开,再平方即得结果.
【详解】
故答案为:
【点睛】本题考查两角和正弦公式、二倍角正弦公式,考查基本分析求解能力,属基础题.
10.(2019·北京·高考真题)函数f(x)=sin22x的最小正周期是 .
【答案】.
【分析】将所给的函数利用降幂公式进行恒等变形,然后求解其最小正周期即可.
【详解】函数,周期为
【点睛】本题主要考查二倍角的三角函数公式、三角函数的最小正周期公式,属于基础题.
11.(2019·全国·高考真题)已知 ∈(0,),2sin2α=cs2α+1,则sinα=
A.B.
C.D.
【答案】B
【分析】利用二倍角公式得到正余弦关系,利用角范围及正余弦平方和为1关系得出答案.
【详解】,.
,又,,又,,故选B.
【点睛】本题为三角函数中二倍角公式、同角三角函数基本关系式的考查,中等难度,判断正余弦正负,运算准确性是关键,题目不难,需细心,解决三角函数问题,研究角的范围后得出三角函数值的正负,很关键,切记不能凭感觉.
12.(2018·全国·高考真题)函数的最小正周期为
A.B.C.D.
【答案】C
【详解】分析:将函数进行化简即可
详解:由已知得
的最小正周期
故选C.
点睛:本题主要考查三角函数的化简和最小正周期公式,属于中档题
13.(2018·全国·高考真题)若,则
A.B.C.D.
【答案】B
【详解】分析:由公式可得结果.
详解:
故选B.
点睛:本题主要考查二倍角公式,属于基础题.
14.(2017·全国·高考真题)已知,则.
A.B.C.D.
【答案】A
【详解】.
所以选A.
【点睛】本题考查了二倍角及同角正余弦的差与积的关系,属于基础题.
15.(2016·山东·高考真题)函数的最小正周期是( )
A.B.πC.D.2π
【答案】B
【分析】因为,根据辅助角公式可化简为,根据正弦二倍角公式和正弦周期公式,即可求得答案.
【详解】
,
故最小正周期,
故选:B.
【点睛】本题主要考查和差倍半的三角函数、三角函数的图象和性质.此类题目是三角函数问题中的典型题目,可谓相当经典.解答本题,关键在于能利用三角公式化简函数、进一步讨论函数的性质,本题较易,能较好地考查考生的运算求解能力及对复杂式子的变形能力等.
16.(2016·全国·高考真题)若 ,则
A.B.C.1D.
【答案】A
【详解】试题分析:由,得或,所以,故选A.
【考点】同角三角函数间的基本关系,倍角公式.
【方法点拨】三角函数求值:①“给角求值”将非特殊角向特殊角转化,通过相消或相约消去非特殊角,进而求出三角函数值;②“给值求值”关键是目标明确,建立已知和所求之间的联系.
17.(2016·四川·高考真题)cs2–sin2= .
【答案】
【详解】试题分析:原式.
考点:余弦的二倍角公式.
18.(2016·全国·高考真题)若 ,则
A.B.C.D.
【答案】D
【详解】.
分子分母同时除以,即得:.
故选D.
19.(2016·全国·高考真题)若,则
A.B.C.D.
【答案】D
【详解】试题分析: ,
且,故选D.
【考点】三角恒等变换
【名师点睛】对于三角函数的给值求值问题,关键是把待求角用已知角表示:
(1)已知角为两个时,待求角一般表示为已知角的和或差.
(2)已知角为一个时,待求角一般与已知角成“倍的关系”或“互余、互补”关系.
20.(2015·浙江·高考真题)函数的最小正周期是 ,单调递增区间是 .
【答案】 ,
【分析】直接利用三角函数关系式的恒等变换,把函数的关系式变形成正弦型函数,进一步求出函数的周期和单调区间.
【详解】解:函数f(x)=sin2x+sinxcsx+1,
则:,
则函数的最小正周期T,
令:(k∈Z),
解得:(k∈Z),
单点递增区间为:[](k∈Z),
故答案为π;[](k∈Z),
【点睛】本题考查的知识要点:三角函数关系式的恒等变换,正弦型函数的性质的应用.
21.(2015·上海·高考真题)函数的最小正周期为 .
【答案】
【分析】先由二倍角公式将化简,再由,即可得出结果.
【详解】因为 ,所以,所以函数的最小正周期为.
故答案为
【点睛】本题主要考查函数的周期,二倍角的余弦公式.
考点03 辅助角公式的应用
1.(2024·全国甲卷·高考真题)函数在上的最大值是 .
【答案】2
【分析】结合辅助角公式化简成正弦型函数,再求给定区间最值即可.
【详解】,当时,,
当时,即时,.
故答案为:2
2.(2022·北京·高考真题)若函数的一个零点为,则 ; .
【答案】 1
【分析】先代入零点,求得A的值,再将函数化简为,代入自变量,计算即可.
【详解】∵,∴
∴
故答案为:1,
3.(2021·全国乙卷·高考真题)函数的最小正周期和最大值分别是( )
A.和B.和2C.和D.和2
【答案】C
【分析】利用辅助角公式化简,结合三角函数周期性和值域求得函数的最小正周期和最大值.
【详解】由题,,所以的最小正周期为,最大值为.
故选:C.
4.(2017·全国·高考真题)函数的最大值为 .
【答案】
【分析】利用辅助角公式化简函数的解析式,通过正弦函数的有界性求解即可.
【详解】解:函数f(x)=2csx+sinx(csxsinx)sin(x+θ),其中tanθ=2,
可知函数的最大值为:.
故答案为.
【点睛】通过配角公式把三角函数化为的形式再借助三角函数图象研究性质,解题时注意观察角、函数名、结构等特征.一般可利用求最值.
5.(2016·浙江·高考真题)已知,则 ,= .
【答案】;1.
【详解】试题分析:由题意得,,所以.
考点:1.二倍角公式;2.三角恒等变换.
6.(附加)(2013·全国·高考真题)设当时,函数取得最大值,则 .
【答案】;
【详解】f(x)=sin x-2cs x==sin(x-φ),其中sin φ=,cs φ=,当x-φ=2kπ+ (k∈Z)时,函数f(x)取得最大值,即θ=2kπ++φ时,函数f(x)取到最大值,所以cs θ=-sin φ=-.
考点04 解三角形小题综合之求角和求三角函数函数值
1.(2024·全国甲卷·高考真题)在中,内角所对的边分别为,若,,则( )
A.B.C.D.
【答案】C
【分析】利用正弦定理得,再利用余弦定理有,由正弦定理得到的值,最后代入计算即可.
【详解】因为,则由正弦定理得.
由余弦定理可得:,
即:,根据正弦定理得,
所以,
因为为三角形内角,则,则.
故选:C.
2.(2023·北京·高考真题)在中,,则( )
A.B.C.D.
【答案】B
【分析】利用正弦定理的边角变换与余弦定理即可得解.
【详解】因为,
所以由正弦定理得,即,
则,故,
又,所以.
故选:B.
3.(2023·全国乙卷·高考真题)在中,内角的对边分别是,若,且,则( )
A.B.C.D.
【答案】C
【分析】首先利用正弦定理边化角,然后结合诱导公式和两角和的正弦公式求得的值,最后利用三角形内角和定理可得的值.
【详解】由题意结合正弦定理可得,
即,
整理可得,由于,故,
据此可得,
则.
故选:C.
4.(2021·浙江·高考真题)在中,,M是的中点,,则 , .
【答案】
【分析】由题意结合余弦定理可得,进而可得,再由余弦定理可得.
【详解】由题意作出图形,如图,
在中,由余弦定理得,
即,解得(负值舍去),
所以,
在中,由余弦定理得,
所以;
在中,由余弦定理得.
故答案为:;.
5.(2020·全国·高考真题)在△ABC中,csC=,AC=4,BC=3,则csB=( )
A.B.C.D.
【答案】A
【分析】根据已知条件结合余弦定理求得,再根据,即可求得答案.
【详解】在中,,,
根据余弦定理:
可得 ,即
由
故.
故选:A.
【点睛】本题主要考查了余弦定理解三角形,考查了分析能力和计算能力,属于基础题.
6.(2020·全国·高考真题)如图,在三棱锥P–ABC的平面展开图中,AC=1,,AB⊥AC,AB⊥AD,∠CAE=30°,则cs∠FCB= .
【答案】
【分析】在中,利用余弦定理可求得,可得出,利用勾股定理计算出、,可得出,然后在中利用余弦定理可求得的值.
【详解】,,,
由勾股定理得,
同理得,,
在中,,,,
由余弦定理得,
,
在中,,,,
由余弦定理得.
故答案为:.
【点睛】本题考查利用余弦定理解三角形,考查计算能力,属于中等题.
7.(2020·全国·高考真题)在△ABC中,csC=,AC=4,BC=3,则tanB=( )
A.B.2C.4D.8
【答案】C
【分析】先根据余弦定理求,再根据余弦定理求,最后根据同角三角函数关系求
【详解】设
故选:C
【点睛】本题考查余弦定理以及同角三角函数关系,考查基本分析求解能力,属基础题.
8.(2019·全国·高考真题)的内角A,B,C的对边分别为a,b,c.已知bsinA+acsB=0,则B= .
【答案】.
【分析】先根据正弦定理把边化为角,结合角的范围可得.
【详解】由正弦定理,得.,得,即,故选D.
【点睛】本题考查利用正弦定理转化三角恒等式,渗透了逻辑推理和数学运算素养.采取定理法,利用转化与化归思想解题.忽视三角形内角的范围致误,三角形内角均在范围内,化边为角,结合三角函数的恒等变化求角.
9.(2019·浙江·高考真题)在中,,,,点在线段上,若,则 ; .
【答案】
【分析】本题主要考查解三角形问题,即正弦定理、三角恒等变换、数形结合思想及函数方程思想.在、中应用正弦定理,由建立方程,进而得解.
【详解】在中,正弦定理有:,而,
,,所以.
【点睛】解答解三角形问题,要注意充分利用图形特征.
10.(2018·全国·高考真题)的内角的对边分别为,,,若的面积为,则
A.B.C.D.
【答案】C
【详解】分析:利用面积公式和余弦定理进行计算可得.
详解:由题可知
所以
由余弦定理
所以
故选C.
点睛:本题主要考查解三角形,考查了三角形的面积公式和余弦定理.
11.(2017·浙江·高考真题)已知△ABC,AB=AC=4,BC=2. 点D为AB延长线上一点,BD=2,连结CD,则△BDC的面积是 ,cs∠BDC= .
【答案】
【详解】取BC中点E,由题意:,
△ABE中,,∴,
∴.
∵,∴,
解得或(舍去).
综上可得,△BCD面积为,.
【名师点睛】利用正、余弦定理解决实际问题的一般思路:(1)实际问题经抽象概括后,已知量与未知量全部集中在一个三角形中,可以利用正弦定理或余弦定理求解;(2)实际问题经抽象概括后,已知量与未知量涉及两个或两个以上三角形,这时需作出这些三角形,先解够条件的三角形,再逐步解其他三角形,有时需要设出未知量,从几个三角形中列出方程(组),解方程(组)得出所要的解.
12.(2017·全国·高考真题)△ABC的内角A,B,C的对边分别为a,b,c.已知C=60°,b=,c=3,则A= .
【答案】
【详解】由正弦定理,得,结合可得,则.
【名师点睛】解三角形问题,多为边和角的求值问题,这就需要根据正、余弦定理,结合已知条件灵活转化为边和角之间的关系,从而达到解决问题的目的.其基本步骤是:
第一步:定条件,即确定三角形中的已知和所求,在图形中标出来,然后确定转化的方向.
第二步:定工具,即根据条件和所求合理选择转化的工具,实施边角之间的互化.
第三步:求结果.
13.(2017·全国·高考真题)的内角的对边分别为,若,则 .
【答案】
【分析】根据正弦定理将边化为角,再根据两角和正弦公式以及诱导公式化简得csB的值,即得B角.
【详解】由2bcsB=acsC+ccsA及正弦定理,得2sinBcsB=sinAcsC+sinCcsA.
∴2sinBcsB=sin(A+C).
又A+B+C=π,∴A+C=π-B.∴2sinBcsB=sin(π-B)=sinB.
又sinB≠0,∴csB=.∴B=.
∵在△ABC中,acsC+ccsA=b,∴条件等式变为2bcsB=b,∴csB=.
又0【点睛】解三角形问题,多为边和角的求值问题,这就需要根据正、余弦定理结合已知条件灵活转化边和角之间的关系,从而达到解决问题的目的.其基本步骤是:
第一步:定条件,即确定三角形中的已知和所求,在图形中标出来,然后确定转化的方向.
第二步:定工具,即根据条件和所求合理选择转化的工具,实施边角之间的互化.
第三步:求结果.
14.(2017·全国·高考真题)△ABC的内角A、B、C的对边分别为a、b、c.已知,a=2,c=,则C=
A.B.C.D.
【答案】B
【详解】试题分析:根据诱导公式和两角和的正弦公式以及正弦定理计算即可
详解:sinB=sin(A+C)=sinAcsC+csAsinC,
∵sinB+sinA(sinC﹣csC)=0,
∴sinAcsC+csAsinC+sinAsinC﹣sinAcsC=0,
∴csAsinC+sinAsinC=0,
∵sinC≠0,
∴csA=﹣sinA,
∴tanA=﹣1,
∵<A<π,
∴A= ,
由正弦定理可得,
∵a=2,c=,
∴sinC== ,
∵a>c,
∴C=,
故选B.
点睛:本题主要考查正弦定理及余弦定理的应用,属于难题.在解与三角形有关的问题时,正弦定理、余弦定理是两个主要依据. 解三角形时,有时可用正弦定理,有时也可用余弦定理,应注意用哪一个定理更方便、简捷一般来说 ,当条件中同时出现 及 、 时,往往用余弦定理,而题设中如果边和正弦、余弦函数交叉出现时,往往运用正弦定理将边化为正弦函数再结合和、差、倍角的正余弦公式进行解答.
15.(2016·山东·高考真题)中,角A,B,C的对边分别是a,b,c,已知,则A=
A.B.C.D.
【答案】C
【详解】试题分析:由余弦定理得:,因为,所以,因为,所以,因为,所以,故选C.
【考点】余弦定理
【名师点睛】本题主要考查余弦定理的应用、同角三角函数的基本关系,是高考常考知识内容.本题难度较小,解答此类问题,注重边角的相互转换是关键,本题能较好地考查考生分析问题、解决问题的能力及基本计算能力等.
16.(2015·北京·高考真题)在中,,,,则 .
【答案】
【详解】由正弦定理,得,即,所以,所以.
考点:正弦定理.
17.(2015·北京·高考真题)在中,,,,则 .
【答案】
【详解】试题分析:
考点:正余弦定理解三角形
考点05 解三角形小题综合之求边长或线段
1.(2023·全国甲卷·高考真题)在中,,的角平分线交BC于D,则 .
【答案】
【分析】方法一:利用余弦定理求出,再根据等面积法求出;
方法二:利用余弦定理求出,再根据正弦定理求出,即可根据三角形的特征求出.
【详解】
如图所示:记,
方法一:由余弦定理可得,,
因为,解得:,
由可得,
,
解得:.
故答案为:.
方法二:由余弦定理可得,,因为,解得:,
由正弦定理可得,,解得:,,
因为,所以,,
又,所以,即.
故答案为:.
【点睛】本题压轴相对比较简单,既可以利用三角形的面积公式解决角平分线问题,也可以用角平分定义结合正弦定理、余弦定理求解,知识技能考查常规.
2.(2021·全国乙卷·高考真题)记的内角A,B,C的对边分别为a,b,c,面积为,,,则 .
【答案】
【分析】由三角形面积公式可得,再结合余弦定理即可得解.
【详解】由题意,,
所以,
所以,解得(负值舍去).
故答案为:.
3.(2021·全国甲卷·高考真题)在中,已知,,,则( )
A.1B.C.D.3
【答案】D
【分析】利用余弦定理得到关于BC长度的方程,解方程即可求得边长.
【详解】设,
结合余弦定理:可得:,
即:,解得:(舍去),
故.
故选:D.
【点睛】利用余弦定理及其推论解三角形的类型:
(1)已知三角形的三条边求三个角;
(2)已知三角形的两边及其夹角求第三边及两角;
(3)已知三角形的两边与其中一边的对角,解三角形.
4.(2019·全国·高考真题)△ABC的内角A,B,C的对边分别为a,b,c,已知asinA-bsinB=4csinC,csA=-,则=
A.6B.5C.4D.3
【答案】A
【分析】利用余弦定理推论得出a,b,c关系,在结合正弦定理边角互换列出方程,解出结果.
【详解】详解:由已知及正弦定理可得,由余弦定理推论可得
,故选A.
【点睛】本题考查正弦定理及余弦定理推论的应用.
5.(2018·全国·高考真题)在中,,BC=1,AC=5,则AB=
A.B.C.D.
【答案】A
【详解】分析:先根据二倍角余弦公式求csC,再根据余弦定理求AB.
详解:因为
所以,选A.
点睛:解三角形问题,多为边和角的求值问题,这就需要根据正、余弦定理结合已知条件灵活转化边和角之间的关系,从而达到解决问题的目的.
6.(2017·山东·高考真题)在中,角的对边分别为,,.若为锐角三角形,且满足,则下列等式成立的是
A.B.C.D.
【答案】A
【详解】
所以,选A.
【名师点睛】本题较为容易,关键是要利用两角和差的三角函数公式进行恒等变形. 首先用两角和的正弦公式转化为含有,,的式子,用正弦定理将角转化为边,得到.解答三角形中的问题时,三角形内角和定理是经常用到的一个隐含条件,不容忽视.
7.(2016·上海·高考真题)已知的三边长分别为3,5,7,则该三角形的外接圆半径等于 .
【答案】
【分析】利用余弦定理得到,进而得到结合正弦定理得到结果.
【详解】,由正弦定理得.
【点睛】本题考查解三角形的有关知识,涉及到余弦定理、正弦定理及同角基本关系式,考查恒等变形能力,属于 基础题.
8.(2016·北京·高考真题)在△ABC中, ,a=c,则= .
【答案】1
【详解】试题分析:由正弦定理知,所以,则,所以,所以,即.
【考点】解三角形
【名师点睛】①根据所给等式的结构特点,利用余弦定理将角化边是迅速解答本题的关键.②熟练运用余弦定理及其推论,同时还要注意整体思想、方程思想在解题过程中的运用.
9.(2016·天津·高考真题)在中,若 ,则=
A.1B.2 C.3D.4
【答案】A
【详解】余弦定理将各值代入
得
解得或(舍去)选A.
10.(2016·全国·高考真题)△ABC的内角A,B,C的对边分别为a,b,c,若cs A=,cs C=,a=1,则b= .
【答案】
【详解】试题分析:因为,且为三角形的内角,所以,,又因为,所以.
【考点】 正弦定理,两角和、差的三角函数公式
【名师点睛】在解有关三角形的题目时,要有意识地考虑用哪个定理更合适,或是两个定理都要用,要抓住能够利用某个定理的信息.一般地,如果式子中含有角的余弦或边的二次式时,要考虑用余弦定理;如果式子中含有角的正弦或边的一次式时,则考虑用正弦定理;以上特征都不明显时,则要考虑两个定理都有可能用到.
11.(2015·广东·高考真题)设△ABC的内角A,B,C的对边分别为a,b,c.若a=,sinB=,C=,则b= .
【答案】1
【详解】试题分析:由sinB=,可得B=或B=,结合a=,C=及正弦定理可求b
解:∵sinB=,
∴B=或B=
当B=时,a=,C=,A=,
由正弦定理可得,
则b=1
当B=时,C=,与三角形的内角和为π矛盾
故答案为1
点评:本题考查了正弦、三角形的内角和定理,熟练掌握定理是解本题的关键
12.(2015·重庆·高考真题)设的内角的对边分别为,且,则 .
【答案】4
【详解】试题分析:由及正弦定理,得.又因为,所以.由余弦定理得:,所以.
考点:正余弦定理.
13.(2015·重庆·高考真题)在中,,,的角平分线,则 .
【答案】
【详解】试题分析:由正弦定理可得,所以.在中,所以,所以在中.又因为,所以.所以,所以=,所以.
考点:正余弦定理.
【技巧点睛】(1)在三角形中处理边角关系时,一般全部转化为角的关系,或全部转化为边的关系.题中若出现边的一次式一般采用正弦定理,出现边的二次式一般采用余弦定理,应用正弦、余弦定理时,注意公式变形的应用,解决三角形问题时,注意角的限制范围.
14.(2015·广东·高考真题)设的内角,,的对边分别为,,.若,,,且,则
A.B.C.D.
【答案】B
【详解】由余弦定理得:,所以,即,解得:或,因为,所以,故选B.
考点:余弦定理.
15.(2015·天津·高考真题)在中,内角所对的边分别为,已知的面积为,,则的值为 .
【答案】
【详解】试题分析:因,故,由题设可得,即,所以,所以,应填.
考点:余弦定理及三角形面积公式的运用.
【易错点晴】本题的设置将面积与余弦定理有机地结合起来,有效地检测了综合运用所学知识分析问题和解决问题的能力.求解时先借助题设条件和三角形的面积公式及余弦定理探究出三边的关系及,先求出,在运用余弦定理得到.
16.(2015·安徽·高考真题)在中,,,,则 .
【答案】2
【详解】由正弦定理可知:
考点:本题主要考查正弦定理的应用.
【名师点睛】熟练掌握正弦定理的适用条件是解决本题的关键,本题考查了考生的运算能力.
17.(2015·福建·高考真题)若中,,,,则 .
【答案】
【详解】由题意得.由正弦定理得,则,
所以.
考点:正弦定理.
考点06 解三角形小题综合之求面积
1.(2022·浙江·高考真题)我国南宋著名数学家秦九韶,发现了从三角形三边求面积的公式,他把这种方法称为“三斜求积”,它填补了我国传统数学的一个空白.如果把这个方法写成公式,就是,其中a,b,c是三角形的三边,S是三角形的面积.设某三角形的三边,则该三角形的面积 .
【答案】.
【分析】根据题中所给的公式代值解出.
【详解】因为,所以.
故答案为:.
2.(2021·浙江·高考真题)我国古代数学家赵爽用弦图给出了勾股定理的证明.弦图是由四个全等的直角三角形和中间的一个小正方形拼成的一个大正方形(如图所示).若直角三角形直角边的长分别是3,4,记大正方形的面积为,小正方形的面积为,则 .
【答案】25
【分析】分别求得大正方形的面积和小正方形的面积,然后计算其比值即可.
【详解】由题意可得,大正方形的边长为:,
则其面积为:,
小正方形的面积:,
从而.
故答案为:25.
3.(2019·全国·高考真题)的内角的对边分别为.若,则的面积为 .
【答案】
【分析】本题首先应用余弦定理,建立关于的方程,应用的关系、三角形面积公式计算求解,本题属于常见题目,难度不大,注重了基础知识、基本方法、数学式子的变形及运算求解能力的考查.
【详解】由余弦定理得,
所以,
即
解得(舍去)
所以,
【点睛】本题涉及正数开平方运算,易错点往往是余弦定理应用有误或是开方导致错误.解答此类问题,关键是在明确方法的基础上,准确记忆公式,细心计算.
4.(2018·全国·高考真题)△的内角的对边分别为,已知,,则△的面积为 .
【答案】.
【分析】方法一:由正弦定理可得,化简求得,利用余弦定理,结合题中的条件,可以得到,由为锐角,求得, ,利用三角形面积公式即可解出.
【详解】[方法一]:【最优解】边化角
因为,由正弦定理得,
因为,所以.又因为,
由余弦定理,可得,
所以,即为锐角,且,从而求得,
所以的面积为.
故答案为:.
[方法二]:角化边
因为,由正弦定理得,即,又,所以,.又因为,
由余弦定理,可得,
所以,即为锐角,且,从而求得,
所以的面积为.
故答案为:.
【整体点评】方法一:利用正弦定理边化角,求出,再结合余弦定理求出,即可求出面积,该法是本题的最优解;
方法二:利用正弦定理边化角,求出,再结合余弦定理求出,即可求出面积.
5.(2017·浙江·高考真题)已知△ABC,AB=AC=4,BC=2. 点D为AB延长线上一点,BD=2,连结CD,则△BDC的面积是 ,cs∠BDC= .
【答案】
【详解】取BC中点E,由题意:,
△ABE中,,∴,
∴.
∵,∴,
解得或(舍去).
综上可得,△BCD面积为,.
【名师点睛】利用正、余弦定理解决实际问题的一般思路:(1)实际问题经抽象概括后,已知量与未知量全部集中在一个三角形中,可以利用正弦定理或余弦定理求解;(2)实际问题经抽象概括后,已知量与未知量涉及两个或两个以上三角形,这时需作出这些三角形,先解够条件的三角形,再逐步解其他三角形,有时需要设出未知量,从几个三角形中列出方程(组),解方程(组)得出所要的解.
6.(2017·浙江·高考真题)我国古代数学家刘徽创立的“割圆术”可以估算圆周率π,理论上能把π的值计算到任意精度.祖冲之继承并发展了“割圆术”,将π的值精确到小数点后七位,其结果领先世界一千多年,“割圆术”的第一步是计算单位圆内接正六边形的面积, .
【答案】
【详解】将正六边形分割为6个等边三角形,则.
【名师点睛】本题粗略看起来文字量大,其本质为计算单位圆内接正六边形的面积,将正六边形分割为6个等边三角形,确定6个等边三角形的面积即可,其中对文字信息的读取及提取有用信息方面至关重要,考生面对这方面题目时应多加耐心,仔细分析题目中所描述问题的本质,结合所学进行有目的的求解.
考点07 解三角形小题综合之求最值或范围
1.(2022·全国甲卷·高考真题)已知中,点D在边BC上,.当取得最小值时, .
【答案】/
【分析】设,利用余弦定理表示出后,结合基本不等式即可得解.
【详解】[方法一]:余弦定理
设,
则在中,,
在中,,
所以
,
当且仅当即时,等号成立,
所以当取最小值时,.
故答案为:.
[方法二]:建系法
令 BD=t,以D为原点,OC为x轴,建立平面直角坐标系.
则C(2t,0),A(1,),B(-t,0)
[方法三]:余弦定理
设BD=x,CD=2x.由余弦定理得
,,
,,
令,则,
,
,
当且仅当,即时等号成立.
[方法四]:判别式法
设,则
在中,,
在中,,
所以,记,
则
由方程有解得:
即,解得:
所以,此时
所以当取最小值时,,即.
2.(2019·北京·高考真题)如图,A,B是半径为2的圆周上的定点,P为圆周上的动点,是锐角,大小为β.图中阴影区域的面积的最大值为
A.4β+4csβB.4β+4sinβC.2β+2csβD.2β+2sinβ
【答案】B
【分析】由题意首先确定面积最大时点P的位置,然后结合扇形面积公式和三角形面积公式可得最大的面积值.
【详解】观察图象可知,当P为弧AB的中点时,阴影部分的面积S取最大值,
此时∠BOP=∠AOP=π-β, 面积S的最大值为+S△POB+ S△POA=4β+
.
故选B.
【点睛】本题主要考查阅读理解能力、数学应用意识、数形结合思想及数学式子变形和运算求解能力,有一定的难度.关键观察分析区域面积最大时的状态,并将面积用边角等表示.
3.(2018·江苏·高考真题)在中,角所对的边分别为,,的平分线交于点D,且,则的最小值为 .
【答案】9
【分析】方法一:先根据角平分线性质和三角形面积公式得条件,再利用基本不等式即可解出.
【详解】[方法一]:【最优解】角平分线定义+三角形面积公式+基本不等式
由题意可知,,由角平分线定义和三角形面积公式得,化简得,即,
因此
当且仅当时取等号,则的最小值为.
故答案为:.
[方法二]: 角平分线性质+向量的数量积+基本不等式
由三角形内角平分线性质得向量式.
因为,所以,化简得,即,亦即,
所以,
当且仅当,即时取等号.
[方法三]:解析法+基本不等式
如图5,以B为坐标原点,所在直线为x轴建立平面直角坐标系.设,.因为A,D,C三点共线,则,即,则有,所以.
下同方法一.
[方法四]:角平分线定理+基本不等式
在中,,同理.根据内角平分线性质定理知,即,两边平方,并利用比例性质得,整理得,当时,可解得.当时,下同方法一.
[方法五]:正弦定理+基本不等式
在与中,由正弦定理得.
在中,由正弦定理得.
所以,由正弦定理得,即,下同方法一.
[方法六]: 相似+基本不等式
如图6,作,交的延长线于E.易得为正三角形,则.
由,得,即,从而.下同方法一.
【整体点评】方法一:利用角平分线定义和三角形面积公式建立等量关系,再根据基本不等式“1”的代换求出最小值,思路常规也简洁,是本题的最优解;
方法二:利用角平分线的性质构建向量的等量关系,再利用数量积得到的关系,最后利用基本不等式求出最值,关系构建过程运算量较大;
方法三:通过建立直角坐标系,由三点共线得等量关系,由基本不等式求最值;
方法四:通过解三角形和角平分线定理构建等式关系,再由基本不等式求最值,计算量较大;
方法五:多次使用正弦定理构建等量关系,再由基本不等式求最值,中间转换较多;
方法六:由平面几何知识中的相似得等量关系,再由基本不等式求最值,求解较为简单.
4.(2018·北京·高考真题)若的面积为,且∠C为钝角,则∠B= ;的取值范围是 .
【答案】
【分析】根据题干结合三角形面积公式及余弦定理可得,可求得;再利用,将问题转化为求函数的取值范围问题.
【详解】,
,即,
,
则,
为钝角,,
,故.
故答案为,.
【点睛】此题考查解三角形的综合应用,能够根据题干给出的信息选用合适的余弦定理公式是解题的第一个关键;根据三角形内角的隐含条件,结合诱导公式及正弦定理,将问题转化为求解含的表达式的最值问题是解题的第二个关键.
5.(2015·全国·高考真题)如图在平面四边形ABCD中,∠A=∠B=∠C=75°,BC=2,则AB的取值范围是 .
【答案】(,)
【详解】如图所示,延长BA,CD交于E,平移AD,当A与D重合与E点时,AB最长,在△BCE中,∠B=∠C=75°,∠E=30°,BC=2,由正弦定理可得,即,解得=,平移AD ,当D与C重合时,AB最短,此时与AB交于F,在△BCF中,∠B=∠BFC=75°,∠FCB=30°,由正弦定理知,,即,解得BF=,所以AB的取值范围为(,).
考点:正余弦定理;数形结合思想
考点08 解三角形小题综合之实际应用
1.(2024·上海·高考真题)已知点B在点C正北方向,点D在点C的正东方向,,存在点A满足,则 (精确到0.1度)
【答案】
【分析】设,在和中分别利用正弦定理得到,,两式相除即可得到答案.
【详解】设,
在中,由正弦定理得,
即’
即①
在中,由正弦定理得,
即,即,②
因为,得,
利用计算器即可得,
故答案为:.
2.(2021·全国乙卷·高考真题)魏晋时刘徽撰写的《海岛算经》是有关测量的数学著作,其中第一题是测海岛的高.如图,点,,在水平线上,和是两个垂直于水平面且等高的测量标杆的高度,称为“表高”,称为“表距”,和都称为“表目距”,与的差称为“表目距的差”则海岛的高( )
A.表高B.表高
C.表距D.表距
【答案】A
【分析】利用平面相似的有关知识以及合分比性质即可解出.
【详解】如图所示:
由平面相似可知,,而 ,所以
,而 ,
即= .
故选:A.
【点睛】本题解题关键是通过相似建立比例式,围绕所求目标进行转化即可解出.
3.(2017·浙江·高考真题)我国古代数学家刘徽创立的“割圆术”可以估算圆周率π,理论上能把π的值计算到任意精度.祖冲之继承并发展了“割圆术”,将π的值精确到小数点后七位,其结果领先世界一千多年,“割圆术”的第一步是计算单位圆内接正六边形的面积, .
【答案】
【详解】将正六边形分割为6个等边三角形,则.
【名师点睛】本题粗略看起来文字量大,其本质为计算单位圆内接正六边形的面积,将正六边形分割为6个等边三角形,确定6个等边三角形的面积即可,其中对文字信息的读取及提取有用信息方面至关重要,考生面对这方面题目时应多加耐心,仔细分析题目中所描述问题的本质,结合所学进行有目的的求解.
4.(2015·湖北·高考真题)如图,一辆汽车在一条水平的公路上向正西行驶,到处时测得公路北侧一山顶D在西偏北的方向上,行驶600m后到达处,测得此山顶在西偏北的方向上,仰角为,则此山的高度 m.
【答案】
【详解】试题分析:由题设可知在中,,由此可得,由正弦定理可得,解之得,又因为,所以,应填.
考点:正弦定理及运用.
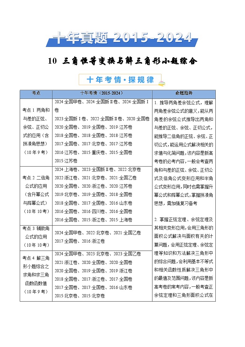
考点
十年考情(2015-2024)
命题趋势
考点1 两角和与差的正弦、余弦、正切公式的应用(含拼凑角思想)
(10年9考)
2024·全国甲卷、2024·全国新Ⅱ卷、2024·全国新Ⅰ卷
2023·全国新Ⅰ卷、2022·全国新Ⅱ卷、2020·全国卷
2020·全国卷、2019·全国卷、2019·江苏卷
2018·全国卷、2018·全国卷、2018·江苏卷
2017·全国卷、2017·北京卷、2017·江苏卷
2016·江苏卷、2015·重庆卷、2015·全国卷
2015·江苏卷
推导两角差余弦公式,理解两角差余弦公式的意义,能从两角差的余弦公式推导出两角和与差的正弦、余弦、正切公式,能推导二倍角的正弦、余弦、正切公式,能运用公式解决相关的求值与化简问题,该内容是新高考卷的必考内容,一般会考查两角和与差的正弦、余弦、正切公式及倍角公式变形应用和半角公式变形应用,同时也需掌握升幂公式和降幂公式,掌握拼凑角思想,需加强复习备考
掌握正弦定理、余弦定理及其相关变形应用,会用三角形的面积公式解决与面积有关的计算问题,会用正弦定理、余弦定理等知识和方法解决三角形中的综合问题,会利用基本不等式和相关函数性质解决三角形中的最值及范围问题,该内容是新高考卷的常考内容,一般考查正余弦定理和三角形面积公式在解三角形中的应用,同时也结合三角函数及三角恒等变换等知识点进行综合考查,也常结合基本不等式和相关函数性质等知识点求解范围及最值,需重点复习。
考点2 二倍角公式的应用(含升幂公式与降幂公式)
(10年10考)
2024·上海卷、2023·全国新Ⅱ卷、2022·北京卷
2022·浙江卷、2021·北京卷、2021·全国乙卷
2020·全国卷、2020·浙江卷、2020·江苏卷
2019·北京卷、2019·全国卷、2018·全国卷
2018·全国卷、2017·全国卷、2016·山东卷
2016·全国卷、2016·四川卷、2016·全国卷
2016·全国卷、2015·浙江卷、2015·上海卷
考点3 辅助角公式的应用
(10年10考)
2024·全国甲卷、2022·北京卷、2021·全国乙卷
2017·全国卷、2016·浙江卷
考点4 解三角形小题综合之求角和求三角函数函数值
(10年9考)
2024·全国甲卷、2023·北京卷、2023·全国乙卷
2021·浙江卷、2020·全国卷、2020·全国卷
2020·全国卷、2019·全国卷、2019·浙江卷
2018·全国卷、2017·浙江卷、2017·全国卷
2017·全国卷、2017·全国卷、2016·山东卷
2015·北京卷、2015·北京卷
考点5 解三角形小题综合之求边长或线段
(10年7考)
2023·全国甲卷、2021·全国乙卷、2021·全国甲卷
2019·全国卷、2018·全国卷、2017·山东卷
2016·上海卷、2016·北京卷、2016·天津卷
2016·全国卷、2015·广东卷、2015·重庆卷
2015·重庆卷、2015·广东卷、2015·天津卷
2015·安徽卷、2015·福建卷
考点6 解三角形小题综合之求面积
(10年5考)
2022·浙江卷、2021·浙江卷、2019·全国卷
2018·全国卷、2017·浙江卷、2017·浙江卷
考点7 解三角形小题综合之求最值或范围
(10年4考)
2022·全国甲卷、2019·北京卷、2018·江苏卷
2018·北京卷、2015·全国卷
考点8 解三角形小题综合之实际应用
(10年4考)
2024·上海卷、2021·全国乙卷
2017·浙江卷、2015·湖北卷
专题08 数列小题综合(学生及教师卷)- 十年(2015-2024)高考真题数学分项汇编(全国通用): 这是一份专题08 数列小题综合(学生及教师卷)- 十年(2015-2024)高考真题数学分项汇编(全国通用),文件包含专题08数列小题综合教师卷-十年2015-2024高考真题数学分项汇编全国通用docx、专题08数列小题综合学生卷-十年2015-2024高考真题数学分项汇编全国通用docx等2份试卷配套教学资源,其中试卷共53页, 欢迎下载使用。
专题17 直线与圆小题综合(学生卷)- 十年(2015-2024)高考真题数学分项汇编(全国通用): 这是一份专题17 直线与圆小题综合(学生卷)- 十年(2015-2024)高考真题数学分项汇编(全国通用),共9页。试卷主要包含了圆的圆心到直线的距离为1,则等内容,欢迎下载使用。
专题10 三角恒等变换与解三角形小题综合(教师卷)- 十年(2015-2024)高考真题数学分项汇编(全国通用): 这是一份专题10 三角恒等变换与解三角形小题综合(教师卷)- 十年(2015-2024)高考真题数学分项汇编(全国通用),共47页。试卷主要包含了tan255°=,已知,则的值是 .,已知,则 等内容,欢迎下载使用。