- 专题05 排列组合与二项式定理(学生及教师卷)- 十年(2015-2024)高考真题数学分项汇编(全国通用) 试卷 0 次下载
- 专题09 三角函数的图象与性质小题综合(学生及教师卷)- 十年(2015-2024)高考真题数学分项汇编(全国通用) 试卷 0 次下载
- 专题10 三角恒等变换与解三角形小题综合(学生及教师卷)- 十年(2015-2024)高考真题数学分项汇编(全国通用) 试卷 0 次下载
- 专题19 解三角形大题综合(学生及教师卷)- 十年(2015-2024)高考真题数学分项汇编(全国通用) 试卷 0 次下载
- 专题20 数列的通项公式及数列求和大题综合(学生及教师卷)- 十年(2015-2024)高考真题数学分项汇编(全国通用) 试卷 0 次下载
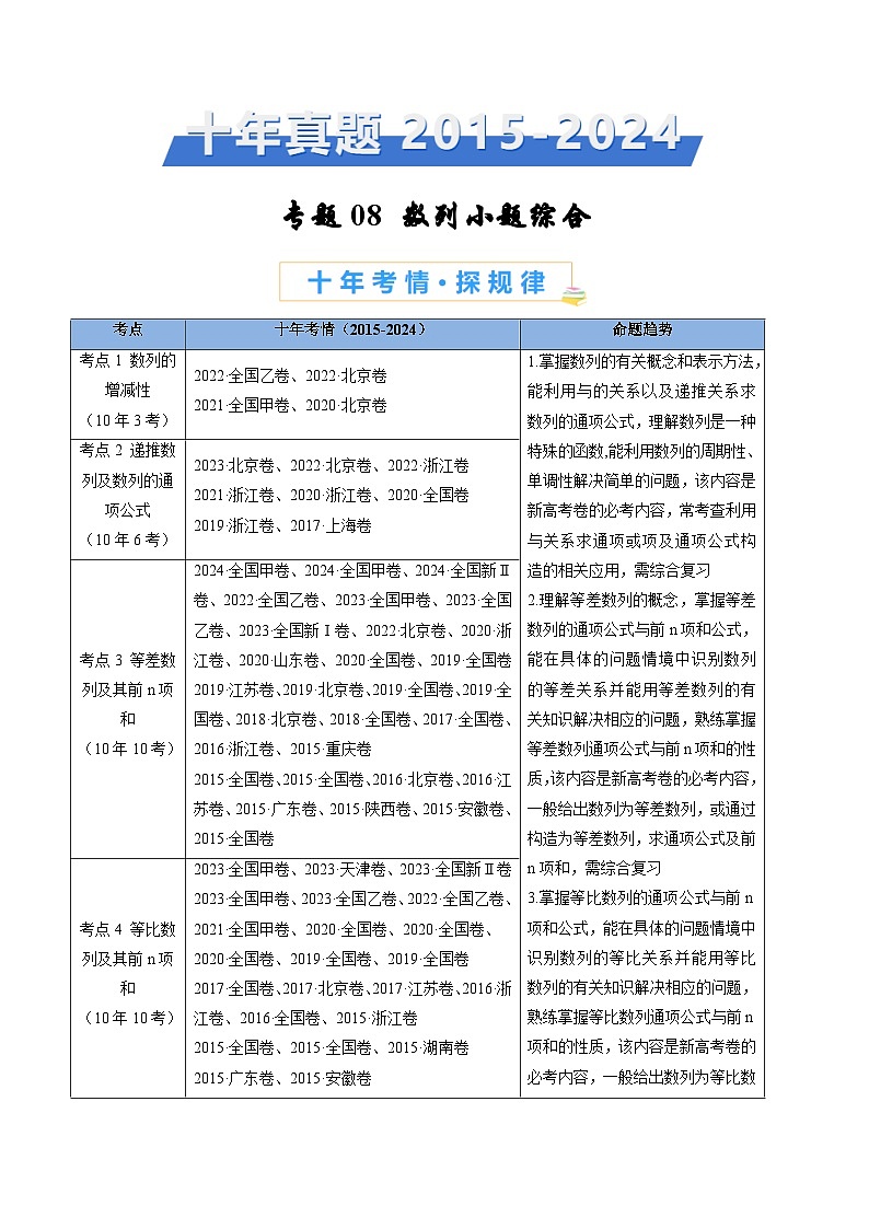
专题08 数列小题综合(学生及教师卷)- 十年(2015-2024)高考真题数学分项汇编(全国通用)
展开考点01 数列的增减性
1.(2022·全国乙卷·高考真题)嫦娥二号卫星在完成探月任务后,继续进行深空探测,成为我国第一颗环绕太阳飞行的人造行星,为研究嫦娥二号绕日周期与地球绕日周期的比值,用到数列:,,,…,依此类推,其中.则( )
A.B.C.D.
2.(2022·北京·高考真题)已知数列各项均为正数,其前n项和满足.给出下列四个结论:
①的第2项小于3; ②为等比数列;
③为递减数列; ④中存在小于的项.
其中所有正确结论的序号是 .
3.(2021·全国甲卷·高考真题)等比数列的公比为q,前n项和为,设甲:,乙:是递增数列,则( )
A.甲是乙的充分条件但不是必要条件
B.甲是乙的必要条件但不是充分条件
C.甲是乙的充要条件
D.甲既不是乙的充分条件也不是乙的必要条件
4.(2020·北京·高考真题)在等差数列中,,.记,则数列( ).
A.有最大项,有最小项B.有最大项,无最小项
C.无最大项,有最小项D.无最大项,无最小项
考点02 递推数列及数列的通项公式
1.(2023·北京·高考真题)已知数列满足,则( )
A.当时,为递减数列,且存在常数,使得恒成立
B.当时,为递增数列,且存在常数,使得恒成立
C.当时,为递减数列,且存在常数,使得恒成立
D.当时,为递增数列,且存在常数,使得恒成立
2.(2022·北京·高考真题)已知数列各项均为正数,其前n项和满足.给出下列四个结论:
①的第2项小于3; ②为等比数列;
③为递减数列; ④中存在小于的项.
其中所有正确结论的序号是 .
3.(2022·浙江·高考真题)已知数列满足,则( )
A.B.C.D.
4.(2021·浙江·高考真题)已知数列满足.记数列的前n项和为,则( )
A.B.C.D.
5.(2020·浙江·高考真题)我国古代数学家杨辉,朱世杰等研究过高阶等差数列的求和问题,如数列就是二阶等差数列,数列 的前3项和是 .
6.(2020·全国·高考真题)数列满足,前16项和为540,则 .
7.(2019·浙江·高考真题)设,数列中,, ,则
A.当B.当
C.当D.当
8.(2017·上海·高考真题)已知数列和,其中,,的项是互不相等的正整数,若对于任意,的第项等于的第项,则
考点03 等差数列及其前n项和
一、单选题
1.(2024·全国甲卷·高考真题)记为等差数列的前项和,已知,,则( )
A.B.C.D.
2.(2024·全国甲卷·高考真题)已知等差数列的前项和为,若,则( )
A.B.C.1D.
3.(2023·全国甲卷·高考真题)记为等差数列的前项和.若,则( )
A.25B.22C.20D.15
4.(2023·全国乙卷·高考真题)已知等差数列的公差为,集合,若,则( )
A.-1B.C.0D.
5.(2023·全国新Ⅰ卷·高考真题)记为数列的前项和,设甲:为等差数列;乙:为等差数列,则( )
A.甲是乙的充分条件但不是必要条件
B.甲是乙的必要条件但不是充分条件
C.甲是乙的充要条件
D.甲既不是乙的充分条件也不是乙的必要条件
6.(2022·北京·高考真题)设是公差不为0的无穷等差数列,则“为递增数列”是“存在正整数,当时,”的( )
A.充分而不必要条件B.必要而不充分条件
C.充分必要条件D.既不充分也不必要条件
7.(2020·浙江·高考真题)已知等差数列{an}的前n项和Sn,公差d≠0,.记b1=S2,bn+1=S2n+2–S2n,,下列等式不可能成立的是( )
A.2a4=a2+a6B.2b4=b2+b6C.D.
8.(2019·全国·高考真题)记为等差数列的前n项和.已知,则
A.B.C.D.
9.(2018·全国·高考真题)设为等差数列的前项和,若,,则
A.B.C.D.
10.(2017·全国·高考真题)(2017新课标全国I理科)记为等差数列的前项和.若,,则的公差为
A.1B.2
C.4D.8
11.(2016·浙江·高考真题)如图,点列{An},{Bn}分别在某锐角的两边上,且,.()
若
A.是等差数列
B.是等差数列
C.是等差数列
D.是等差数列
12.(2015·重庆·高考真题)在等差数列中,若=4,=2,则=
A.-1B.0C.1D.6
13.(2015·全国·高考真题)已知是公差为1的等差数列,为的前项和,若,则
A.B.C.D.
14.(2015·全国·高考真题)设是等差数列的前项和,若,则
A.B.C.D.
二、填空题
15.(2024·全国新Ⅱ卷·高考真题)记为等差数列的前n项和,若,,则 .
16.(2022·全国乙卷·高考真题)记为等差数列的前n项和.若,则公差 .
17.(2020·山东·高考真题)将数列{2n–1}与{3n–2}的公共项从小到大排列得到数列{an},则{an}的前n项和为 .
18.(2020·全国·高考真题)记为等差数列的前n项和.若,则 .
19.(2019·江苏·高考真题)已知数列是等差数列,是其前n项和.若,则的值是 .
20.(2019·北京·高考真题)设等差数列{an}的前n项和为Sn,若a2=−3,S5=−10,则a5= ,Sn的最小值为 .
21.(2019·全国·高考真题)记为等差数列的前项和,若,则 .
22.(2019·全国·高考真题)记Sn为等差数列{an}的前n项和,,则 .
23.(2018·北京·高考真题)设是等差数列,且,,则的通项公式为 .
24.(2016·北京·高考真题)已知为等差数列,为其前n项和,若,,则 .
25.(2016·江苏·高考真题)已知{an}是等差数列,Sn是其前n项和.若a1+a22=3,S5=10,则a9的值是 .
26.(2015·广东·高考真题)在等差数列{an}中,若a3+a4+a5+a6+a7=25,则a2+a8= .
27.(2015·陕西·高考真题)中位数为1010的一组数构成等差数列,其末项为 2015,则该数列的首项为 .
28.(2015·安徽·高考真题)已知数列中,,(),则数列的前9项和等于 .
29.(2015·全国·高考真题)设是数列的前项和,且,,则 .
考点04 等比数列及其前n项和
一、单选题
1.(2023·全国甲卷·高考真题)设等比数列的各项均为正数,前n项和,若,,则( )
A.B.C.15D.40
2.(2023·天津·高考真题)已知数列的前n项和为,若,则( )
A.16B.32C.54D.162
3.(2023·全国新Ⅱ卷·高考真题)记为等比数列的前n项和,若,,则( ).
A.120B.85C.D.
4.(2022·全国乙卷·高考真题)已知等比数列的前3项和为168,,则( )
A.14B.12C.6D.3
5.(2021·全国甲卷·高考真题)记为等比数列的前n项和.若,,则( )
A.7B.8C.9D.10
6.(2020·全国·高考真题)设是等比数列,且,,则( )
A.12B.24C.30D.32
7.(2020·全国·高考真题)记Sn为等比数列{an}的前n项和.若a5–a3=12,a6–a4=24,则=( )
A.2n–1B.2–21–nC.2–2n–1D.21–n–1
8.(2020·全国·高考真题)数列中,,对任意 ,若,则 ( )
A.2B.3C.4D.5
9.(2015·浙江·高考真题)已知是公差不为零的等差数列,其前项和为,若成等比数列,则
A.B.
C.D.
10.(2015·全国·高考真题)已知等比数列满足,,则
A.B.C.D.
二、填空题
11.(2023·全国甲卷·高考真题)记为等比数列的前项和.若,则的公比为 .
12.(2023·全国乙卷·高考真题)已知为等比数列,,,则 .
13.(2019·全国·高考真题)记Sn为等比数列{an}的前n项和.若,则S4= .
14.(2019·全国·高考真题)记Sn为等比数列{an}的前n项和.若,则S5= .
15.(2017·全国·高考真题)设等比数列满足a1 + a2 = –1, a1 – a3 = –3,则a4 = .
16.(2017·北京·高考真题)若等差数列和等比数列满足,,则 .
17.(2017·江苏·高考真题)等比数列{}的各项均为实数,其前项为,已知= ,=,则= .
18.(2016·浙江·高考真题)设数列{an}的前n项和为Sn.若S2=4,an+1=2Sn+1,n∈N*,则a1= ,S5= .
19.(2016·全国·高考真题)设等比数列满足a1+a3=10,a2+a4=5,则a1a2 …an的最大值为 .
20.(2015·全国·高考真题)数列中为的前n项和,若,则 .
21.(2015·湖南·高考真题)设为等比数列的前项和,若,且,,成等差数列,则 .
22.(2015·广东·高考真题)若三个正数,,成等比数列,其中,,则 .
23.(2015·安徽·高考真题)已知数列是递增的等比数列,,则数列的前项和等于 .
考点05 数列中的数学文化
1.(2023·北京·高考真题)我国度量衡的发展有着悠久的历史,战国时期就已经出现了类似于砝码的、用来测量物体质量的“环权”.已知9枚环权的质量(单位:铢)从小到大构成项数为9的数列,该数列的前3项成等差数列,后7项成等比数列,且,则 ;数列所有项的和为 .
2.(2022·全国新Ⅱ卷·高考真题)图1是中国古代建筑中的举架结构,是桁,相邻桁的水平距离称为步,垂直距离称为举,图2是某古代建筑屋顶截面的示意图.其中是举,是相等的步,相邻桁的举步之比分别为.已知成公差为0.1的等差数列,且直线的斜率为0.725,则( )
A.0.75B.0.8C.0.85D.0.9
3.(2021·全国新Ⅰ卷·高考真题)某校学生在研究民间剪纸艺术时,发现剪纸时经常会沿纸的某条对称轴把纸对折,规格为的长方形纸,对折1次共可以得到,两种规格的图形,它们的面积之和,对折2次共可以得到,,三种规格的图形,它们的面积之和,以此类推,则对折4次共可以得到不同规格图形的种数为 ;如果对折次,那么 .
4.(2020·浙江·高考真题)我国古代数学家杨辉,朱世杰等研究过高阶等差数列的求和问题,如数列就是二阶等差数列,数列 的前3项和是 .
5.(2020·全国·高考真题)0-1周期序列在通信技术中有着重要应用.若序列满足,且存在正整数,使得成立,则称其为0-1周期序列,并称满足的最小正整数为这个序列的周期.对于周期为的0-1序列,是描述其性质的重要指标,下列周期为5的0-1序列中,满足的序列是( )
A.B.C.D.
6.(2020·全国·高考真题)北京天坛的圜丘坛为古代祭天的场所,分上、中、下三层,上层中心有一块圆形石板(称为天心石),环绕天心石砌9块扇面形石板构成第一环,向外每环依次增加9块,下一层的第一环比上一层的最后一环多9块,向外每环依次也增加9块,已知每层环数相同,且下层比中层多729块,则三层共有扇面形石板(不含天心石)( )
A.3699块B.3474块C.3402块D.3339块
7.(2018·北京·高考真题)“十二平均律” 是通用的音律体系,明代朱载堉最早用数学方法计算出半音比例,为这个理论的发展做出了重要贡献.十二平均律将一个纯八度音程分成十二份,依次得到十三个单音,从第二个单音起,每一个单音的频率与它的前一个单音的频率的比都等于.若第一个单音的频率为f,则第八个单音的频率为
A.B.
C.D.
8.(2017·全国·高考真题)我国古代数学名著《算法统宗》中有如下问题:“远望巍巍塔七层,红光点点倍加增,共灯三百八十一,请问尖头几盏灯?”意思是:一座7层塔共挂了381盏灯,且相邻两层中的下一层灯数是上一层灯数的2倍,则塔的顶层共有灯
A.1盏B.3盏
C.5盏D.9盏
考点06 数列求和
1.(2021·浙江·高考真题)已知数列满足.记数列的前n项和为,则( )
A.B.C.D.
2.(2021·全国新Ⅱ卷·高考真题)(多选)设正整数,其中,记.则( )
A.B.
C.D.
3.(2020·江苏·高考真题)设{an}是公差为d的等差数列,{bn}是公比为q的等比数列.已知数列{an+bn}的前n项和,则d+q的值是 .
4.(2017·全国·高考真题)(2017新课标全国II理科)等差数列的前项和为,,,则 .
5.(2015·江苏·高考真题)数列满足,且(),则数列的前10项和为
考点
十年考情(2015-2024)
命题趋势
考点1 数列的增减性
(10年3考)
2022·全国乙卷、2022·北京卷
2021·全国甲卷、2020·北京卷
1.掌握数列的有关概念和表示方法,能利用与的关系以及递推关系求数列的通项公式,理解数列是一种特殊的函数,能利用数列的周期性、单调性解决简单的问题,该内容是新高考卷的必考内容,常考查利用与关系求通项或项及通项公式构造的相关应用,需综合复习
2.理解等差数列的概念,掌握等差数列的通项公式与前n项和公式,能在具体的问题情境中识别数列的等差关系并能用等差数列的有关知识解决相应的问题,熟练掌握等差数列通项公式与前n项和的性质,该内容是新高考卷的必考内容,一般给出数列为等差数列,或通过构造为等差数列,求通项公式及前n项和,需综合复习
3.掌握等比数列的通项公式与前n项和公式,能在具体的问题情境中识别数列的等比关系并能用等比数列的有关知识解决相应的问题,熟练掌握等比数列通项公式与前n项和的性质,该内容是新高考卷的必考内容,一般给出数列为等比数列,或通过构造为等比数列,求通项公式及前n项和。需综合复习
4.熟练掌握裂项相消求和和错位相减求和,该内容是新高考卷的常考内容,常考查裂项相消求和、错位相减求和、奇偶并项求和,需重点综合复习
考点2 递推数列及数列的通项公式
(10年6考)
2023·北京卷、2022·北京卷、2022·浙江卷
2021·浙江卷、2020·浙江卷、2020·全国卷
2019·浙江卷、2017·上海卷
考点3 等差数列及其前n项和
(10年10考)
2024·全国甲卷、2024·全国甲卷、2024·全国新Ⅱ卷、2022·全国乙卷、2023·全国甲卷、2023·全国乙卷、2023·全国新Ⅰ卷、2022·北京卷、2020·浙江卷、2020·山东卷、2020·全国卷、2019·全国卷
2019·江苏卷、2019·北京卷、2019·全国卷、2019·全国卷、2018·北京卷、2018·全国卷、2017·全国卷、2016·浙江卷、2015·重庆卷
2015·全国卷、2015·全国卷、2016·北京卷、2016·江苏卷、2015·广东卷、2015·陕西卷、2015·安徽卷、2015·全国卷
考点4 等比数列及其前n项和
(10年10考)
2023·全国甲卷、2023·天津卷、2023·全国新Ⅱ卷
2023·全国甲卷、2023·全国乙卷、2022·全国乙卷、2021·全国甲卷、2020·全国卷、2020·全国卷、2020·全国卷、2019·全国卷、2019·全国卷
2017·全国卷、2017·北京卷、2017·江苏卷、2016·浙江卷、2016·全国卷、2015·浙江卷
2015·全国卷、2015·全国卷、2015·湖南卷
2015·广东卷、2015·安徽卷
考点5 数列中的数学文化
(10年6考)
2023·北京卷、2022·全国新Ⅱ卷、2021·全国新Ⅰ卷、2020·浙江卷、2020·全国卷、2020·全国卷
2018·北京卷、2017·全国卷
考点6 数列求和
(10年10考)
2021·浙江卷、2021·全国新Ⅱ卷
2020·江苏卷、2017·全国卷、2015·江苏
专题20 数列的通项公式及数列求和大题综合(学生及教师卷)- 十年(2015-2024)高考真题数学分项汇编(全国通用): 这是一份专题20 数列的通项公式及数列求和大题综合(学生及教师卷)- 十年(2015-2024)高考真题数学分项汇编(全国通用),文件包含专题20数列的通项公式及数列求和大题综合教师卷-十年2015-2024高考真题数学分项汇编全国通用docx、专题20数列的通项公式及数列求和大题综合学生卷-十年2015-2024高考真题数学分项汇编全国通用docx等2份试卷配套教学资源,其中试卷共101页, 欢迎下载使用。
专题20 数列的通项公式及数列求和大题综合(教师卷)- 十年(2015-2024)高考真题数学分项汇编(全国通用): 这是一份专题20 数列的通项公式及数列求和大题综合(教师卷)- 十年(2015-2024)高考真题数学分项汇编(全国通用),共87页。试卷主要包含了记为等差数列的前项和,已知,设等差数列的公差为,且,记为等差数列的前项和,已知,,设数列{an}满足a1=3,等内容,欢迎下载使用。
专题20 数列的通项公式及数列求和大题综合(学生卷)- 十年(2015-2024)高考真题数学分项汇编(全国通用): 这是一份专题20 数列的通项公式及数列求和大题综合(学生卷)- 十年(2015-2024)高考真题数学分项汇编(全国通用),共14页。试卷主要包含了记为等差数列的前项和,已知,设等差数列的公差为,且,记为等差数列的前项和,已知,,等差数列{}中,.,设数列{an}满足a1=3,等内容,欢迎下载使用。

