三年(2022-2024)高考生物真题分类汇编(全国通用)专题05 孟德尔两大遗传定律(解析版)
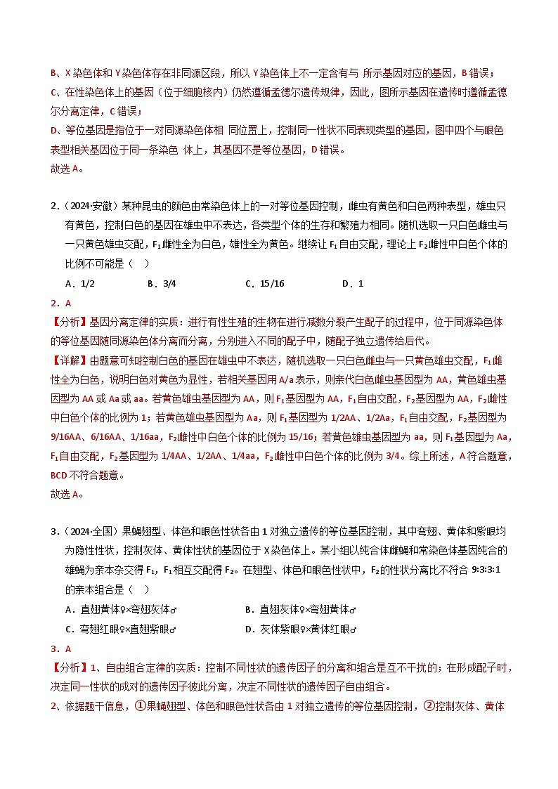
展开1.(2024·北京)摩尔根和他的学生们绘出了第一幅基因位置图谱,示意图如图,相关叙述正确的是( )
果蝇X染色体上一些基因的示意图
A.所示基因控制的性状均表现为伴性遗传
B.所示基因在Y染色体上都有对应的基因
C.所示基因在遗传时均不遵循孟德尔定律
D.四个与眼色表型相关基因互为等位基因
1.A
【分析】该图是摩尔根和学生绘出的第一个果蝇各种基因在染色体上相对位置的图。由图示可知,控制果蝇图示性状的基因在该染色体上呈线性排列,果蝇的短硬毛和棒眼基因位于同一条染色体上。
【详解】A、 图为X染色体上一些基因的示意图,性染色体上基因控制的性状总是与性别相关联,图所示基因控制的性状均表现为伴性遗传,A正确;
B、X染色体和Y染色体存在非同源区段,所以Y染色体上不一定含有与 所示基因对应的基因,B错误;
C、在性染色体上的基因(位于细胞核内)仍然遵循孟德尔遗传规律,因此,图所示基因在遗传时遵循孟德尔分离定律,C错误;
D、等位基因是指位于一对同源染色体相 同位置上,控制同一性状不同表现类型的基因,图中四个与眼色表型相关基因位于同一条染色 体上,其基因不是等位基因,D错误。
故选A。
2.(2024·安徽)某种昆虫的颜色由常染色体上的一对等位基因控制,雌虫有黄色和白色两种表型,雄虫只有黄色,控制白色的基因在雄虫中不表达,各类型个体的生存和繁殖力相同。随机选取一只白色雌虫与一只黄色雄虫交配,F1雌性全为白色,雄性全为黄色。继续让F1自由交配,理论上F2雌性中白色个体的比例不可能是( )
A.1/2B.3/4C.15/16D.1
2.A
【分析】基因分离定律的实质:进行有性生殖的生物在进行减数分裂产生配子的过程中,位于同源染色体的等位基因随同源染色体分离而分离,分别进入不同的配子中,随配子独立遗传给后代。
【详解】由题意可知控制白色的基因在雄虫中不表达,随机选取一只白色雌虫与一只黄色雄虫交配,F1雌性全为白色,说明白色对黄色为显性,若相关基因用A/a表示,则亲代白色雌虫基因型为AA,黄色雄虫基因型为AA或Aa或aa。若黄色雄虫基因型为AA,则F1基因型为AA,F1自由交配,F2基因型为AA,F2雌性中白色个体的比例为1;若黄色雄虫基因型为Aa,则F1基因型为1/2AA、1/2Aa,F1自由交配,F2基因型为9/16AA、6/16AA、1/16aa,F2雌性中白色个体的比例为15/16;若黄色雄虫基因型为aa,则F1基因型为Aa,F1自由交配,F2基因型为1/4AA、1/2AA、1/4aa,F2雌性中白色个体的比例为3/4。综上所述,A符合题意,BCD不符合题意。
故选A。
3.(2024·全国)果蝇翅型、体色和眼色性状各由1对独立遗传的等位基因控制,其中弯翅、黄体和紫眼均为隐性性状,控制灰体、黄体性状的基因位于X染色体上。某小组以纯合体雌蝇和常染色体基因纯合的雄蝇为亲本杂交得F1,F1相互交配得F2。在翅型、体色和眼色性状中,F2的性状分离比不符合9∶3∶3∶1的亲本组合是( )
A.直翅黄体♀×弯翅灰体♂B.直翅灰体♀×弯翅黄体♂
C.弯翅红眼♀×直翅紫眼♂D.灰体紫眼♀×黄体红眼♂
3.A
【分析】1、自由组合定律的实质:控制不同性状的遗传因子的分离和组合是互不干扰的;在形成配子时,决定同一性状的成对的遗传因子彼此分离,决定不同性状的遗传因子自由组合。
2、依据题干信息,①果蝇翅型、体色和眼色性状各由1对独立遗传的等位基因控制,②控制灰体、黄体性状的基因位于X染色体上,③其中弯翅、黄体和紫眼均为隐性性状,说明这三对等位基因的遗传遵循基因的自由组合定律。
【详解】A、令直翅对弯翅由A、a控制,体色灰体对黄体由B、b控制,眼色红眼对紫眼由D、d控制。当直翅黄体♀×弯翅灰体♂时,依据题干信息,其基因型为:AAXbXbaaXBYF1:AaXBXb、AaXbY,按照拆分法,F1F2:直翅灰体:直翅黄体:弯翅灰体:弯翅黄体=3:3:1:1,A符合题意;
B、当直翅灰体♀×弯翅黄体♂时,依据题干信息,其基因型为:AAXBXB×aaXbY→F1:AaXBXb、AaXBY,按照拆分法,F1F2:直翅灰体:直翅黄体:弯翅灰体:弯翅黄体=9:3:3:1,B不符合题意;
C、当弯翅红眼♀×直翅紫眼♂时,依据题干信息,其基因型为:aaDD×AAdd→F1:AaDd,按照拆分法,F1F2:直翅红眼:直翅紫眼:弯翅红眼:弯翅紫眼=9:3:3:1,C不符合题意;
D、当灰体紫眼♀×黄体红眼♂时,依据题干信息,其基因型为:ddXBXB×DDXbY→F1:DdXBXb、DdXBY,按照拆分法,F1F2:灰体红眼:灰体紫眼:黄体红眼:黄体紫眼=9:3:3:1,D不符合题意。
故选A。
4.(2024·广东)雄性不育对遗传育种有重要价值。为获得以茎的颜色或叶片形状为标记的雄性不育番茄材料,研究者用基因型为 AaCcFf的番茄植株自交,所得子代的部分结果见图。其中,控制紫茎(A)与绿茎(a)、缺刻叶(C)与马铃薯叶(c)的两对基因独立遗传,雄性可育(F)与雄性不育(f)为另一对相对性状,3对性状均为完全显隐性关系。下列分析正确的是( )
A.育种实践中缺刻叶可以作为雄性不育材料筛选的标记
B.子代的雄性可育株中,缺刻叶与马铃薯叶的比例约为1:1
C.子代中紫茎雄性可育株与绿茎雄性不育株的比例约为3:1
D.出现等量绿茎可育株与紫茎不育株是基因突变的结果
4.C
【分析】根据绿茎株中绝大多数雄性不育,紫茎株中绝大多数雄性可育,可推测控制绿茎(a)和雄性不育(f)的基因位于同一条染色体,控制紫茎(A)和雄性可育(F)的基因位于同一条染色体;控制紫茎(A)与绿茎(a)、缺刻叶(C)与马铃薯叶(c)的两对基因独立遗传,因此,控制缺刻叶(C)与马铃薯叶(c)的基因位于另一对同源染色体上。因为子代中偶见绿茎可育株与紫茎不育株,且两者数量相等,可推测是减数第一次分裂前期同源染色体非姐妹染色单体发生了互换。
【详解】A、根据绿茎株中绝大多数雄性不育,紫茎株中绝大多数雄性可育,可推测绿茎(a)和雄性不育(f)位于同一条染色体,紫茎(A)和雄性可育(F)位于同一条染色体,由子代雄性不育株中,缺刻叶:马铃薯叶≈3:1可知,缺刻叶(C)与马铃薯叶(c)位于另一对同源染色体上。因此绿茎可以作为雄性不育材料筛选的标记,A错误;
B、控制缺刻叶(C)、马铃薯叶(c)与控制雄性可育(F)、雄性不育(f)的两对基因位于两对同源染色体上,因此,子代雄性可育株中,缺刻叶与马铃薯叶的比例也约为3:1,B错误;
C、由于基因A和基因F位于同一条染色体,基因a和基因f位于同一条染色体,子代中紫茎雄性可育株与绿茎雄性不育株的比例约为3:1,C正确;
D、出现等量绿茎可育株与紫茎不育株是减数第一次分裂前期同源染色体非姐妹染色单体互换的结果,D错误。
故选C。
5.(2024·全国)某种二倍体植物的P1和P2植株杂交得F1,F1自交得F2。对个体的DNA进行PCR检测,产物的电泳结果如图所示,其中①~⑧为部分F2个体,上部2条带是一对等位基因的扩增产物,下部2条带是另一对等位基因的扩增产物,这2对等位基因位于非同源染色体上。下列叙述错误的是( )
A.①②个体均为杂合体,F2中③所占的比例大于⑤
B.还有一种F2个体的PCR产物电泳结果有3条带
C.③和⑦杂交子代的PCR产物电泳结果与②⑧电泳结果相同
D.①自交子代的PCR产物电泳结果与④电泳结果相同的占
5.D
【分析】基因自由组合定律的实质是:位于非同源染色体上的非等位基因的分离或自由组合是互不干扰的;在减数分裂过程中,同源染色体上的等位基因彼此分离的同时,非同源染色体上的非等位基因自由组合。
【详解】A、由题可知,这2对等位基因位于非同源染色体上,假设A/a为上部两条带的等位基因,B/b为下部两条带的等位基因,由电泳图可知P1为AAbb,P2为aaBB,F1为AaBb,F2中①AaBB②Aabb都为杂合子,③AABb占F2的比例为,⑤AABB占F2的比例为,A正确;
B、电泳图中的F2的基因型依次为:AaBB、Aabb、AABb、aaBB、AABB、AAbb、aabb、AaBb,未出现的基因型为aaBb,其个体PCR产物电泳结果有3条带,B正确;
C、③AABb和⑦aabb杂交后代为Aabb、 AaBb,其PCR产物电泳结果与②⑧电泳结果相同,C正确;
D、①AaBB自交子代为,AABB()、AaBB()、aaBB(),其PCR产物电泳结果与④aaBB电泳结果相同的占,D错误。
故选D。
6.(2024·浙江)某昆虫的性别决定方式为XY 型,张翅(A)对正常翅(a)是显性,位于常染色体;红眼(B)对白眼(b)是显性,位于 X 染色体。从白眼正常翅群体中筛选到一只雌性的白眼张翅突变体,假设个体生殖力及存活率相同,将此突变体与红眼正常翅杂交,子一代群体中有张翅和正常翅且比例相等,若子一代随机交配获得子二代,子二代中出现红眼正常翅的概率为( )
A.9/32B.9/16C.2/9D.1/9
6.A
【分析】基因自由组合定律的实质是:位于非同源染色体上的非等位基因的分离或自由组合是互不干扰的;在减数分裂过程中,同源染色体上的等位基因彼此分离的同时,非同源染色体上的非等位基因自由组合。
【详解】白眼正常翅群体中筛选到一只雌性的白眼张翅突变体,假设个体生殖力及存活率相同,将此突变体与红眼正常翅杂交,子一代群体中有张翅和正常翅且比例相等,推知雌性的白眼张翅突变体基因型为AaXbXb,红眼正常翅基因型为aaXBY,子一代群体基因型及比例为aaXBXb:AaXBXb:aaXbY:AaXbY=1:1:1:1,子一代随机交配获得子二代,子二代中出现红眼正常翅,即aaXBY和aaXBXb的概率:aa与Aa随机交配获得aa的概率为:3/4×3/4=9/16,XBXb与XbY随机交配得到XBY和XBXb的概率为:1×1/2=1/2,因此子二代中出现红眼正常翅,即aaXBY和aaXBXb的概率9/16×1/2=9/32,A正确,BCD错误。
故选A。
7.(2024·山东)果蝇的直翅、弯翅受Ⅳ号常染色体上的等位基因A、a控制。现有甲、乙2只都只含7条染色体的直翅雄果蝇,产生原因都是Ⅳ号常染色体中的1条移接到某条非同源染色体末端,且移接的Ⅳ号常染色体着丝粒丢失。为探究Ⅳ号常染色体移接情况,进行了如表所示的杂交实验。已知甲、乙在减数分裂时,未移接的Ⅳ号常染色体随机移向一极;配子和个体的存活力都正常。不考虑其他突变和染色体互换,下列推断正确的是( )
A.①中亲本雌果蝇的基因型一定为Aa
B.②中亲本雌果蝇的基因型一定为aa
C.甲中含基因A的1条染色体一定移接到X染色体末端
D.乙中含基因A的1条染色体一定移接到X染色体末端
7.AC
【分析】1、基因的分离定律的实质是:在杂合子的细胞中,位于一 对同源染色体上的等位基因,具有一定的独立性;在减数分 裂形成配子的过程中,等位基因会随同源染色体的分开而分 离,分别进入两个配子中,独立地随配子遗传给后代。
2、基因的自由组合定律的实质是:位于非同源染色体上 的非等位基因的分离或组合是互不干扰的;在减数分裂过 程中,同源染色体上的等位基因彼此分离的同时,非同源 染色体上的非等位基因自由组合。
3、决定性状的基因位于性染色体上,在遗传上总是和性别相关联,这种现象叫作伴性遗传。
【详解】AC、依题意,甲×正常雌果蝇→F1中直翅∶弯翅=7∶1,且雄果蝇群体中的直翅∶弯翅=3∶1,可知直翅为显性,且翅形的遗传与性别相关联,A基因移接至X染色体上。甲果蝇表型为直翅,且A基因移接至X染色体上,其基因型可表示为O—XAY(O表示该染色体缺少相应基因,—表示染色体上未知的基因),正常雌果蝇的基因型可表示为— —XX。则甲与正常雌果蝇杂交可表示为O—XAY×— —XX。两对染色体独立遗传,若单独考虑性染色体的遗传,甲与正常雌果蝇杂交可表示XAY×XX,所得子代为1XAX:1XY:若单独考虑常染色体,甲与正常雌果蝇杂交可表示为O—×— —,所得子代为1O—:1O —:1— —:1— —。又知雄果蝇群体中的直翅∶弯翅=3∶1,结合性染色体遗传的雄性子代基因型XY可推断,单独考虑的常染色体杂交O—×— —所得的子代1O—:1O —中,一定至少有一个是OA,即雌果蝇中一定含A基因。而其余的1O —:1— —:1— —,一定有一个基因型为Oa或aa,两种情况中都一定有a来自雌性果蝇,所以与甲杂交的亲本雌果蝇的基因型一定为Aa。综合以上分析,①中亲本雌果蝇的基因型一定为Aa,甲中含基因A的1条染色体一定移接到X染色体末端,AC正确;
BD、假设乙的基因型为Aa,其中一个A基因位于的染色体片段移接到另一条非同源染色体上,且该染色体也是常染色体,则其基因型可表示为AOaO,再设与乙杂交的雌性果蝇的基因型为AaOO。乙×正常雌果蝇杂交时,乙所产生的配子种类及比例为:1Aa:1AO:1aO:1OO,正常雌果蝇产生的配子种类及比例为:1AO:1aO。则所得子代基因型及比例可表示为:1AAaO:1AAOO:AaOO:1AOOO:1AaaO:1AaOO:1aaOO:1aOOO,由上可推断子代的表型及比例为直翅∶弯翅=3∶1。与翅型相关两对染色体都为常染色体,直翅和弯翅群体中的雌雄比都是1∶1。假设与实验结果相符,假设成立。故②中亲本雌果蝇的基因型可以是Aa,乙中含基因A的1条染色体可以移接到常染色体末端,BD错误。
故选AC。
8.(2024·江西)某种鸟类的羽毛颜色有黑色(存在黑色素)、黄色(仅有黄色素,没有黑色素)和白色(无色素)3种。该性状由2对基因控制,分别是Z染色体上的1对等位基因A/a(A基因控制黑色素的合成)和常染色体上的1对等位基因H/h(H基因控制黄色素的合成)。对图中杂交子代的描述,正确的是( )
A.黑羽、黄羽和白羽的比例是2∶1∶1B.黑羽雄鸟的基因型是HhZAZa
C.黄羽雌鸟的基因型是HhZaZaD.白羽雌鸟的基因型是hhZaW
8.AD
【分析】雄鸟的性染色体组成是ZZ,雌鸟的性染色体组成是ZW。某种鸟类的羽毛颜色由Z染色体上的1对等位基因A/a(A基因控制黑色素的合成)和常染色体上的1对等位基因H/h(H基因控制黄色素的合成)共同控制,根据题意,其基因型与表型的对应关系如下:黑羽:— —ZAZ—和— —ZAW ;黄羽:H—ZaZa和H—ZaW;白羽:hhZaZa和hhZaW。
【详解】根据图中杂交组合,亲本为HhZAW和hhZaZa,则子代为HhZAZa(黑羽雄鸟)、hhZAZa(黑羽雄鸟)、HhZaW(黄羽雌鸟)和hhZaW(白羽雌鸟),黑羽:黄羽:白羽=2:1:1,AD正确,BC错误。
故选AD。
9.(2024·贵州)已知小鼠毛皮的颜色由一组位于常染色体上的复等位基因B1(黄色)、B2(鼠色)、B3(黑色)控制。现有甲(黄色短尾)、乙(黄色正常尾)、丙(鼠色短尾)、丁(黑色正常尾)4种基因型的雌雄小鼠若干,某研究小组对其开展了系列实验,结果如图所示。
回答下列问题。
(1)基因B1、B2、B3之间的显隐性关系是 。实验③中的子代比例说明了 ,其黄色子代的基因型是 。
(2)小鼠群体中与毛皮颜色有关的基因型共有 种,其中基因型组合为 的小鼠相互交配产生的子代毛皮颜色种类最多。
(3)小鼠短尾(D)和正常尾(d)是一对相对性状,短尾基因纯合时会导致小鼠在胚胎期死亡。小鼠毛皮颜色基因和尾形基因的遗传符合自由组合定律,若甲雌雄个体相互交配,则子代表型及比例为 ;为测定丙产生的配子类型及比例,可选择丁个体与其杂交,选择丁的理由是 。
9.(1)B1对B2、B3为显性,B2对B3为显性 基因型B1B1的个体死亡且B2对B3为显性 B1B2、B1B3
(2) 5/五 B1B3和B2B3
(3) 黄色短尾:黄色正常尾:鼠色短尾:鼠色正常尾=4:2:2:1 丁是隐性纯合子B3B3dd
【分析】根据题意,B1、B2、B3之间的显隐性关系是B1对B2、B3为显性,B2对B3为显性。
【详解】(1)根据图中杂交组合②可知,B1对B3为显性;根据图中杂交组合③可知,B1对B2为显性;根据图中杂交组合①可知,B2对B3为显性,故B1对B2、B3为显性,B2对B3为显性。实验③中的子代比例说明基因型B1B1的个体死亡且B2对B3为显性,其黄色子代的基因型是B1B2、B1B3。
(2)根据(1)可知,小鼠群体中与毛皮颜色有关的基因型有B1B2、B1B3、B2B2、B2B3、B3B3,共有5种。其中B1B3和B2B3交配后代的毛色种类最多,共有黄色、鼠色和黑色3种。
(3)根据题意,甲的基因型是B1B2Dd,则该基因型的雌雄个体相互交配,子代表型及比例为黄色短尾:黄色正常尾:鼠色短尾:鼠色正常尾=4:2:2:1。丙为鼠色短尾,其基因型表示为B2_Dd,为测定丙产生的配子类型及比例,可采用测交的方法,即丁个体与其杂交,理由是丁是隐性纯合子B3B3dd。
10.(2024·全国)某种瓜的性型(雌性株/普通株)和瓜刺(黑刺/白刺)各由1对等位基因控制。雌性株开雌花,经人工诱雄处理可开雄花,能自交;普通株既开雌花又开雄花。回答下列问题。
(1)黑刺普通株和白刺雌性株杂交得,根据的性状不能判断瓜刺性状的显隐性,则瓜刺的表现型及分离比是 。若要判断瓜刺的显隐性,从亲本或中选择材料进行的实验及判断依据是 。
(2)王同学将黑刺雌性株和白刺普通株杂交,均为黑刺雌性株,经诱雄处理后自交得,能够验证“这2对等位基因不位于1对同源染色体上”这一结论的实验结果是 。
(3)白刺瓜受消费者青睐,雌性株的产量高。在王同学实验所得杂交子代中,筛选出白刺雌性株纯合体的杂交实验思路是 。
10.(1) 黑刺:白刺=1:1 从亲本或F1中选取表型相同的个体进行自交,若后代发生性状分离,则该个体性状为显性,不发生性状分离,则该性状为隐性
(2)F2中的表型及比例为黑刺雌性株:黑刺普通株:白刺雌性株:白刺普通株=9:3:3:1。
(3)将王同学杂交F2的白刺雌性株单独种植,经诱雄处理后自交,单独收获稳定遗传的白刺雌性株的后代即可得到白刺雌性株。
【分析】基因分离定律和自由组合定律的实质;进行有性生殖的生物在进行减数分裂产生配子的过程中,位于同源染色体上的等位基因随同源染色体分离而分离,分别进入不同的配子中,随配子独立遗传给后代,同时位于非同源染色体上的非等位基因进行自由组合。
【详解】(1)黑刺普通株和白刺雌性株杂交得F1,根据F1的性状不能判断瓜刺性状的显隐性,说明F1中性状有白刺也有黑刺,则亲本显性性状为杂合子,F1瓜刺的表现型及分离比是黑刺:白刺=1:1。
若要判断瓜刺的显隐性,从亲本或F1中选择材料进行的实验,即从亲本或F1中选取表型相同的个体进行自交,若后代发生性状分离,则该个体性状为显性,不发生性状分离,则该性状为隐性。
(2)黑刺雌性株和白刺普通株杂交,F1均为黑刺雌性株,说明在瓜刺这对相对性状中黑刺为显性,在性别这对相对性状中雌性株为显性,若控制瓜刺的基因用A/a表示,控制性别的基因用B/b表示,则亲本基因型为AABB和aabb,F1的基因型为AaBb,F1经诱雄处理后自交得F2 ,若这2对等位基因不位于1对同源染色体上,则瓜刺和性型的遗传遵循基因的自由组合定律,即F2中的表型及比例为黑刺雌性株:黑刺普通株:白刺雌性株:白刺普通株=9:3:3:1。
(3)在王同学实验所得杂交子代中,F2中白刺雌性株的基因型为aaBB和aaBb,测交方案只能证明白刺雌性株是否为纯合子,一般的瓜类是一年生的,证明了纯合子还是得不到纯合子。 筛选方案应为:将王同学杂交F2的白刺雌性株单独种植,经诱雄处理后自交,纯合子自交子代均为纯合子,单独收获稳定遗传的白刺雌性株的后代即可得到白刺雌性株。
11.(2024·山东)某二倍体两性花植物的花色、茎高和籽粒颜色3种性状的遗传只涉及2对等位基因,且每种性状只由1对等位基因控制,其中控制籽粒颜色的等位基因为D、d;叶边缘的光滑形和锯齿形是由2对等位基因A、a和B、b控制的1对相对性状,且只要有1对隐性纯合基因,叶边缘就表现为锯齿形。为研究上述性状的遗传特性,进行了如表所示的杂交实验。另外,拟用乙组F1自交获得的F2中所有锯齿叶绿粒植株的叶片为材料,通过PCR检测每株个体中控制这2种性状的所有等位基因,以辅助确定这些基因在染色体上的相对位置关系。预期对被检测群体中所有个体按PCR产物的电泳条带组成(即基因型)相同的原则归类后,该群体电泳图谱只有类型Ⅰ或类型Ⅱ,如图所示,其中条带③和④分别代表基因a和d。已知各基因的PCR产物通过电泳均可区分,各相对性状呈完全显隐性关系,不考虑突变和染色体互换。
(1)据表分析,由同一对等位基因控制的2种性状是 ,判断依据是 。
(2)据表分析,甲组F1随机交配,若子代中高茎植株占比为 ,则能确定甲组中涉及的2对等位基因独立遗传。
(3)图中条带②代表的基因是 ;乙组中锯齿叶黄粒亲本的基因型为 。若电泳图谱为类型Ⅰ,则被检测群体在F2中占比为 。
(4)若电泳图谱为类型Ⅱ,只根据该结果还不能确定控制叶边缘形状和籽粒颜色的等位基因在染色体上的相对位置关系,需辅以对F2进行调查。已知调查时正值F2的花期,调查思路: ;预期调查结果并得出结论: 。(要求:仅根据表型预期调查结果,并简要描述结论)
11.(1) 花色和籽粒颜色 甲组子代中紫花的籽粒全是黄粒,红花的籽粒全是绿粒且颜色性状和茎秆高度可以自由组合
(2)9/16
(3) A aaBBDD 1/4
(4) 统计F2所有个体的表现型和比例 若锯齿叶红花:锯齿叶紫花:光滑形紫花=1:1:2,则三对基因位于一对同源染色体上;若光滑形紫花:光滑形红花:锯齿形紫花:锯齿形红花=6:3:6:1,则A/a、D/d位于一对同源染色体上,B/b位于另一对染色体上。
【分析】1、根据乙组杂交后代全是黄粒可知,黄粒是显性性状,对应的基因型为D-。根据题干信息可知,光滑形对应的基因型为A-B-,锯齿形对应的基因型为A-bb、aaB-、aabb。
2、根据甲组的子代中,紫花全是黄粒,红花全是绿粒可知,花色和籽粒颜色受一对等位基因控制。设茎高的相关基因为E/e,根据子代中,四种表现型的比例为1:1:1:1可知,亲本的基因型组合为:EeDd×eedd或Eedd×eeDd。
3、根据电泳图谱,类型Ⅰ中有三种基因型,且有的个体没有a;类型Ⅱ中只有一种基因型,且均不含a。
【详解】(1)根据表格中甲组的杂交子代中,紫花的籽粒全是黄粒,红花的籽粒全是绿粒且颜色性状和茎秆高度可以自由组合,结合题干信息“花色、茎高和籽粒颜色3种性状的遗传只涉及2对等位基因”可知,花色和籽粒颜色是由一对等位基因控制的。
(2)根据乙组杂交结果可知,黄粒是显性性状,用D表示,设茎高的相关基因为E/e。若高茎为显性,则甲组亲本的基因型组合为:Eedd×eeDd,E/e和D/d可能位于一对或两对同源染色体上,F1中茎高相关的基因型及比例为Ee:ee=1:1,F1随机交配,子代中EE:Ee:ee=1:6:9,高茎E-植株占比为7/16。若高茎为隐性性状,则甲组亲本的基因型组合为EeDd×eedd,F1中茎高相关的基因型及比例为Ee:ee=1:1,F1随机交配,子代中高茎E-植株占比为9/16。故子代中高茎站9/16,说明两对基因独立遗传。
(3)类型Ⅰ中有三种基因型,且有的个体没有a;类型Ⅱ中只有一种基因型,且均不含a。根据乙组亲本和子代的表现型可知,亲本中关于叶边缘的基因型组合aaBB和AAbb,关于籽粒颜色的基因型组合为DD和dd,亲本的基因型组合可能为aaBBDD×AAbbdd或aaBBdd×AAbbDD,F1的基因型为AaBbDd。乙组F1自交获得的F2中所有锯齿叶绿粒植株(dd)不外乎为A_bbdd、aaB_dd、aabbdd,电泳结果若为类型Ⅰ,则该群体有三种基因型,若为类型Ⅱ,则只有一种基因型。若D/d、A/a和B/b位于三对同源染色体上,则电泳结果应该有9种基因型,与电泳结果不符;若三对基因位于一对同源染色体上,则F1中基因的位置关系如图:,若为①,则F2的锯齿叶绿粒植株的基因型只有一种,为AAbbdd,对应类型Ⅱ。若为②,则F2的锯齿叶绿粒植株的基因型只有一种,为aaBBdd,与类型Ⅰ和Ⅱ均不相符。若三对基因位于两对同源染色体上,则存在以下可能性,③A/a和B/b位于一对同源染色体上,则F1中基因的位置关系如图:,则F2的锯齿叶绿粒植株的基因型只有2种基因型:aaBBdd和AAbbdd,与类型Ⅰ和Ⅱ均不相符。若A/a和D/d位于一对同源染色体上,则F1中基因的位置关系如图:或,若为④,则F2的锯齿叶绿粒植株的基因型为AAbbdd,与类型Ⅱ相符;若为⑤,则F2的锯齿叶绿粒植株的基因型有三种,均为aa,与类型Ⅰ和Ⅱ均不相符。若B/b和D/d位于一对同源染色体上,则F1中基因的位置关系如图:或,若为⑥,则F2的锯齿叶绿粒植株的基因型有三种:AAbbdd、Aabbdd、aabbdd,与类型Ⅰ相符。若为⑦,则F2的锯齿叶绿粒植株的基因型只有一种:aaBBdd,与类型Ⅰ和Ⅱ均不相符。上述假设中,符合类型Ⅰ的为⑥,乙组中锯齿叶黄粒亲本的基因型为aaBBDD。子代中有的个体含有A,有的个体不含A,B/b和D/d相关的基因均为纯合子,电泳图中,有的个体含有条带②,据此推测条带②代表的基因是A。若电泳图谱为类型Ⅰ,F1中基因的位置为⑥,子代中锯齿叶绿粒植株--bbdd占1/4。
(4)若电泳图为类型Ⅱ,则F1可能为或,要确定三对基因的位置关系,可以统计F2所有个体的表现型和比例,若三对基因位于一对同源染色体上,则子代中锯齿叶红花(AAbbdd):锯齿叶紫花(aaBBDD):光滑形紫花(AaBbDd)=1:1:2;若A/a、D/d位于一对同源染色体上,B/b位于另一对染色体上,则子代中光滑形紫花(6AaB-Dd):光滑形红花(3AAB-dd):锯齿形紫花(3aaB-DD、1aabbDD、2AabbDd):锯齿形红花(1AAbbdd)=6:3:6:1。
12.(2024·北京)玉米是我国栽培面积最大的农作物,籽粒大小是决定玉米产量的重要因素之一,研究籽粒的发育机制,对保障粮食安全有重要意义。
(1)研究者获得矮秆玉米突变株,该突变株与野生型杂交,F1表型与 相同,说明矮秆是隐性性状。突变株基因型记作rr。
(2)观察发现,突变株所结籽粒变小。籽粒中的胚和胚乳经受精发育而成,籽粒大小主要取决于胚乳体积。研究发现,R基因编码DNA去甲基化酶,亲本的该酶在本株玉米所结籽粒的发育中发挥作用。突变株的R基因失活,导致所结籽粒胚乳中大量基因表达异常,籽粒变小。野生型及突变株分别自交,检测授粉后14天胚乳中DNA甲基化水平,预期实验结果为 。
(3)已知Q基因在玉米胚乳中特异表达,为进一步探究R基因编码的DNA去甲基化酶对Q基因的调控作用,进行如下杂交实验,检测授粉后14天胚乳中Q基因的表达情况,结果如表1。
表1
综合已有研究和表1结果,阐述R基因对胚乳中Q基因表达的调控机制 。
(4)实验中还发现另外一个籽粒变小的突变株甲,经证实,突变基因不是R或Q。将甲与野生型杂交,F1表型正常,F1配子的功能及受精卵活力均正常。利用F1进行下列杂交实验,统计正常籽粒与小籽粒的数量,结果如表2。
表2
已知玉米子代中,某些来自父本或母本的基因,即使是显性也无功能。
①根据这些信息,如何解释基因与表2中小籽粒性状的对应关系?请提出你的假设 。
②若F1自交,所结籽粒的表型及比例为 ,则支持上述假设。
12.(1)野生型
(2)野生型所结籽粒胚乳中DNA甲基化水平低于突变株
(3)R基因编码的DNA去甲基化酶只能对本株玉米所结籽粒的胚乳中来自本植株的Q基因发挥功能
(4) 籽粒变小受到两对等位基因的控制,任意一对等位基因中的显性基因正常发挥功能的个体表现为正常籽粒,没有显性基因或显性基因均无法正常发挥功能的个体表现为小籽粒,其中有一对等位基因的显性基因来自母本的时候无法发挥功能 正常籽粒:小籽粒=7:1
【分析】判断显隐性的方式有:①表型相同的个体杂交,后代新出现的表型为隐性;②表型不同的纯合个体杂交,后代出现的表型为显性。
【详解】(1)若矮秆是隐性性状,矮秆玉米突变株与野生型杂交,子代表型与野生型相同。
(2)野生型R基因正常,能编码DNA去甲基化酶,催化DNA去甲基化,所以野生型及突变株分别自交,野生型植株所结籽粒胚乳中DNA甲基化水平更低。
(3)由组别2、4可知,母本中的R基因编码的DNA去甲基化酶无法为父本提供的Q基因去甲基化,由组别3可知父本中R基因编码的DNA去甲基化酶不能对母本上所结籽粒的胚乳中的Q基因发挥功能。结合前面的研究成果:亲本的该酶在本株玉米所结籽粒的发育中发挥作用,可得R基因编码的DNA去甲基化酶只能对本株玉米所结籽粒的胚乳中来自本植株的Q基因发挥功能。
(4)①甲与野生型杂交得到的子代为正常个体,说明小籽粒为隐性性状。F1与甲杂交属于测交,F1作父本时,结果出现正常籽粒:小籽粒=3:1,推测该性状受到两对等位基因的控制,且只有不含显性基因的个体表现为小籽粒。F1作母本时,与甲杂交,后代正常籽粒:小籽粒=1:1,结合题目中“已知玉米子代中,某些来自父本或母本的基因,即使是显性也无功能”推测,母本产生配子时有一对等位基因是不发挥功能的。因此提出的假设为:籽粒变小受到两对等位基因的控制,任意一对等位基因中的显性基因正常发挥功能的个体表现为正常籽粒,没有显性基因或显性基因均无法正常发挥功能的个体表现为小籽粒,其中有一对等位基因的显性基因来自母本的时候无法发挥功能。②F1自交,F1产生的精子中含显性基因正常发挥功能的配子:不含显性基因的配子=3:1,F1产生的卵细胞中含显性基因正常发挥功能的配子:不含显性基因的配子和含显性基因不发挥功能的配子=1:1,所以F1自交所结籽粒的表型及比例为正常籽粒:小籽粒=(1-1/4×1/2):(1/4×1/2)=7:1。
13.(2024·浙江)瓢虫鞘翅上的斑点图案多样而复杂。早期的杂交试验发现,鞘翅的斑点图案由某条染色体上同一位点(H基因位点)的多个等位基因(h、HC、HS、HSP等)控制的。HC、HS、HSP等基因各自在鞘翅相应部位控制黑色素的生成,分别使鞘翅上形成独特的斑点图案;基因型为hh的个体不生成黑色素,鞘翅表现为全红。通过杂交试验研究,并不能确定H基因位点的具体位置、序列等情况。回答下列问题:
(1)两个体杂交,所得F1的表型与两个亲本均不同,如图所示。
若黑色凸形是基因型为 亲本的表型在F1中的表现,表明该亲本的黑色斑是 性状。若F1雌雄个体相互交配,F2表型的比例为 。
(2)近期通过基因序列研究发现了P和G两个基因位点,推测其中之一就是H基因位点。为验证该推测,研究人员在翻译水平上分别阻止了P和G位点的基因表达,实验结果如表所示。结果表明,P位点就是控制黑色素生成的H基因位点,那么阻止P位点基因表达的实验结果对应表中哪两组? ,判断的依据是 。此外,还可以在 水平上阻止基因表达,以分析基因对表型的影响。
(3)为进一步研究P位点基因的功能,进行了相关实验。两个大小相等的完整鞘翅P位点基因表达产生的mRNA总量,如图甲所示,说明P位点基因的表达可以促进鞘翅黑色素的生成,判断的理由是 ;黑底红点鞘翅面积相等的不同部位P位点基因表达产生的mRNA总量,如图乙所示,图中a、b、c部位mRNA总量的差异,说明P位点基因在鞘翅不同部位的表达决定 。
(4)进一步研究发现,鞘翅上有产生黑色素的上层细胞,也有产生红色素的下层细胞,P位点基因只在产生黑色素的上层细胞内表达,促进黑色素的生成,并抑制下层细胞生成红色素。综合上述研究结果,下列对第(1)题中F1(HCHS)表型形成原因的分析,正确的有哪几项_____
A.F1鞘翅上,HC、HS选择性表达B.F1鞘翅红色区域,HC、HS都不表达
C.F1鞘翅黑色凸形区域,HC、HS都表达D.F1鞘翅上,HC、HS只在黑色区域表达
13.(1) HCHC 显性 1:2:1
(2) 组3、组4 阻止P位点基因表达后实验结果应该是没有黑色素生成,对应3、4组。 转录
(3)黑底红点P位点基因表达产生的mRNA总量远远大于红底黑点 黑色斑点面积大小
(4)ABD
【分析】基因分离定律的实质是位于同源染色体的等位基因随着同源染色体的分开和分离。
【详解】(1)由图分析,HCHC个体有黑色凸形,所以F1的黑色凸形是基因型为HCHC亲本的表型在F1中的表现,表明该亲本的黑色斑是显性性状。F1的基因型为HCHS,若F1雌雄个体相互交配,F2基因型及比例为HCHC:HCHS:HSHS=1:2:1,三种基因型对应的表型各不相同,所以表型比例为1:2:1。
(2)为验证该推测,研究人员在翻译水平上分别阻止了P和G位点的基因表达,实验结果如表所示。结果表明,P位点就是控制黑色素生成的H基因位点,那么阻止P位点基因表达后实验结果应该是没有黑色素生成,对应3、4组。此外,还可以在转录水平上阻止基因表达,以分析基因对表型的影响。
(3)两个大小相等的完整鞘翅P位点基因表达产生的mRNA总量,如图甲所示,说明P位点基因的表达可以促进鞘翅黑色素的生成,判断的理由是黑底红点P位点基因表达产生的mRNA总量远远大于红底黑点;黑底红点鞘翅面积相等的不同部位P位点基因表达产生的mRNA总量,如图乙所示,图中a、b、c部位mRNA总量的差异,说明P位点基因在鞘翅不同部位的表达决定黑色斑点面积大小。
(4)P位点基因只在产生黑色素的上层细胞内表达,促进黑色素的生成,并抑制下层细胞生成红色素,所以红色区域,HC、HS都不表达,HC、HS只在黑色区域表达,根据图(1)可知HC控制黑色凸形生成,HS控制大片黑色区域生成,所以F1鞘翅上,HC、HS选择性表达,黑色凸形区域,HC表达,ABD正确。
14.(2024·全国)袁隆平研究杂交水稻,对粮食生产具有突出贡献。回答下列问题。
(1)用性状优良的水稻纯合体(甲)给某雄性不育水稻植株授粉,杂交子一代均表现雄性不育;杂交子一代与甲回交(回交是杂交后代与两个亲本之一再次交配),子代均表现雄性不育;连续回交获得性状优良的雄性不育品系(乙)。由此推测控制雄性不育的基因(A)位于 (填“细胞质”或“细胞核”)。
(2)将另一性状优良的水稻纯合体(丙)与乙杂交,F1均表现雄性可育,且长势与产量优势明显,F1即为优良的杂交水稻。丙的细胞核基因R的表达产物能够抑制基因A的表达。基因R表达过程中,以mRNA为模板翻译产生多肽链的细胞器是 。F1自交子代中雄性可育株与雄性不育株的数量比为 。
(3)以丙为父本与甲杂交(正交)得F1,F1自交得F2,则F2中与育性有关的表现型有 种。反交结果与正交结果不同,反交的F2中与育性有关的基因型有 种。
14.(1)细胞质
(2) 核糖体 3:1
(3) 1 3
【分析】基因的自由组合定律的实质是位于非同源染色体上的非等位基因的分离或组合是互不干扰的;在减数分裂过程中,同源染色体上的等位基因彼此分离的同时,非同源染色体上的非等位基因自由组合。
【详解】(1)由题意可知,雄性不育株在杂交过程中作母本,在与甲的多次杂交过程中,子代始终表现为雄性不育,即与母本表型相同,说明雄性不育为母系遗传,即制雄性不育的基因(A)位于细胞质中。
(2)以mRNA为模板翻译产生多肽链即合成蛋白质的场所为核糖体。控制雄性不育的基因(A)位于细胞质中,基因R位于细胞核中,核基因R的表达产物能够抑制基因A的表达,则丙的基因型为A(RR)或a(RR),雄性不育乙的基因型为A(rr),子代细胞质来自母本,因此F1的基因型为A(Rr),核基因R的表达产物能够抑制基因A的表达,因此F1表现为雄性可育,F1自交,子代的基因型及比例为A(RR):A(Rr):A(rr)=1:2:1,因此子代中雄性可育株与雄性不育株的数量比为3:1。
(3)丙为雄性可育基因型为A(RR)或a(RR),甲也为雄性可育基因型为a(rr),以丙为父本与甲杂交(正交)得F1,F1基因型为a(Rr)雄性可育,F1自交的后代F2可育,即则F2中与育性有关的表现型有1种。反交结果与正交结果不同,则可说明丙的基因型为A(RR),甲的基因型为a(rr),反交时,丙为母本,F1的基因型为A(Rr),F2中的基因型及比例为A(RR):A(Rr):A(rr)=1:2:1,即F2中与育性有关的基因型有3种。
15.(2024·河北)西瓜瓜形(长形、椭圆形和圆形)和瓜皮颜色(深绿、绿条纹和浅绿)均为重要育种性状。为研究两类性状的遗传规律,选用纯合体(长形深绿)、(圆形浅绿)和(圆形绿条纹)进行杂交。为方便统计,长形和椭圆形统一记作非圆,结果见表。
回答下列问题:
(1)由实验①结果推测,瓜皮颜色遗传遵循 定律,其中隐性性状为 。
(2)由实验①和②结果不能判断控制绿条纹和浅绿性状基因之间的关系。若要进行判断,还需从实验①和②的亲本中选用 进行杂交。若瓜皮颜色为 ,则推测两基因为非等位基因。
(3)对实验①和②的非圆形瓜进行调查,发现均为椭圆形,则中椭圆深绿瓜植株的占比应为 。若实验①的植株自交,子代中圆形深绿瓜植株的占比为 。
(4)SSR是分布于各染色体上的DNA序列,不同染色体具有各自的特异SSR。SSR1和SSR2分别位于西瓜的9号和1号染色体。在和中SSR1长度不同,SSR2长度也不同。为了对控制瓜皮颜色的基因进行染色体定位,电泳检测实验①中浅绿瓜植株、和的SSR1和SSR2的扩增产物,结果如图。据图推测控制瓜皮颜色的基因位于 染色体。检测结果表明,15号植株同时含有两亲本的SSR1和SSR2序列,同时具有SSR1的根本原因是 ,同时具有SSR2的根本原因是 。
(5)为快速获得稳定遗传的圆形深绿瓜株系,对实验①中圆形深绿瓜植株控制瓜皮颜色的基因所在染色体上的SSR进行扩增、电泳检测。选择检测结果为 的植株,不考虑交换,其自交后代即为目的株系。
15.(1) 分离 浅绿
(2) P2、P3 深绿
(3) 3/8 15/64
(4) 9号 F1在减数分裂Ⅰ前期发生染色体片段互换,产生了同时含P1、P2的SSR1的配子 F1产生的具有来自P11号染色体的配子与具有来自P21号染色体的配子受精
(5)SSR1的扩增产物条带与P1亲本相同的植株
【分析】由实验①结果可知,只考虑瓜皮颜色,F1为深绿,F2中深绿:浅绿=3:1,说明该性状遵循基因的分离定律;由实验②可知,F2中深绿:绿条纹=3:1,也遵循基因的分离定律。由表中F2瓜形和瓜色的表型及比例可知,两对相对性状的遗传遵循自由组合定律。
【详解】(1)由实验①结果可知,只考虑瓜皮颜色,F1为深绿,F2中深绿:浅绿=3:1,说明该性状遵循基因的分离定律,且浅绿为隐性。
(2)由实验②可知,F2中深绿:绿条纹=3:1,也遵循基因的分离定律,结合①,不能判断控制绿条纹和浅绿性状基因之间的关系。若两基因为非等位基因,可假设P1为AABB,P2为aaBB,符合实验①的结果,则P3为AAbb,则还需从实验①和②的亲本中选用P2(aaBB)×P3(AAbb),则F1为AaBb表现为深绿。
(3)调查实验①和②的F1发现全为椭圆形瓜,亲本长形和圆形均为纯合子,说明椭圆形为杂合子,则F2非圆瓜中有1/3为长形,2/3为椭圆形,故椭圆深绿瓜植株占比为9/16×2/3=3/8。由题意可设瓜形基因为C/c,则P1基因型为AABBCC,P2基因型为aaBBcc,F1为AaBBCc,由实验①F2的表型和比例可知,圆形深绿瓜的基因型为A_B_cc。实验①中植株F2自交子代能产生圆形深绿瓜植株的基因型有1/8AABBCc、1/4AaBBCc、1/16AABBcc、1/8AaBBcc,其子代中圆形深绿瓜植株的占比为1/8×1/4+1/4×3/16+1/16×1+1/8×3/4=15/64。
(4)电泳检测实验①F2中浅绿瓜植株、P1和P2的SSR1和SSR2的扩增产物,由电泳图谱可知,F2浅绿瓜植株中都含有P2亲本的SSR1,而SSR1和SSR2分别位于西瓜的9号和1号染色体上,故推测控制瓜皮颜色的基因位于9号染色体上。由电泳图谱可知,F2浅绿瓜植株中只有15号植株含有亲本P1的SSR1,推测根本原因是F1在减数分裂Ⅰ前期发生染色体片段互换,产生了同时含P1、P2的SSR1的配子,而包括15号植株在内的半数植株同时含有两亲本的SSR2,根本原因是F1减数分裂时同源染色体分离,非同源染色体自由组合,随后F1产生的具有来自P11号染色体的配子与具有来自P21号染色体的配子受精。
(5)为快速获得稳定遗传的深绿瓜株系,对实验①F2中深绿瓜植株控制瓜皮颜色的基因所在染色体上的SSR进行扩增、电泳检测。稳定遗传的深绿瓜株系应是纯合子,其深绿基因最终来源于亲本P1,故应选择SSR1的扩增产物条带与P1亲本相同的植株。
16.(2024·江西)植物体表蜡质对耐干旱有重要作用,研究人员通过诱变获得一个大麦突变体Cer1(纯合体),其颖壳蜡质合成有缺陷(本题假设完全无蜡质)。初步研究表明,突变表型是因为C基因突变为c,使棕榈酸转化为16-羟基棕榈酸受阻所致(本题假设完全阻断),符合孟德尔遗传规律,回答下列问题:
(1)在C基因两侧设计引物,PCR扩增,电泳检测PCR产物。如图泳道1和2分别是突变体Cer1与野生型(WT,纯合体)。据图判断,突变体Cer1中②基因的突变类型是 。
(2)将突变体Cer1与纯合野生型杂交.F1全为野生型,F1与突变体Cer1杂交,获得若干个后代,利用上述引物PCR扩增这些后代的基因组DNA,电泳检测PCR产物,可以分别得到与如图泳道 和泳道 (从1~5中选择)中相同的带型,两种类型的电泳带型比例为 。
(3)进一步研究意外发现,16-羟基棕榈酸合成蜡质过程中必需的D基因(位于另一条染色体上)也发生了突变,产生了基因d1,其编码多肽链的DNA序列中有1个碱基由G变为T,但氨基酸序列没有发生变化,原因是 。
(4)假设诱变过程中突变体Cer1中的D基因发生了使其丧失功能的突变,产生基因d2。CCDD与ccd2d2个体杂交,F1的表型为野生型,F1自交,F2野生型与突变型的比例为 ;完善以下表格:
16.(1)碱基对的缺失
(2) 3 1 1:1
(3)密码子具有简并性
(4) 9:7 有 有
【分析】1、基因分离定律的实质:在杂合的细胞中,位于一对同源染色体上的等位基因,具有一定的独立性;减数分裂形成配子的过程中,等位基因会随同源染色体的分开而分离,分别进入两个配子中,独立地随配子遗传给子代;
2、基因自由组合定律的实质是:位于非同源染色体上的非等位基因的分离或自由组合是互不干扰的;在减数分裂过程中,同源染色体上的等位基因彼此分离的同时,非同源染色体上的非等位基因自由组合;
3、电泳是指带电颗粒在电场的作用下发生迁移的过程。电泳技术就是利用在电场的作用下,由于待分离样品中各种分子带电性质以及分子本身大小、形状等性质的差异,使带电分子产生不同的迁移速度,从而对样品进行分离、鉴定或提纯的技术。
【详解】(1)图示为在C基因两侧设计引物,PCR扩增,电泳检测PCR产物,c基因是C基因突变而来,c基因两侧的碱基序列与C基因相同,PCR扩增也能扩增c基因,由图可知,泳道1是突变体Cer1,则扩增c基因时两引物间的长度为1100bp,泳道2是野生型(WT,纯合体),则扩增C基因时两引物间的长度为2000bp,说明c基因比C基因长度变短,是碱基对的缺失引起的突变。
(2)突变体Cer1为cc,纯合野生型为CC,则F1为Cc,F1与突变体Cer1杂交后代中Cc:cc=1:1,电泳检测PCR产物,可以分别得到与如图泳道3和泳道1中相同的带型,两种类型的电泳带型比例为1:1;
(3)编码多肽链的DNA序列中有1个碱基由G变为T,但氨基酸序列没有发生变化,原因是密码子具有简并性;
(4)由题意可知,C/c、D/d2基因遵循基因的自由组合定律,因此CCDD与ccd2d2个体杂交,F1为(CcDd2),表型为野生型,F1(CcDd2)自交,F2野生型与突变型的比例为C-D-:(ccD-+C-d2d2+ccd2d2)=9:7;Ccd2d2含有C基因无D基因,有16-羟基棕榈酸,由于不含D基因,因为16-羟基棕榈酸合成蜡质过程中必需有D基因,故无颖壳蜡质;CCDd2含有C基因和D基因,有16-羟基棕榈酸,也有颖壳蜡质。
17.(2024·甘肃)自然群体中太阳鹦鹉的眼色为棕色,现于饲养群体中获得了甲和乙两个红眼纯系。为了确定眼色变异的遗传方式,某课题组选取甲和乙品系的太阳鹦鹉做正反交实验,F1雌雄个体间相互交配,F2的表型及比值如下表。回答下列问题(要求基因符号依次使用A/a,B/b)
(1)太阳鹦鹉的眼色至少由两对基因控制,判断的依据为 ;其中一对基因位于z染色体上,判断依据为 。
(2)正交的父本基因型为 ,F1基因型及表型为 。
(3)反交的母本基因型为 ,F1基因型及表型为 。
(4)下图为太阳鹦鹉眼色素合成的可能途径,写出控制酶合成的基因和色素的颜色 。
17.(1) 6:2:3:5(3:5:3:5)是9:3:3:1的变式 正交、反交结果不同
(2) aaZBZB AaZBZb、AaZBW 表型均为棕色
(3) aaZBW AaZBZb、AaZbW 表型分别为棕色、红色
(4)①为基因A(或B);②为基因B(或A);③为红色;④为棕色
【分析】伴性遗传是指在遗传过程中的子代部分性状由性染色体上的基因控制,这种由性染色体上的基因所控制性状的遗传上总是和性别相关,这种与性别相关联的性状遗传方式就称为伴性遗传。
【详解】(1)依据表格信息可知,无论是正交6:2:3:5,还是反交3:5:3:5,均是9:3:3:1的变式,故可判断太阳鹦鹉的眼色至少由两对基因控制;但正交和反交结果不同,说明其中一对基因位于z染色体上。
(2)依据正交结果,F2中棕眼:红眼=9:7,说明棕眼性状为双显性个体,红眼为单显性或双隐性个体,鹦鹉为ZW型性别决定,在雄性个体中,棕眼为6/8=3/41,在雌性个体中,棕眼为3/8=3/41/2,故可推知,F1中的基因型为AaZBZb、AaZBW,表型均为棕色,亲本为纯系,其基因型为:aaZBZB(父本)、AAZbW(母本)。
(3)依据反交结果,结合第二小问可知,亲本的基因型为,AAZbZb、aaZBW,则F1的基因型为AaZBZb、AaZbW,对应的表型依次为棕色、红色。
(4)结合第二小问可知,棕眼性状为双显性个体,红眼为单显性或双隐性个体,故可知基因①为A(或B),控制酶1的合成,促进红色前体物合成红色中间物,基因②为B(或A),控制酶2的合成,促进红色中间物合成棕色产物。
18.(2023·海南)某作物的雄性育性与细胞质基因(P、H)和细胞核基因(D、d)相关。现有该作物的4个纯合品种:①(P)dd(雄性不育)、②(H)dd(雄性可育)、③(H)DD(雄性可育)、④(P)DD(雄性可育),科研人员利用上述品种进行杂交实验,成功获得生产上可利用的杂交种。下列有关叙述错误的是( )
A.①和②杂交,产生的后代雄性不育
B.②③④自交后代均为雄性可育,且基因型不变
C.①和③杂交获得生产上可利用的杂交种,其自交后代出现性状分离,故需年年制种
D.①和③杂交后代作父本,②和③杂交后代作母本,二者杂交后代雄性可育和不育的比例为3∶1
18.D
【分析】基因分离定律的实质:在杂合子的细胞中,位于一对同源染色体上的等位基因,具有一定的独立性;生物体在进行减数分裂形成配子时,等位基因会随着同源染色体的分开而分离,分别进入到两个配子中,独立地随配子遗传给后代。
【详解】A、①(P)dd(雄性不育)作为母本和②(H)dd(雄性可育)作为父本杂交,产生的后代的基因型均为(P)dd,表现为雄性不育,A正确;
B、②③④自交后代均为雄性可育,且基因型不变,即表现为稳定遗传,B正确;
C、①(P)dd(雄性不育)作为母本和③(H)DD(雄性可育)作为父本杂交,产生的后代的基因型为(P)Dd,为杂交种,自交后代会表现出性状分离,因而需要年年制种,C正确;
D、①和③杂交后代的基因型为(P)Dd,②和③杂交后代的基因型为(H)Dd,若前者作父本,后者作母本,则二者杂交的后代为(H)_ _,均为雄性可育,不会出现雄性不育,D错误。
故选D。
19.(2023·全国)某种植物的宽叶/窄叶由等位基因A/a控制,A基因控制宽叶性状:高茎/矮茎由等位基因B/b控制,B基因控制高茎性状。这2对等位基因独立遗传。为研究该种植物的基因致死情况,某研究小组进行了两个实验,实验①:宽叶矮茎植株自交,子代中宽叶矮茎∶窄叶矮茎=2∶1;实验②:窄叶高茎植株自交,子代中窄叶高茎∶窄叶矮茎=2∶1。下列分析及推理中错误的是( )
A.从实验①可判断A基因纯合致死,从实验②可判断B基因纯合致死
B.实验①中亲本的基因型为Aabb,子代中宽叶矮茎的基因型也为Aabb
C.若发现该种植物中的某个植株表现为宽叶高茎,则其基因型为AaBb
D.将宽叶高茎植株进行自交,所获得子代植株中纯合子所占比例为1/4
19.D
【分析】实验①:宽叶矮茎植株自交,子代中宽叶矮茎∶窄叶矮茎=2∶1,亲本为Aabb,子代中原本为AA:Aa:aa=1:2:1,因此推测AA致死;实验②:窄叶高茎植株自交,子代中窄叶高茎∶窄叶矮茎=2∶1,亲本为aaBb,子代原本为BB:Bb:bb=1:2:1,因此推测BB致死。
【详解】A、实验①:宽叶矮茎植株自交,子代中宽叶矮茎∶窄叶矮茎=2∶1,亲本为Aabb,子代中原本为AA:Aa:aa=1:2:1,因此推测AA致死;实验②:窄叶高茎植株自交,子代中窄叶高茎∶窄叶矮茎=2∶1,亲本为aaBb,子代原本为BB:Bb:bb=1:2:1,因此推测BB致死,A正确;
B、实验①中亲本为宽叶矮茎,且后代出现性状分离,所以基因型为Aabb,子代中由于AA致死,因此宽叶矮茎的基因型也为Aabb,B正确;
C、由于AA和BB均致死,因此若发现该种植物中的某个植株表现为宽叶高茎,则其基因型为AaBb ,C正确;
D、将宽叶高茎植株AaBb进行自交,由于AA和BB致死,子代原本的9:3:3:1剩下4:2:2:1,其中只有窄叶矮茎的植株为纯合子,所占比例为1/9,D错误。
故选D。
20.(2023·全国)水稻的某病害是由某种真菌(有多个不同菌株)感染引起的。水稻中与该病害抗性有关的基因有3个(A1、A2、a);基因A1控制全抗性状(抗所有菌株),基因A2控制抗性性状(抗部分菌株),基因a控制易感性状(不抗任何菌株),且A1对A2为显性,A1对a为显性、A2对a为显性。现将不同表现型的水稻植株进行杂交,子代可能会出现不同的表现型及其分离比。下列叙述错误的是( )
A.全抗植株与抗性植株杂交,子代可能出现全抗:抗性=3:1
B.抗性植株与易感植株杂交,子代可能出现抗性:易感=1:1
C.全抗植株与易感植株杂交,子代可能出现全抗:抗性=1:1
D.全抗植株与抗性植株杂交,子代可能出现全抗:抗性:易感=2:1:1
20.A
【分析】基因分离定律实质:在杂合子细胞中,位于一对同源染色体上的等位基因,具有一定的独立性;当细胞进行减数分裂,等位基因会随着同源染色体的分开而分离,分别进入两个配子当中,独立地随配子遗传给后代。据题干分析可知,全抗植株是A1A1,A1A2,A1a,抗性植株A2A2或者A2a,易感植株是aa。
【详解】AD、全抗植株与抗性植株,有六种交配情况:A1A1与A2A2或者A2a交配,后代全是全抗植株;A1A2与A2A2或者A2a交配,后代全抗:抗性=1:1;A1a与A2A2交配,后代全抗:抗性=1:1;A1a与A2a交配,后代全抗:抗性:易感=2:1:1。A错误,D正确;
B、抗性植株A2A2或者A2a与易感植株aa交配,后代全为抗性,或者为抗性:易感=1:1,B正确
C、全抗与易感植株交,若如果是A1A1与aa,后代全为全抗,若是A1A2与a,后代为全抗:抗性=1:1,若是A1a与aa,后代为全抗:易感=1:1,C正确。
故选A。
21.(2023·重庆)甲乙丙三种酶参与葡萄糖和糖原之间的转化,过程如图1所示。任一酶的基因发生突变导致相应酶功能缺陷,均会引发GSD病。图2为三种GSD亚型患者家系,其中至少一种是伴性遗传。不考虑新的突变,下列分析正确的是( )
A.若①同时患有红绿色盲,则其父母再生育健康孩子的概率是3/8
B.若②长期表现为低血糖,则一定不是乙酶功能缺陷所致
C.若丙酶缺陷GSD发病率是1/10000,则③患该病的概率为1/300
D.三种GSD亚型患者体内的糖原含量都会异常升高
21.B
【分析】图1是甲乙丙三种酶参与葡萄糖和糖原之间的转化,其中乙和丙酶功能缺陷会导致葡萄糖含量降低;由图2判断甲酶缺陷GSD病是常染色体隐性遗传,乙丙两种病均为隐性遗传病,丙酶缺陷GSD病女性患者生出正常儿子,可排除伴X隐性遗传,三种病中其中至少一种是伴性遗传,所以乙酶缺陷GSD病是伴X隐性遗传。
【详解】A、①是甲酶缺陷GSD患者,同时又患红绿色盲,伴X隐性遗传,则可设①基因型是aaY,双亲的是AaY,Aa,则其父母再生育健康孩子的概率是×=,A错误;
B、乙酶缺陷GSD病是伴X隐性遗传,②是女性双亲均正常,则②一定不是乙酶缺陷GSD病,②长期表现为低血糖,则可能是丙酶功能缺陷导致的,B正确;
C、丙酶缺陷GSD病也是常染色体隐性遗传,设③的父亲基因型是Dd,丙酶缺陷GSD发病率是1/10000,则则d配子的概率是1/100,D配子的概率是99/100,因为母亲是正常的,则母亲可能得基因型是Dd、DD,其中Dd的概率是2/101。故③患病的概率是2/101×1/4=1/202,C错误;
D、三种GSD亚型患者体内的甲酶功能缺陷会导致不能合成糖原,因此糖原含量下降,D错误。
故选B。
22.(2023·北京)纯合亲本白眼长翅和红眼残翅果蝇进行杂交,结果如图。F2中每种表型都有雌、雄个体。根据杂交结果,下列推测错误的是( )
A.控制两对相对性状的基因都位于X染色体上
B.F1雌果蝇只有一种基因型
C.F2白眼残翅果蝇间交配,子代表型不变
D.上述杂交结果符合自由组合定律
22.A
【分析】基因自由组合定律的实质是:位于非同源染色体上的非等位基因的分离或自由组合是互不干扰的;在减数分裂过程中,同源染色体上的等位基因彼此分离的同时,非同源染色体上的非等位基因自由组合。
【详解】A、白眼雌蝇与红眼雄果蝇杂交,产生的F1中白眼均为雄性,红眼均为雌性,说明性状表现与性别有关,则控制眼色的基因位于X染色体上,同时说明红眼对白眼为显性;另一对相对性状的果蝇杂交,无论雌雄均表现为长翅,说明长翅对产残翅为显性,F2中每种表型都有雌、雄个体,无论雌雄均表现为长翅∶残翅=3∶1,说明控制果蝇翅形的基因位于常染色体上,A错误;
B、若控制长翅和残翅的基因用A/a表示,控制眼色的基因用B/b表示,则亲本的基因型可表示为AAXbXb,aaXBY,二者杂交产生的F1中雌性个体的基因型为AaXBXb,B正确;
C、亲本的基因型可表示为AAXbXb,aaXBY,F1个体的基因型为AaXBXb、AaXbY,则F2白眼残翅果蝇的基因型为aaXbXb、aaXbY,这些雌雄果蝇交配的结果依然为残翅白眼,即子代表型不变,C正确;
D、 根据上述杂交结果可知,控制眼色的基因位于X染色体上,控制翅型的基因位于常染色体上,可见, 上述杂交结果符合自由组合定律,D正确。
故选A。
23.(2023·湖北)人的某条染色体上A、B、C三个基因紧密排列,不发生互换。这三个基因各有上百个等位基因(例如:A1~An均为A的等位基因)。父母及孩子的基因组成如下表。下列叙述正确的是( )
A.基因A、B、C的遗传方式是伴X染色体遗传
B.母亲的其中一条染色体上基因组成是A3B44C9
C.基因A与基因B的遗传符合基因的自由组合定律
D.若此夫妻第3个孩子的A基因组成为A23A24,则其C基因组成为C4C5
23.B
【分析】根据题目信息,染色体上A、B、C三个基因紧密排列,三个基因位于一条染色体上,不发生互换,连锁遗传给下一代,不符合自由组合定律;基因位于X染色体上时,男孩只能获得父亲的Y染色体而不能获得父亲的X染色体。
【详解】A、儿子的A、B、C基因中,每对基因各有一个来自于父亲和母亲,如果基因位于X染色体上,则儿子不会获得父亲的X染色体,而不会获得父亲的A、B、C基因,A错误;
B、三个基因位于一条染色体上,不发生互换,由于儿子的基因型是A24A25B7B8C4C5,其中A24B8C5来自于母亲,而母亲的基因型为A3A24B8B44C5C9,说明母亲的其中一条染色体基因型是A3B44C9,B正确;
C、根据题目信息,人的某条染色体上A、B、C三个基因紧密排列,不发生互换,不符合自由组合定律,位于非同源染色体上的非等位基因符合自由组合定律,C错误;
D、根据儿子的基因型A24A25B7B8C4C5推测,母亲的两条染色体是A24B8C5和A3B44C9;父亲的两条染色体是A25B7C4和A23B35C2,基因连锁遗传,若此夫妻第3个孩子的A基因组成为A23A24,则其C基因组成为C2C5,D错误。
故选B。
24.(2023·广东)鸡的卷羽(F)对片羽(f)为不完全显性,位于常染色体,Ff表现为半卷羽;体型正常(D)对矮小(d)为显性,位于Z染色体。卷羽鸡适应高温环境,矮小鸡饲料利用率高。为培育耐热节粮型种鸡以实现规模化生产,研究人员拟通过杂交将d基因引入广东特色肉鸡“粤西卷羽鸡”,育种过程见图。下列分析错误的是( )
A.正交和反交获得F1代个体表型和亲本不一样
B.分别从F1代群体I和II中选择亲本可以避免近交衰退
C.为缩短育种时间应从F1代群体I中选择父本进行杂交
D.F2代中可获得目的性状能够稳定遗传的种鸡
24.C
【分析】根据题意,育种的目标是获得目标性状为卷羽矮小鸡(基因型为FFZdW和FFZdZd的个体)。
【详解】A、由于控制体型的基因位于Z染色体上,属于伴性遗传,性状与性别相关联。用♀卷羽正常(FFZDW)与♂片羽矮小(ffZdZd)杂交,F1代是♂FfZDZd和♀FfZdW,子代都是半卷羽;用♀片羽矮小(ffZdW)与♂卷羽正常(FFZDZD)杂交,F1代是♂FfZDZd和♀FfZDW,子代仍然是半卷羽,正交和反交都与亲本表型不同,A正确;
B、F1代群体I和II杂交不是近亲繁殖,可以避免近交衰退,B正确;
CD、为缩短育种时间应从F1代群体I中选择母本(基因型为FfZdW),从F1代群体II中选择父本(基因型为FfZDZd),可以快速获得基因型为FFZdW和FFZdZd的个体,即在F2代中可获得目的性状能够稳定遗传的种鸡,C错误,D正确。
故选C。
25.(2023·山西)某研究小组从野生型高秆(显性)玉米中获得了2个矮秆突变体,为了研究这2个突变体的基因型,该小组让这2个矮秆突变体(亲本)杂交得F1,F1自交得F2,发现F2中表型及其比例是高秆:矮秆:极矮秆=9:6:1。若用A、B表示显性基因,则下列相关推测错误的是( )
A.亲本的基因型为aaBB和AAbb,F1的基因型为AaBb
B.F2矮秆的基因型有aaBB、AAbb、aaBb、Aabb,共4种
C.基因型是AABB的个体为高秆,基因型是aabb的个体为极矮秆
D.F2矮秆中纯合子所占比例为1/2,F2高秆中纯合子所占比例为1/16
25.D
【分析】由题干信息可知,2个矮秆突变体(亲本)杂交得F1,F1自交得F2,发现F2中表型及其比例是高秆:矮秆:极矮秆=9:6:1,符合9:3:3:1的变式,因此控制两个矮秆突变体的基因遵循基因的自由组合定律。
【详解】A、F2中表型及其比例是高秆:矮秆:极矮秆=9:6:1,符合:9:3:3:1的变式,因此因此控制两个矮秆突变体的基因遵循基因的自由组合定律,即高秆基因型为A_B_,矮秆基因型为A_bb、aaB_,极矮秆基因型为aabb,因此可推知亲本的基因型为aaBB和AAbb,F1的基因型为AaBb,A正确;
B、矮秆基因型为A_bb、aaB_,因此F2矮秆的基因型有aaBB、AAbb、aaBb、Aabb,共4种,B正确;
C、由F2中表型及其比例可知基因型是AABB的个体为高秆,基因型是aabb的个体为极矮秆,C正确;
D、F2矮秆基因型为A_bb、aaB_共6份,纯合子基因型为aaBB、AAbb共2份,因此矮秆中纯合子所占比例为1/3,F2高秆基因型为A_B_共9份,纯合子为AABB共1份,因此高秆中纯合子所占比例为1/9,D错误。
故选D。
26.(2023·河北)某雄性果蝇(2n=8)的一条2号染色体和X染色体发生了片段互换,丢失2号染色体片段或X染色体片段的雌、雄配子均不育。该雄蝇与正常雌蝇杂交获得F1.不考虑其他突变。下列叙述正确的是( )
A.F1雌蝇的初级卵母细胞在减数分裂时形成两个正常四分体
B.F1雌蝇产生的配子一半可育
C.F1雄蝇的细胞中一条2号染色体结构异常
D.此种变异不能为生物进化提供原材料
26.AB
【分析】设发生互换的染色体分别为2'和X',由题意可知,丢失2号染色体片段或X染色体片段的雌、雄配子均不育,则该雄果蝇可产生可育配子2'X',2Y。
【详解】A、设发生互换的染色体分别为2'和X',由题意可知,丢失2号染色体片段或X染色体片段的雌、雄配子均不育,则该雄果蝇可产生可育配子2'X',2Y,其与正常雌蝇杂交获得F1,为22'XX',22XY,其中雌蝇的初级卵母细胞在减数分裂时形成两个正常四分体,即1号和3号染色体能形成正常的四分体,A正确;
B、F1雌蝇22'XX'产生的配子2X和2'X'可育,2'X和2X'不可育,即F1雌蝇产生的配子一半可育,B正确;
C、F1雄蝇22XY的细胞中两条2号染色体结构均正常,C错误;
D、题干所述变异为染色体结构变异中的易位,突变(基因突变和染色体变异)和基因重组为生物进化提供了原材料,D错误。
故选AB。
27.(2023·山东)某二倍体动物的性染色体仅有X染色体,其性别有3种,由X染色体条数及常染色体基因T、TR、TD决定。只要含有TD基因就表现为雌性,只要基因型为TRTR就表现为雄性。TT和TTR个体中,仅有1条X染色体的为雄性,有2条X染色体的既不称为雄性也不称为雌性,而称为雌雄同体。已知无X染色体的胚胎致死,雌雄同体可异体受精也可自体受精。不考虑突变,下列推断正确的是( )
A.3种性别均有的群体自由交配,F1的基因型最多有6种可能
B.两个基因型相同的个体杂交,F1中一定没有雌性个体
C.多个基因型为TDTR、TRTR的个体自由交配,F1中雌性与雄性占比相等
D.雌雄同体的杂合子自体受精获得F1,F1自体受精获得到的F2中雄性占比为1/6
27.BCD
【分析】假设只有一条X染色体的个体基因型为XO,由题意分析可知:雌性动物的基因型有TDTRX_、TDTX_4种;雄性动物的基因型有TRTRX_、TTXO、TTRXO4种;雌雄同体的基因型有TTXX、TTRXX两种。
【详解】A、假设只有一条X染色体的个体基因型为XO,由题意分析可知:雌性动物的基因型有TDTRX_、TDTX_4种;雄性动物的基因型有TRTRX_、TTXO、TTRXO4种;雌雄同体的基因型有TTXX、TTRXX两种。若3种性别均有的群体自由交配,F1的基因型最多有10种可能,A错误;
B、雌性动物的基因型有TDTRX_、TDTX_4种,若后代中有雌性个体,说明亲本一定含有TD,含有TD且基因型相同的两个个体均为雌性,不能产生下一代,B正确;
C、多个基因型为TDTR、TRTR的个体自由交配,雌配子有TD、TR两种;雄配子仅TR一种,F1中雌性(TDTR)与雄性(TRTR)占比相等,C正确;
D、雌雄同体的杂合子(基因型为TTRXX)自体受精获得F1,F1基因型为1/4TTXX(雌雄同体)、1/2TTRXX(雌雄同体)、1/4TRTRXX(雄性),只有1/4TTXX(雌雄同体)、1/2TTRXX(雌雄同体)才能自体受精获得F2 ,即1/3TTXX(雌雄同体)、2/3TTRXX(雌雄同体)自体受精产生下一代雄性(TRTRXX)的比例为2/3×1/4=1/6,D正确。
故选BCD。
28.(2023·江苏)科学家在果蝇遗传学研究中得到一些突变体。为了研究其遗传特点,进行了一系列杂交实验。请回答下列问题:
(1)下列实验中控制果蝇体色和刚毛长度的基因位于常染色体上,杂交实验及结果如下:
据此分析,F1雄果蝇产生 种配子,这两对等位基因在染色体上的位置关系为 。
(2)果蝇A1、A2、A3为3种不同眼色隐性突变体品系(突变基因位于Ⅱ号染色体上)。为了研究突变基因相对位置关系,进行两两杂交实验,结果如下:
据此分析A1、A2、A3和突变型F1四种突变体的基因型,在图中标注它们的突变型基因与野生型基因之间的相对位置 (A1、A2、A3隐性突变基因分别用a1、a2、a3表示,野生型基因用“+”表示)。
(3)果蝇的正常刚毛(B)对截刚毛(b)为显性,这一对等位基因位于性染色体上;常染色体上的隐性基因t纯合时,会使性染色体组成为XX的个体成为不育的雄性个体。杂交实验及结果如下:
据此分析,亲本的基因型分别为 ,F1中雄性个体的基因型有 种;若F1自由交配产生F2,其中截刚毛雄性个体所占比例为 ,F2雌性个体中纯合子的比例为 。
28.(1) 2 两对等位基因在同一对同源染色体上
(2)
(3) TtXbXb、TtXbYB 4 1/12 2/5
【分析】基因分离定律和自由组合定律的实质:进行有性生殖的生物在进行减数分裂产生配子的过程中,位于同源染色体上的等位基因随同源染色体分离而分离,分别进入不同的配子中,随配子独立遗传给后代;同时位于非同源染色体上的非等位基因进行自由组合。
【详解】(1)控制果蝇体色和刚毛长度的基因位于常染色体上,亲本灰体长刚毛与黑檀体短刚毛杂交,F1全为灰体长刚毛,说明灰体与长刚毛均为显性性状,且F1为双杂合子,由F1测交结果灰体长刚毛: 黑檀体短刚毛=1 : 1可知,F1灰体长刚毛仅产生2种配子,说明控制灰体与长刚毛、黑檀体与短刚毛的基因连锁,不遵循自由组合定律,故这两对等位基因在染色体上的位置关系为两对等位基因在同一对同源染色体上。
(2)由题干信息可知,果蝇A1、A2、A3为3种不同眼色隐性突变体品系且突变基因位于Ⅱ号染色体上,则A1的基因型为a1a1、A2的基因型为a2a2、A3的基因型为a3a3、野生型的基因型为++,A1和A2杂交,后代都是野生型,说明a1和a2两个基因位于Ⅱ染色体的不同位置,a1和a2基因与野生型基因之间的相对位置图示为: ;A2和A3杂交,后代都是突变型,说明a2和a3两个基因位于Ⅱ染色体的相同位置,a2和a3基因与野生型基因之间的相对位置图示为: ,故突变型F1的基因型为a2a3,图示为: ;A1和A3杂交,后代都是野生型,说明a1和a3两个基因位于Ⅱ染色体的不同位置,a1和a3基因与野生型基因之间的相对位置图示为: ,故A1、A2、A3和突变型F1四种突变体的基因型的图示为: 。
(3)由题干信息可知,果蝇的正常刚毛(B)对截刚毛(b)为显性,这一对等位基因位于性染色体上;常染色体上的隐性基因t纯合时,会使性染色体组成为XX的个体成为不育的雄性个体,截刚毛♀和正常刚毛♂杂交,截刚毛♀:截刚毛♂(tt引起的XX个体成为不育雄性个体):正常刚毛♂=3:1:4,即不考虑tt影响的情况下,雌性全截毛、雄性全正常刚毛,则B和b基因位于X和Y的同源区段,且亲本基因型为XbXb、XbYB,截毛♀:截毛♂=3:1,说明子代中,T_:tt=3:1,则亲代相关基因型组合为Tt、Tt。综上所述,亲本基因型为TtXbXb、TtXbYB;F1中雄性个体的基因型有4种,分别为ttXbXb(不育)、TTXbYB、TtXbYB、ttXbYB,可育雄性个体的比例为1:2:1;F1中雌性个体的基因型有2种,TTXbXb:TtXbXb=1:2,故F1中雄性个体的精子类型及比例为TXb:tXb:TYB:tYB=1:1:1:1,F1中雌性个体的卵细胞的基因型及比例为TXb:tXb=2:1,若自由交配产生F2,其中截刚毛雄性个体(ttXbXb)所占比例为1/4×1//3=1/12;F2雌性个体的基因型及比例为TTXbXb:TtXbXb=2:3,纯合子的比例为2/5。
29.(2023·天津)植酸合成酶基因A位于水稻4号染色体,其缺失导致水稻不能合成植酸而死亡。某小组对A进行基因编辑,获得2个突变基因,一个删除了3个相邻核苷酸(A-3),不影响植酸合成,另一个删除了25个相邻核苷酸(A-25),对植株的影响未知。
(1)在获得的AA-25植株中,A与A-25互称 基因。为研究A-25对植株的影响,以A-25被删除的序列设计正向引物,以其下游0.5kb处的一段序列设计反向引物,通过PCR分析AA-25自交子代基因型,电泳发现所有样本的DNA均能扩增出目标条带,未发现无扩增条带样本的原因是 ,在样本基因组DNA量及扩增条件一致时,目标条带的亮度有强有弱,亮度强的样本基因型为 ,比例为 。
(2)为进一步研究A-25对植株的影响,在A-3A-25愈伤组织中转入A,获得6号染色体插入一个A的植株,表示为A-3A-25A,该植株自交子代中含有A-25A-25的比例为 。
(3)自然状态下水稻严格自交。某逆境下,A-3A-3植株的适应能力比AA及AA-3强,每代植株数增加10%。一株AA-3水稻在该逆境下自然繁殖,每代基因频率如下表,请填写表格空白处(保留至小数点后一位)。
此表表明,种群基因频率发生了变化,这种变化是 的结果。
29.(1) 等位 A25-纯合致死(A-25A-25植株死亡) AA 1/3(33.3%)
(2)3/15(1/5或20%)
(3) 48.8% 51.2% 自然选择
【分析】基因突变是指DNA分子中发生碱基对的替换、增添和缺失,而引起的基因结构的改变。基因分离定律的实质:在杂合子的细胞中,位于一对同源染色体上的等位基因,具有一定的独立性;生物体在进行减数分裂形成配子时,等位基因会随着同源染色体的分开而分离,分别进入到两个配子中,独立地随配子遗传给后代。基因自由组合定律实质:位于非同源染色体上的非等位基因的分离或组合是互不干扰的, 在减数分裂形成配子的过程中,同源染色体上的等位基因彼此分离,非同源染色体上的非等位基因自由组合。
生物进化的实质在于种群基因频率的改变。突变和基因重组、自然选择及隔离是物种形成过程的三个基本环节,通过它们的综合作用,种群产生分化,最终导致新物种的形成。其中突变和基因重组产生生物进化的原材料,自然选择使种群的基因频率发生定向的改变并决定生物进化的方向。
【详解】(1)由题干可知,A-25基因是由A基因缺失25个碱基对产生的基因,即A基因通过基因突变产生A-25基因,因此二者属于等位基因。基因型为AA-25的植物自交后代的基因型及其比例为AA:AA-25:A-25-A-25=1:2:1。当对这些后代进行PCR时,正向引物与A-25缺失的碱基配对,反向引物在其下游0.5kb处,可推知缺失这25个碱基对的A-25基因无法与正向引物配对从而不能扩增,因此只含有A-25基因的个体(即A-25-A-25)不具有条带;含有这25个碱基对的A基因才能与正向引物和反向引物都进行碱基互补配对从而扩增出条带,因此基因型为AA、AA-25的个体均具有条带,且A基因个数越多,扩增产物越多,条带越明亮,因此基因型为AA的个体具有较明亮的条带,基因型为AA-25的个体具有较暗的条带。由题干可知,该植物的全部后代都具有明亮条带,说明基因型为A-25A-25的个体无法存活,只有基因型为AA和AA-25的个体能够存活下来,并进行了PCR扩增产生了条带,因此较明亮条带代表基因型为AA,占比为1/3。
(2)已知基因A-3和A-25都在4号染色体上,再导入一个A基因至6号染色体上,由于它们位于不同对染色体上,故该植物在减数分裂产生配子时,遵循基因自由组合定律,产生配子的基因型为A-3A、A-25A、A-3、A-25,比例各自占1/4;该植物自交后代中基因型为A-25A-25=1/4×1/4=1/16的个体死亡,存活个体占1-1/16=15/16,含有A-25A-25的后代个体基因型有2种,分别是AAA-25A-25-=1/4×1/4=1/16,AA-25-A-25-=1/4×1/4×2=2/16,二者共占3/16,因此该植物自交子代中含有A-25A-25的比例是3/16÷15/16=1/5。
(3)基因型为A-3A的植物自交产生子一代的基因型及比例为AA=1/4,A-3A=1/2,A-3A-3=1/4,由题干可知,基因型为A-3A-3的植物每代数量增加10%,则子一代中A-3A-3=1/4+1/4×10%=11/40,因此子一代中AA:A-3A:A-3A-3=1/4:1/2:11/40=10:20:11,可计算出三者的基因型频率分别是AA=10÷(10+20+11)=10/41,A-3A=20÷(10+20+11)=20/41,A-3A-3=11÷(10+20+11)=11/41,可进一步计算出子一代中A基因频率=10/41+1/2×20/41=48.8%,A-3基因频率=11/41+1/2×20/41=51.2%。自然选择导致具有有利变异的个体存活并由更大几率产生更多后代,导致后代中决定有利变异的基因频率增大,而具有不利变异的个体则会被自然选择淘汰,因此决定不利变异的基因频率减小,因此基因频率的改变是自然选择的结果。
30.(2023·山西)果蝇常用作遗传学研究的实验材料。果蝇翅型的长翅和截翅是一对相对性状,眼色的红眼和紫眼是另一对相对性状,翅型由等位基因T/t控制,眼色由等位基因R/r控制。某小组以长翅红眼、截翅紫眼果蝇为亲本进行正反交实验,杂交子代的表型及其比例分别为,长翅红眼雌蝇:长翅红眼雄蝇=1:1(杂交①的实验结果);长翅红眼雌蝇:截翅红眼雄蝇=1:1(杂交②的实验结果)。回答下列问题。
(1)根据杂交结果可以判断,翅型的显性性状是 ,判断的依据是 。
(2)根据杂交结果可以判断,属于伴性遗传的性状是 ,判断的依据是 。杂交①亲本的基因型是 ,杂交②亲本的基因型是 。
(3)若杂交①子代中的长翅红眼雌蝇与杂交②子代中的截翅红眼雄蝇杂交,则子代翅型和眼色的表型及其比例为 。
30.(1) 长翅 亲代是长翅和截翅果蝇,杂交①子代全是长翅
(2) 翅型 翅型的正反交实验结果不同 RRXTXT、rrXtY rrXtXt、RRXTY
(3)红眼长翅∶红眼截翅∶紫眼长翅∶紫眼截翅=3∶3∶1∶1
【分析】基因分离定律的实质:在杂合子的细胞中,位于一对同源染色体上的等位基因,具有一定的独立性;生物体在进行减数分裂形成配子时,等位基因会随着同源染色体的分开而分离,分别进入到两个配子中,独立地随配子遗传给后代。
【详解】(1)具有相对性状的亲本杂交,子一代所表现出的性状是显性性状,分析题意可知,仅考虑翅型,亲代是长翅和截翅果蝇,杂交①子代全是长翅,说明长翅对截翅是显性性状。
(2)分析题意,实验①和实验②是正反交实验,两组实验中翅型在子代雌雄果蝇中表现不同(正反交实验结果不同),说明该性状位于X染色体上,属于伴性遗传;根据实验结果可知,翅型的相关基因位于X染色体,且长翅是显性性状,而眼色的正反交结果无差异,说明基因位于常染色体,且红眼为显性性状,杂交①长翅红眼、截翅紫眼果蝇的子代长翅红眼雌蝇(R-XTX-):长翅红眼雄蝇(R-XTY)=1:1,其中XT来自母本,说明亲本中雌性是长翅红眼RRXTXT,而杂交②长翅红眼、截翅紫眼果蝇的子代长翅红眼雌蝇(R-XTX-):截翅红眼雄蝇(R-XtY)=1:1,其中的Xt只能来自亲代母本,说明亲本中雌性是截翅紫眼,基因型是rrXtXt,故可推知杂交①亲本的基因型是RRXTXT、rrXtY,杂交②的亲本基因型是rrXtXt、RRXTY。
(3)若杂交①子代中的长翅红眼雌蝇(RrXTXt)与杂交②子代中的截翅红眼雄蝇(RrXtY)杂交,两对基因逐对考虑,则Rr×Rr→R-∶rr=3∶1,即红眼∶紫眼=3∶1,XTXt×XtY→XTXt:XtXt:XTY∶XtY=1∶1∶1∶1,即表现为长翅∶截翅=1∶1,则子代中红眼长翅∶红眼截翅∶紫眼长翅∶紫眼截翅=3∶3∶1∶1。
31.(2023·河北)某家禽等位基因M/m控制黑色素的合成(MM与Mm的效应相同),并与等位基因T/t共同控制喙色,与等位基因R/r共同控制羽色。研究者利用纯合品系P1(黑喙黑羽)、P2(黑喙白羽)和P3(黄喙白羽)进行相关杂交实验,并统计F1和F2的部分性状,结果见表。
回答下列问题:
(1)由实验1可判断该家禽喙色的遗传遵循 定律,F2的花喙个体中纯合体占比为 。
(2)为探究M/m基因的分子作用机制,研究者对P1和P3的M/m基因位点进行PCR扩增后电泳检测,并对其调控的下游基因表达量进行测定,结果见图1和图2。由此推测M基因发生了碱基的 而突变为m,导致其调控的下游基因表达量 ,最终使黑色素无法合成。
(3)实验2中F1灰羽个体的基因型为 ,F2中白羽个体的基因型有 种。若F2的黑羽个体间随机交配,所得后代中白羽个体占比为 ,黄喙黑羽个体占比为 。
(4)利用现有的实验材料设计调查方案,判断基因T/t和R/r在染色体上的位置关系(不考虑染色体交换)。
调查方案: 。
结果分析:若 (写出表型和比例),则T/t和R/r位于同一对染色体上;否则,T/t和R/r位于两对染色体上。
31.(1) 自由组合(或“孟德尔第二”) 1/3
(2) 增添 下降
(3) MmRr(或"MmRrTt”) 5 1/9 0
(4) 对实验2中F2个体的喙色和羽色进行调查统计 F2中黑喙灰羽:花喙黑羽:黑喙白羽:黄喙白羽=6:3:3:4
【分析】组合定律的实质是:位于非同源染色体上的非等位基因的分离或自由组合是互不干扰的;在减数分裂过程中,同源染色体上的等位基因彼此分离的同时,非同源染色体上的非等位基因自由组合。
【详解】(1)由题干信息可知,该家禽喙色由M/m和T/t共同控制,实验1的F2中喙色表型有三种,比例为9:3:4,是9:3:3:1的变式,表明F1产生的雌雄配子各有4种,且比例相同,受精时雌雄配子结合方式有16种。因此,家禽喙色的遗传遵循自由组合规律。F2中花喙个体(有黑色素合成)的基因型有两种,分别为MMtt(1/16)和Mmtt(2/16),其中纯合体MMtt占比为1/3。
(2)由实验1结果可知,针对M/m基因位点,P1基因型为MM,P3基因型为mm,对P1的M基因PCR扩增后产物大小约为1200bp,而P3的m基因大小约为7800bp,推测M基因发生了碱基的增添而突变为m。当M基因突变为m后,其调控的下游基因表达量明显下降,最终影响了黑色素的合成。
(3)由题干信息可知,该家禽羽色由M/m和R/r共同控制,实验2的F2中羽色表型有三种,比例为3:6:7,是9:3:3:1的特殊分离比,因此F1灰羽个体基因型为MmRr。F2的黑羽和灰羽个体共占9/16,基因型为M_R_。白羽占7/16,基因型共5种,分别为mmRR(1/16)、mmRr(2/16)、MMrr(1/16)、Mmrr(2/16)和mmrr(1/16)。F2中基因型为M_R_的黑羽和灰羽的比例为3:6,因此,F2黑羽个体在基因型为M_R_的个体中占比为1/3。由于MM和Mm的表型效应相同,黑羽个体中两种基因型及其占比为MMRR(1/3)和MmRR(2/3)。黑羽个体随机交配所得后代中,白羽个体(mmRR)的占比为1/9。由实验1和实验2结果可知,黄喙个体基因型为mmT_和mmtt,黑羽的基因型为M_RR,因此不存在黄喙黑羽的个体,即黄喙黑羽个体占比为0。
(4)综合实验1和实验2的结果可知,P1的基因型为MMTTRR,P2的基因型为MMTTrr,P3的基因型为mmttRR。利用现有材料进行调查实验,判断T/t和R/r在染色体上的位置关系,需要选择对TtRr双杂合个体随机交配的子代进行统计分析。实验2中的F1基因型为MmTtRr,因此应对实验2的F2个体喙色和羽色进行调查统计。如果T/t和R/r在同一对染色体上,由亲本的基因型可知F1个体中三对基因在染色体上的位置关系如下图 。不考虑染色体互换,F1可产生等比例的四种雌雄配子MTr、MtR、mTr、mtR。雌雄配子随机结合,产生的F2表型及比例为灰羽黑喙:黑羽花喙:白羽黑喙:白羽黄喙=6:3:3:4。
32.(2023·辽宁)萝卜是雌雄同花植物,其贮藏根(萝卜)红色、紫色和白色由一对等位基因W、w控制,长形、椭圆形和圆形由另一对等位基因R、r控制。一株表型为紫色椭圆形萝卜的植株自交,F₁的表型及其比例如下表所示。回答下列问题:
注:假设不同基因型植株个体及配子的存活率相同
(1)控制萝卜颜色和形状的两对基因的遗传 (填“遵循”或“不遵循”)孟德尔第二定律。
(2)为验证上述结论,以F1为实验材料,设计实验进行验证:
①选择萝卜表型为 和红色长形的植株作亲本进行杂交实验。
②若子代表型及其比例为 ,则上述结论得到验证。
(3)表中F1植株纯合子所占比例是 ;若表中F1随机传粉,F2植株中表型为紫色椭圆形萝卜的植株所占比例是 。
(4)食品工艺加工需大量使用紫色萝卜,为满足其需要,可在短时间内大量培育紫色萝卜种苗的技术是 。
32.(1)遵循
(2) 紫色椭圆形 紫色椭圆形:紫色长形:红色椭圆形:红色长形=l:1:1:1
(3) 1/4 1/4
(4)植物组织培养
【分析】根据题表分析:F1中红色:紫色:白色=1:2:1,长形:椭圆形:圆形=1:2:1,紫色和椭圆形均为杂合子。F1中红色长形:红色椭圆形:红色圆形:紫色长形:紫色椭圆形:紫色圆形:白色长形:白色椭圆形:白色圆形=1:2:1:2:4:2:1:2:1,比例为9:3:3:1的变形,两对性状遵循自由组合定律。
【详解】(1)F1中红色长形:红色椭圆形:红色圆形:紫色长形:紫色椭圆形:紫色圆形:白色长形:白色椭圆形:白色圆形=1:2:1:2:4:2:1:2:1,比例为9:3:3:1的变形,两对性状遵循自由组合定律,即遵循孟德尔第二定律。
(2)F1中红色:紫色:白色=1:2:1,长形:椭圆形:圆形=1:2:1,红色、白色、长形、圆形均是纯合子,紫色和椭圆形均为杂合子,则紫色椭圆形萝卜基因型为WwRr。一株表型为紫色椭圆形萝卜的植株自交,得到F1,以F1为实验材料,验证(1)中的结论,可选择萝卜表型为紫色椭圆形和红色长形的植株作亲本进行杂交实验,得F2,若表型及其比例为紫色椭圆形:紫色长形:红色椭圆形:红色长形=l:1:1:1,则上述结论得到验证。
(3)紫色椭圆形萝卜(WwRr)的植株自交,得到F1,表中F1植株纯合子为WWRR、WWrr、wwRR、wwrr,所占比例是1/4。若表中F1随机传粉,就颜色而言,F1中有1/4WW、1/2Ww、1/4ww,产生配子为1/2W、1/2w,雌雄配子随机结合,子代中紫色(Ww)占1/2;就形状而言,F1中有1/4RR、1/2Rr、1/4rr,产生配子为1/2R、1/2r,雌雄配子随机结合,子代中椭圆形(Rr)占1/2,因此,F2植株中表型为紫色椭圆形萝卜的植株所占比例是1/2×1/2=1/4。
(4)想要在短时间内大量培育紫色萝卜种苗可以采用植物组织培养技术。
33.(2023·浙江)某家系甲病和乙病的系谱图如图所示。已知两病独立遗传,各由一对等位基因控制,且基因不位于Y染色体。甲病在人群中的发病率为1/2500。
回答下列问题:
(1)甲病的遗传方式是 ,判断依据是 。
(2)从系谱图中推测乙病的可能遗传方式有 种。为确定此病的遗传方式,可用乙病的正常基因和致病基因分别设计DNA探针,只需对个体 (填系谱图中的编号)进行核酸杂交,根据结果判定其基因型,就可确定遗传方式。
(3)若检测确定乙病是一种常染色体显性遗传病。同时考虑两种病,Ⅲ3个体的基因型可能有 种,若她与一个表型正常的男子结婚,所生的子女患两种病的概率为 。
(4)研究发现,甲病是一种因上皮细胞膜上转运Cl-的载体蛋白功能异常所导致的疾病,乙病是一种因异常蛋白损害神经元的结构和功能所导致的疾病,甲病杂合子和乙病杂合子中均同时表达正常蛋白和异常蛋白,但在是否患病上表现不同,原因是甲病杂合子中异常蛋白不能转运Cl-,正常蛋白 ;乙病杂合子中异常蛋白损害神经元,正常蛋白不损害神经元,也不能阻止或解除这种损害的发生,杂合子表型为 。
33.(1) 常染色体隐性遗传(病) Ⅱ1和Ⅱ2均无甲病,生出患甲病女儿Ⅲ1,可判断出该病为隐性病,且其父亲Ⅱ1为正常人,若为伴X染色体隐性遗传,则其父亲异常
(2) 2 Ⅱ4
(3) 4 2/459
(4) 能行使转运C1-的功能,杂合子表型正常 患(乙)病
【分析】基因分离定律的实质:在杂合子的细胞中,位于一对同源染色体上的等位基因,具有一定的独立性;生物体在进行减数分裂形成配子时,等位基因会随着同源染色体的分开而分离,分别进入到两个配子中,独立地随配子遗传给后代。基因自由组合定律实质:位于非同源染色体上的非等位基因的分离或组合是互不干扰的, 在减数分裂形成配子的过程中,同源染色体上的等位基因彼此分离,非同源染色体上的非等位基因自由组合。基因的分离定律是基因的自由组合定律的基础,两者的本质区别是基因的分离定律研究的是一对等位基因,基因的自由组合定律研究的是两对或两对以上的等位基因,所以很多自由组合的题目都可以拆分成分离定律来解题。
【详解】(1)由系谱图可知,Ⅱ1和Ⅱ2都是正常人,却生出患甲病女儿Ⅲ1,说明甲病为隐性基因控制,设为a,正常基因为A,假设其为伴X染色体遗传,则Ⅲ1基因型为XaXa,其父亲Ⅱ1基因型为XaY,必定为患者,与系谱图不符,则可推断甲病为常染色体隐性病,Ⅲ1基因型为aa,其父母Ⅱ1和Ⅱ2基因型都是Aa。
(2)由系谱图可知,Ⅱ4和Ⅱ5都是乙病患者,二者儿子Ⅲ4为正常人,则可推知乙病由显性基因控制,设为B基因,正常基因为b,该病可能为常染色体显性遗传病,或伴X染色体显性遗传病。
若为常染色体显性遗传病,则Ⅲ4基因型为bb,其父亲Ⅱ4(是乙病患者)基因型为Bb(同时含有B基因和b基因);若为伴X染色体显性遗传病,则Ⅲ4基因型为XbY,其父亲Ⅱ4(是乙病患者)基因型为XBY(只含有B基因),若用乙病的正常基因和致病基因分别设计DNA探针,对Ⅱ4进行核酸检测,若出现两条杂交带则为常染色体显性遗传病,若只有一条杂交带,则为伴X染色体显性遗传病。
(3)若乙病是一种常染色体显性遗传病,仅考虑乙病时,Ⅲ4基因型为bb,Ⅱ4和Ⅱ5基因型为Bb,二者所生患乙病女儿Ⅲ3基因型可能为两种:BB或Bb,且BB:Bb=1:2;若仅考虑甲病,Ⅲ5为甲病患者,其基因型为aa,Ⅱ4和Ⅱ5基因型为Aa,二者所生女儿Ⅲ3不患甲病,其基因型可能为两种:AA或Aa,且AA:Aa=1:2,综合考虑这两对基因,Ⅲ3个体的基因型可能有2×2=4种。
仅考虑甲病时,已知甲病在人群中的发病率为1/2500,即aa=1/2500,则可计算出a=1/50,A=49/50,人群中表型正常的男子所占的概率为:A_=1-1/2500=2499/2500,人群中杂合子Aa=2×1/50×49/50=98/2500,那么该正常男子为杂合子Aa的概率=98/2500÷2499/2500=2/51;由上面分析可知,Ⅲ3的基因型为2/3Aa,因此Ⅲ3与一个表型正常的男子结婚后,生出患甲病孩子的概率为aa=2/51×2/3×1/4=1/153。
仅考虑乙病,人群中的表型正常的男子基因型均为bb,且由上面分析可知,Ⅲ3基因型可能为1/3BB和2/3Bb,则二者生出患乙病孩子B_的概率=1/3+2/3×1/2=2/3。
综合考虑这两种病,Ⅲ3与一个表型正常的男子结婚后,生出患两种病的孩子的概率=1/153×2/3=2/459。
(4)甲病为隐性基因控制的遗传病,甲病杂合子的正常基因可以表达正常的转运Cl-的载体蛋白,虽然异常基因表达的异常载体蛋白无法转运Cl-,但是正常蛋白仍然可以转运Cl-,从而使机体表现正常。
乙病为显性基因控制的遗传病,乙病杂合子的异常基因表达的异常蛋白质损害神经元,虽然正常基因表达的正常蛋白质不损害神经元,但是也无法阻止或解除这种损害的发生,因此杂合子表现为患病。
34.(2023·全国)乙烯是植物果实成熟所需的激素,阻断乙烯的合成可使果实不能正常成熟,这一特点可以用于解决果实不耐储存的问题,以达到增加经济效益的目的。现有某种植物的3个纯合子(甲、乙、丙),其中甲和乙表现为果实不能正常成熟(不成熟),丙表现为果实能正常成熟(成熟),用这3个纯合子进行杂交实验,F1自交得F2,结果见下表。
回答下列问题。
(1)利用物理、化学等因素处理生物,可以使生物发生基因突变,从而获得新的品种。通常,基因突变是指 。
(2)从实验①和②的结果可知,甲和乙的基因型不同,判断的依据是 。
(3)已知丙的基因型为aaBB,且B基因控制合成的酶能够催化乙烯的合成,则甲、乙的基因型分别是 ;实验③中,F2成熟个体的基因型是 ,F2不成熟个体中纯合子所占的比例为 。
34.(1)DNA分子上发生碱基的增添、替换、缺失导致的基因结构发生改变的过程
(2)实验①和实验②的F1性状不同,F2的性状分离比不相同
(3) AABB、aabb aaBB和aaBb 3/13
【分析】分离定律的实质是杂合体内等位基因在减数分裂生成配子时随同源染色体的分开而分离,进入两个不同的配子,独立的随配子遗传给后代。
组合定律的实质是:位于非同源染色体上的非等位基因的分离或自由组合是互不干扰的;在减数分裂过程中,同源染色体上的等位基因彼此分离的同时,非同源染色体上的非等位基因自由组合。
【详解】(1)基因突变是指DNA分子上发生碱基的增添、替换、缺失导致的基因结构发生改变的过程。
(2)甲与丙杂交的F1为不成熟,子二代不成熟:成熟=3:1,所以甲的不成熟相对于成熟为显性,乙与丙杂交的F1为成熟,子二代成熟:不成熟=3:1,所以乙的不成熟相对于成熟为隐性。即实验①和实验②的F1性状不同,F2的性状分离比不相同,故甲和乙的基因型不同。
(3)由于甲的不成熟为显性,且丙为aaBB,所以甲是AABB;乙的不成熟为隐性,所以乙为aabb;则实验③的F1为AaBb, F2中成熟个体为aaB_,包括aaBB和aaBb,不成熟个体占1-(1/4)×(3/4)=13/16;而纯合子为AABB,AAbb,aabb,占3/16,所以不成熟中的纯合子占3/13。
35.(2023·浙江)某昆虫的性别决定方式为XY型,野生型个体的翅形和眼色分别为直翅和红眼,由位于两对同源染色体上两对等位基因控制。研究人员通过诱变育种获得了紫红眼突变体和卷翅突变体昆虫。为研究该昆虫翅形和眼色的遗传方式,研究人员利用紫红眼突变体卷翅突变体和野生型昆虫进行了杂交实验,结果见下表。
表
注:表中F1为1对亲本的杂交后代,F2为F1全部个体随机交配的后代;假定每只昆虫的生殖力相同。
回答下列问题:
(1)红眼基因突变为紫红眼基因属于 (填“显性”或“隐性”)突变。若要研究紫红眼基因位于常染色体还是X染色体上,还需要对杂交组合 的各代昆虫进行 鉴定。鉴定后,若该杂交组合的F2表型及其比例为 ,则可判定紫红眼基因位于常染色体上。
(2)根据杂交组合丙的F1表型比例分析,卷翅基因除了控制翅形性状外,还具有纯合 效应。
(3)若让杂交组合丙的F1和杂交组合丁的F1全部个体混合,让其自由交配,理论上其子代(F2)表型及其比例为 。
(4)又从野生型(灰体红眼)中诱变育种获得隐性纯合的黑体突变体,已知灰体对黑体完全显性,灰体(黑体)和红眼(紫红眼)分别由常染色体的一对等位基因控制。欲探究灰体(黑体)基因和红眼(紫红眼)基因的遗传是否遵循自由组合定律。现有3种纯合品系昆虫:黑体突变体、紫红眼突变体和野生型。请完善实验思路,预测实验结果并分析讨论。
(说明:该昆虫雄性个体的同源染色体不会发生交换;每只昆虫的生殖力相同,且子代的存活率相同;实验的具体操作不作要求)
①实验思路:
第一步:选择 进行杂交获得F1, 。
第二步:观察记录表型及个数,并做统计分析。
②预测实验结果并分析讨论:
Ⅰ:若统计后的表型及其比例为 ,则灰体(黑体)基因和红眼(紫红眼)基因的遗传遵循自由组合定律。
Ⅱ:若统计后的表型及其比例为 ,则灰体(黑体)基因和红眼(紫红眼)基因的遗传不遵循自由组合定律。
35.(1) 隐性 乙 性别 直翅红眼雌:直翅紫红眼雌:直翅红眼雄:直翅紫红眼雄=3:1:3:1
(2)显性致死
(3)卷翅红眼:直翅红眼=4:5
(4) 黑体突变体和紫红眼突变体 F1随机交配得F2 灰体红眼:灰体紫红眼:黑体红眼:黑体紫红眼=9∶3∶3∶1 灰体红眼:灰体紫红眼:黑体红眼=2∶1∶1
【分析】据杂交组合乙分析可得红眼为显性,紫红眼为隐性;据杂交组合丙分析可得卷翅为显性,直翅为隐性。
【详解】(1)杂交组合乙分析:紫红眼突变体与野生型交配,F1全为红眼,F2红眼∶紫红眼=3∶1,可得红眼为显性,紫红眼为隐性,因此红眼基因突变为紫红眼基因属于隐性突变;若要研究紫红眼基因位于常染色体还是X染色体上,还需要对杂交组合乙的各代昆虫进行性别鉴定;若该杂交组合的F2表型及其比例为直翅红眼雌:直翅紫红眼雌:直翅红眼雄:直翅紫红眼雄=3:1:3:1,子代表型符合自由组合定律,与性别无关,则可判定紫红眼基因位于常染色体上。
(2)根据杂交组合丙的F1表型比例分析,卷翅∶直翅=2∶1,不为基因分离定律的分离比3:1,因此卷翅基因具有纯合显性致死效应。
(3)由于卷翅基因具有纯合显性致死效应,设其基因用A表示,丙、丁两组的F1均为红眼,只看卷翅和直翅这对性状,则杂交组合丙的F1的卷翅Aa∶直翅aa=2∶1,即2Aa、1aa,杂交组合丁的F1卷翅Aa∶直翅aa=1∶1,即2Aa、2aa(考虑个体繁殖率相同),丙、丁两组的F1全部个体混合,则Aa为4/7、aa3/7,自由交配,则A的配子为2/7,a=5/7,则Aa:aa=(2×2/7×5/7):(5/7×5/7)=4:5,即理论上其子代F2中表型及其比例为卷翅红眼:直翅红眼=4:5。
(4)实验思路:选择黑体突变体和紫红眼突变体进行杂交获得F1,F1随机交配得F2,观察F2表型及个数。
预测实验结果并分析讨论:若统计后的F2表型及其比例为灰体红眼:灰体紫红眼:黑体红眼:黑体紫红眼=9∶3∶3∶1,则灰体(黑体)基因和红眼(紫红眼)基因的遗传遵循自由组合定律;若统计后的表型及其比例为灰体红眼:灰体紫红眼:黑体红眼=2∶1∶1,则灰体(黑体)基因和红眼(紫红眼)基因的遗传不遵循自由组合定律。
36.(2022·重庆)半乳糖血症是F基因突变导致的常染色体隐性遗传病。研究发现F基因有两个突变位点I和II,任一位点突变或两个位点都突变均可导致F突变成致病基因。如表是人群中F基因突变位点的5种类型。下列叙述正确的是( )
注:“+”表示未突变,“-”表示突变,“/”左侧位点位于父方染色体,右侧位点位于母方染色体
A.若①和③类型的男女婚配,则后代患病的概率是1/2
B.若②和④类型的男女婚配,则后代患病的概率是1/4
C.若②和⑤类型的男女婚配,则后代患病的概率是1/4
D.若①和⑤类型的男女婚配,则后代患病的概率是1/2
36.B
【分析】根据题意,“F基因突变导致的常染色体隐性遗传病”,“任一位点突变或两个位点都突变均可导致F突变成致病基因”,用F/f表示相关基因,只要有一个突变位点,就能出现f基因,故①②③④的基因型分别是FF、Ff、Ff、Ff,⑤由于父方和母方的染色体都在I位点突变,所以基因型是ff。
【详解】A、若①和③类型的男女婚配,①基因型是FF,③的基因型是Ff,则后代患病的概率是0,A错误;
B、若②和④类型的男女婚配,②的基因型是Ff,④的基因型是Ff,则后代患病(基因型为ff)的概率是1/4,B正确;
C、若②和⑤类型的男女婚配,②的基因型是Ff,⑤的基因型为ff,则后代患病(基因型为ff)的概率是1/2,C错误;
D、若①和⑤类型的男女婚配,①基因型是FF,⑤的基因型为ff,则后代患病的概率是0,D错误。
故选:B。
37.(2022·海南)匍匐鸡是一种矮型鸡,匍匐性状基因(A)对野生性状基因(a)为显性,这对基因位于常染色体上,且A基因纯合时会导致胚胎死亡。某鸡群中野生型个体占20%,匍匐型个体占80%,随机交配得到F1,F1雌、雄个体随机交配得到F2。下列有关叙述正确的是( )
A.F1中匍匐型个体的比例为12/25
B.与F1相比,F2中A基因频率较高
C.F2中野生型个体的比例为25/49
D.F2中A基因频率为2/9
37.D
【分析】匍匐鸡是一种矮型鸡,匍匐性状基因(A)对野生性状基因(a)为显性,这对基因位于常染色体上,且A基因纯合时会导致胚胎死亡。因此种群中只存在Aa和aa两种基因型的个体。
【详解】A、根据题意,A基因纯合时会导致胚胎死亡,因此匍匐型个体Aa占80%,野生型个体aa占20%,则A基因频率=80%×1/2=40%,a=60%,子一代中AA=40%×40%=16%,Aa=2×40%×60%=48%,aa=60%×60%=36%,由于A基因纯合时会导致胚胎死亡,所以子一代中Aa占(48%)÷(48%+36%)=4/7,A错误;
B、由于A基因纯合时会导致胚胎死亡,因此每一代都会使A的基因频率减小,故与F1相比,F2中A基因频率较低,B错误;
C、子一代Aa占4/7,aa占3/7,产生的配子为A=4/7×1/2=2/7,a=5/7,子二代中aa=5/7×5/7=25/49,由于AA=2/7×2/7=4/49致死,因此子二代aa占25/49÷(1-4/49)=5/9,C错误;
D、子二代aa占5/9,Aa占4/9,因此A的基因频率为4/9×1/2=2/9,D正确。
故选D。
38.(2022·海南)假性肥大性肌营养不良是伴X隐性遗传病,该病某家族的遗传系谱如图。下列有关叙述正确的是( )
A.Ⅱ-1的母亲不一定是患者
B.Ⅱ-3为携带者的概率是1/2
C.Ⅲ-2的致病基因来自Ⅰ-1
D.Ⅲ-3和正常男性婚配生下的子女一定不患病
38.A
【分析】假性肥大性肌营养不良是伴X隐性遗传病,女性患病,其儿子必为患者。
【详解】A、假性肥大性肌营养不良是伴X隐性遗传病,女性患者的两条X染色体一条来自父亲,一条来自母亲,Ⅱ-1的母亲一定携带致病基因,但不一定是患者,A正确;
B、由于Ⅱ-3的父亲为患者,致病基因一定会传递给Ⅱ-3,所以Ⅱ-3一定为携带者,B错误;
C、Ⅲ-2的致病基因来自Ⅱ-3,Ⅱ-3的致病基因来自其父亲Ⅰ-2,C错误;
D、Ⅱ-3一定为携带者,设致病基因为a,则Ⅲ-3基因型为1/2XAXA、1/2XAXa,和正常男性XAY婚配生下的子女患病概率为1/2×1/4=1/8,即可能患病,D错误。
故选A。
39.(2022·湖北)如图为某单基因遗传病的家系图。据图分析,下列叙述错误的是( )
A.该遗传病可能存在多种遗传方式
B.若Ⅰ-2为纯合子,则Ⅲ-3是杂合子
C.若Ⅲ-2为纯合子,可推测Ⅱ-5为杂合子
D.若Ⅱ-2和Ⅱ-3再生一个孩子,其患病的概率为1/2
39.C
【分析】 基因分离定律:在杂合子细胞中,位于一对同源染色体上的等位基因,具有一定的独立性;在减数分裂形成配子的过程中,等位基因会随同源染色体分开而分离,分别进入两个配子中,独立地随配子遗传给后代。
【详解】A、可能为常染色体隐性遗传病或常染色体显性遗传病,A正确;
B、若Ⅰ-2为纯合子,则为常染色体显性遗传病,则Ⅲ-3是杂合子,B正确;
C、若Ⅲ-2为纯合子,则为常染色体隐性遗传病,无法推测Ⅱ-5为杂合子,C错误;
D、假设该病由Aa基因控制,若为常染色体显性遗传病,Ⅱ-2为aa,Ⅱ-3为Aa,再生一个孩子,其患病的概率为1/2;若为常染色体隐性遗传病,Ⅱ-2为Aa和Ⅱ-3aa,再生一个孩子,其患病的概率为1/2,D正确。
故选C。
40.(2022·山东)野生型拟南芥的叶片是光滑形边缘,研究影响其叶片形状的基因时,发现了6个不同的隐性突变,每个隐性突变只涉及1个基因。这些突变都能使拟南芥的叶片表现为锯齿状边缘。利用上述突变培育成6个不同纯合突变体①~⑥,每个突变体只有1种隐性突变。不考虑其他突变,根据表中的杂交实验结果,下列推断错误的是( )
A.②和③杂交,子代叶片边缘为光滑形
B.③和④杂交,子代叶片边缘为锯齿状
C.②和⑤杂交,子代叶片边缘为光滑形
D.④和⑥杂交,子代叶片边缘为光滑形
40.C
【分析】6个不同的突变体均为隐性纯合,可能是同一基因突变形成的,也可能是不同基因突变形成的。
【详解】AB、①×③、①×④的子代叶片边缘全为锯齿状,说明①与③④应是同一基因突变而来,因此②和③杂交,子代叶片边缘为光滑形,③和④杂交,子代叶片边缘为锯齿状,AB正确;
C、①×②、①×⑤的子代叶片边缘为全为光滑形,说明①与②、①与⑤是分别由不同基因发生隐性突变导致,但②与⑤可能是同一基因突变形成的,也可能是不同基因突变形成的;若为前者,则②和⑤杂交,子代叶片边缘为锯齿状,若为后者,子代叶片边缘为光滑形,C错误;
D、①与②是由不同基因发生隐性突变导致,①与④应是同一基因突变而来,②×⑥的子代叶片边缘为全为锯齿状,说明②⑥是同一基因突变形成的,则④与⑥是不同基因突变形成的,④和⑥杂交,子代叶片边缘为光滑形,D正确。
故选C。
41.(2022·浙江)番茄的紫茎对绿茎为完全显性。欲判断一株紫茎番茄是否为纯合子,下列不可行的是( )
A.让该紫茎番茄自交B.与绿茎番茄杂交
C.与纯合紫茎番茄杂交D.与杂合紫茎番茄杂交
41.C
【分析】常用的鉴别方法:(1)鉴别一只动物是否为纯合子,可用测交法;(2)鉴别一棵植物是否为纯合子,可用测交法和自交法,其中自交法最简便;(3)鉴别一对相对性状的显性和隐性,可用杂交法和自交法(只能用于植物);(4)提高优良品种的纯度,常用自交法;(5)检验杂种F1的基因型采用测交法。设相关基因型为A、a,据此分析作答。
【详解】A、 紫茎为显性,令其自交,若为纯合子,则子代全为紫茎,若为杂合子,子代发生性状分离,会出现绿茎, A不符合题意;
B、 可通过与绿茎纯合子(aa)杂交来鉴定,如果后代都是紫茎,则是纯合子;如果后代有紫茎也有绿茎,则是杂合子,B不符合题意;
C、 与紫茎纯合子(AA)杂交后代都是紫茎,故不能通过与紫茎纯合子杂交进行鉴定,C符合题意;
D、 能通过与紫茎杂合子杂交(Aa)来鉴定,如果后代都是紫茎,则是纯合子;如果后代有紫茎也有绿茎,则是杂合子,D不符合题意。
故选C。
42.(2022·全国)某种自花传粉植物的等位基因A/a和B/b位于非同源染色体上。A/a控制花粉育性,含A的花粉可育;含a的花粉50%可育、50%不育。B/b控制花色,红花对白花为显性。若基因型为AaBb的亲本进行自交,则下列叙述错误的是( )
A.子一代中红花植株数是白花植株数的3倍
B.子一代中基因型为aabb的个体所占比例是1/12
C.亲本产生的可育雄配子数是不育雄配子数的3倍
D.亲本产生的含B的可育雄配子数与含b的可育雄配子数相等
42.B
【分析】分析题意可知:A、a和B、b基因位于非同源染色体上,独立遗传,遵循自由组合定律。
【详解】A、分析题意可知,两对等位基因独立遗传,故含a的花粉育性不影响B和b基因的遗传,所以Bb自交,子一代中红花植株B_:白花植株bb=3:1,A正确;
B、基因型为AaBb的亲本产生的雌配子种类和比例为AB:Ab:aB:ab=1:1:1:1,由于含a的花粉50%可育,故雄配子种类及比例为AB:Ab:aB:ab=2:2:1:1,所以子一代中基因型为aabb的个体所占比例为1/4×1/6=1/24,B错误;
C、由于含a的花粉50%可育,50%不可育,故亲本产生的可育雄配子是A+1/2a,不育雄配子为1/2a,由于Aa个体产生的A:a=1:1,故亲本产生的可育雄配子数是不育雄配子的三倍,C正确;
D、两对等位基因独立遗传,所以Bb自交,亲本产生的含B的雄配子数和含b的雄配子数相等,D正确。
故选B。
43.(2022·浙江)孟德尔杂交试验成功的重要因素之一是选择了严格自花受粉的豌豆作为材料。自然条件下豌豆大多数是纯合子,主要原因是( )
A.杂合子豌豆的繁殖能力低B.豌豆的基因突变具有可逆性
C.豌豆的性状大多数是隐性性状D.豌豆连续自交,杂合子比例逐渐减小
43.D
【分析】连续自交可以提高纯合子的纯合度。
【详解】孟德尔杂交试验选择了严格自花授粉的豌豆作为材料,而连续自交可以提高纯合子的纯合度,因此,自然条件下豌豆经过连续数代严格自花授粉后,大多数都是纯合子,D正确。
故选D。
44.(2022·天津)染色体架起了基因和性状之间的桥梁。有关叙述正确的是( )
A.性状都是由染色体上的基因控制的
B.相对性状分离是由同源染色体上的等位基因分离导致的
C.不同性状自由组合是由同源染色体上的非等位基因自由组合导致的
D.可遗传的性状改变都是由染色体上的基因突变导致的
44.B
【分析】自由组合定律的实质是进行有性生殖的生物在进行减数分裂产生配子的过程中,非同源染色体上的非等位基因的分离或组合是互不干扰的,位于同源染色体的等位基因随同源染色体分离而分离,分别进入不同的配子中,随配子独立遗传给后代,同时位于非同源染色体的非等位基因进行自由组合。
【详解】A、细胞质基质中的基因也可以影响性状,性状不都是由染色体上的基因控制的,A错误;
B、等位基因控制相对性状,等位基因位于同源染色体上,同源染色体上等位基因的分离会导致相对性状的分离,B 正确;
C、不同性状自由组合是由非同源染色体的非等位基因进行自由组合导致的,C错误;
D、可遗传的性状改变可能是由染色体上的基因突变导致的,也可能是基因重组或者染色体变异引起的,D错误。
故选B。
45.(2022·山东)家蝇Y染色体由于某种影响断成两段,含s基因的小片段移接到常染色体获得XY'个体,不含s基因的大片段丢失。含s基因的家蝇发育为雄性,只含一条X染色体的雌蝇胚胎致死,其他均可存活且繁殖力相同。M、m是控制家蝇体色的基因,灰色基因M对黑色基因m为完全显性。如图所示的两亲本杂交获得F1,从F1开始逐代随机交配获得Fn。不考虑交换和其他突变,关于F1至Fn,下列说法错误的是( )
A.所有个体均可由体色判断性别
B.各代均无基因型为MM的个体
C.雄性个体中XY'所占比例逐代降低
D.雌性个体所占比例逐代降低
45.D
【分析】含s基因的家蝇发育为雄性,据图可知,s基因位于M基因所在的常染色体上,常染色体与性染色体之间的遗传遵循自由组合定律。
【详解】A、含有M的个体同时含有s基因,即雄性个体均表现为灰色,雌性个体不会含有M,只含有m,故表现为黑色,因此所有个体均可由体色判断性别,A正确;
B、含有Ms基因的个体表现为雄性,基因型为MsMs的个体需要亲本均含有Ms基因,而两个雄性个体不能杂交,B正确;
C、亲本雌性个体产生的配子为mX,雄性亲本产生的配子为XMs、Ms0、Xm、m0,子一代中只含一条X染色体的雌蝇胚胎致死,雄性个体为1/3XXY’(XXMsm)、1/3XY’(XMsm),雌蝇个体为1/3XXmm,把性染色体和常染色体分开考虑,只考虑性染色体,子一代雄性个体产生的配子种类及比例为3/4X、1/40,雌性个体产生的配子含有X,子二代中3/4XX、1/4X0;只考虑常染色体,子二代中1/2Msm、1/2mm,1/8mmX0致死,XXmm表现为雌性,所占比例为3/7,雄性个体3/7XXY’(XXMsm)、1/7XY’(XMsm),即雄性个体中XY'所占比例由1/2降到1/4,逐代降低,雌性个体所占比例由1/3变为3/7,逐代升高,C正确,D错误。
故选D。
46.(2022·湖南)果蝇的红眼对白眼为显性,为伴X遗传,灰身与黑身、长翅与截翅各由一对基因控制,显隐性关系及其位于常染色体或X染色体上未知。纯合红眼黑身长翅雌果蝇与白眼灰身截翅雄果蝇杂交,F1相互杂交,F2中体色与翅型的表现型及比例为灰身长翅:灰身截翅:黑身长翅:黑身截翅=9∶3∶3∶1。F2表现型中不可能出现( )
A.黑身全为雄性B.截翅全为雄性
C.长翅全为雌性D.截翅全为白眼
46.AC
【分析】假设控制红眼和白眼的基因用W、w表示,控制黑身和灰身的基因用A、a表示,控制长翅和截翅的基因用B、b表示,已知F2中灰身:黑身=3:1,长翅:截翅=3:1,可知灰身、长翅为显性性状,控制体色与翅型的基因遵循自由组合定律。
【详解】A、若控制黑身a的基因位于 X染色体上,只考虑体色,亲本基因型可写为XaXa、XAY,子二代可以出现XAXa、XaXa、XAY 、XaY,灰身:黑身=1:1,与题干不符;若控制黑身a的基因位于 常染色体上,后代表型与性别无关,故不会出现 黑身全为雄性,A符合题意;
B、若控制截翅的基因b位于X染色体上,只考虑翅型,亲本基因型可写为XBXB、XbY,子二代可以出现XBXB、XBXb、XBY 、XbY,即截翅全为雄性,B不符合题意;
C、若控制长翅的基因B位于X染色体上,只考虑翅型,亲本基因型可写为XBXB、XbY,子二代可以出现XBXB、XBXb、XBY 、XbY,即长翅有雌性也有雄性,C符合题意;
D、若控制截翅的基因b位于X染色体上,考虑翅型和眼色,亲本基因型可写为XBWXBW、XbwY,子二代可以出现XBWXBW、XBWXbw、XBWY 、XbwY,即截翅全为白眼,D不符合题意。
故选AC。
47.(2022·山东)某两性花二倍体植物的花色由3对等位基因控制,其中基因A控制紫色,a无控制色素合成的功能。基因B控制红色,b控制蓝色。基因I不影响上述2对基因的功能,但i纯合的个体为白色花。所有基因型的植株都能正常生长和繁殖,基因型为A_B_I_和A_bbI_的个体分别表现紫红色花和靛蓝色花。现有该植物的3个不同纯种品系甲、乙、丙,它们的花色分别为靛蓝色、白色和红色。不考虑突变,根据表中杂交结果,下列推断正确的是( )
A.让只含隐性基因的植株与F2测交,可确定F2中各植株控制花色性状的基因型
B.让表中所有F2的紫红色植株都自交一代,白花植株在全体子代中的比例为1/6
C.若某植株自交子代中白花植株占比为1/4,则该植株可能的基因型最多有9种
D.若甲与丙杂交所得F1自交,则F2表型比例为9紫红色∶3靛蓝色∶3红色∶1蓝色
47.BC
【分析】题意分析,基因型为A_B_I_和A_bbI_的个体分别表现紫红色花和靛蓝色花,基因型为aaB_I_表现为红色,_ _ _ _ii表现为白色。杂交组合一中F2的性状分离比为紫红色∶靛蓝色∶白色=9∶3∶4,为9∶3∶3∶1的变式,说明相关的两对等位基因的遗传符合基因自由组合定律,同理根据乙、丙杂交结果,也说明相关的等位基因的遗传符合基因自由组合定律。根据F2中性状表现确定亲本甲、乙和丙的基因型依次为AAbbII、AABBii,aaBBII。
【详解】A、当植株是白花时候,其基因型为_ _ _ _ii,与只含隐性基因的植株与F2测交仍然是白花,无法鉴别它的具体的基因型,A错误;
B、甲×乙杂交组合中F2的紫红色植株基因型为AABbIi:AABBIi:AABbII:AABBII=4:2:2:1。乙×丙杂交组合中F2的紫红色植株基因型为AaBBIi:AABBIi:AaBBII:AABBII=4:2:2:1。其中II:Ii=1:2所以白花植株在全体子代中的比例为2/3×1/4=1/6,B正确;
C、若某植株自交子代中白花植株占比为1/4,则亲本为(_ _ _ _Ii),则该植株可能的基因型最多有9种(3×3),C正确;
D、由于题中不能说明相关基因A/a和B/b是否在同一对同源染色体上,则可分为两种情况,第一种情况,当三对等位基因分别位于三对同源染色体上,甲与丙杂交所得F1的基因型为AaBbII,其自交的子二代的表现型比为紫红色(A_B_II):靛蓝色花(A_bbII):红色(aaB_II):蓝色(aabblI)=9:3:3:1;第二种情况,当A/a和B/b两对等位基因位于一对染色体上时,子二代的表现型比为紫红色(A aBbII):靛蓝色花(AAbbII):红色(aaBBII)=2:1:1,D错误。
故选BC。
48.(2022·福建)7S球蛋白是大豆最主要的过敏原蛋白,三种大豆脂氧酶Lx-1,2,3是大豆产生腥臭味的原因。大豆食品深加工过程中需要去除7S球蛋白和三种脂氧酶。科研人员为获得7S球蛋白与三种脂氧酶同时缺失的大豆新品种,将7S球蛋白缺失的大豆植株与脂氧酶完全缺失的植株杂交,获得F1种子。F1植株自交得到F2种子。对F1种子和F2种子的7S球蛋白和脂氧酶进行蛋白质电泳检测,不同表现型的电泳条带示意如下图。
注:图中黑色条带为抗原一抗体杂交带,表示相应蛋白质的存在。M泳道条带为相应标准蛋白所在位置,F1种子泳道的条带待填写。
根据电泳检测的结果,对F2种子表现型进行分类统计如下表。
回答下列问题:
(1)7S球蛋白缺失型属于 (填“显性”或“隐性”)性状。
(2)表中①②的表现型分别是 、 。脂氧酶 Lx—1,2,3分别由三对等位基因控制,在脂氧酶是否缺失的性状上,F2种子表现型只有四种,原因是 。
(3)在答题卡对应的图中画出F1种子表现型的电泳条带 。
(4)已知Lx基因和7S球蛋白基因独立遗传。图中第 泳道的种子表现型为7S球蛋白与三种脂氧酶同时缺失型,这些种子在F2中的比例是 。利用这些种子选择并获得稳定遗传种子的方法是 。
(5)为提高大豆品质,利用基因工程方法提出一个消除野生型大豆7S球蛋白过敏原的设想。
48.(1)显性
(2) Lx-1,2缺失型 Lx-3缺失型 控制Lx-1,2的基因在同一对同源染色体上并且不发生互换,控制Lx-3的基因位于另一对同源染色体上
(3)
(4) 4 3/64 将这些种子长成的植株自交,对单株所得的所有种子进行蛋白质电泳检测,若某植株所有种子均不出现7S球蛋白条带,则该植株的种子能稳定遗传
(5)敲除7S球蛋白基因/导入7S球蛋白的反义基因,使7S球蛋白不能合成
【分析】1、基因自由组合定律的实质是:位于非同源染色体上的非等位基因的分离或自由组合是互不干扰的;在减数分裂过程中,同源染色体上的等位基因彼此分离的同时,非同源染色体上的非等位基因自由组合。
2、分析电泳图时,可参考M泳道,与M泳道中相同蛋白质位于同一水平位置的,即表示能分离得到该蛋白质。
【详解】(1)由题意可知,将7S球蛋白缺失的大豆植株与脂氧酶完全缺失的植株杂交,获得F1种子,F1植株自交得到F2种子,由表中数据可知,F2种子中7S球蛋白缺失型与野生型的比例为3:1,可知7S球蛋白缺失型为显性性状。
(2)表中①②的表现型需结合杂交过程、表格中性状分离比及电泳条带分析,据电泳条带示意图可是,一共有四种类型:F2种子中泳道3和6表现为野生型,泳道4和5表现为Lx-1,2,3全缺失型,泳道1和8表现为Lx-1,2缺失型,泳道2和7表现为Lx-3缺失型,Lx-1,2始终表现在一起,说明控制脂氧酶Lx-1,2的基因位于一条染色体上,故图中的①②的表现型应为Lx-1,2缺失型、Lx-3缺失型;脂氧酶由三对等位基因控制,F2种子在脂氧酶的性状上表现型只有四种,结合表中四种表现型比例为9:3:3:1,说明控制Lx-1,2的两对等位基因在同一对同源染色体上并且不发生互换,控制Lx-3的一对等位基因位于另一对同源染色体上。
(3)根据题中的杂交育种过程分析,F1应为杂合子,表现出显性性状7S球蛋白缺失型及脂氧酶Lx-1,2,3野生型,电泳条带应为仅有Lx-1,2,3三条电泳条带,故可绘制电泳图如下:
(4)由电泳图可知,第4泳道没有电泳条带,说明其种子表现型为7S球蛋白缺失型与Lx-1,2,3全缺失型;由表格数据可知,7S球蛋白缺失型占3/4,Lx-1,2,3全缺失型占1/16,结合(1)结论,这些种子在F2中的比例是3/4×1/16=3/64;利用这些种子选择并获得稳定遗传种子的方法是:将这些种子长成的植株自交,对单株所得的所有种子进行蛋白质电泳检测,若某植株所有种子均不出现7S球蛋白条带,则该植株的种子能稳定遗传。
(5)利用基因工程方法,消除野生型大豆7S球蛋白条带过敏原,以提高大豆品质,可从7S球蛋白基因不存在或不表达方向思考,如敲除7S球蛋白基因或导入7S球蛋白基因的反义基因。
49.(2022·天津)α地中海贫血是一种常染色体遗传病,可由α2珠蛋白基因变异导致,常见变异类型有基因缺失型和碱基替换突变型。现发现一例患者,疑似携带罕见α2基因变异,对其家系α2基因进行分析。
①检测碱基替换突变,发现祖母不携带碱基替换突变;母亲的α2基因仅含一个单碱基替换突变,该变异基因可记录为“αW”。
②检测有无α2基因缺失,电泳结果如下图。
注:1.7kb条带表示有α2基因,1.4kb条带表示无α2基因
(1)将缺失型变异记录为“—”,正常α2基因记录为“α”,则祖母的基因型可记录为“—∕α”。仿此,母亲的基因型可记录为 。
(2)经鉴定,患者确携带一罕见α2基因变异,将该变异基因记录为“αX”,则其基因型可记录为“—∕αX”。αX属于 (缺失型∕非缺失型)变异。
(3)患者有一妹妹,经鉴定,基因型为“αX∕αW”,请在上图虚线框中画出其在基因缺失型变异检测中的电泳图谱 。
(4)患者还有一哥哥,未进行基因检测。他与基因型为“—∕αW”的女性结婚,生育一孩,理论上该孩基因型为“—∕αW”的概率为 。
49.(1)—∕αW(或αW∕—)
(2)非缺失型
(3)
(4)3/8
【分析】1、分离定律的实质:等位基因随同源染色体的分开而分离。作用时间:有性生殖形成配子时(减数第一次分裂的后期)。适用范围:①进行有性生殖的真核生物;②细胞核内染色体上的基因;③一对等位基因控制的一对相对性状的遗传。
2、基因突变包括碱基对的增添、缺失、替换。
【详解】(1)由遗传图谱可知,祖母含有1.7kb表明有α2基因,还有1.4kb的条带,表明无α2基因,则为缺失型变异,记为—/α,而母亲也含有1.7kb和1.4kb,但是母亲含有一个单碱基替换突变,所以基因型记录为—∕αW(或αW∕—)。
(2)正常基因标记为α,如果缺失α2基因,则为—,所以αX属于碱基替换突变,而非缺失变异,所以属于非缺失型变异。
(3)由于妹妹基因型为αX∕αW,则证明有两个α2基因,所以没有缺失型变异,有α2基因则只有1.7kb的条带,没有1.4kb的条带,如下图所示。
(4)患者基因型为—∕αX,妹妹基基因型为αX∕αW,父亲有1.4kb的条带,则夫亲基因型为—∕αX,母亲基因型已知,为—∕αW,那么哥哥可能的基因型及比例为—∕—:—∕αX:—∕αW:αX∕αW=1:1:1:1,则配子比例为:—:αX:αW=2:1:1,若与—∕αW的女性婚配,则该女性产生的配子比例为—:αW=1:1,那么二者产生—∕αW的概率为
50.(2022·江苏)大蜡螟是一种重要的实验用尾虫,为了研究大蜡螟幼虫体色遗传规律。科研人员用深黄、灰黑、白黄3种体色的品系进行了系列实验,正交实验数据如下表(反交实验结果与正交一致)。请回答下列问题。
表1深黄色与灰黑色品系杂交实验结果
(1)由表1可推断大蜡螟幼虫的深黄体色遗传属于 染色体上 性遗传。
(2)深黄、灰黑、白黄基因分别用Y、G、W表示,表1中深黄的亲本和F1个体基因型分别是 ,表2、表3中F1基因型分别是 。群体中Y、G、W三个基因位于一对同源染色体。
(3)若从表2中选取黄色(YW)雌、雄个体各50只和表3中选取黄色(GW)雌、雄个体各50只,进行随机杂交,后代中黄色个体占比理论上为 。
表2深黄色与白黄色品系杂交实验结果
表3灰黑色与白黄色品系杂交实验结果
(4)若表1、表2、表3中深黄(YY♀、YG♀♂)和黄色(YW♀♂、GW♀♂)个体随机杂交,后代会出现 种表现型和 种基因型。
(5)若表1中两亲本的另一对同源染色体上存在纯合致死基因S和D(两者不发生交换重组),基因排列方式为 ,推测F1互交产生的F2深黄与灰黑的比例为 ;在同样的条件下,子代的数量理论上是表1中的 。
50.(1) 常 显
(2) YY、YG YW、GW
(3)50%/1/2
(4) 4 6
(5) 3∶1 50%/1/2
【分析】正反交常用来判断基因的位置,若正反交的结果相同,则基因位于常染色体上,若正反交结果不同,其中一组的子代表型与性别有关,则基因位于性染色体上。
【详解】(1)一对表现为相对性状的亲本杂交,子一代表现的性状为显性性状,深黄(P)♀×灰黑(P)♂,F1表现为深黄色,所以深黄色为显性性状。深黄(F1)♀×深黄(F1)♂,后代深黄∶灰黑≈3∶1,根据题意,反交实验结果与该正交实验结果相同,说明大蜡螟幼虫的深黄体色遗传属于常染色体上显性遗传。
(2)根据表1深黄(P)♀×灰黑(P)♂,F1表现为深黄色,可知亲本深黄为显性纯合子,基因型为YY,亲本灰黑的基因型为GG,则F1个体的基因型为YG,表2中深黄(P)♀×白黄(P)♂,子代只有黄色,可知深黄的基因型为YY,白黄的基因型为WW,子一代基因型为YW,表现为黄。表3中灰黑(P)♀×白黄(P)♂,子代只有黄色,则灰黑的基因型为GG,白黄的基因型为WW,故子一代基因型为GW。Y、G、W三个基因控制一种性状,因此位于一对同源染色体上。
(3)从表2中选取黄色(YW)雌、雄个体各50只和表3中选取黄色(GW)雌、雄个体各50只,进行随机杂交,故雌性中YW:GW=1:1,产生的雌 W=1:1:2,雄性中W:GW=1:1,产生的雄配子为Y:个W=1:1:2,故黄色个体(YW、GW占比为。
(4)表1深黄色基因型为YY和YG,表2中黄色个体的基因型为YW,表3中黄色的基因型为GW,表1、表2、表3中深黄和黄色个体随机杂交,即YY、YG、YW和GW随机杂交,则该群体产生的配子类型为Y、G、W,子代YY、YG表现为深黄色,YW、GW表现为黄色,GG表现为灰黑色,WW表现为白黄色,故后代会出现4种表型和6种基因型。
(5)表1的子一代基因型为YG,若两亲本的另一对同源染色体上存在纯合致死基因S和D(两者不发生交换重组),基因的排列方式为, 则子一代基因型为YGDS,互交后代基因型为Y_DD(3/4×1/4)、Y_DS(3/4×1/2)、Y_SS(3/4×1/4),GGDD(1/4×1/4)、GGDS(1/4×1/2)、GGSS(1/4×1/4),根据DD、SS纯合致死,所以F2深黄与灰黑的比例为3∶1,由于DS占1/2,所以在同样的条件下,子代的数量理论上是表1中的1/2。
51.(2022·北京)番茄果实成熟涉及一系列生理生化过程,导致果实颜色及硬度等发生变化。果实颜色由果皮和果肉颜色决定。为探究番茄果实成熟的机制,科学家进行了相关研究。
(1)果皮颜色由一对等位基因控制。果皮黄色与果皮无色的番茄杂交的F1果皮为黄色,F1自交所得F2果皮颜色及比例为 。
(2)野生型番茄成熟时果肉为红色。现有两种单基因纯合突变体,甲(基因A突变为a)果肉黄色,乙(基因B突变为b)果肉橙色。用甲、乙进行杂交实验,结果如下图1。据此,写出F2中黄色的基因型: 。
(3)深入研究发现,成熟番茄的果肉由于番茄红素的积累而呈红色,当番茄红素量较少时,果肉呈黄色,而前体物质2积累会使果肉呈橙色,如下图2。上述基因A、B以及另一基因H均编码与果肉颜色相关的酶,但H在果实中的表达量低。根据上述代谢途径,aabb中前体物质2积累、果肉呈橙色的原因是 。
(4)有一果实不能成熟的变异株M,果肉颜色与甲相同,但A并未突变,而调控A表达的C基因转录水平极低。C基因在果实中特异性表达,敲除野生型中的C基因,其表型与M相同。进一步研究发现M中C基因的序列未发生改变,但其甲基化程度一直很高。推测果实成熟与C基因甲基化水平改变有关。欲为此推测提供证据,合理的方案包括 ,并检测C的甲基化水平及表型。
①将果实特异性表达的去甲基化酶基因导入M
②敲除野生型中果实特异性表达的去甲基化酶基因
③将果实特异性表达的甲基化酶基因导入M
④将果实特异性表达的甲基化酶基因导入野生型
51.(1)黄色∶无色=3∶1
(2)aaBB、aaBb
(3)基因A突变为a,但果肉细胞中的基因H仍表达出少量酶H,持续生成前体物质2;基因B突变为b,前体物质2无法转变为番茄红素
(4)①②④
【分析】1、基因分离定律的实质是:在杂合体的细胞中,位于一对同源染色体的等位基因,具有一定的独立性;在减数分裂形成配子的过程中,等位基因会随同源染色体的分开而分离,分别进入两个配子中,独立的随配子遗传给后代。
2、基因的自由组合定律的实质是:位于非同源染色体上的非等位基因的分离或组合是互不干扰的;在减数分裂过程中,同源染色体上的等位基因彼此分离的同时,非同源染色体上的非等位基因自由组合。
3、甲、乙为两种单基因纯合突变体,甲(基因A突变为a)果肉黄色,乙(基因B突变为b)果肉橙色。由图1可知,F2比值约为为9:3:4,F1基因型为AaBb,红色基因型为A_B_,黄色为aaB_,橙色为A_bb、aabb,甲乙基因型分别为aaBB、AAbb。
【详解】(1)果皮黄色与果皮无色的番茄杂交的F1果皮为黄色,说明黄色是显性性状,F1为杂合子,则F1自交所得F2果皮颜色及比例为黄色∶无色=3∶1。
(2)由图可知,F2比值约为为9:3:4,说明F1基因型为AaBb,则F2中黄色的基因型aaBB、aaBb。
(3)由题意和图2可知,成熟番茄的果肉由于番茄红素的积累而呈红色,当番茄红素量较少时,果肉呈黄色,而前体物质2积累会使果肉呈橙色,则存在A或H,不在B基因时,果肉呈橙色。因此,aabb中前体物质2积累、果肉呈橙色的原因是基因A突变为a,但果肉细胞中的基因H仍表达出少量酶H,持续生成前体物质2;基因B突变为b,前体物质2无法转变为番茄红素。
(4)C基因表达的产物可以调控A的表达,变异株M中C基因的序列未发生改变,但其甲基化程度一直很高,欲检测C的甲基化水平及表型,可以将果实特异性表达的去甲基化酶基因导入M,使得C去甲基化,并检测C的甲基化水平及表型;或者敲除野生型中果实特异性表达的去甲基化酶基因,检测野生型植株C的甲基化水平及表型,与突变植株进行比较;也可以将果实特异性表达的甲基化酶基因导入野生型,检测野生型C的甲基化水平及表型。而将果实特异性表达的甲基化酶基因导入M无法得到果实成熟与C基因甲基化水平改变有关,故选①②④。
52.(2022·浙江)某种昆虫野生型为黑体圆翅,现有3个纯合突变品系,分别为黑体锯翅、灰体圆翅和黄体圆翅。其中体色由复等位基因A1/A2/A3控制,翅形由等位基因B/b控制。为研究突变及其遗传机理,用纯合突变品系和野生型进行了基因测序与杂交实验。回答下列问题:
(1)基因测序结果表明,3个突变品系与野生型相比,均只有1个基因位点发生了突变,并且与野生型对应的基因相比,基因长度相等。因此,其基因突变最可能是由基因中碱基对发生 导致。
(2)研究体色遗传机制的杂交实验,结果如表1所示:
表1
注:表中亲代所有个体均为圆翅纯合子。
根据实验结果推测,控制体色的基因A1(黑体)、A2(灰体)和A3(黄体)的显隐性关系为 (显性对隐性用“>”表示),体色基因的遗传遵循 定律。
(3)研究体色与翅形遗传关系的杂交实验,结果如表2所示:
表2
根据实验结果推测,锯翅性状的遗传方式是 ,判断的依据是 。
(4)若选择杂交Ⅲ的F2中所有灰体圆翅雄虫和杂交Ⅴ的F2中所有灰体圆翅雌虫随机交配,理论上子代表现型有 种,其中所占比例为2/9的表现型有哪几种? 。
(5)用遗传图解表示黑体锯翅雌虫与杂交Ⅲ的F1中灰体圆翅雄虫的杂交过程。
52.(1)替换
(2) A2>A3>A1 分离
(3) 伴X染色体隐性遗传 杂交V的母本为锯翅,父本为圆翅,F1的雌虫全为圆翅,雄虫全为锯翅
(4) 6 灰体圆翅雄虫和灰体锯翅雄虫
(5)
【分析】根据题干信息可知,控制体色的A1/ A2/ A3是复等位基因,符合基因的分离定律,并且由表1的F1和F2雌雄个体表现型一致,可知控制体色的基因位于常染色体上。只看翅型,从表2的组合V,F1的雌虫全为圆翅,雄虫全为锯翅,性状与性别相关联,可知控制翅型的基因位于X染色体上,所以控制体色和控制翅型的基因符合基因的自由组合定律。
【详解】(1)由题干信息可知,突变的基因 “与野生型对应的基因相比长度相等”,基因突变有碱基的增添、缺失和替换三种类型,突变后基因长度相等,可判定是碱基的替换导致。
(2)由杂交组合Ⅰ的F1可知,黄体(A3)对黑体(A1)为显性;由杂交组合Ⅱ可知,灰体(A2)对黑体(A1)为显性,由杂交组合Ⅲ可知,灰体(A2)对黄体(A3)为显性,所以三者的显隐性关系为黄体对黑体为显性,灰体对黄体对黑体为显性,即A2>A3>A1,由题意可知三个体色基因为复等位基因,根据等位基因概念“位于同源染色体上控制相对性状的基因”可知,体色基因遵循基因分离定律。
(3)分析杂交组合V,母本为锯翅,父本为圆翅,F1的雌虫全为圆翅,雄虫全为锯翅,性状与性别相关联,可知控制锯翅的基因是隐性基因,并且在X染色体上,所以锯翅性状的遗传方式是伴X染色体隐性遗传。
(4)表1中亲代所有个体均为圆翅纯合子,杂交组合Ⅲ的亲本为灰体(基因型A2A2)和黄体(基因型A3A3),F1的灰体基因型为A2A3,雌雄个体相互交配,子代基因型是A2A2(灰体):A2A3(灰体):A3A3(黄体)=1:2:1,所以杂交组合Ⅲ中F2的灰体圆翅雄虫基因型为1/3 A2A2XBY和2/3 A2A3XBY;杂交组合Ⅴ中,只看体色这对相对性状,因为F1只有一种表现型,故亲本为A1A1 A2A2,F1基因型为A1A2,雌雄个体相互交配,F2基因型为A1A1(黑体):A1A2(灰体):A2A2(灰体)=1:2:1;只看杂交组合Ⅴ中关于翅型的性状,亲本为XbXbXBY,F1基因型为XBXb,XbY,F1雌雄个体相互交配,F2的圆翅雌虫的基因型为XBXb,所以杂交组合Ⅴ的F2的灰体圆翅雌虫基因型为1/3 A2A2XBXb,2/3 A1A2 XBXb。控制体色和翅型的基因分别位于常染色体和X染色体,符合自由组合定律,可先按分离定律分别计算,再相乘,所以杂交组合Ⅲ中F2的灰体圆翅雄虫和杂交组合Ⅴ的F2的灰体圆翅雌虫随机交配,只看体色,A2A2、A2A3和A2A2、 A1A2随机交配,雄配子是1/3A3、2/3A2,雌配子是1/3A1、2/3A2,子代基因型为4/9 A2A2(灰体)、2/9 A2A3(灰体)、2/9 A1A2(灰体)、1/9 A1A3(黄体),可以出现灰体(占8/9)和黄体(占1/9)2种体色;只看翅型,XBY与XBXb杂交,子代基因型为1/4XBXB、1/4XBXb、1/4XBY、1/4XbY,雌性只有圆翅1种表现型,雄性有圆翅和锯翅2种表现型,所以子代的表现型共有2×3=6种。根据前面所计算的子代表现型,2/9=8/9(灰体)×1/4(圆翅雄虫或锯翅雄虫),故所占比例为2/9的表现型有灰体圆翅雄虫和灰体锯翅雄虫。
(5)黑体锯翅雌虫的基因型为A1A1XbXb,由(4)解析可知,杂交组合Ⅲ的F1灰体雄虫基因型为A2A3,所以灰体圆翅雄虫的基因型为A2A3XBY,二者杂交的遗传图解如下:
53.(2022·全国)玉米是我国重要的粮食作物。玉米通常是雌雄同株异花植物(顶端长雄花序,叶腋长雌花序),但也有的是雌雄异株植物。玉米的性别受两对独立遗传的等位基因控制,雌花花序由显性基因B控制,雄花花序由显性基因T控制,基因型bbtt个体为雌株。现有甲(雌雄同株)、乙(雌株)、丙(雌株)、丁(雄株)4种纯合体玉米植株。回答下列问题。
(1)若以甲为母本、丁为父本进行杂交育种,需进行人工传粉,具体做法是 。
(2)乙和丁杂交,F1全部表现为雌雄同株;F1自交,F2中雌株所占比例为 ,F2中雄株的基因型是 ;在F2的雌株中,与丙基因型相同的植株所占比例是 。
(3)已知玉米籽粒的糯和非糯是由1对等位基因控制的相对性状。为了确定这对相对性状的显隐性,某研究人员将糯玉米纯合体与非糯玉米纯合体(两种玉米均为雌雄同株)间行种植进行实验,果穗成熟后依据果穗上籽粒的性状,可判断糯与非糯的显隐性。若糯是显性,则实验结果是 ;若非糯是显性,则实验结果是 。
53.(1)对母本甲的雌花花序进行套袋,待雌蕊成熟时,采集丁的成熟花粉,撒在甲的雌蕊柱头上,再套上纸袋。
(2) 1/4 bbTT、bbTt 1/4
(3) 糯性植株上全为糯性籽粒,非糯植株上既有糯性籽粒又有非糯籽粒 非糯性植株上只有非糯籽粒,糯性植株上既有糯性籽粒又有非糯籽粒
【分析】雌花花序由显性基因B控制,雄花花序由显性基因T控制,基因型bbtt个体为雌株、甲(雌雄同株)、乙(雌株)、丙(雌株)、丁(雄株),可推断出甲的基因型为BBTT,乙、丙基因型可能为BBtt或bbtt,丁的基因型为bbTT。
【详解】(1)杂交育种的原理是基因重组,若甲为母本,丁为父本杂交,因为甲为雌雄同株异花植物,所以在花粉未成熟时需对甲植株雌花花序套袋隔离,等丁的花粉成熟后再通过人工授粉把丁的花粉传到甲的雌蕊柱头后,再套袋隔离。
(2)根据分析及题干信息“乙和丁杂交,F1全部表现为雌雄同株”,可知乙基因型为BBtt,丁的基因型为bbTT,F1基因型为BbTt,F1自交F2基因型及比例为9B_T_(雌雄同株):3B_tt(雌株):3bbT_(雄株):1bbtt(雌株),故F2中雌株所占比例为1/4,雄株的基因型为bbTT、bbTt,雌株中与丙基因型相同的比例为1/4。
(3)假设糯和非糯这对相对性状受A/a基因控制,因为两种玉米均为雌雄同株植物,间行种植时,既有自交又有杂交。若糯性为显性,基因型为AA,非糯基因型为aa,则糯性植株无论自交还是杂交,糯性植株上全为糯性籽粒,非糯植株杂交子代为糯性籽粒,自交子代为非糯籽粒,所以非糯植株上既有糯性籽粒又有非糯籽粒。同理,非糯为显性时,非糯性植株上只有非糯籽粒,糯性植株上既有糯性籽粒又有非糯籽粒。
54.(2022·海南)家蚕是二倍体生物(2n=56),雌、雄个体性染色体组成分别是ZW、ZZ。某研究所在野生家蚕资源调查中发现了一些隐性纯合突变体。这些突变体的表型、基因及基因所在染色体见表。回答下列问题。
(1)幼蚕巧克力色的控制基因位于性染色体上,该性状的遗传总是和性别相关联,这种现象称为 。
(2)表中所列的基因,不能与b基因进行自由组合的是 。
(3)正常情况下,雌家蚕的1个染色体组含有 条染色体,雌家蚕处于减数分裂Ⅱ后期的细胞含有 条W染色体。
(4)幼蚕不抗浓核病(D)对抗浓核病(d)为显性,黑色(E)对巧克力色(e)为显性。为鉴定一只不抗浓核病黑色雄性幼蚕的基因型,某同学将其饲养至成虫后,与若干只基因型为ddZeW的雌蚕成虫交配,产生的F1幼蚕全部为黑色,且不抗浓核病与抗浓核病个体的比例为1∶1,则该雄性幼蚕的基因型是 。
(5)家蚕的成虫称为家蚕蛾,已知家蚕蛾有鳞毛和无鳞毛这对相对性状受一对等位基因控制。现有纯合的有鳞毛和无鳞毛的家蚕蛾雌、雄个体若干只,设计实验探究控制有鳞毛和无鳞毛的基因是位于常染色体上还是Z染色体上(不考虑Z、W同源区段),并判断有鳞毛和无鳞毛的显隐性。要求简要写出实验思路、预期结果及结论。
54.(1)伴性遗传
(2)a
(3) 28 0或2
(4)DdZEZE
(5)实验思路:让纯合的有鳞毛和无鳞毛的家蚕蛾雌、雄个体进行正反交实验,得到F1,观察并统计F1个体的表现型及比例。预期结果及结论:若正反结果只出现一种性状,则表现出来的性状为显性性状,且控制有鳞毛和无鳞毛的基因是位于常染色体上;若正反交结果不同,则控制有鳞毛和无鳞毛的基因是位于Z染色体上,且F1中雄性个体表现出的性状为显性性状。
【分析】1、位于性染色体上的基因控制的性状在遗传上总是和性别相关联,这种现象叫作伴性遗传。
2、性别决定是指雌雄异体的生物决定性别的方式。性别决定的方式常见的有XY型和ZW型两种。
【详解】(1)位于性染色体上的基因控制的性状在遗传上总是和性别相关联,这种现象叫作伴性遗传。
(2)a与b基因都位于12号染色体上,位于同一对染色体上的基因不能发生自由组合。
(3)家蚕是二倍体生物(2n=56),正常情况下,雌家蚕的1个染色体组含有28条染色体,减数分裂Ⅱ后期的细胞中染色体着丝粒分裂,含有W染色体的条数为0或2。
(4)该只不抗浓核病黑色雄性幼蚕与若干只基因型为ddZeW的雌蚕成虫交配,产生的F1幼蚕全部为黑色,说明该雄性关于该性状的基因型为ZEZE。且F1中不抗浓核病与抗浓核病个体的比例为1∶1,说明该雄性关于该性状的基因型为Dd,综上分析雄性幼蚕的基因型是DdZEZE。
(5)需要通过实验来探究控制有鳞毛和无鳞毛的基因是位于常染色体上还是Z染色体上(不考虑Z、W同源区段),但由于不知道显隐关系,可以利用正反交实验来探究。
实验思路:让纯合的有鳞毛和无鳞毛的家蚕蛾雌、雄个体进行正反交实验,得到F1,观察并统计F1个体的表现型及比例(假设相关基因为A和a)。
预期结果及结论:若控制有鳞毛和无鳞毛的基因是位于常染色体上,正反交分别为AA×aa、aa×AA,其子一代基因型都为Aa,只出现一种性状,且子一代表现出来的性状为显性性状;若有鳞毛和无鳞毛的基因是位于Z染色体上,正反交分别为ZAZA×ZaW(后代雌雄全为显性性状)、ZaZa×ZAW(后代雄全为显性性状,雌性全为隐性性状),则正反交结果不同,且F1中雄性个体表现出的性状为显性性状。
55.(2022·广东)《诗经》以“蚕月条桑”描绘了古人种桑养蚕的劳动画面,《天工开物》中“今寒家有将早雄配晚雌者,幻出嘉种”,表明我国劳动人民早已拥有利用杂交手段培有蚕种的智慧,现代生物技术应用于蚕桑的遗传育种,更为这历史悠久的产业增添了新的活力。回答下列问题:
(1)自然条件下蚕采食桑叶时,桑叶会合成蛋白醇抑制剂以抵御蚕的采食,蚕则分泌更多的蛋白酶以拮抗抑制剂的作用。桑与蚕相互作用并不断演化的过程称为 。
(2)家蚕的虎斑对非虎斑、黄茧对白茧、敏感对抗软化病为显性,三对性状均受常染色体上的单基因控制且独立遗传。现有上述三对基因均杂合的亲本杂交,F1中虎斑、白茧、抗软化病的家蚕比例是 ;若上述杂交亲本有8对,每只雌蚕平均产卵400枚,理论上可获得 只虎斑、白茧、抗软化病的纯合家蚕,用于留种。
(3)研究小组了解到:①雄蚕产丝量高于雌蚕;②家蚕的性别决定为ZW型;③卵壳的黑色(B)和白色(b)由常染色体上的一对基因控制;④黑壳卵经射线照射后携带B基因的染色体片段可转移到其他染色体上且能正常表达。为达到基于卵壳颜色实现持续分离雌雄,满足大规模生产对雄蚕需求的目的,该小组设计了一个诱变育种的方案。下图为方案实施流程及得到的部分结果。
统计多组实验结果后,发现大多数组别家蚕的性别比例与I组相近,有两组(Ⅱ、Ⅲ)的性别比例非常特殊。综合以上信息进行分析:
①Ⅰ组所得雌蚕的B基因位于 染色体上。
②将Ⅱ组所得雌蚕与白壳卵雄蚕(bb)杂交,子代中雌蚕的基因型是 (如存在基因缺失,亦用b表示)。这种杂交模式可持续应用于生产实践中,其优势是可在卵期通过卵壳颜色筛选即可达到分离雌雄的目的。
③尽管Ⅲ组所得黑壳卵全部发育成雄蚕,但其后代仍无法实现持续分离雌雄,不能满足生产需求,请简要说明理由 。
55.(1)协同进化
(2) 3/64 50
(3) 常 bbZWB Ⅲ组所得黑壳卵雄蚕为杂合子,与白壳卵雌蚕杂交,后代的黑壳卵和白壳卵中均既有雌性又有雄性,无法通过卵壳颜色区分性别
【分析】家蚕的性别决定方式是ZW型,雌蚕的性染色体组成是ZW,雄蚕的性染色体组成是ZZ。
【详解】(1)不同物种之间、生物与无机环境之间在相互影响中不断进化和发展,这就是协同进化。
(2)由题意可知,三对性状均受常染色体上的单基因控制且独立遗传,即符合自由组合定律,将三对基因均杂合的亲本杂交,可先将三对基因分别按照分离定律计算,再将结果相乘,即F1各对性状中,虎斑个体占3/4,白茧个体占1/4,抗软化病个体占1/4,相乘后F1中虎斑、白茧、抗软化病的家蚕比例是3/4×1/4×1/4=3/64。若上述杂交亲本有8对,每只雌蚕平均产卵400枚,总产卵数为8×400=3200枚,其中虎斑、白茧、抗软化病的纯合家蚕占1/4×1/4×1/4=1/64,即3200×1/64=50只。
(3)分析题意和图示方案可知,黑卵壳经射线照射后,携带B基因的染色体片段转移到其他染色体上且能正常表达,转移情况可分为三种,即携带B基因的染色体片段未转移或转移到常染色体上、转移到Z染色体上或转移到W染色体上。将诱变孵化后挑选的雌蚕作为亲本与雄蚕(bb)杂交,统计子代的黑卵壳孵化后雌雄家蚕的数目,结合图中的三组结果分析,Ⅰ组黑卵壳家蚕中雌雄比例接近1:1,说明该性状与性别无关,即携带B基因的染色体片段未转移或转移到了常染色体上;Ⅱ组黑卵壳家蚕全为雌性,说明携带B基因的染色体片段转移到了W染色体上;Ⅲ组黑卵壳家蚕全为雄性,说明携带B基因的染色体片段转移到了Z染色体上。
①由以上分析可知,Ⅰ组携带B基因的染色体片段未转移或转移到了常染色体上,即所得雌蚕的B基因位于常染色体上。
②由题意可知,如存在基因缺失,亦用b表示。Ⅱ组携带B基因的染色体片段转移到了W染色体上,亲本雌蚕的基因型为bbZWB,与白卵壳雄蚕bbZZ杂交,子代雌蚕的基因型为bbZWB(黑卵壳),雄蚕的基因型为bbZZ(白卵壳),可以通过卵壳颜色区分子代性别。将子代黑卵壳雌蚕继续杂交,后代类型保持不变,故这种杂交模式可持续应用于生产实践中。
③由题意分析可知,如存在基因缺失,亦用b表示。Ⅲ组携带B基因的染色体片段转移到了Z染色体上,亲本雌蚕的基因型为bbZBW,与白卵壳雄蚕bbZZ杂交,子代雌蚕的基因型为bbZW(白卵壳),雄蚕的基因型为bbZBZ(黑卵壳)。再将黑壳卵雄蚕(bbZBZ)与白壳卵雌蚕(bbZW)杂交,子代为bbZBZ、bbZZ、bbZBW、bbZW,其后代的黑壳卵和白壳卵中均既有雌性又有雄性,无法通过卵壳颜色区分性别,故不能满足生产需求。
56.(2022·浙江)果蝇的正常眼和星眼受等位基因A、a控制,正常翅和小翅受等位基因B、b控制其中1对基因位于常染色体上。为进一步研究遗传机制,以纯合个体为材料进行了杂交实验,各组合重复多次,结果如下表。
回答下列问题:
(1)综合考虑A、a和B、b两对基因,它们的遗传符合孟德尔遗传定律中的 。组合甲中母本的基因型为 。果蝇的发育过程包括受精卵、幼虫、蛹和成虫四个阶段。杂交实验中,为避免影响实验结果的统计,在子代处于蛹期时将亲本 。
(2)若组合乙F1的雌雄个体随机交配获得F2,则F2中星眼小翅雌果蝇占 。果蝇的性染色体数目异常可影响性别,如XYY或XO为雄性,XXY为雌性。若发现组合甲F1中有1只非整倍体星眼小翅雄果蝇,原因是母本产生了不含 的配子。
(3)若有一个由星眼正常翅雌、雄果蝇和正常眼小翅雌、雄果蝇组成的群体,群体中个体均为纯合子。该群体中的雌雄果蝇为亲本,随机交配产生F1,F1中正常眼小翅雌果蝇占21/200、星眼小翅雄果蝇占49/200,则可推知亲本雄果蝇中星眼正常翅占 。
(4)写出以组合丙F1的雌雄果蝇为亲本杂交的遗传图解。 。
56.(1) 自由组合定律 AAXBXB 移除
(2) 3/16 X染色体
(3)7/10
(4)
【分析】分析题意可知,甲、乙组中星眼与正常眼杂交,子代全为星眼,说明星眼为显性,且性别与形状无关,A、a基因位于常染色体上;甲组中雌性正常翅与雄性小翅杂交,子代全为正常翅,乙组中雌性小翅与雄性正常翅杂交,子代中雌性为正常翅,雄性为小翅,说明该性状与性别相关联,位于X染色体上,且正常翅为显性。
【详解】(1)结合分析可知,A、a位于常染色体,而B、b位于X染色体,两对基因分别位于两对同源染色体,它们的遗传遵循自由组合定律;组合甲中母本为星眼正常翅,均为显性性状,且为纯合子,故基因型为AAXBXB;杂交实验中,为避免影响实验结果的统计,在子代处于蛹期时将亲本移除。
(2)组合乙为♀正常眼小翅(aaXbXb)×♂星眼正常翅(AAXBY),F1基因型为AaXBXb、AaXbY,F1的雌雄个体随机交配获得F2,则F2中星眼(A-)小翅雌果蝇(XbXb)占3/4×1/4=3/16;组合甲基因型为AAXBXB、aaXbY,F1基因型应为AaXBXb、AaXBY,若发现组合甲F1中有1只非整倍体星眼小翅雄果蝇,则该个体基因型可能为AaXbO。原因是母本产生了不含X染色体的配子。
(3)设亲本星眼正常翅雄果蝇在亲本雄果蝇中占比为m,则正常眼小翅雄果蝇在雄果蝇中占比为(1-m)。同理设亲本雌果蝇中正常眼小翅在雌果蝇中占比为n,则星眼正常翅雌果蝇占比为(1-n)。由题意可知,子代正常眼小翅雌果蝇占21/200,即为aaXbXb,1/2×aaXbXb×aaXbY=1/2(1-m)n=21/200,星眼小翅雄果蝇占49/200,即为AaXbY=1/2×AAXBY×aaXbXb=1/2mn=49/200。可算出n=7/10,1-m=3/10,则m=7/10,即亲本星眼正常翅雄果蝇在亲本雄果蝇中占比为7/10。
(4)组合丙的双亲基因型为aaXbXb×aaXBY,F1基因型为aaXBXb、aaXbY,F1的雌雄果蝇为亲本杂交的遗传图解为:
。
考点
三年考情(2022-2024)
命题趋势
考点1 分离定律
2024·北京、安徽、全国、广东、浙江、山东、江西、贵州、河北、甘肃
2023·海南、全国、重庆、北京、湖北、广东、山西、河北、山东、江苏、天津、辽宁、浙江
2022·重庆、海南、湖北、山东、浙江、天津、湖南、福建、江苏、北京、全国、广东
从近三年全国各地的高考试题来看,常出现的考点是分离定律和自由组合定律,此部分两大定律常结合命题,内容集中在非选择题部分考察。
考点2 自由组合定律
实验①:甲×正常雌果蝇→F1中直翅∶弯翅=7∶1,且雄果蝇群体中的直翅∶弯翅=3∶1
实验②:乙×正常雌果蝇→F1中直翅∶弯翅=3∶1,且直翅和弯翅群体中的雌雄比都是1∶1
组别
亲本杂交组合
F1的表型及比例。
甲
紫花矮茎黄粒×红花高茎绿粒
紫花高茎黄粒∶红花高茎绿粒∶紫花矮茎黄粒∶红花矮茎绿粒=1∶1∶1∶1
乙
锯齿叶黄粒×锯齿叶绿粒
全部为光滑叶黄粒
组别
杂交组合
Q基因表达情况
1
RRQQ(♀)×RRqq(♂)
表达
2
RRqq(♀)×RRQQ(♂)
不表达
3
rrQQ(♀)×RRqq(♂)
不表达
4
RRqq(♀)×rrQQ(♂)
不表达
组别
杂交组合
正常籽粒:小籽粒
5
F1(♂)×甲(♀)
3:1
6
F1(♀)×甲(♂)
1:1
组1
组2
组3
组4
未阻止表达
阻止表达
实验
杂交组合
表型
表型和比例
①
非圆深绿
非圆深绿︰非圆浅绿︰圆形深绿︰圆形浅绿=9︰3︰3︰1
②
非圆深绿
非圆深绿︰非圆绿条纹︰圆形深绿︰圆形绿条纹=9︰3︰3︰1
F2部分个体基因型
棕榈酸
(填“有”或“无”)
16-羟基棕榈酸
(填“有”或“无”)
颖壳蜡质
(填“有”或“无”)
Ccd2d2
有
①
无
CCDd2
有
有
②
表型
正交
反交
棕眼雄
6/16
3/16
红眼雄
2/16
5/16
棕眼雌
3/16
3/16
红眼雌
5/16
5/16
父亲
母亲
儿子
女儿
基因组成
A23A25B7B35C2C4
A3A24B8B44C5C9
A24A25B7B8C4C5
A3A23B35B44C2C9
P 灰体长刚毛♀ × 黑檀体短刚毛
↓
F1 灰体长刚毛
测交 F1灰体长刚毛 × 黑檀体短刚毛♀
↓
测交后代 灰体长刚毛 黑檀体短刚毛
1 : 1
P A1×A2
↓F1 野生型
P A2×A3
↓F1 突变型
P A1×A3
↓F1 野生型
P 截刚毛♀ × 正常刚毛
↓
F1 截刚毛♀ 截刚毛 正常刚毛
3 : 1 : 4
基因
子一代
子二代
…
A
%
46.9%
…
A-3
%
53.1%
…
实验
亲本
F1
F2
1
P1×P3
黑喙
9/16黑喙,3/16花喙(黑黄相间),4/16黄喙
2
P2×P3
灰羽
3/16黑羽,6/16灰羽,7/16白羽
F1表型
红色
长形
红色
椭圆形
红色
圆形
紫色
长形
紫色
椭圆形
紫色
圆形
白色
长形
白色
椭圆形
白色
圆形
比例
1
2
1
2
4
2
1
2
1
实验
杂交组合
F1表现型
F2表现型及分离比
①
甲×丙
不成熟
不成熟:成熟=3:1
②
乙×丙
成熟
成熟:不成熟=3:1
③
甲×乙
不成熟
不成熟:成熟=13:3
杂交组合
P
F1
F2
甲
紫红眼突变体、紫红眼突变体
直翅紫红眼
直翅紫红眼
乙
紫红眼突变体、野生型
直翅红眼
直翅红眼∶直翅紫红眼=3∶1
丙
卷翅突变体、卷翅突变体
卷翅红眼∶直翅红眼=2∶1
卷翅红眼∶直翅红眼=1∶1
丁
卷翅突变体、野生型
卷翅红眼∶直翅红眼=1∶1
卷翅红眼∶直翅红眼=2∶3
类型突变位点
①
②
③
④
⑤
I
+/+
+/-
+/+
+/-
-/-
Ⅱ
+/+
+/-
+/-
+/+
+/+
杂交组合
子代叶片边缘
①×②
光滑形
①×③
锯齿状
①×④
锯齿状
①×⑤
光滑形
②×⑥
锯齿状
杂交组合
F1表型
F2表型及比例
甲×乙
紫红色
紫红色∶靛蓝色∶白色=9∶3∶4
乙×丙
紫红色
紫红色∶红色∶白色=9∶3∶4
F2种子表现型
粒数
7S球蛋白
野生型
124
7S球蛋白缺失型
377
脂氧酶Lx-1,2,3
野生型
282
①
94
②
94
Lx-1,2,3全缺失型
31
杂交组合
子代体色
深黄
灰黑
深黄(P)♀×灰黑(P)♂
2113
0
深黄(F1)♀×深黄(F1)♂
1526
498
深黄(F1)♂×深黄(P)♀
2314
0
深黄(F1)♀×灰黑(P)♂
1056
1128
杂交组合
子代体色
深黄
黄
白黄
深黄(P)♀×白黄(P)♂
0
2357
0
黄(F1)♀×黄(F1)♂
514
1104
568
黄(F1)♂×深黄(P)♀
1327
1293
0
黄(F1)♀×白黄(P)♂
0
917
864
杂交组合
子代体色
灰黑
黄
白黄
灰黑(P)♀×白黄(P)♂
0
1237
0
黄(F1)♀×黄(F1)♂
754
1467
812
黄(F1)♂×灰黑(P)♀
1428
1342
0
黄(F1)♀×白黄(P)♂
0
1124
1217
杂交组合
P
F1
F2
♀
♂
♀
♂
♀
♂
Ⅰ
黑体
黄体
黄体
黄体
3黄体:1黑体
3黄体:1黑体
Ⅱ
灰体
黑体
灰体
灰体
3灰体:1黑体
3灰体:1黑体
Ⅲ
灰体
黄体
灰体
灰体
3灰体:1黄体
3灰体:1黄体
杂交组合
P
F1
F2
♀
♂
♀
♂
♀
♂
Ⅳ
灰体圆翅
黑体锯翅
灰体圆翅
灰体圆翅
6灰体圆翅:2黑体圆翅
3灰体圆翅:1黑体圆翅:3灰体锯翅:1黑体锯翅
Ⅴ
黑体锯翅
灰体圆翅
灰体圆翅
灰体锯翅
3灰体圆翅:1黑体圆翅:3灰体锯翅:1黑体锯翅
3灰体圆翅:1黑体圆翅:3灰体锯翅:1黑体锯翅
突变体表型
基因
基因所在染色体
第二隐性灰卵
a
12号
第二多星纹
b
12号
抗浓核病
d
15号
幼蚕巧克力色
e
Z
杂交组合
P
F1
♀
♂
♀
♂
甲
星眼正常翅
正常眼小翅
星眼正常翅
星眼正常翅
乙
正常眼小翅
星眼正常翅
星眼正常翅
星眼小翅
丙
正常眼小翅
正常眼正常翅
正常眼正常翅
正常眼小翅
三年(2022-2024)高考生物真题分类汇编(全国通用)专题18 基因工程(解析版): 这是一份三年(2022-2024)高考生物真题分类汇编(全国通用)专题18 基因工程(解析版),共58页。
三年(2022-2024)高考生物真题分类汇编(全国通用)专题16 发酵工程(解析版): 这是一份三年(2022-2024)高考生物真题分类汇编(全国通用)专题16 发酵工程(解析版),共35页。试卷主要包含了啤酒经酵母菌发酵酿制而成等内容,欢迎下载使用。
(全国通用)2013-2023年高考生物真题分项汇编专题07孟德尔两大遗传定律(学生版+教师版): 这是一份(全国通用)2013-2023年高考生物真题分项汇编专题07孟德尔两大遗传定律(学生版+教师版),文件包含全国通用2013-2023年高考生物真题分项汇编专题07孟德尔两大遗传定律解析版docx、全国通用2013-2023年高考生物真题分项汇编专题07孟德尔两大遗传定律学生版docx等2份试卷配套教学资源,其中试卷共73页, 欢迎下载使用。

