三年(2022-2024)高考生物真题分类汇编(全国通用)专题11 体液调节(解析版)
展开考点01 激素与激素调节
1.(2024·安徽)人在睡梦中偶尔会出现心跳明显加快、呼吸急促,甚至惊叫。如果此时检测这些人的血液,会发现肾上腺素含量明显升高。下列叙述错误的是( )
A.睡梦中出现呼吸急促和惊叫等生理活动不受大脑皮层控制
B.睡梦中惊叫等应激行为与肾上腺髓质分泌的肾上腺素有关
C.睡梦中心跳加快与交感神经活动增强、副交感神经活动减弱有关
D.交感神经兴奋促进肾上腺素释放进而引起心跳加快,属于神经-体液调节
1.A
【分析】自主神经系统:(1)概念:支配内脏、血管和腺体的传出神经,它们的活动不受意识支配,称为自主神经系统。(2)功能:当人体处于兴奋状态时,交感神经活动占据优势,心跳加快,支气管扩张,但胃肠的蠕动和消化腺的分泌活动减弱;当人处于安静状态时,副交感神经活动占据优势,此时,心跳减慢,但胃肠的蠕动和消化液的分泌会加强,有利于食物的消化和营养物质的吸收。
【详解】A、睡梦中出现呼吸急促和惊叫等生理活动受大脑皮层控制,A错误;
B、睡梦中惊叫属于应激行为,与肾上腺髓质分泌的肾上腺素有关,B正确;
C、交感神经的活动主要保证人体紧张状态时的生理需要,睡梦中心跳加快与交感神经活动增强、副交感神经活动减弱有关,C正确;
D、交感神经兴奋时,肾上腺髓质分泌的肾上腺素增加,可以提高机体的代谢水平,属于神经-体液调节,D正确。
故选A。
2.(2024·贵州)每当中午放学时、同学们结伴而行,有说有笑走进食堂排队就餐。回答下列问题。
(1)同学们看到喜欢吃的食物时、唾液的分泌就会增加,这一现象属于 (选填“条件”或“非条件”)反射。完成反射的条件有 。
(2)食糜进入小肠后,可刺激小肠黏膜释放的激素是 ,使胰液大量分泌。为验证该激素能促进胰腺大量分泌胰液,以健康狗为实验对象设计实验。写出实验思路 。
2.(1) 条件 需要完整的反射弧和适宜的刺激
(2) 促胰液素 1、剪取甲狗的一段小肠,刮取黏膜并用稀盐酸浸泡一段时间后,将其研磨液注入乙狗的静脉,观察实验现象;2、不用稀盐酸浸泡,直接将等量的甲狗小肠黏膜研磨液注入乙狗静脉,观察实验现象;3、直接将等量的稀盐酸注入乙狗静脉,观察实验现象。
【分析】反射分为条件或非条件反射,结构基础是反射弧;食糜可进入人的小肠,可刺激小肠黏膜分泌促胰液素,该物质通过体液运输作用于胰腺,引起胰腺分泌胰液。胰腺分泌胰液是离不开激素调节。
【详解】(1)同学们看到喜欢吃的食物时,唾液的分泌就会增加,这一现象属于条件反射,是后天形成的,完成反射的条件有需要经过完整的反射弧,不经过完整的反射弧引起的生理过程不认为是反射,还有是要有适宜的刺激,当刺激达到一定的强度时,才会引起反射;
(2)食糜进入小肠后,可刺激小肠黏膜释放的激素是促胰液素,该物质通过体液运输作用于胰腺,引起胰腺分泌胰液,这属于激素调节。为验证该激素能促进胰腺大量分泌胰液,以健康狗为实验对象设计实验,遵循对照原则,写出实验思路如下:准备相关实验材料,1、剪取甲狗的一段小肠,刮取黏膜并用稀盐酸浸泡一段时间后,将其研磨液注入乙狗的静脉,观察实验现象;2、不用稀盐酸浸泡,直接将等量的甲狗小肠黏膜研磨液注入乙狗静脉,观察实验现象;3、直接将等量的稀盐酸注入乙狗静脉,观察实验现象。综上所述,得出结论,促胰液素促进胰腺大量分泌胰液。
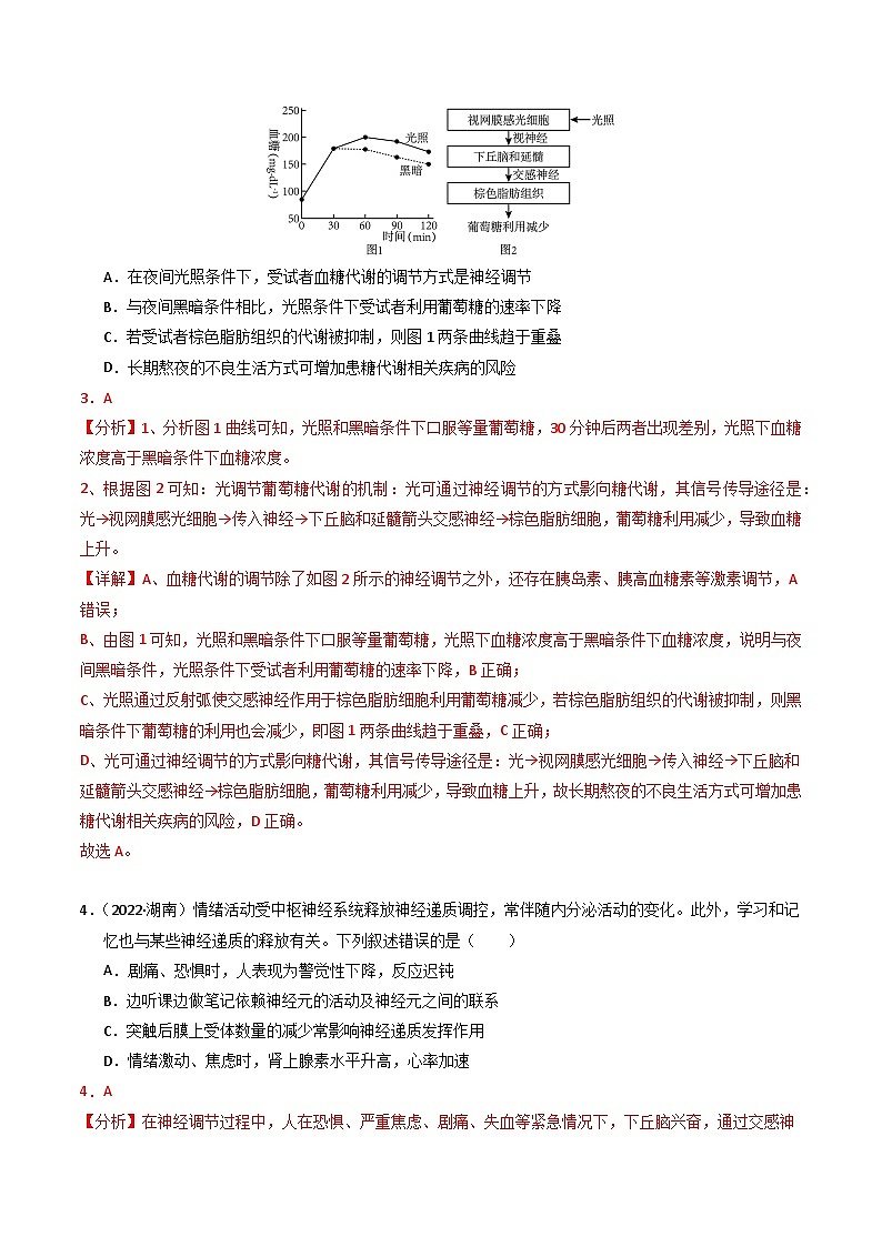
3.(2023·重庆)我国学者首次揭示了夜间光照影响血糖代谢的机制。健康受试者于夜间分别在某波长光照和黑暗条件下口服等量葡萄糖,然后在不同时间检测血糖水平(图1)。夜间光照影响血糖代谢的过程如图2所示。下列叙述错误的是( )
A.在夜间光照条件下,受试者血糖代谢的调节方式是神经调节
B.与夜间黑暗条件相比,光照条件下受试者利用葡萄糖的速率下降
C.若受试者棕色脂肪组织的代谢被抑制,则图1两条曲线趋于重叠
D.长期熬夜的不良生活方式可增加患糖代谢相关疾病的风险
3.A
【分析】1、分析图1曲线可知,光照和黑暗条件下口服等量葡萄糖,30分钟后两者出现差别,光照下血糖浓度高于黑暗条件下血糖浓度。
2、根据图2可知:光调节葡萄糖代谢的机制:光可通过神经调节的方式影向糖代谢,其信号传导途径是:光→视网膜感光细胞→传入神经→下丘脑和延髓箭头交感神经→棕色脂肪细胞,葡萄糖利用减少,导致血糖上升。
【详解】A、血糖代谢的调节除了如图2所示的神经调节之外,还存在胰岛素、胰高血糖素等激素调节,A错误;
B、由图1可知,光照和黑暗条件下口服等量葡萄糖,光照下血糖浓度高于黑暗条件下血糖浓度,说明与夜间黑暗条件,光照条件下受试者利用葡萄糖的速率下降,B正确;
C、光照通过反射弧使交感神经作用于棕色脂肪细胞利用葡萄糖减少,若棕色脂肪组织的代谢被抑制,则黑暗条件下葡萄糖的利用也会减少,即图1两条曲线趋于重叠,C正确;
D、光可通过神经调节的方式影向糖代谢,其信号传导途径是:光→视网膜感光细胞→传入神经→下丘脑和延髓箭头交感神经→棕色脂肪细胞,葡萄糖利用减少,导致血糖上升,故长期熬夜的不良生活方式可增加患糖代谢相关疾病的风险,D正确。
故选A。
4.(2022·湖南)情绪活动受中枢神经系统释放神经递质调控,常伴随内分泌活动的变化。此外,学习和记忆也与某些神经递质的释放有关。下列叙述错误的是( )
A.剧痛、恐惧时,人表现为警觉性下降,反应迟钝
B.边听课边做笔记依赖神经元的活动及神经元之间的联系
C.突触后膜上受体数量的减少常影响神经递质发挥作用
D.情绪激动、焦虑时,肾上腺素水平升高,心率加速
4.A
【分析】在神经调节过程中,人在恐惧、严重焦虑、剧痛、失血等紧急情况下,下丘脑兴奋,通过交感神经,其神经末梢会释放神经递质,作用于肾上腺髓质,促使肾上腺髓质细胞分泌肾上腺素。神经递质存在于突触前膜的突触小泡中,由突触前膜释放,进入突触间隙,作用于突触后膜上的特异性受体,引起下一个神经元兴奋或抑制。
【详解】A、人在剧痛、恐惧等紧急情况下,肾上腺素分泌增多,人表现为警觉性提高、反应灵敏、呼吸频率加快、心跳加速等特征,A错误;
B、边听课边做笔记是一系列的反射活动,需要神经元的活动以及神经元之间通过突触传递信息,B正确;
C、突触前膜释放的神经递质与突触后膜上特异性受体结合,引起突触后膜产生兴奋或抑制,突触后膜上受体数量的减少常影响神经递质发挥作用,C正确;
D、情绪激动、焦虑时,引起大脑皮层兴奋,进而促使肾上腺分泌较多的肾上腺素,肾上腺素能够促使人体心跳加快、血压升高、反应灵敏,D正确。
故选A。
5.(2024·江西)从炎热的室外进入冷库后,机体可通过分泌糖皮质激素调节代谢(如下图)以适应冷环境。综合激素调节的机制,下列说法正确的是( )
A.垂体的主要功能是分泌促肾上腺皮质激素
B.糖皮质激素在引发体内细胞代谢效应后失活
C.促肾上腺皮质激素释放激素也可直接作用于肾上腺
D.促肾上腺皮质激素释放激素与促肾上腺皮质激素的分泌都存在分级调节
5.B
【分析】分析题图可知:人体内存在“下丘脑—垂体—肾上腺皮质轴”,在肾上腺分泌糖皮质激素的过程中,既存在分级调节,也存在反馈调节。
【详解】A、垂体接受下丘脑分泌的激素的调节,从而分泌促甲状腺激素、促性腺激素、促肾上腺皮质激素等,分别调节相应的内分泌腺的分泌活动。垂体分泌的生长激素能调节生长发育等,A错误;
B、激素一经靶细胞接受并起作用后就被灭活了,由此可知:糖皮质激素在引发体内细胞代谢效应后失活,B正确;
C、促肾上腺皮质激素释放激素作用的靶器官是垂体,不能直接作用于肾上腺,C错误;
D、由图可知:下丘脑分泌的促肾上腺皮质激素释放激素作用于垂体,促使垂体分泌促肾上腺皮质激素,促肾上腺皮质激素作用于肾上腺,促使肾上腺分泌糖皮质激素,应该是糖皮质激素的分泌存在分级调节,D错误。
故选B。
6.(2024·广东)某患者甲状腺激素分泌不足。经诊断,医生建议采用激素治疗。下列叙述错误的是( )
A.若该患者血液TSH水平低于正常,可能是垂体功能异常
B.若该患者血液TSH水平高于正常,可能是甲状腺功能异常
C.甲状腺激素治疗可恢复患者甲状腺的分泌功能
D.检测血液中相关激素水平可评估治疗效果
6.C
【分析】甲状腺激素分泌的调节,是通过下丘脑— 垂体—甲状腺轴来进行的。当机体感受到寒冷等刺激时,相应的神经冲动传到下丘脑,下丘脑分泌TRH ; TRH运输到并作用于垂体,促使垂体分泌TSH ;TSH随血 液循环到达甲状腺,促使甲状腺增加甲状腺激素的合成和 分泌。当血液中的甲状腺激素含量增加到一定程度时,又 会抑制下丘脑和垂体分泌相关激素,进而使甲状腺激素的 分泌减少而不至于浓度过高。也就是说,在甲状腺激素分 泌的过程中,既存在分级调节,也存在反馈调节。
【详解】A、患者甲状腺激素分泌不足,甲状腺激素对下丘脑和垂体负反馈作用减弱,则TRH和TSH高于正常水平,而若该患者血液TSH水平低于正常,可能是垂体功能异常,A正确;
B、某患者甲状腺激素分泌不足,TSH应该高于正常;若该患者血液TSH水平高于正常,可能是甲状腺功能异常,可能是缺碘,B正确;
C、甲状腺激素治疗只能够提高血液中甲状腺激素的含量,不可恢复患者甲状腺的分泌功能,C错误;
D、采用激素治疗某患者甲状腺激素分泌不足,可检测血液中TRH、TSH等相关激素水平是否恢复到正常水平,从而评估治疗效果,D正确。
故选C。
7.(2024·全国)甲状腺激素在人体生命活动的调节中发挥重要作用。下列叙述错误的是( )
A.甲状腺激素受体分布于人体内几乎所有细胞
B.甲状腺激素可以提高机体神经系统的兴奋性
C.甲状腺激素分泌增加可使细胞代谢速率加快
D.甲状腺激素分泌不足会使血中TSH含量减少
7.D
【分析】甲状腺分泌甲状腺激素,甲状腺激素能促进代谢,增加产热;能提高神经系统兴奋性;能促进幼小动物的生长发育。
【详解】A、甲状腺激素几乎可以作用于人体所有细胞,因此其受体分布于人体内几乎所有细胞,A正确;
B、甲状腺激素可以促进中枢神经系统的发育,提高机体神经系统的兴奋性,B正确;
C、甲状腺激素能促进新陈代谢,因此其分泌增加可使细胞代谢速率加快,C正确;
D、甲状腺激素对下丘脑分泌促甲状腺激素释放激素(TRH)和垂体分泌促甲状腺激素(TSH)存在反负馈调节,因此甲状腺激素分泌不足会使血中促甲状腺激素(TSH)含量增加,D错误。
故选D。
8.(2024·湖北)为探究下丘脑对哺乳动物生理活动的影响,某学生以实验动物为材料设计一系列实验,并预测了实验结果,不合理的是( )
A.若切除下丘脑,抗利尿激素分泌减少,可导致机体脱水
B.若损伤下丘脑的不同区域,可确定散热中枢和产热中枢的具体部位
C.若损毁下丘脑,再注射甲状腺激素,可抑制促甲状腺激素释放激素分泌
D.若仅切断大脑皮层与下丘脑的联系,短期内恒温动物仍可维持体温的相对稳定
8.C
【分析】1、人体对低温的调节:低温→皮肤冷觉感受器兴奋→传入神经→下丘脑体温调节中枢→皮肤立毛肌收缩、皮肤表层毛细血管收缩,散热减少;同时甲状腺激素和肾上腺激素分泌增多,体内物质氧化加快,产热增多。
2、人体对高温的调节:高温→皮肤温觉感受器兴奋→传入神经→下丘脑体温调节中枢→皮肤立毛肌舒张,皮肤表层毛细血管舒张,汗液分泌增加,散热增加。
【详解】A、下丘脑可合成分泌抗利尿激素,抗利尿激素可作用于肾小管和集合管,促进肾小管和集合管对水的重吸收,减少尿量,若切除下丘脑,抗利尿激素分泌减少,可导致机体脱水,A正确;
B、体温调节中枢位于下丘脑,因此损伤下丘脑的不同区域,可确定散热中枢和产热中枢的具体部位,B正确;
C、甲状腺激素可作用于下丘脑,抑制促甲状腺激素释放激素分泌,若损毁下丘脑,则甲状腺激素无法作用于下丘脑,C错误;
D、体温调节中枢在下丘脑,若仅切断大脑皮层与下丘脑的联系,短期内恒温动物仍可维持体温的相对稳定,D正确。
故选C。
9.(2024·浙江)人体受到低血糖和危险等刺激时,神经系统和内分泌系统作出相应反应,以维持人体自身稳态和适应环境。其中肾上腺发挥了重要作用,调节机制如图。
回答下列问题:
(1)遭遇危险时,交感神经促进肾上腺髓质分泌儿茶酚胺类激素,引起心跳加快、血压升高、肌肉血流量 等生理效应,有助于机体做出快速反应。从反射弧的组成分析,交感神经属于 。交感神经纤维末梢与 形成突触,支配肾上腺髓质的分泌。
(2)危险引起的神经冲动还能传到 ,该部位的某些神经细胞分泌促肾上腺皮质激素释放激素,该激素作用于腺垂体,最终促进糖皮质激素水平上升,该过程体现了糖皮质激素的分泌具有 调节的特点。
(3)儿茶酚胺类激素和糖皮质激素均为小分子有机物。儿茶酚胺类激素具有较强的亲水性,不进入细胞,其受体位于 。糖皮质激素属于脂溶性物质,进入细胞后与受体结合,产生的复合物与DNA特定位点结合,从而影响相关基因的 。糖皮质激素具有促进非糖物质转化为葡萄糖、抑制组织细胞利用葡萄糖等作用,在血糖浓度调节方面与胰岛素具有 (填“协同”或“拮抗”)作用。
(4)去甲肾上腺素属于肾上腺髓质分泌的儿茶酚胺类激素,也是某些神经元分泌的神经递质。下列关于激素和神经递质的叙述,错误的是哪一项?_____
A.均可作为信号分子B.靶细胞都具有相应受体
C.都需要随血流传送到靶细胞D.分泌受机体内、外因素的影响
(5)长期较大剂量使用糖皮质激素,停药前应逐渐减量。下列分析合理的有哪几项?_____
A.长期较大剂量用药可引起肾上腺皮质萎缩
B.立即停药可致体内糖皮质激素不足
C.停药前可适量使用促肾上腺皮质激素
D.逐渐减量用药有利于肾上腺皮质功能恢复
9.(1) 增加 传出神经 肾上腺髓质
(2) 下丘脑 分级
(3) 细胞膜上 转录(表达) 拮抗
(4)C
(5)ABCD
【分析】自主神经系统由交感神经和副交感神经两部分组成,它们的作用通常是相反的。当人体处于兴奋状态时,交感神经活动占据优势,心跳加快,支气管扩张,但胃肠的蠕动和消化腺的分泌活动减弱;而当人处于安静状态时,副交感神经活动则占据优势,此时,心跳减慢,但胃肠的蠕动和消化液的分泌会加强,有利于食物的消化和营养物质的吸收。交感神经和副交感神经对同一器官的作用,犹如汽车的油门和刹车,可以使机体对外界刺激作出更精确的反应,使机体更好地适应环境的变化。
【详解】(1)遭遇危险时,交感神经促进肾上腺髓质分泌儿茶酚胺类激素,引起心跳加快、呼吸加深、血压升高、肌肉血流量增加等生理效应,有助于机体做出快速反应。从反射弧的组成分析,交感神经属于传出神经。交感神经纤维末梢与肾上腺髓质形成突触,支配肾上腺髓质的分泌。
(2)促肾上腺皮质激素释放激素由下丘脑分泌,因此危险引起的神经冲动还能传到下丘脑,使其分泌促肾上腺皮质激素释放激素,该激素作用于腺垂体,使肾上腺皮质分泌糖皮质激素,最终促进糖皮质激素水平上升,该过程中存在下丘脑-垂体-靶腺体轴,体现了糖皮质激素的分泌具有分级调节的特点。
(3)儿茶酚胺类激素具有较强的亲水性,不进入细胞,故其受体位于细胞膜上。糖皮质激素属于脂溶性物质,进入细胞后与受体结合,产生的复合物与DNA特定位点结合,从而影响相关基因的表达。胰岛素具有降血糖的作用,糖皮质激素具有促进非糖物质转化为葡萄糖、抑制组织细胞利用葡萄糖等作用,因此在血糖浓度调节方面与胰岛素具有拮抗作用。
(4)A、激素和神经递质都可作为信号分子,A正确;
B、激素和神经递质都与相关受体结合,引起靶细胞相关的生理活动,B正确;
C、激素随血流传送到靶细胞,神经递质通过组织液到达靶细胞,C错误;
D、激素和神经递质的分泌都受机体内、外因素的影响,D正确。
故选C。
(5)A、长期较大剂量用药,体内糖皮质激素的浓度很高,可通过负反馈调节导致自身激素合成减少,如促肾上腺皮质激素减少,可引起肾上腺皮质萎缩,A正确;
B、由于长期较大剂量使用糖皮质激素,自身促肾上腺皮质激素释放激素和促肾上腺皮质激素减少,肾上腺皮质功能较弱,自身分泌糖皮质激素不足,立即停药会导致体内糖皮质激素不足,B正确;
C、由于体内促肾上腺皮质激素水平较低,停药前可适量使用促肾上腺皮质激素,C正确;
D、为了避免血中糖皮质激素水平的突然降低,逐渐减量用药以促使自身肾上腺皮质功能的恢复,D正确。
故选ABCD。
10.(2023·北京)甲状腺激素的分泌受下丘脑-垂体-甲状腺轴的调节,促甲状腺激素能刺激甲状腺增生。如果食物中长期缺乏合成甲状腺激素的原料碘,会导致( )
A.甲状腺激素合成增加,促甲状腺激素分泌降低
B.甲状腺激素合成降低,甲状腺肿大
C.促甲状腺激素分泌降低,甲状腺肿大
D.促甲状腺激素释放激素分泌降低,甲状腺肿大
10.B
【分析】甲状腺激素的分级调节:寒冷等条件下时,下丘脑分泌促甲状腺激素释放激素促进垂体分泌促甲状腺激素,促进甲状腺分泌甲状腺激素,促进代谢增加产热。当甲状腺激素含量过多时,会反过来抑制下丘脑和垂体的分泌活动,这叫做负反馈调节。
【详解】A、碘是甲状腺激素合成的原料,若食物中长期缺碘,则甲状腺激素的分泌减少,对于垂体的抑制减弱,促甲状腺激素分泌增加,A错误;
BC、长期缺碘导致甲状腺含量降低,促甲状腺激素的分泌增加,作用于甲状腺,导致甲状腺肿大,B正确,C错误;
D、由于甲状腺激素的分泌存在反馈调节,当甲状腺激素偏低时,对于下丘脑的抑制减弱,则促甲状腺激素释放激素分泌增加,D错误。
故选B。
11.(2023·湖南)关于激素、神经递质等信号分子,下列叙述错误的是( )
A.一种内分泌器官可分泌多种激素
B.一种信号分子可由多种细胞合成和分泌
C.多种信号分子可协同调控同一生理功能
D.激素发挥作用的前提是识别细胞膜上的受体
11.D
【分析】神经调节、体液调节和免疫调节的实现都离不开信号分子(如神经递质、激素和细胞因子等),这些信号分子的作用方式,都是直接与受体接触。受体一般是蛋白质分子,不同受体的结构各异,因此信号分子与受体的结合具有特异性。
【详解】A、一种内分泌器官可分泌多种激素,如垂体分泌促甲状腺激素、促性腺激素、促肾上腺皮质激素和生长激素等,A正确;
B、一种信号分子可由多种细胞合成和分泌,如氨基酸类神经递质(如谷氨酸、甘氨酸),B正确;
C、多种信号分子可协同调控同一生理功能,如胰岛素和胰高血糖素参与血糖平衡调节,C正确;
D、激素发挥作用的前提是识别细胞的受体,但不一定是位于细胞膜上的受体,某些激素的受体在细胞内部,D错误。
故选D。
12.(2023·山东)肾上腺皮质分泌的糖皮质激素(GC)能提高心肌细胞肾上腺素受体的表达水平。体内GC的分泌过程存在负反馈调节。作为药物服用时,血浆中高浓度的GC能抑制淋巴细胞的增殖、分化。下列推断正确的是( )
A.GC可用于治疗艾滋病
B.GC分泌增加不利于提高人体的应激能力
C.GC作为药物长期服用可导致肾上腺皮质萎缩
D.促肾上腺皮质激素释放激素可直接促进GC的分泌
12.C
【分析】肾上腺皮质激素的分泌,受“下丘脑-垂体-肾上腺轴”的分级调节,即下丘脑分泌促肾上腺皮质激素释放激素,作用于垂体,使其分泌促肾上腺皮质激素,作用于肾上腺皮质,使其分泌肾上腺皮质激素。
【详解】A、艾滋病是由于HIV侵染免疫细胞导致的疾病,而高浓度的GC能抑制淋巴细胞的增殖、分化,因此GC不可用于治疗艾滋病,A错误;
B、GC能提高心肌细胞肾上腺素受体的表达水平,肾上腺素有利于提高人体的应激能力,B错误;
C、GC作为药物长期服用可导致相应的促肾上腺皮质激素释放减少,促肾上腺皮质激素还能促进肾上腺皮质的生长发育,因此长期服用GC会导致肾上腺皮质萎缩,C正确;
D、促肾上腺皮质激素释放激素可作用于垂体,使得垂体释放促肾上腺皮质激素,促肾上腺皮质激素作用于肾上腺皮质促进GC的分泌,D错误。
故选C。
13.(2023·湖南)甲状旁腺激素(PTH)和降钙素(CT)可通过调节骨细胞活动以维持血钙稳态,如图所示。下列叙述错误的是( )
A.CT可促进成骨细胞活动,降低血钙
B.甲状旁腺功能亢进时,可引起骨质疏松
C.破骨细胞活动异常增强,将引起CT分泌增加
D.长时间的高血钙可导致甲状旁腺增生
13.D
【分析】甲状腺激素能够提高神经神经系统的兴奋性,提高代谢水平,还可以促进促进中枢神经系统发育。
【详解】A、由题图可知,CT增加,使成骨细胞活动增强,导致骨量增加,使血钙下降,A正确;
B、由题图可知,甲状旁腺功能亢进,则PTH增加,破骨细胞活动增强,使骨量下降,引起骨质疏松,B正确;
C、由题图可知,破骨细胞活动异常增强,会导致血钙异常升高,通过负反馈调节使甲状腺C细胞分泌CT增加,C正确;
D、由题图可知,长时间高血钙,会引起负反馈调节,促进甲状腺C细胞分泌增加,而非甲状旁腺增生,D错误。
故选D。
14.(2023·全国)激素调节是哺乳动物维持正常生命活动的重要调节方式。下列叙述错误的是( )
A.甲状腺分泌甲状腺激素受垂体和下丘脑的调节
B.细胞外液渗透压下降可促进抗利尿激素的释放
C.胸腺可分泌胸腺激素,也是T细胞成熟的场所
D.促甲状腺激素可经血液运输到靶细胞发挥作用
14.B
【分析】下丘脑分泌促甲状腺激素释放激素(TRH),TRH运输到垂体,促使垂体分泌促甲状腺激素(TSH)。TSH随血液运输到甲状腺,促使甲状腺增加甲状腺激素的合成和分泌。血液中甲状腺激素含量增加到一定程度时,又反过来抑制下丘脑和垂体分泌相关激素,进而使甲状腺激素分泌减少,甲状腺激素的合成有分级调节也存在着反馈调节。
【详解】A、甲状腺分泌甲状腺激素受下丘脑分泌的促甲状腺激素释放激素以及垂体分泌的促甲状腺激素的调节,A正确;
B、细胞外液渗透压下降对下丘脑渗透压感受器的刺激作用减弱,因而下丘脑的神经分泌细胞分泌的抗利尿激素减少,同时通过垂体释放的抗利尿激素也减少,B错误;
C、胸腺可分泌胸腺激素,能增强免疫细胞的功能,同时T细胞成熟的场所也在胸腺,C正确;
D、促甲状腺激素作为一种激素由垂体细胞合成和分泌后,随血液运输到全身各处,作用于甲状腺,促进甲状腺激素的合成和分泌,D正确。
故选B。
15.(2023·海南)甲状腺分泌的甲状腺激素(TH)可调节人体多种生命活动。双酚A(BPA)是一种有机化合物,若进入人体可导致甲状腺等内分泌腺功能紊乱。下丘脑—垂体—甲状腺(HPT)轴及BPA作用位点如图。回答下列问题。
(1)据图可知,在TH分泌的过程中,过程①②③属于 调节,过程④⑤⑥属于 调节。
(2)TH是亲脂性激素,可穿过特定细胞的质膜并进入细胞核内,与核内的TH受体特异性结合。这一过程体现激素调节的特点是 。
(3)垂体分泌的生长激素可促进胸腺分泌胸腺素。胸腺素刺激B细胞增殖分化形成浆细胞,产生抗体。这说明垂体除参与体液调节外,还参与 。
(4)甲状腺过氧化物酶(TPO)是合成TH所必需的酶,且能促进甲状腺上促甲状腺激素(TSH)受体基因的表达。研究发现,进入人体的BPA能抑制TPO活性,可导致血液中TH含量 ,其原因是 。
(5)有研究表明,BPA也能促进皮质醇分泌,抑制睾酮分泌,说明BPA除影响HPT轴外,还可直接或间接影响人体其他内分泌轴的功能。这些内分泌轴包括 。
15.(1) 分级 反馈
(2)作用于靶细胞、靶器官
(3)免疫调节
(4) 减少 BPA能抑制TPO活性,导致甲状腺上促甲状腺激素(TSH)受体基因的表达减少,进而表现为促甲状腺激素作用效果下降,TH分泌少。
(5)下丘脑—垂体—肾上腺皮质轴和下丘脑—垂体—性腺轴。
【分析】下丘脑分泌促甲状腺激素释放激素促进垂体分泌促甲状腺激素,促甲状腺激素能促进甲状腺分泌甲状腺激素,进而促进代谢增加产热,这属于分级调节。当甲状腺激素含量过多时,会反过来抑制下丘脑和垂体的分泌活动,这叫做负反馈调节。
【详解】(1)据图可知,在TH分泌的过程中,过程①②③属于分级调节,分级调节放大激素的调节效应,形成多级反馈,有利于精细调控,从而维持机体的稳态,过程④⑤⑥属于反馈调节,通过该调节过程维持了激素含量的稳定。
(2)TH是亲脂性激素,可穿过特定细胞的质膜并进入细胞核内,与核内的TH受体特异性结合。这一过程体现激素调节的特点表现为作用于靶细胞、靶器官的特点。
(3)垂体分泌的生长激素可促进胸腺分泌胸腺素。胸腺素刺激B细胞增殖分化形成浆细胞,产生抗体。这说明垂体除参与体液调节外,还参与免疫调节,进而可以提高机体的抵抗力。
(4)甲状腺过氧化物酶(TPO)是合成TH所必需的酶,且能促进甲状腺上促甲状腺激素(TSH)受体基因的表达。研究发现,进入人体的BPA能抑制TPO活性,则会导致甲状腺合成的促甲状腺激素受体减少,进而可导致血液中TH含量减少,引发相关疾病。
(5)有研究表明,BPA也能促进皮质醇分泌,抑制睾酮分泌,说明BPA除影响HPT轴外,还可直接或间接影响人体其他内分泌轴的功能。这些内分泌轴包括下丘脑—垂体—肾上腺皮质轴和下丘脑—垂体—性腺轴。
16.(2022·重庆)双酚A是一种干扰内分泌的环境激素,进入机体后能通过与雌激素相同的方式影响机体功能。下列关于双酚A的叙述,正确的是( )
A.通过体液运输发挥作用
B.进入机体后会引起雌激素的分泌增加
C.不能与雌激素受体结合
D.在体内大量积累后才会改变生理活动
16.A
【分析】激素的作用:激素种类多、含量极微,既不组成细胞结构,也不提供能量,只起到调节生命活动的作用。
【详解】A、双酚A是一种环境激素,进入机体后能通过与雌激素相同的方式影响机体功能,说明双酚A也是通过体液运输发挥作用,A正确;
B、由题意“双酚A进入机体后能通过与雌激素相同的方式影响机体功能”可知,双酚A进入机体能通过负反馈调节,抑制下丘脑、垂体分泌促性腺激素释放激素、促性腺激素,进而导致雌激素的分泌减少,B错误;
C、由题意“双酚A进入机体后能通过与雌激素相同的方式影响机体功能”可知,双酚A能与雌激素受体特异性结合,C错误;
D、激素的含量极微,但其作用显著,双酚A通过与雌激素相同的方式影响机体功能,说明双酚A的含量极微,但作用显著,D错误。
故选A。
17.(2022·河北)关于甲状腺激素(TH)及其受体(TR)的叙述,错误的是( )
A.机体需不断产生TH才能使其含量维持动态平衡
B.TH分泌后通过体液运输,其分泌导管堵塞会导致机体代谢和耗氧下降
C.若下丘脑和垂体中的TR不能识别TH,会导致甲状腺机能亢进
D.缺碘地区的孕妇需要适量补充碘,以降低新生儿呆小症的发病率
17.B
【分析】激素是由内分泌腺的腺细胞所分泌的,对人体有特殊的作用。
【详解】A、TH作用后即被灭活,机体需不断产生TH才能使其含量维持动态平衡,A正确;
B、TH分泌后通过体液运输,TH是内分泌腺分泌的,没有导管,B错误;
C、若下丘脑和垂体中的TR不能识别TH,TH的负反馈调节会受影响,下丘脑和垂体会分泌更多相应的激素,从而促进甲状腺分泌更多的TH,导致甲状腺机能亢进,C正确;
D、碘是合成甲状腺激素的原料,甲状腺激素有促进神经系统生长发育的功能,新生儿缺碘容易因为缺乏甲状腺激素而患呆小症,所以缺碘地区的孕妇需要适量补充碘,D正确。
故选B。
18.(2022·北京)某患者,54岁,因病切除右侧肾上腺。术后检查发现,患者血浆中肾上腺皮质激素水平仍处于正常范围。对于出现这种现象的原因,错误的解释是( )
A.切除手术后,对侧肾上腺提高了肾上腺皮质激素的分泌量
B.下丘脑可感受到肾上腺皮质激素水平的变化,发挥调节作用
C.下丘脑可分泌促肾上腺皮质激素,促进肾上腺皮质激素的分泌
D.垂体可接受下丘脑分泌的激素信号,促进肾上腺皮质的分泌功能
18.C
【分析】下丘脑能合成并分泌促肾上腺皮质激素释放激素,进而作用于垂体,促进垂体合成并分泌促肾上腺皮质激素,该激素作用于肾上腺皮质促进肾上腺皮质激素的分泌,当肾上腺皮质激素分泌量增加时会反馈抑制下丘脑和垂体的分泌活动,从而不至于使肾上腺皮质激素的含量过高。
【详解】A、题意显示,术后检查发现,患者血浆中肾上腺皮质激素水平仍处于正常范围,据此可推测,切除手术后,对侧肾上腺提高了肾上腺皮质激素的分泌量,A正确;
B、下丘脑可感受到肾上腺皮质激素水平的变化,如当肾上腺皮质激素含量上升时,则下丘脑和垂体的分泌活动被抑制,从而维持了肾上腺皮质激素含量的稳定,B正确;
C、下丘脑可分泌促肾上腺皮质激素释放激素,作用于垂体,促进垂体合成并分泌促肾上腺皮质激素,进而促进肾上腺皮质激素的分泌,C错误;
D、垂体可接受下丘脑分泌促肾上腺皮质激素释放激素的信号,合成并分泌促肾上腺皮质激素,进而促进肾上腺皮质的分泌,D正确。
故选C。
19.(2022·湖南)病原体入侵引起机体免疫应答,释放免疫活性物质。过度免疫应答造成机体炎症损伤,机体可通过一系列反应来降低损伤,如图所示。下列叙述错误的是( )
A.免疫活性物质可与相应受体结合,从而调节神经-内分泌系统功能
B.适度使用肾上腺皮质激素可缓解某些病原体引起的过度炎症反应
C.过度炎症反应引起的免疫抑制会增加机体肿瘤发生风险
D.图中神经递质与肾上腺皮质激素对下丘脑分泌CRH有协同促进作用
19.D
【分析】分析题图可知,病原体入侵引起机体免疫应答,释放免疫活性物质,刺激机体释放神经递质,作用于下丘脑分泌CRH,促进垂体分泌ACTH,促进肾上腺分泌肾上腺皮质激素,反馈性的抑制下丘脑、垂体的活动,同时抑制机体免疫细胞、免疫反应来降低损伤。
【详解】A、分析题图可知,免疫活性物质可与相应受体结合,从而调节神经-内分泌系统功能,A正确;
B、由图可知,肾上腺分泌肾上腺皮质激素,反馈性的抑制下丘脑、垂体的活动,同时抑制机体免疫细胞、免疫反应来降低损伤,可知适度使用肾上腺皮质激素可缓解某些病原体引起的过度炎症反应,B正确;
C、免疫系统可以识别和清除突变的细胞,防止肿瘤的发生,而过度炎症反应引起的免疫抑制可能会增加机体肿瘤发生风险,C正确;
D、图中神经递质作用于下丘脑,促进下丘脑分泌CRH,肾上腺皮质激素对下丘脑分泌CRH具有抑制作用,故两者对下丘脑分泌CRH有拮抗作用,D错误。
故选D。
20.(2022·浙江)小鼠甲状腺的内分泌机能受机体内、外环境因素影响,部分调节机理如图所示。
下列叙述错误的是( )
A.TRH遍布全身血液,并定向作用于腺垂体
B.低于机体生理浓度时的TH对TSH的分泌起促进作用
C.饮食缺碘会影响下丘脑和腺垂体的功能,引起甲状腺组织增生
D.给小鼠注射抗TRH血清后,机体对寒冷环境的适应能力减弱
20.B
【分析】下丘脑分泌促甲状腺激素释放激素,促使垂体分泌促甲状腺激素。促甲状腺激素随血液运输到甲状腺,促使甲状腺增加甲状腺激素的合成和分泌。血液中甲状腺激素含量增加到一定程度时,又反过来抑制下丘脑和垂体分泌相关激素,进而使甲状腺激素分泌减少。
【详解】A、下丘脑分泌的TRH随血液运输到全身各处,与腺垂体细胞膜上的受体结合后发挥作用,即定向作用于腺垂体,A正确;
B、机体TH的浓度偏低,则对下丘脑和垂体的抑制作用减弱,故促甲状腺激素释放激素和促甲状腺激素的分泌量会增多,B错误;
C、碘是合成甲状腺激素所必需的,缺碘会导致甲状腺激素合成不足,对下丘脑和垂体的抑制作用减弱,使TRH和TSH分泌增加,TSH可促进甲状腺发育,引起甲状腺组织增生,C正确;
D、给小鼠注射抗TRH血清后,TRH不能作用于垂体,最终导致甲状腺激素减少,机体产热减少,从而使机体对寒冷环境的适应能力减弱,正确。
故选B。
21.(2022·辽宁)小熊猫是我国二级重点保护野生动物,其主要分布区年气温一般在0~25℃之间。测定小熊猫在不同环境温度下静止时的体温、皮肤温度(图1),以及代谢率(即产热速率,图2)。回答下列问题:
(1)由图1可见,在环境温度0~30℃范围内,小熊猫的体温 ,皮肤温度随环境温度降低而降低,这是在 调节方式下,平衡产热与散热的结果。皮肤散热的主要方式包括 (答出两点即可)。
(2)图2中,在环境温度由20℃降至10℃的过程中,小熊猫代谢率下降,其中散热的神经调节路径是:皮肤中的 受到环境低温刺激产生兴奋,兴奋沿传入神经传递到位于 的体温调节中枢,通过中枢的分析、综合,使支配血管的 (填“交感神经”或“副交感神经”)兴奋,引起外周血管收缩,皮肤和四肢血流量减少,以减少散热。
(3)图2中,当环境温度下降到0℃以下时,从激素调节角度分析小熊猫产热剧增的原因是 。
(4)通常通过检测尿液中类固醇类激素皮质醇的含量,评估动物园圈养小熊猫的福利情况。皮质醇的分泌是由 轴调节的。使用尿液而不用血液检测皮质醇,是因为血液中的皮质醇可以通过 进入尿液,而且也能避免取血对小熊猫的伤害。
21.(1) 相对稳定 神经-体液 辐射、传导、对流、蒸发
(2) 冷觉感受器 下丘脑 交感神经
(3)寒冷环境中,小熊猫分泌的甲状腺激素和肾上腺素增多,提高细胞代谢速率,使机体产生更多的热量
(4) 下丘脑-垂体-肾上腺皮质 肾小球的滤过作用
【分析】体温调节:(1)体温调节中枢:下丘脑。(2)机理:产热和散热达到动态平衡。(3)寒冷环境下:①增加产热的途径:骨骼肌战栗、甲状腺激素和肾上腺素分泌增加;②减少散热的途径:立毛肌收缩、皮肤血管收缩等。(4)炎热环境下:主要通过增加散热来维持体温相对稳定,增加散热的途径主要有汗液分泌增加、皮肤血管舒张。
【详解】(1)由图1可见,在环境温度0~30℃范围内,小熊猫的体温处于32℃~33℃之间,保持相对稳定,皮肤温度随环境温度降低而降低,这是在神经-体液调节方式下,平衡产热与散热的结果。皮肤散热的主要方式包括辐射、传导、蒸发、对流等。
(2)在环境温度由20℃降至10℃的过程中,小熊猫代谢率下降,其中散热的神经调节路径是感受器--传入神经--神经中枢--传出神经--效应器,即寒冷环境中,皮肤中的冷觉感受器受到环境低温刺激产生兴奋,兴奋沿传入神经传递到位于下丘脑的体温调节中枢,通过中枢的分析、综合,使支配血管的交感神经兴奋,引起外周血管收缩,皮肤和四肢血流量减少,以减少散热。
(3)分析题意可知,从激素调节角度分析当环境温度下降到0℃以下时,小熊猫产热剧增的原因,所以考虑甲状腺激素和肾上腺素的作用,即寒冷环境中,小熊猫分泌的甲状腺激素和肾上腺素增多,提高细胞代谢速率,使机体产生更多的热量。
(4)皮质醇是由肾上腺皮质分泌的,受下丘脑和垂体的分级调节,即是由下丘脑-垂体-肾上腺皮质轴调节的。因为血液中的皮质醇可以通过肾小球的滤过作用进入尿液,故使用尿液而不用血液检测皮质醇,而且也能避免取血对小熊猫的伤害。
22.(2022·全国)甲状腺激素在促进机体新陈代谢和生长发育过程中发挥重要作用。为了研究动物体内甲状腺激素的合成和调节机制,某研究小组进行了下列相关实验。
实验一:将一定量的放射性碘溶液经腹腔注射到家兔体内,一定时间后测定家兔甲状腺的放射性强度。
实验二:给甲、乙、丙三组家兔分别经静脉注射一定量的生理盐水、甲状腺激素溶液、促甲状腺激素溶液。一定时间后分别测定三组家兔血中甲状腺激素的含量,发现注射的甲状腺激素和促甲状腺激素都起到了相应的调节作用。
回答下列问题。
(1)实验一中,家兔甲状腺中检测到碘的放射性,出现这一现象的原因是 。
(2)根据实验二推测,丙组甲状腺激素的合成量 (填“大于”或“小于”)甲组。乙组和丙组甲状腺激素的合成量 (填“相同”或“不相同”),原因是 。
22.(1)甲状腺吸收碘合成甲状腺激素
(2) 大于 不相同 乙组注射外源甲状腺激素,使甲状腺激素合成减少,丙组注射促甲状腺激素会促进甲状腺激素的合成
【分析】下丘脑通过释放促甲状腺激素释放激素(TRH),来促进垂体合成和分泌促甲状腺激素(TSH),TSH可以促进甲状腺合成和释放甲状腺激素;当甲状腺激素达到一定浓度后,又会反馈给下丘脑和垂体,从而抑制两者的活动。
【详解】(1)碘是合成甲状腺激素的原料,将放射性碘溶液注射到兔体内,碘首先进入组织液,后进入血浆或淋巴运输到甲状腺滤泡上皮细胞被吸收,参与甲状腺激素的合成。
(2)甲组注射生理盐水,对甲状腺的活动没有明显的影响,甲状腺激素的合成与释放维持原来的水平;乙组注射外源甲状腺激素,使机体甲状腺激素含量超过正常水平,会反馈给下丘脑和垂体,从而抑制两者的活动,使机体甲状腺激素合成减少;丙组注射促甲状腺激素,可以促进甲状腺合成和分泌甲状腺激素,导致甲状腺激素合成增加,故三种情况下,丙组甲状腺激素的合成量大于甲组,乙组和丙组甲状腺激素的合成量不相同。
考点02 神经调节和体液调节的关系
23.(2024·北京)在北京马拉松比赛42.195km的赛程中,运动员的血糖浓度维持在正常范围,在此调节过程中不会发生的是( )
A.血糖浓度下降使胰岛A细胞分泌活动增强
B.下丘脑—垂体分级调节使胰高血糖素分泌增加
C.胰高血糖素与靶细胞上的受体相互识别并结合
D.胰高血糖素促进肝糖原分解以升高血糖
23.B
【分析】由胰岛A细胞分泌胰高血糖素(分布在胰岛外围)提高血糖浓度,促进血糖来源;由胰岛B细胞分泌胰岛素(分布在胰岛内)降低血糖浓度,促进血糖去路,减少血糖来源,两者激素间是拮抗关系。
【详解】ACD、血糖浓度下降时,胰岛A 细胞的活动增强,胰高血糖素的分泌量增加,胰高血糖素通过体液运输,与靶细胞膜上的相应受体相互识别并结合,将信息传递给靶细胞,促进肝糖原分解升高血糖,完成体液调节,同时血糖浓度的下降,还能刺激下丘脑的某个区域兴奋,通过交感神经调节胰岛A 细胞,增加胰高血糖素的分泌量,促进肝糖原分解升高血糖,完成神经—体液调节,ACD不符合题意;
B、血糖调节过程中,没有涉及垂体,B符合题意。
故选B。
24.(2024·吉林)为研究禁食对机体代谢的影响,研究者用大鼠开展持续7天禁食(正常饮水)的实验研究,结果发现血清中尿素、尿酸(嘌呤核苷酸代谢产物)的水平显著升高。下列叙述错误的是( )
A.血清中尿素、尿酸水平可作为检验内环境稳态的指标
B.禁食初期交感神经兴奋,支配胰岛A细胞使血糖回升
C.禁食后血清中的尿酸可来源于组织细胞碎片的分解
D.禁食后血清中高水平的尿素来源于脂肪的分解代谢
24.D
【分析】血糖平衡的调节存在神经调节和体液调节。血糖偏高时,能直接刺激胰岛B细胞分泌更多胰岛素,胰岛素能促进组织细胞加速摄取、利用、储存葡萄糖,使血糖降低;同时,高血糖也能刺激下丘脑的某区域,通过神经控制促进胰岛B细胞的分泌。血糖偏低时,能直接刺激胰岛A细胞分泌更多胰高血糖素,胰高血糖素能促进肝糖原分解,促进一些非糖物质转化为葡萄糖,使血糖水平升高;同时,低血糖也能刺激下丘脑的另外的区域,通过神经控制促进胰岛A细胞的分泌。
【详解】A、内环境的稳态包括化学成分和理化性质的相对稳定,血清中尿素、尿酸作为代谢产物,可作为检验内环境稳态的指标,A正确;
B、禁食初期血糖降低,交感神经兴奋,支配胰岛A细胞使血糖回升,B正确;
C、尿酸为嘌呤核苷酸代谢产物,禁食后血清中的尿酸可来源于组织细胞碎片(DNA、RNA)的分解,C正确;
D、禁食后血清中高水平的尿素来源于蛋白质的分解代谢,D错误。
故选D。
25.(2024·吉林)梅尼埃病表现为反复发作的眩晕、听力下降,并伴有内耳淋巴水肿。检测正常人及该病患者急性发作期血清中相关激素水平的结果如下表,临床上常用利尿剂(促进尿液产生)进行治疗。下列关于该病患者的叙述错误的是( )
A.内耳的听觉感受细胞生存的内环境稳态失衡会影响听力
B.发作期抗利尿激素水平的升高使细胞外液渗透压升高
C.醛固酮的分泌可受下丘脑一垂体一肾上腺皮质轴调控
D.急性发作期使用利尿剂治疗的同时应该保持低盐饮食
25.B
【分析】抗利尿激素:下丘脑合成,垂体释放,作用于肾小管和集合管,促进肾小管和集合管对水的吸收,减少尿量。
醛固酮:促进肾小管和集合管对Na+的重吸收,维持血钠的平衡。
【详解】A、内环境稳态是细胞进行正常生命活动的必要条件,内耳的听觉感受细胞生存的内环境稳态失衡会影响听力,A正确;
B、发作期抗利尿激素水平的升高,促进促进肾小管和集合管对水的吸收,使细胞外液渗透压降低,B错误;
C、醛固酮的分泌可受下丘脑一垂体一肾上腺皮质轴调控,存在分级调节,C正确;
D、利尿剂能促进尿液产生,急性发作期使用利尿剂治疗的同时应该保持低盐饮食,避免细胞外液渗透压升高不利于尿液的排出,D正确。
故选B。
26.(2024·河北)甲状腺激素在肝脏中激活其β受体,使机体产生激素G,进而促进胰岛素分泌。下列叙述错误的是( )
A.肾上腺素等升高血糖的激素与胰岛素在血糖调节中的作用相抗衡
B.甲状腺激素能升高血糖,也可通过激素G间接降低血糖
C.血糖浓度变化可以调节胰岛素分泌,但不能负反馈调节升高血糖的激素分泌
D.激素G作用于胰岛B细胞促进胰岛素分泌属于体液调节
26.C
【分析】胰岛素是机体内唯一能降血糖的激素,与机体内其他升血糖的激素在血糖调节中的作用相抗衡。
【详解】A、肾上腺素等升高血糖的激素与胰岛素(降血糖)在血糖调节中的作用相抗衡,A正确;
B、甲状腺激素能升高血糖,由题干信息可知,甲状腺激素也可激活肝脏中的β受体,使机体产生激素G,进而促进胰岛素分泌,间接降低血糖,B正确;
C、血糖浓度降低时,会通过调节作用促进胰高血糖素分泌从而升高血糖,而胰高血糖素的作用结果(血糖升高)会通过负反馈调节胰高血糖素的分泌,C错误;
D、激素G作用于胰岛B细胞促进胰岛素分泌通过体液运输实现,属于体液调节,D正确。
故选C。
27.(2024·湖北)糖尿病是危害人类健康的主要疾病之一。恢复功能性胰岛B细胞总量是治疗糖尿病的重要策略。我国学者研究发现,向患有糖尿病的小鼠注射胰高血糖素受体单克隆抗体(mAb),可以促进胰岛A细胞增殖,诱导少数胰岛A细胞向胰岛B细胞转化,促进功能性胰岛B细胞再生。根据上述实验结果,下列叙述错误的是( )
A.mAb的制备可能涉及细胞融合技术
B.注射mAb可降低胰腺分泌胰高血糖素的量
C.mAb和胰高血糖素均能与胰高血糖素受体特异性结合
D.胰高血糖素主要通过促进肝糖原分解和非糖物质转化为糖,升高血糖水平
27.B
【分析】血糖调节是神经调节和体液调节共同作用的结果。胰岛素是唯一降血糖的激素,胰高血糖素和肾上腺素是升血糖的激素。血糖平衡调节:由胰岛A细胞分泌胰高血糖素(分布在胰岛外围)提高血糖浓度,促进血糖来源;由胰岛B细胞分泌胰岛素(分布在胰岛内)降低血糖浓度,促进血糖去路,减少血糖来源。
【详解】A、单克隆抗体的制备涉及细胞融合技术和动物细胞培养技术,mAb属于单克隆抗体,其制备可能涉及细胞融合技术,A正确;
B、单克隆抗体(mAb),可以促进胰岛A细胞增殖;而胰岛A细胞可分泌胰高血糖素,可见注射mAb可提高胰岛A细胞分泌胰高血糖素的量,B错误;
C、题干信息,mAb是胰高血糖素受体单克隆抗体,可见Ab和胰高血糖素均能与胰高血糖素受体特异性结合,C正确;
D、胰高血糖素主要作用于肝,促进肝糖原分解成葡萄糖进入血液,促进非糖物质转变成糖,使血糖浓度回升到正常水平,D正确。
故选B。
28.(2024·浙江)越野跑、马拉松等运动需要大量消耗糖、脂肪、水和无机盐等物质。运动员到达终点时,下列各种激素水平与正常的相比。正确的是( )
A.抗利尿激素水平高,胰高血糖素水平低
B.抗利尿激素水平低,甲状腺激素水平高
C.胰岛素水平高,甲状腺激素水平低
D.胰岛素水平低,胰高血糖素水平高
28.D
【分析】大量运动后,葡萄糖被消耗,胰岛素含量下降,胰高血糖素含量上升。
【详解】越野跑、马拉松等运动后,体内血糖大量消耗,血糖降低,胰岛素含量降低,胰高血糖素含量上升,促进肝糖原分解,非糖物质转化为葡萄糖,此时,机体代谢旺盛,甲状腺激素水平高,同时机体大量排汗,导致水分减少,抗利尿激素分泌增加,ABC错误,D正确。
故选D。
29.(2024·浙江)某快递小哥跳入冰冷刺骨的河水勇救落水者时,体内会发生系列变化。下列叙述正确的是( )
A.冷觉感受器兴奋,大脑皮层产生冷觉
B.物质代谢减慢,产热量减少
C.皮肤血管舒张,散热量减少
D.交感神经兴奋,心跳减慢
29.A
【分析】体温调节是温度感受器接受体内、外环境温度的刺激,通过体温调节中枢的活动,相应地引起内分泌腺、骨骼肌、皮肤血管和汗腺等组织器官活动的改变,从而调整机体的产热和散热过程,使体温保持在相对恒定的水平。
【详解】A、感受器接受刺激,产生冷觉的部位是大脑皮层,A正确;
B、寒冷刺激,冷觉感受器感受刺激产生兴奋,物质代谢加快,产热量增加,B错误;
C、寒冷刺激,冷觉感受器感受刺激产生兴奋,兴奋传至下丘脑的体温调节中枢,通过交感神经可支配血管,使其收缩,血流量减少,减少机体散热,C错误;
D、寒冷条件下,交感神经兴奋,心跳加快,D错误。
故选A。
30.(2024·河北)假性醛固酮减少症(PP)患者合成和分泌的醛固酮未减少,但表现出醛固酮缺少所致的渗透压调节异常。下列叙述错误的是( )
A.人体内的几乎全部由小肠吸收获取,主要经肾随尿排出
B.抗利尿激素增多与患PP均可使细胞外液增多
C.血钠含量降低可使肾上腺合成的醛固酮减少
D.PP患者的病因可能是肾小管和集合管对的转运异常
30.BC
【分析】钠离子是维持细胞外液渗透压的主要离子,钾离子是维持细胞内液渗透压的主要离子。Na+主要来自食盐,主要通过肾脏随尿排出,其排出特点是多吃多排,少吃少排,不吃不排;而K+排出的特点是多吃多排,少吃少排,不吃也排。调节水平衡的主要激素是抗利尿激素,调节盐平衡的主要激素是醛固酮。人体的各种排水途径中,只有由皮肤表层蒸发的水汽排出的水不易察觉,其实一年四季,白天黑夜都要排出。
【详解】A、人体内Na+几乎全部由小肠吸收,主要经肾随尿排出,其排出特点是多吃多排,少吃少排,不吃不排,排出量几乎等于摄入量,A正确;
B、患PP患者表现出醛固酮缺少的病症,则血液中钠离子的含量还是较少,即细胞外液渗透压仍较低,机体排尿增加,则细胞外液减少,B错误;
C、当血钾升高或血钠含量降低时,可使肾上腺分泌醛固酮,即肾上腺合成的醛固酮增多,促进肾小管和集合管对钠的重吸收和钾的分泌,C错误;
D、由题意可知,PP患者合成和分泌的醛固酮未减,其病因可能是肾小管和集合管对 Na+ 的转运异常,D正确。
故选BC。
31.(2024·湖南)为研究CO2,O2和H+对呼吸运动的作用(以肺泡通气为检测指标)及其相互影响,进行了相关实验。动脉血中CO2分压(PCO2)、O2分压(PO2)和H+浓度三个因素中,一个改变而另两个保持正常时的肺泡通气效应如图a,一个改变而另两个不加控制时的肺泡通气效应如图b。下列叙述正确的是( )
A.一定范围内,增加PCO2、H+浓度和PO2均能增强呼吸运动
B.pH由7.4下降至7.1的过程中,PCO2逐渐降低
C.PO2由60mmHg下降至40mmHg的过程中,PCO2和H+浓度逐渐降低
D.CO2作用于相关感受器,通过体液调节对呼吸运动进行调控
31.BC
【分析】正常机体通过调节作用,使各个器官、系统协调活动,共同维持内环境的相对稳定状态叫作稳态。稳态不是恒定不变,而是一种动态的平衡,神经-体液-免疫调节网络是机体维持稳态的主要调节机制。
【详解】A、根据图a分析,一定范围内,增加PCO2,H+浓度及降低PO2均能增大肺泡通气,增强呼吸运动,A错误;
B、pH由7.4下降至7.1时,与图a相比,图b中相应曲线增加幅度减小,应是通过PCO2降低和PO2升高对肺泡通气进行了调节,B正确;
C、PO2由60mmHg下降至40mmHg时,与图a相比,图b中相应曲线增加幅度减小,应是通过PCO2降低和pH升高(H+浓度降低)对肺泡通气进行了调节,C正确;
D、CO2作用于相关感受器,通过神经调节对呼吸运动进行调控,D错误。
故选BC。
32.(2024·湖南)葡萄糖进入胰岛B细胞后被氧化,增加ATP的生成,引起细胞膜上ATP敏感性K+通道关闭,使膜两侧电位差变化,促使Ca2+通道开放,Ca2+内流,刺激胰岛素分泌。进食后,由小肠分泌的肠促胰岛紊(GLP-1和(GIP)依赖于葡萄糖促进胰岛素分泌,称为肠促胰岛素效应。人体内的GLP-1和GIP易被酶D降解,人工研发的类似物功能与GLP-1和GIP一样,但不易被酶D降解。回答下列问题:
(1)胰岛素需要通过 运输作用于靶细胞。药物甲只能与胰岛B细胞膜表面特异性受体结合,作用于ATP敏感性K+通道,促进胰岛素分泌。使用药物甲后,胰岛B细胞内 (填“K+”“Ca2+”或“K+”和“Ca2+”浓度增大;过量使用会产生严重不良反应,该不良反应可能是 。
(2)与正常人比较,患者A和B的肠促胰岛素效应均减弱,血糖异常升高。使用药物甲后,患者A的血糖得到有效控制,而恩者B血糖无改善,患者B可能有 分泌障碍。
(3)研究发现,与正常人比较,患者A的GLP-1表达量较低但其受体数量无变化,而GIP表达量无变化但其受体数量明显下降。若从①GIP类似物②GLP-1类似物③酶D激活剂中筛选治疗患者A的候选新药,首选 (填序号)。若使用该候选药,发生(1)所述不良反应的风险 (填“大于”“等于”或“小于”)使用药物甲,理由是 。
32.(1) 体液 K+和Ca2+ 机体出现低血糖症状
(2)胰岛素
(3) ② 小于 GLP-1发挥作用依赖于葡萄糖,当胰岛素分泌导致血糖浓度下降时,GLP-1不会持续发挥作用
【分析】血糖来源:食物中糖类的消化吸收;肝糖原分解;脂肪等非糖类物质转化;血糖去向:氧化分解;合成糖原;转化为脂肪、某些氨基酸等。胰岛素和胰高血糖素可共同调控血糖平衡。
【详解】(1)胰岛素是一种激素,在体内激素通过体液运输到身体各处发挥作用。由题可知,胰岛索分泌时ATP敏感性K+通道关闭,Ca2+通道开放。药物甲只能与胰岛B细胞膜表面特异性受体结合,促进胰岛素分泌,因此会减少K+外流,同时会促进Ca2+内流,从而导致细胞内的K+和Ca2+浓度都增大。过量使用药物甲会促使胰岛索大量释放,从而使得血糖浓度持续下降。导致机体可能出现低血糖症状。
(2)药物甲的作用是促进胰岛索的分泌,使用药物甲后血糖浓度无改善,说明对于该患者药物甲丧失促使胰岛素分泌的作用,因此患者B可能有胰岛素分泌障碍。
(3)根据题意分析,该患者体内的GLP-1表达量较低,即含量少,因此可以选择GLP-1类似物;患者GIP表达量无变化,因此使用GIP类似物不会有明显的改善作用;使用酶D激活剂会促使GLP-1和GIP的降解,不利用疾病的治疗。因此,首选的药物是GLP-1类似物。使用GLP-1类似物一般不会导致低血糖症,其原因是GLP-1发挥作用依赖于葡萄糖,当胰岛索分泌导致血糖浓度下降时,GLP-1不会持续发挥作用,因此不会引起胰岛索持续分泌。避免了低血糖症的发生。
33.(2024·江西)人体水盐代谢平衡是内环境稳态的重要方面。研究人员为了探究运动中机体维持水盐平衡的机制,让若干名身体健康的志愿者以10km/h的速度跑步1h,采集志愿者运动前、中和后的血液与尿液样本,测定相关指标(下表)。回答下列问题:
(1)上表中的数据显示,与尿液相比,血浆的各项指标相对稳定。原因是血浆属于内环境,机体可通过 、体液调节和 维持内环境的稳态。
(2)参与形成人体血浆渗透压的离子主要是Na+和 。
(3)运动中,尿液中Na+浓度降低、K+浓度升高,是因为 (从“肾小球”“肾小管”“肾小囊”和“集合管”中选2项)加强了保钠排钾的作用,同时也加强了对 的重吸收,使得尿液渗透压升高。
(4)为探究上表数据变化的原因,测定了自运动开始2h内血浆中醛固酮(由 分泌)和抗利尿激素(由 释放)的浓度。结果发现,血浆中2种激素的浓度均呈现先上升后下降的趋势,分析激素浓度下降的可能原因包括 (答出2点即可)。
(5)进一步实验发现,与运动前相比,运动后血容量(参与循环的血量)减少,并引起一系列生理反应。由此可知,机体水盐平衡调节途径为 (将以下选项排序:①醛固酮和抗利尿激素分泌增多;②肾脏的重吸收等作用增强;③血容量减少;④尿液浓缩和尿量减少),使血浆渗透压维持相对稳定。
33.(1) 神经调节 免疫调节
(2)Cl-
(3) 肾小管、集合管 水
(4) 肾上腺皮质 神经垂体 水分的重吸收;保钠排钾的作用
(5)③①②④
【分析】醛固酮的作用是促进肾小管和集合管对Na+的主动重吸收,同时促进钾的分泌,从而维持水盐平衡;而抗利尿激素的作用是提高肾小管和集合管上皮细胞对水的通透性,增加水的重吸收量,使细胞外液渗透压下降,从而维持水平衡。
【详解】(1)内环境相对稳定的状态需要依靠机体通过神经调节、体液调节和免疫调节共同维持。
(2)参与形成人体血浆渗透压的离子主要是Na+和Cl+。
(3)运动中,尿液中Na+浓度降低、K+浓度升高,是因为肾小管、集合管加强了保钠排钾的作用,同时也加强了对水的重吸收,使得尿液渗透压升高。
(4)醛固酮是由肾上腺皮质分泌的,抗利尿激素是由神经垂体释放的。血浆中醛固酮和抗利尿激素浓度下降的原因是肾小管和集合管对水分的重吸收加强,以及加强了保钠排钾的作用保钠排钾的作用,使得血浆渗透压恢复。
(5)与运动前相比,运动后血容量(参与循环的血量)减少,机体为了维持内环境渗透压的稳定,醛固酮和抗利尿激素分泌增多,促进肾脏的重吸收等作用,进而引起尿液浓缩和尿量减少,使血浆渗透压维持相对稳定。因此排序是③①②④。
34.(2024·山东)由肝细胞合成分泌、胆囊储存释放的胆汁属于消化液,其分泌与释放的调节方式如图所示。
(1)图中所示的调节过程中,迷走神经对肝细胞分泌胆汁的调节属于神经调节,说明肝细胞表面有 。肝细胞受到信号刺激后,发生动作电位,此时膜两侧电位表现为 。
(2)机体血浆中大多数蛋白质由肝细胞合成。肝细胞合成功能发生障碍时,组织液的量 (填“增加”或“减少”)。临床上可用药物A竞争性结合醛固酮受体增加尿量,以达到治疗效果,从水盐调节角度分析,该治疗方法使组织液的量恢复正常的机制为 。
(3)为研究下丘脑所在通路胆汁释放量是否受小肠Ⅰ细胞所在通路的影响,据图设计以下实验,已知注射各试剂所用溶剂对实验检测指标无影响。
实验处理:一组小鼠不做注射处理,另一组小鼠注射 (填序号)。①ACh抑制剂②CCK抗体③ACh抑制剂+CCK抗体
检测指标:检测两组小鼠的 。
实验结果及结论:若检测指标无差异,则下丘脑所在通路不受影响。
34.(1) 迷走神经递质受体 外负内正
(2) 增加 药物A竞争性结合醛固酮受体,抑制醛固酮的作用,减少肾小管和集合管对钠离子的重吸收,促进钠离子的排泄,从而增加尿量,使组织液的量恢复正常
(3) ② 胆汁释放量
【分析】由图可知,食物通过促进下丘脑相关通路,增加Ach的释放,同时通过小肠Ⅰ细胞通路,增加CCK的释放,二者均可作用与肝细胞分泌胆汁,后者汉能促进胆囊平滑肌收缩,进一步促进胆囊胆汁的释放。
【详解】(1)迷走神经对肝细胞分泌胆汁的调节属于神经调节,说明肝细胞表面有迷走神经递质受体。发生动作电位膜两侧电位表现为外负内正。
(2)肝细胞合成功能发生障碍时,血浆蛋白减少,血浆渗透压降低,水分大量渗透到组织液,组织液的量增加,导致组织水肿。药物A竞争性结合醛固酮受体,减少醛固酮的作用,从而减少肾小管对钠离子的重吸收,增加尿量,使组织液的量恢复正常。
(3)由图可知,小肠Ⅰ细胞所在通路相关的物质是CCK,即自变量是是否注射CCK,因变量是胆囊释放胆汁的量。所以实验处理:一组小鼠不做注射处理,另一组小鼠注射CCK抗体。检测指标:检测两组小鼠的胆汁释放量。
35.(2023·重庆)某人头部受伤后出现食欲不振、乏力等症状,经检查后被诊断为抗利尿激素(ADH)分泌失调综合征,其部分化验结果见表。下列关于该患者的叙述,错误的是( )
A.下丘脑或垂体可能受到损伤
B.血液中的红细胞出现吸水
C.饮用清水能使尿Na+浓度恢复正常
D.细胞外液对渗透压感受器的刺激较受伤前减少
35.C
【分析】人体水盐平衡的调节:
1、体内水少或吃的食物过咸时→细胞外液渗透压升高→下丘脑感受器受到刺激→垂体释放抗利尿激素多→肾小管、集合管重吸收增加→尿量减少,同时大脑皮层产生渴觉(饮水);2、体内水多→细胞外液渗透压降低→下丘脑感受器受到刺激→垂体释放抗利尿激素少→肾小管、集合管重吸收减少→尿量增加。
【详解】A、下丘脑是渗透压调节中枢,且可以合成抗利尿激素,并由垂体释放抗利尿激素,头部受伤可能导致抗利尿激素分泌失调,推测受伤部位可能为下丘脑或垂体,A正确;
B、该患者血液中钠离子浓度为125mml/L,低于正常值,说明其细胞外液渗透压降低,红细胞可能会吸水涨大,B正确;
C、由于患者受伤部位可能为下丘脑或垂体,饮用清水不能使尿Na+浓度恢复正常,C错误;
D、该患者血液中钠离子浓度为125mml/L,低于正常值,说明其受伤后细胞外液渗透压降低,细胞外液对渗透压感受的刺激较受伤前减少,D正确。
故选C。
36.(2023·湖北)为探究环境污染物A对斑马鱼生理的影响,研究者用不同浓度的污染物A溶液处理斑马鱼,实验结果如下表。据结果分析,下列叙述正确的是( )
A.由②可知机体无氧呼吸减慢,有氧呼吸加快
B.由①可知机体内葡萄糖转化为糖原的速率加快
C.①②表明肝脏没有足够的丙酮酸来转化成葡萄糖
D.③表明机体生成的葡萄糖增多,血糖浓度持续升高
36.C
【分析】本实验的目的是探究环境污染物A对斑马鱼生理的影响,自变量是A物质浓度大小,因变量是肝脏糖原含量、肝脏丙酮酸含量和血液中胰高血糖素含量的多少。据图可知,随A物质浓度增加,肝糖原含量下降,胰高血糖素含量升高,推测A导致血糖浓度降低。
【详解】A、有氧呼吸第一阶段和无氧呼吸的第一阶段都产生丙酮酸,故无法判断有氧呼吸和无氧呼吸快慢,A错误;
B、由①可知,随着A物质浓度增大,肝脏糖原含量逐渐减小,葡萄糖转化为糖原的速率减慢,B错误;
C、①中肝糖原含量减小,②中丙酮酸减少,表明葡萄糖分解为丙酮酸减弱,肝脏没有足够的丙酮酸来转化成葡萄糖,C正确;
D、③中胰高血糖素升高,可促进肝糖原分解,但血糖浓度不会持续升高,D错误。
故选C。
37.(2023·广东)空腹血糖是糖尿病筛查常用检测指标之一,但易受运动和心理状态等因素干扰,影响筛查结果。下列叙述正确的是( )
A.空腹时健康人血糖水平保持恒定
B.空腹时糖尿病患者胰岛细胞不分泌激素
C.运动时血液中的葡萄糖只消耗没有补充
D.紧张时交感神经兴奋使血糖水平升高
37.D
【分析】体内血糖平衡调节过程如下:1、当血糖浓度升高时,血糖会直接刺激胰岛B细胞引起胰岛素的合成并释放,同时也会引起下丘脑的某区域的兴奋发出神经支配胰岛B细胞的活动,使胰岛B细胞合成并释放胰岛素,胰岛素促进组织细胞对葡萄糖的摄取、利用和贮存,从而使血糖下降。2、当血糖浓度下降时,血糖会直接刺激胰岛A细胞引起胰高血糖素的合成和释放,同时也会引起下丘脑的另一区域的兴奋发出神经支配胰岛A细胞的活动,使胰高血糖素合成并分泌,胰高血糖素通过促进肝糖原的分解和非糖物质的转化从而使血糖上升,并且下丘脑在这种情况下也会发出神经支配肾上腺的活动,使肾上腺素分泌增强,肾上腺素也能促进血糖上升。
【详解】A、空腹时血糖的重要来源是肝糖原分解为葡萄糖进入血液,非糖物质也可以转化为血糖,使血糖水平保持动态平衡,但不是绝对的恒定,A错误;
B、空腹时糖尿病患者的细胞供能不足,糖尿病患者的胰岛A细胞会分泌胰高血糖素促进肝糖原的分解和非糖物质转化为血糖供能,B错误;
C、运动时血液中的葡萄糖消耗的同时,胰高血糖素促进肝糖原分解和非糖物质转化为葡萄糖,对血糖进行补充,C错误;
D、紧张时交感神经兴奋,会使肾上腺素增多,促进血糖升高,D正确。
故选D。
38.(2023·山西)葡萄糖是人体所需的一种单糖。下列关于人体内葡萄糖的叙述,错误的是( )
A.葡萄糖是人体血浆的重要组成成分,其含量受激素的调节
B.葡萄糖是机体能量的重要来源,能经自由扩散通过细胞膜
C.血液中的葡萄糖进入肝细胞可被氧化分解或转化为肝糖原
D.血液中的葡萄糖进入人体脂肪组织细胞可转变为甘油三酯
38.B
【分析】葡萄糖是细胞生命活动所需要的主要能源物质,常被形容为“生命的燃料”。
【详解】A、葡萄糖是人体血浆的重要组成成分,血液中的糖称为血糖,血糖含量受胰岛素、胰高血糖素等激素的调节,A正确;
B、葡萄糖是细胞生命活动所需要的主要能源物质,是机体能量的重要来源,葡萄糖通过细胞膜进入红细胞是协助扩散,进入小肠上皮细胞为主动运输,进入组织细胞一般通过协助扩散,B错误;
CD、血糖浓度升高时,在胰岛素作用下,血糖可以进入肝细胞进行氧化分解并合成肝糖原,进入脂肪组织细胞转变为甘油三酯,CD正确。
故选B。
39.(2023·浙江)胰高血糖素可激活肝细胞中的磷酸化酶,促进肝糖原分解成葡萄糖,提高血糖水平,机理如图所示。
下列叙述正确的是( )
A.胰高血糖素经主动运输进入肝细胞才能发挥作用
B.饥饿时,肝细胞中有更多磷酸化酶b被活化
C.磷酸化酶a能为肝糖原水解提供活化能
D.胰岛素可直接提高磷酸化酶a的活性
39.B
【分析】分析题图:胰高血糖素与肝细胞膜上的胰高血糖素受体结合后,胞内磷酸化酶b被活化,促进肝糖原分解,葡萄糖通过膜上葡萄糖载体运输到胞外,增加血糖浓度。
【详解】A、胰高血糖素属于大分子信息分子,不会进入肝细胞,需要与膜上特异性受体结合才能发挥作用,A错误;
B、饥饿时,胰高血糖素分泌增加,肝细胞中有更多磷酸化酶b被活化成磷酸化酶a,加快糖原的分解,以维持血糖浓度相对稳定,B正确;
C、磷酸化酶a不能为肝糖原水解提供活化能,酶的作用机理是降低化学反应所需活化能,C错误;
D、根据题图无法判断胰岛素和磷酸化酶a的活性的关系,且胰岛素为大分子物质,不能直接进入细胞内发挥作用,D错误。
故选B。
40.(2023·天津)瘿蜂是果蝇类害虫的寄生蜂,其幼蜂在正常寄主体内能正常发育并羽化为成蜂,且杀死寄主;但在肠道无菌的寄主体内无法发育至成蜂。
(1)在无菌寄主肠道引入不同种细菌,记录幼蜂寄生后的羽化率,结果如下图。可知,同时引入四种细菌显著提高了幼蜂羽化率。比较第 列数据,可知在醋酸杆菌存在时,另三种细菌中 可进一步提高幼蜂羽化率。
(2)①正常寄主被幼蜂寄生后,胰岛素样肽基因的转录水平上升,体内脂质含量增加。果蝇的胰岛素样肽具有和哺乳类胰岛素类似的生理作用,可能促进 物质转化合成脂质,也可能抑制脂质降解。
②研究发现,正常寄主被幼蜂寄生后,脂肪酶活性受到抑制,说明幼蜂通过 而使寄主积累脂质,满足幼蜂的生长发育。
③为进一步研究正常寄主被幼蜂寄生后,脂质合成是否受影响,还需进行的实验是 。
40.【小题1】 3~6 芽孢杆菌 【小题2】 糖类 抑制寄主脂质降解 比较寄生与非寄生情况下,正常寄主脂质合成相关酶活性(使 用酶基因敲除、酶抑制剂等合理实验设计均可给分)
【分析】分析题意,本实验目的是探究幼虫羽化成功率与寄主肠道菌群的关系,实验的自变量是菌种种类,因变量是羽化率,据此分析作答。
【小题1】结合柱形图3~6可知,与柱形图3(仅有醋酸杆菌)相比,会进芽孢杆菌可一步促进提高幼蜂羽化率,加入红球菌、噬几丁质菌均会降低幼蜂羽化率。
【小题2】①研究发现幼蜂会分泌一种物质,类似于人体内胰岛素的作用,由于胰岛素具有降血糖作用,则其作用可以是促进糖类物质转化为脂质。
②研究还发现,幼蜂的存在会导致寄主体内脂肪酶活性降低,这是通过抑制寄主脂质降解使寄主积累脂质。
③研究幼蜂是否对寄主体内脂质合成量有影响,自变量应为是否有幼蜂寄生,因变量为寄主体内脂质合成相关酶活性,可将生长状况相同的寄主动物随机分为两组,一组让幼蜂寄生,一组不做处理,比较寄生与非寄生情况下,正常寄主脂质合成相关酶活性(使用酶基因敲除、酶抑制剂等合理实验设计均可给分)。
41.(2023·山东)研究显示,糖尿病患者由于大脑海马神经元中蛋白Tau过度磷酸化,导致记忆力减退。细胞自噬能促进过度磷酸化的蛋白Tau降解,该过程受蛋白激酶cPKCγ的调控。为探究相关机理,以小鼠等为材料进行了以下实验。
实验I:探究高糖环境和蛋白激酶cPKCγ对离体小鼠海马神经元自噬的影响。配制含有5mml/L葡萄糖的培养液模拟正常小鼠的体液环境。将各组细胞分别置于等量培养液中,A组培养液不处理,B组培养液中加入75mml/L的X试剂1mL,C组培养液中加入75mml/L葡萄糖溶液1mL。实验结果见图甲。
实验Ⅱ:通过水迷宫实验检测小鼠的记忆能力,连续5天测量4组小鼠的逃避潜伏期,结果见图乙。逃避潜伏期与记忆能力呈负相关,实验中的糖尿病记忆力减退模型小鼠(TD小鼠)通过注射药物STZ制备。
(1)人体中血糖的来源有 (答出2个方面的来源即可)。已知STZ是通过破坏某种细胞引起了小鼠血糖升高,据此推测,这种细胞是 。
(2)实验I的C组中,在含5mml/L葡萄糖的培养液中加入75mml/L葡萄糖溶液后,细胞吸水、体积变大,说明加入该浓度葡萄糖溶液后培养液的渗透压 (填“升高”或“降低”),B组实验结果可说明渗透压的变化对C组结果 (填“有”或“没有”)干扰。图甲中A组和C组的实验结果说明蛋白激酶cPKCγ对海马神经元自噬水平的影响是
(3)图乙中a、b两条曲线所对应的实验动物分别是 (填标号)。
①正常小鼠 ②敲除cPKCγ基因的小鼠 ③TD小鼠 ④敲除cPKCγ基因的TD小鼠
(4)对TD小鼠进行干预后,小鼠的记忆能力得到显著提高。基于本研究,写出2种可能的干预思路: 。
41.(1) 食物中糖类的消化吸收、肝糖原分解、脂肪等非糖物质转化 胰岛B细胞
(2) 降低 没有 在葡萄糖浓度正常时,蛋白激酶cPKCγ对自噬水平无明显影响;在高浓度葡萄糖条件下,蛋白激酶cPKCγ能提高细胞自噬水平
(3)④③
(4)①抑制Tau磷酸化
②提高蛋白激酶cPKCγ的活性;降低血糖(注射胰岛素);提高自噬水平
【分析】由图乙可知,a曲线变化平缓,应对应正常小鼠,b曲线变化相对快些,应对应TD小鼠,但cPKCγ基因正常,所以缓于cd两曲线。
【详解】(1)人体中血糖可通过食物中糖类的消化吸收、肝糖原分解、脂肪等非糖物质转化提供。某种细胞破坏而导致血糖升高,说明胰岛素分泌不足,推测这种细胞为胰岛B细胞。
(2)在含5mml/L葡萄糖的培养液中加入75mml/L葡萄糖溶液后,细胞吸水、体积变大,说明加入该浓度葡萄糖溶液后培养液的渗透压降低。B组较A组而言,自噬水平相对值不变,说明渗透压的变化对C组结果没有干扰。由题意可知,细胞自噬能促进过度磷酸化的蛋白Tau降解,该过程受蛋白激酶cPKCγ的调控,三组的实验结果说明在葡萄糖浓度正常时,蛋白激酶cPKCγ对自噬水平无明显影响;在高浓度葡萄糖条件下,蛋白激酶cPKCγ能提高细胞自噬水平。
(3)逃避潜伏期与记忆能力呈负相关,图乙中a、b两条曲线逃避潜伏期较长,说明记忆力较差。蛋白Tau过度磷酸化,导致记忆力减退,细胞自噬能促进过度磷酸化的蛋白Tau降解。由(2)可知,蛋白激酶cPKCγ促进海马神经元自噬,所以敲除cPKCγ基因后,细胞自噬过程受阻,记忆力减退。图中a曲线逃避潜伏期最长,说明记忆力最差,对应敲除cPKCγ基因的TD小鼠,b曲线对应TD小鼠,其cPKCγ基因正常,逃避潜伏期低于敲除cPKCγ基因的TD小鼠。d对应正常小鼠,C组对应敲除cPKCγ基因的小鼠。
(4)由题意可知,由于糖尿病导致小鼠记忆力减退,所以可通过注射胰岛素降低血糖使小鼠记忆力得到提高,也可通过抑制Tau磷酸化、提高蛋白激酶cPKr的活性、或使cPKCγ基因过量表达,提高自噬水平达到提升记忆力的作用。
42.(2023·浙江)运动员在马拉松长跑过程中,机体往往出现心跳加快,呼吸加深,大量出汗,口渴等生理反应。马拉松长跑需要机体各器官系统共同协调完成。
回答下列问题:
(1)听到发令枪声运动员立刻起跑,这一过程属于 反射。长跑过程中,运动员感到口渴的原因是大量出汗导致血浆渗透压升高,渗透压感受器产生的兴奋传到 ,产生渴觉。
(2)长跑结束后,运动员需要补充水分。研究发现正常人分别一次性饮用1000mL清水与1000mL生理盐水,其排尿速率变化如图甲所示。
图中表示大量饮用清水后的排尿速率曲线是 ,该曲线的形成原因是大量饮用清水后血浆被稀释,渗透压下降, 。从维持机体血浆渗透压稳定的角度,建议运动员运动后饮用 。
(3)长跑过程中,运动员会出现血压升高等机体反应,运动结束后,血压能快速恢复正常,这一过程受神经-体液共同调节,其中减压反射是调节血压相对稳定的重要神经调节方式。为验证减压反射弧的传入神经是减压神经,传出神经是迷走神经,根据提供的实验材料,完善实验思路,预测实验结果,并进行分析与讨论。
材料与用具:成年实验兔、血压测定仪、生理盐水、刺激电极、麻醉剂等。
(要求与说明:答题时对实验兔的手术过程不作具体要求)
①完善实验思路:
I.麻醉和固定实验兔,分离其颈部一侧的颈总动脉、减压神经和迷走神经。颈总动脉经动脉插管与血压测定仪连接,测定血压,血压正常。在实验过程中,随时用 湿润神经。
Ⅱ.用适宜强度电刺激减压神经,测定血压,血压下降。再用 ,测定血压,血压下降。
Ⅲ.对减压神经进行双结扎固定,并从结扎中间剪断神经(如图乙所示)。分别用适宜强度电刺激 ,分别测定血压,并记录。
IV.对迷走神经进行重复Ⅲ的操作。
②预测实验结果: 。
设计用于记录Ⅲ、IV实验结果的表格,并将预测的血压变化填入表中。
③分析与讨论:
运动员在马拉松长跑过程中,减压反射有什么生理意义?
42.(1) 条件 大脑皮层
(2) 曲线A 减轻对下丘脑渗透压感受器的刺激,导致抗利尿激素分泌减少,使肾小管和集合管对水的重吸收减少,引起尿量增加 淡盐水
(3) 生理盐水 适宜强度电刺激迷走神经 减压神经中枢端和外周端 长跑过程中,运动员血压升高,通过减压反射使血压在较高水平维持相对稳定
【分析】1、人体的水平衡调节过程:当人体失水过多、饮水不足或吃的食物过咸时→细胞外液渗透压升高→下丘脑渗透压感受器受到刺激→垂体释放抗利尿激素增多→肾小管、集合管对水分的重吸收增加→尿量减少。同时大脑皮层产生渴觉(主动饮水)。
2、条件反射是人出生以后在生活过程中逐渐形成的后天性反射,是在非条件反射的基础上,在大脑皮层参与下完成的,是高级神经活动的基本方式。
【详解】(1)听到发令枪声运动员立刻起跑,这一过程是后天学习和训练习得的,属于条件反射;所有感觉的形成部位都是大脑皮层,渴觉的产生部位也是大脑皮层。
(2)据图可知,曲线A表示的是饮用清水的曲线,判断的依据是:饮用清水后,引起血浆渗透压降低,从而减轻对下丘脑渗透压感受器的刺激,导致抗利尿激素分泌减少,使肾小管和集合管对水的重吸收减少,引起尿量增加;血浆渗透压主要与无机盐和蛋白质的含量有关,为维持机体血浆渗透压稳定,应引用淡盐水,以同时补充水分和无机盐离子。
(3)分析题意,本实验目的是验证减压反射弧的传入神经是减压神经,传出神经是迷走神经,则实验可通过刺激剪断后的中枢端和外周段,然后通过血压的测定进行比较,结合实验材料可设计实验思路如下:
①完善实验思路:I.麻醉和固定实验兔,分离其颈部一侧的颈总动脉、减压神经和迷走神经。颈总动脉经动脉插管与血压测定仪连接,测定血压,血压正常。在实验过程中,随时用生理盐水湿润神经,以保证其活性。
Ⅱ.用适宜强度电刺激减压神经,测定血压,血压下降。再用适宜强度电刺激迷走神经,测定血压,血压下降。
Ⅲ.对减压神经进行双结扎固定,并从结扎中间剪断神经(如图乙所示)。分别用适宜强度电刺激减压神经的中枢端和外周段,分别测定血压,并记录。
IV.对迷走神经进行重复Ⅲ的操作。
②预测实验结果:由于减压神经被切断,刺激中枢端,兴奋仍可传出,则预期结果是血压上升。刺激外周端,兴奋不能传入,血压不变。对迷走神经进行实验,结果相反。表格可设计如下:
③分析题意可知,运动员会出现血压升高等机体反应,运动结束后,血压能快速恢复正常,这一过程称为减压反射,在马拉松长跑过程中,减压反射可使血压保持相对稳定,避免运动员在运动过程中因血压升高而导致心血管功能受损。
43.(2023·山西)人在运动时会发生一系列生理变化,机体可通过神经调节和体液调节维持内环境的稳态。回答下列问题。
(1)运动时,某种自主神经的活动占优势使心跳加快,这种自主神经是 。
(2)剧烈运动时,机体耗氧量增加、葡萄糖氧化分解产生大量CO2,CO2进入血液使呼吸运动加快。CO2使呼吸运动加快的原因是 。
(3)运动时葡萄糖消耗加快,胰高血糖素等激素分泌增加,以维持血糖相对稳定。胰高血糖素在升高血糖浓度方面所起的作用是 。
(4)运动中出汗失水导致细胞外液渗透压升高,垂体释放的某种激素增加,促进肾小管、集合管对水的重吸收,该激素是 。若大量失水使细胞外液量减少以及血钠含量降低时,可使醛固酮分泌增加。醛固酮的主要生理功能是 。
43.(1)交感神经
(2)人体剧烈运动时,呼吸作用增强,耗氧量增大,同时产生的CO2增多,刺激呼吸中枢,加快呼吸运动的频率
(3)促进肝糖原分解成葡萄糖,促进非糖物质转变成糖
(4) 抗利尿激素 促进肾小管和集合管对Na+的重吸收,维持血钠含量的平衡
【分析】1、交感神经和副交感神经是调节人体内脏功能的神经装置,所以也叫内脏神经系统,因为其功能不完全受人类的意识支配,所以又叫自主神经系统。
2、剧烈运动时,人体的呼吸频率会加快,呼吸作用增强,血液中二氧化碳增多,刺激呼吸运动中枢,加快呼吸运动频率。
【详解】(1)自主神经包括交感神经和副交感神经,运动时,交感神经的活动占优势,表现为心跳加快,支气管扩张,但胃肠的蠕动和消化腺的分泌活动减弱;
(2)人体的呼吸中枢位于脑干,剧烈运动时,血液中二氧化碳增多,刺激感受器产生兴奋,传至呼吸中枢,导致呼吸加深加快,肺的通气量增加,排出体内过多的二氧化碳。
(3)胰高血糖素是机体中能够升高血糖的激素之一,该激素主要作用于肝,促进肝糖原分解成葡萄糖进入血液,促进非糖物质转变成糖,使血糖回升到正常水平。
(4)细胞外液渗透压升高时,抗利尿激素分泌增多,可以促进肾小管、集合管对水的重吸收,使渗透压恢复正常;醛固酮是由肾上腺皮质分泌的一种激素,其主要生理功能是促进肾小管和集合管对Na+的重吸收,维持血钠含量的平衡。
44.(2023·全国)某研究小组以某种哺乳动物(动物甲)为对象研究水盐平衡调节,发现动物达到一定程度时,尿量明显减少并出现主动饮水行为;而大量饮用清水后,尿量增加。回答下列问题。
(1)哺乳动物水盐平衡的调节中枢位于 。
(2)动物甲大量失水后,其单位体积细胞外液中溶质微粒的数目会 ,信息被机体内的某种感受器感受后,动物甲便会产生一种感觉即 ,进而主动饮水。
(3)请从水盐平衡调节的角度分析,动物甲大量饮水后尿量增加的原因是 。
44.(1)下丘脑
(2) 升高 渴觉
(3)动物甲大量饮水→细胞外液渗透压降低→下丘脑渗透压感受器兴奋→下丘脑水平衡调节中枢兴奋→垂体释放抗利尿激素减少→肾小管、集合管重吸收减少→尿量增加
【分析】1、水盐平衡的调节∶体内水少或吃的食物过咸时→细胞外液渗透压升高→下丘脑感受器受到刺激→垂体释放抗利尿激素多一肾小管、集合管重吸收增加→尿量减少,同时大脑皮层产生渴觉(主动饮水)﹔大量饮水→体内水多→细胞外液渗透压降低→下丘脑感受器受到刺激→垂体释放抗利尿激素少→肾小管、集合管重吸收减少→尿量增加。
2、下丘脑分泌的促甲状腺激素释放激素能促进垂体分泌促甲状腺激素,垂体分泌促甲状腺激素能促进甲状腺分泌甲状腺激素。当血液中甲状腺激素的含量降低时,对下丘脑和垂体的抑制作用减弱,使促甲状腺激素释放激素和促甲状腺激素的合成和分泌增加,从而使血液中甲状腺激素不致过少。
【详解】(1)哺乳动物水盐平衡的调节中枢位于下丘脑。
(2)动物大量失水后,细胞外液中溶质微粒数量不变,水减少,单位体积内溶质微粒数会升高,渗透压上升,同时大脑皮层产生渴觉,进而主动饮水。
(3)动物大量饮水,细胞外液渗透压下降,下丘脑渗透压感受器兴奋,传至下丘脑,下丘脑水平衡调节中枢兴奋,抗利尿激素分泌减少,肾脏重吸收水分减少,尿量增加。
(2022·天津)阅读下列材料,完成下面小题。
动脉血压是指血液对动脉管壁产生的压力。人体动脉血压有多种调节方式,如:当动脉血压升高时,会刺激血管壁内的压力感受器兴奋,神经冲动传入中枢神经系统后,通过交感神经和副交感神经调节心脏、血管活动及肾上腺髓质所分泌的激素水平,最终血压回降。
动脉血压高于正常值即形成高血压。高血压病的发病机制复杂,可能包括:
(1)水钠潴留
水钠潴留指水和钠滞留于内环境。长期摄入过量的钠使机体对水钠平衡的调节作用减弱,可导致水钠潴留。慢性肾功能不全的患者水钠排出减少,重吸收增加,也会引起水钠潴留。
(2)肾素—血管紧张素—醛固酮系统(RAAS)过度激活
RAAS是人体重要的体液调节系统。肾素可催化血管紧张素原生成血管紧张素Ⅰ,血管紧张素Ⅰ在血管紧张素转换酶的作用下生成血管紧张素Ⅱ。血管紧张素Ⅱ具有多种生理效应,最主要的是使血管收缩导致血压升高,此外还可刺激醛固酮分泌。醛固酮可促进钠的重吸收。
(3)交感神经系统活性增强
肾交感神经活性增强既可促使肾素释放,激活RAAS,又可减弱肾排钠能力。此外,交感神经还可激活肾脏T细胞,导致肾脏损伤、肾功能不全。
45.下列关于压力感受及动脉血压的说法,错误的是( )
A.感受器可将压力信号转化为电信号
B.传出神经属于自主神经系统
C.调节过程不存在体液调节
D.调节机制为负反馈调节
46.下列哪种因素不会导致水钠潴留( )
A.长期摄入过量钠B.血管紧张素Ⅱ引起的血管收缩
C.醛固酮过度分泌D.肾功能不全、排钠能力下降
47.下列哪项药物或疗法在高血压病的治疗中是不合理的( )
A.抗利尿激素B.血管紧张素转换酶抑制剂
C.醛固酮受体抑制剂D.降低肾交感神经兴奋性的疗法
45.C 46.B 47.A
【分析】由题意可知,引起高血压的原因主要是由于长期摄入过量的钠使机体对水钠平衡的调节作用减弱和钠的过度吸收引起水钠潴留,肾素—血管紧张素—醛固酮系统(RAAS)过度激活以及交感神经系统活性增强,减弱肾排钠功能减弱引起的。
45.A、感受器接受压力刺激后,可将压力信号转化为电信号,从而产生兴奋,A正确;
B、调节血压的神经为交感神经和副交感神经,均为自主神经,B正确;
C、由题意可知,如肾素—血管紧张素—醛固酮系统(RAAS)过度激活引起的血压上升属于激素调节,C错误;
D、血压能在某个特定值保持相对稳定,是负反馈调节的结果,D正确。
故选C。
46.A、长期摄入过量的钠使机体对水钠平衡的调节作用减弱,可导致水钠潴留,A错误;
B、肾素—血管紧张素—醛固酮系统(RAAS)过度激活,血管紧张素Ⅱ引起的血管收缩,引起血压升高,不会引起水钠潴留,B正确;
C、醛固酮可促进钠的重吸收,若分泌过度会导致钠重吸收增加,也会引起水钠潴留,C错误;
D、慢性肾功能不全的患者水钠排出减少,重吸收增加,会引起水钠潴留,D正确。
故选B。
47.A、水钠潴留指水和钠滞留于内环境,从而引起高血压,抗利尿激素具有促进肾小管和集合管对水进行重吸收的功能,从而加重了水钠潴留,A错误;
B、血管紧张素转换酶抑制剂可抑制血管紧张素的形成,从而抑制了肾素—血管紧张素—醛固酮系统(RAAS)过度激活,可对高血压进行治疗,B正确;
C、醛固酮受体抑制剂可抑制醛固酮发挥作用,对钠进行重新收,减缓水钠潴留,可对高血压进行治疗,C正确;
D、降低肾交感神经兴奋性可加强肾排钠能力,减轻肾脏T细胞对肾脏的损伤,可对高血压进行治疗,D正确。
故选A。
48.(2022·海南)机体内血糖浓度受多种激素共同调节。某实验小组探究了三种激素单独或联合作用调节血糖的效应,实验前血糖浓度为5.0mml/L,血糖浓度随激素处理时间的变化如图。下列有关叙述正确的是( )
A.激素单独作用时,0.5h内升高血糖最快的激素是肾上腺素
B.3h时,三种激素联合作用升高血糖的效应大于各自效应的总和
C.肾上腺素和胰高血糖素对血糖的调节作用表现出相抗衡的关系
D.血糖浓度受肾上腺素、胰高血糖素和皮质醇调节,不受甲状腺激素调节
48.B
【分析】由图可知,肾上腺素、胰高血糖素具有升高血糖的生理作用,皮质醇升高血糖的作用不明显,三种激素共同使用升高血糖的作用最明显。
【详解】A、据图分析,激素单独作用时,0.5 h 内升高血糖最快的激素是胰高血糖素, A错误;
B、3h时,三种激素联合作用升高血糖的效应为12.8-5.0=7.8( mml / L ),三种激素各自效应的总和为(6.9-5.0)+(5.7-5.0)+(5.2-5.0)=2.8( mml / L ),前者明显大于后者, B正确;
C、肾上腺素和胰高血糖素都能升高血糖,二者在调节血糖方面表现出协同作用, C错误;
D、实验结果可证明血糖浓度受肾上腺素、胰高血糖素和皮质醇调节,但实验结果不能证明血糖浓度不受甲状腺激素调节, D错误。
故选B。
49.(2022·湖北)北京冬奥会期间,越野滑雪运动员身着薄比赛服在零下10℃左右的环境中展开激烈角逐,关于比赛中运动员的生理现象,下列叙述正确的是( )
A.血糖分解加快,储存的ATP增加,产热大于散热
B.血液中肾上腺素含量升高,甲状腺激素含量下降,血糖分解加快
C.心跳加快,呼吸频率增加,温度感受器对低温不敏感而不觉得寒冷
D.在运动初期骨骼肌细胞主要通过肌糖原分解供能,一定时间后主要通过肝糖原分解供能
49.C
【分析】运动员在寒冷条件下剧烈运动时体内发生体温调节等生理过程,运动时需要消耗大量能量,骨骼肌细胞分解肌糖原提供能量,在运动后期需要摄取血糖进行氧化分解以满足机体对能量的需要。
【详解】A、运动期间需要大量能量,血糖分解加快,ATP和ADP的转化速率加快,但储存的ATP基本不变,A错误;
B、血液中肾上腺素含量升高,甲状腺激素含量上升,血糖分解加快,细胞代谢速率加快,B错误;
C、比赛中运动员心跳加快,呼吸频率增加,为机体提供更多能量,温度感受器由于适应性而对低温不敏感,因此不觉得寒冷,C正确;
D、运动初期骨骼肌细胞主要通过ATP和磷酸肌酸供能,一定时间后主要通过肌糖原分解供能,D错误。
故选C。
50.(2022·湖北)奋战在抗击新冠疫情一线的医护人员是最美逆行者。因长时间穿防护服工作,他们汗流浃背,饮水受限,尿量减少。下列关于尿液生成及排放的调节,叙述正确的是( )
A.抗利尿激素可以促进肾小管和集合管对NaCl的重吸收
B.医护人员紧张工作后大量饮用清水有利于快速恢复水一盐平衡
C.医护人员工作时高度紧张,排尿反射受到大脑皮层的抑制,排尿减少
D.医护人员工作时汗流浃背,抗利尿激素的分泌减少,水的重吸收增加
50.C
【分析】抗利尿激素是由下丘脑神经细胞分泌、由垂体释放的。在渗透压降低时,下丘脑分泌抗利尿激素,并由垂体释放抗利尿激素进入血液,促进肾小管、集合管对水分的重吸收。抗利尿激素增多,重吸收能力增强,排尿减少;反之,重吸收能力减弱,排尿增多。
【详解】A、抗利尿激素可以促进肾小管和集合管对水的重吸收,A错误;
B、医护工作者因长时间穿防护服工作,他们汗流浃背,饮水受限,这个过程丢失了水分和无机盐,故医护人员紧张工作后应适量饮用淡盐水有利于快速恢复水一盐平衡,B错误;
C、排尿反射中枢位于脊髓,排尿反射中枢属于低级中枢,受控于大脑皮层的高级中枢,当医护人员工作时高度紧张,排尿反射受到大脑皮层的抑制,使排尿减少,C正确;
D、医护人员工作时汗流浃背,使细胞外液的渗透压增高,抗利尿激素的分泌增多,水的重吸收增加,排尿减少,D错误。
故选C。
51.(2022·浙江)大雪纷飞的冬天,室外人员的体温仍能保持相对稳定其体温调节过程如图所示。下列叙述错误的是( )
A.寒冷刺激下,骨骼肌不由自主地舒张以增加产热
B.寒冷刺激下,皮肤血管反射性地收缩以减少散热
C.寒冷环境中,甲状腺激素分泌增加以促进物质分解产热
D.寒冷环境中,体温受神经与体液的共同调节
51.A
【分析】寒冷环境→皮肤冷觉感受器→下丘脑体温调节中枢→增加产热(骨骼肌战栗、立毛肌收缩、甲状腺激素分泌增加),减少散热(毛细血管收缩、汗腺分泌减少)→体温维持相对恒定。
【详解】A、寒冷刺激下,骨骼肌不自主地收缩以增加产热,A错误;
B、寒冷刺激下,皮肤血管收缩,血流量减少,以减少散热,B正确;
C、寒冷环境中,机体通过分级调节使甲状腺激素分泌增加,以促进新陈代谢增加产热,C正确;
D、据图可知,寒冷环境中既有下丘脑参与的神经调节,也有甲状腺激素参与的体液调节,故体温受神经和体液的共同调节,D正确。
故选A。
52.(2022·河北)交感神经兴奋引起血管收缩,肌细胞的代谢产物具有舒血管效应。运动时交感神经兴奋性增强,肌细胞的代谢产物增多,这种调控机制可使肌肉运动状态时的血流量增加到静息状态时的15~20倍。下列叙述正确的是( )
A.肌细胞的代谢产物进入内环境,参与体液调节
B.肌肉处于运动状态时,体液调节对肌肉血流量的影响大于神经调节
C.肌细胞的代谢产物经组织液大部分进入血液,血流量增多利于维持肌细胞直接生活环境的稳定
D.运动时肌细胞的代谢产物使组织液渗透压升高,机体抗利尿激素释放减少
52.ABC
【分析】神经调节与体液调节的关系:
(1)内分泌腺受中枢神经系统的调节,体液调节可以看做神经调节的一个环节。
(2)激素也可以影响神经系统的发育和功能,两者常常同时调节生命活动。
【详解】A、由“肌细胞的代谢产物具有舒血管效应”可知,肌细胞的代谢产物进入内环境,参与体液调节,A正确;
B、剧烈运动时交感兴奋的同时肌细胞的代谢产物增多,但最终的结果是血流量增加,也就是神经调节和体液调节共同作用的结果是使血管扩张,而体液调节就是使血管扩张的,所以在这个情境下体液调节对肌肉血流量的影响大于神经调节,B正确;
C、血流量增多利于组织液和血浆的物质交换,利于维持肌细胞直接生活环境的稳定,C正确;
D、运动时肌细胞的代谢产物使组织液渗透压升高,引起细胞外液渗透压增高,机体抗利尿激素释放增加,促进肾小管和集合管重吸收水,使细胞外液渗透压下降,D错误。
故选ABC。
53.(2022·山东)人体通过多种调节机制保持体温的相对稳定。下列说法正确的是( )
A.寒冷环境下,参与体温调节的传出神经中既有躯体运动神经,也有内脏运动神经
B.寒冷环境下,肾上腺皮质分泌的肾上腺素增加,使代谢活动增强,产热增加
C.炎热环境下,皮肤血管收缩,汗腺分泌增多,从而增加散热
D.炎热环境下,若呼吸运动频率和幅度增加过高且持续过久,可导致内环境pH上升
53.AD
【分析】寒冷状态下,冷觉感受器感受寒冷,通过传入神经传到下丘脑体温调节中枢,下丘脑通过传出神经一方面使得血管收缩,血流量减少,汗腺分泌减少或停止来减少散热,另一方面使得骨骼肌战栗,立毛肌收缩以及通过体液调节分泌甲状腺激素,肾上腺素等让代谢加强来增加产热。
【详解】A、寒冷环境下,骨骼肌会收缩使产热增加,参与体温调节的传出神经中有躯体运动神经,同时甲状腺激素、肾上腺素含量会增多,故也有内脏运动神经参与,A正确;
B、肾上腺素是由肾上腺髓质分泌的一种激素,B错误;
C、炎热环境下,皮肤血管舒张,汗腺分泌增多,从而增加散热,C错误;
D、内环境中含有缓冲物质,能维持pH相对稳定,炎热环境下,内环境pH不会明显上升,但炎热环境下,若呼吸运动频率和幅度增加过高且持续过久,二氧化碳呼出增多,导致碳酸根增多,碳酸钠等弱碱盐增多,可导致内环境pH上升,D正确。
故选AD。
54.(2022·福建)下丘脑通过整合来自循环系统的激素和消化系统的信号调节食欲,是食欲调节控制中心。下丘脑的食欲调节中枢能调节A神经元直接促进食欲。A神经元还能分泌神经递质GABA,调节B神经元。GABA的作用机制如图。回答下列问题:
(1)下丘脑既是食欲调节中枢,也是 调节中枢(答出1点即可)。
(2)据图分析,GABA与突触后膜的受体结合后,将引发突触后膜 (填“兴奋”或“抑制”),理由是 。
(3)科研人员把小鼠的A神经元剔除,将GABA受体激动剂(可代替GABA直接激活相应受体)注射至小鼠的B神经元区域,能促进摄食。据此可判断B神经元在食欲调节中的功能是 。
(4)科研人员用不同剂量的GABA对小鼠灌胃,发现30 mg·kg-1 GABA能有效促进小鼠的食欲,表明外源的GABA被肠道吸收后也能调节食欲。有人推测外源GABA信号是通过肠道的迷走神经上传到下丘脑继而调节小鼠的食欲。请在上述实验的基础上另设4个组别,验证推测。
①完善实验思路:将生理状态相同的小鼠随机均分成4组。
A组:灌胃生理盐水;
B组:假手术 + 灌胃生理盐水;
C组:假手术 + ;
D组: + ;
(说明:假手术是指暴露小鼠腹腔后再缝合。手术后的小鼠均需恢复后再与其他组同时处理。)
连续处理一段时间,测定并比较各组小鼠的摄食量。
②预期结果与结论:若 ,则推测成立。
54.(1)体温/水平衡
(2) 抑制 GABA与突触后膜上的受体结合后,引起Cl-内流,静息电位的绝对值增大
(3)抑制食欲/抑制摄食量
(4)①灌胃30mg•kg-1GABA 切断迷走神经 灌胃30mg•kg-1GABA A组小鼠的摄食量与B组差异不明显,C组小鼠的摄食量比B组高,D组小鼠的摄食量比C组低
【分析】1.下丘脑的功能:
①感受:渗透压感受器感受渗透压升降,维持水分代谢平衡。
②传导:可将渗透压感受器产生的兴奋传导至大脑皮层,使之产生渴觉。
③分泌:分泌促激素释放激素,作用于垂体,使之分泌相应的促激素。在外界环境温度低时分泌促甲状腺激素释放激素,在细胞外波渗透压升高时促使垂体分泌抗利尿激素。
④调节,下丘脑中有体温调节中枢、血糖调节中枢、渗透压调节中枢。
2.兴奋在神经纤维上的传导形式是电信号,兴奋在神经元之间的传递是电信号-化学信号-电信号;兴奋在神经纤维上的传导是双向的,在神经元之间的传递是单向的
【详解】(1)下丘脑既是食欲调节中枢,也是体温调节中枢、血糖调节中枢、水平衡调节中枢。
(2)由图可知,GABA与突触后膜上的受体结合后,引起Cl-内流,静息电位的绝对值增大,更难兴奋,所以使突触后膜受抑制。
(3)由题意可知,(A神经元的)突触前膜释放GABA,突触后膜(B神经元)受抑制;若注射GABA受体激动剂作用于B神经元,B神经元被激活且受到抑制,能促进小鼠摄食,说明B神经元在食欲调节中的作用是抑制小鼠食欲。
(4)本实验的目的是验证外源GABA信号是通过肠道的迷走神经上传到下丘脑继而调节小鼠的食欲,因此实验的自变量是信号通路是否被阻断,因变量是食欲变化,据此做出判断:C组与B组对照,单一变量是有无灌胃30mg•kg-1GABA,验证GABA的作用;D组与C组对照,单一变量为是否切断迷走神经,即验证外源GABA信号是通过肠道的迷走神经上传到下丘脑继而调节小鼠的食欲,对实验结果进行两两比较。若最终A组小鼠的摄食量与B组差异不明显,C组小鼠的摄食量比B组高,D组小鼠的摄食量比C组低,则说明外源 GABA 信号是通过肠道的迷走神经上传到下丘脑继而调节小鼠的食欲。
55.(2022·湖南)当内外环境变化使体温波动时,皮肤及机体内部的温度感受器将信息传入体温调节中枢,通过产热和散热反应,维持体温相对稳定。回答下列问题:
(1)炎热环境下,机体通过体温调节增加散热。写出皮肤增加散热的两种方式 。
(2)机体产热和散热达到平衡时的温度即体温调定点,生理状态下人体调定点为37℃。病原体感染后,机体体温升高并稳定在38.5℃时,与正常状态相比,调定点 (填“上移”“下移”或“不变”),机体产热 。
(3)若下丘脑体温调节中枢损毁,机体体温不能维持稳定。已知药物A作用于下丘脑体温调节中枢调控体温。现获得A的结构类似物M,为探究M是否也具有解热作用并通过影响下丘脑体温调节中枢调控体温,将A、M分别用生理盐水溶解后,用发热家兔模型进行了以下实验,请完善实验方案并写出实验结论。
②由甲、乙、丙三组实验结果,得出结论 。
③由甲、乙、丙、丁四组实验结果,得出结论 。
55.(1)汗液的蒸发、皮肤中毛细血管舒张
(2) 上移 增加
(3) 损毁下丘脑的发热家兔模型+M溶液 M与药物A一样也具有解热作用 M与药物A一样具有解热作用并通过影响下丘脑体温调节中枢调控体温
【分析】 1、 体温的恒定对于人体正常的生命活动至关重要,人体热量的来源主要是细胞中有机物的氧化放能(尤以骨骼肌和肝脏产热为多),热量的散出主要通过汗液的蒸发、皮肤内毛细血管的散热,其次还有呼气、排尿和排便等。
2、下丘脑是体温调节中枢,人体体温维持相对稳定的原因是产热量和散热量相等。体温过低或过高都会影响物质代谢的正常进行,使细胞、组织或器官发生功能紊乱,破坏内环境稳态,严重时会危及生命。
3、“探究M是否也具有解热作用并通过影响下丘脑体温调节中枢调控体温”要探究两个问题:①探究M是否也具有解热作用;②探究M是否通过影响下丘脑体温调节中枢调控体温。
【详解】(1)在炎热的环境中时,皮肤中的热觉感受器受到刺激后,将兴奋传递至下丘脑的体温调节中枢,通过中枢的调节,使皮肤中的毛细血管舒张,皮肤血流量增多,同时也使汗液的分泌增多等,从而增加散热。
(2)机体产热和散热达到平衡时的温度即体温调定点,此时产热量和散热量相等,生理状态下人体调定点为37℃。病原体感染后,机体体温升高并稳定在38.5℃时,与正常状态相比,调定点上移,但机体产热量和散热量仍然相等,因此,产热量和散热量均增加。
(3)由表格中信息可知,甲组为空白对照,发热家兔模型会出现发热的症状;乙组是加了等量用生理盐水溶解的A溶液,已知药物A作用于下丘脑体温调节中枢调控体温,因此发热家兔模型会退热;丙组是加了等量生理盐水溶解的M溶液,也出现退热现象,说明M与药物A一样也具有解热作用;丁组小鼠出现发热症状,由于要探究M通过影响下丘脑体温调节中枢调控体温,实验需要遵循单一变量原则,与丙组相比,丁组的处理是①损毁下丘脑的发热家兔模型+M溶液,损毁了下丘脑体温调节中枢后,M不能起到调控体温的作用。②由甲、乙、丙三组实验结果,得出结论:M与药物A一样也具有解热作用。③由甲、乙、丙、丁四组实验结果,得出结论:M与药物A一样具有解热作用并通过影响下丘脑体温调节中枢调控体温。
56.(2022·浙江)为研究物质X对高血糖症状的缓解作用,根据提供的实验材料,完善实验思路,预测实验结果,并进行分析与讨论。
实验材料:适龄、血糖正常的健康雄性小鼠若干只,药物S(用生理盐水配制),物质X(用生理盐水配制),生理盐水等。(要求与说明:实验中涉及的剂量不作具体要求。小鼠血糖值>11.1mml/L,定为高血糖模型小鼠。饲养条件适宜)
回答下列问题:
(1)完善实验思路:
①适应性饲养:选取小鼠若干只,随机均分成甲、乙、丙3组。正常饲养数天,每天测量小鼠的血糖,计算平均值。
②药物S处理:
甲组:每天每只小鼠腹腔注射一定量生理盐水
乙组:每天每只小鼠腹腔注射一定量药物S
丙组:
连续处理数天,每天测量小鼠的血糖,计算平均值,直至建成高血糖模型小鼠。
③物质X处理:
甲组:
乙组:每天每只小鼠灌胃一定量生理盐水
丙组:
连续处理若干天,每天测量小鼠的血糖,计算平均值。
(2)预测实验结果:
设计一张表格,并将实验各阶段的预期实验结果填入表中。
(3)分析与讨论:
已知药物S的给药途径有腹腔注射和灌胃等,药物S的浓度和给药途径都会影响高血糖模型小鼠的建模。若要研究使用药物S快速建成高血糖模型小鼠,则可通过 ,以确定快速建模所需药物S的适宜浓度和给药途径的组合。
56.(1) 每天每只小鼠腹腔注射一定量药物S 每天每只小鼠灌胃一定量生理盐水 每天每只小鼠灌胃一定量物质X
(2)
(3)设置一系列浓度梯度的药物S,每个浓度进行不同的给药途径,比较不同组合建模成功所需的时间
【分析】根据实验的目的、单一变量原则和对照性原则,该实验的自变量为物质X,因变量为血糖值,甲组为空白对照组,乙组为模型对照组、丙组为实验组。
【详解】(1)适应性饲养使小鼠适应实验环境,正常饲养小鼠数天,甲乙丙三组的血糖值正常。药物S处理时甲组:每天每只小鼠腹腔注射一定量生理盐水,则甲组作为对照组。该实验的目的是研究物质X对高血糖症状的缓解作用,需要药物处理乙组和丙组使小鼠出现高血糖症状,因此药物S处理时乙组和丙组:每天每只小鼠腹腔注射一定量药物S。在物质X处理时乙组作为对照组,丙组作为实验组,一组给物质X,一组没有物质X,以探究物质X对高血糖症状的缓解作用。物质X处理时,遵循实验单一变量,乙组给药途径是灌胃,则甲组作为空白对照,甲组每天每只小鼠灌胃一定量生理盐水;乙组:每天每只小鼠灌胃一定量生理盐水;丙组:每天每只小鼠灌胃一定量物质X。
(2)该实验将小鼠分为甲、乙、丙3组,进行三个阶段实验,即适应性饲养阶段、药物S处理、物质X处理,记录血糖值变化。正常饲养数天,甲乙丙三组的血糖值正常。甲组作为对照组,均是生理盐水处理,因此甲组在药物S处理和物质X处理时所测得的血糖值正常;小鼠血糖值>11.1mml/L,定为高血糖模型小鼠,药物S处理阶段,乙组小鼠腹腔注射一定量药物S,会使血糖升高,逐渐升高至>11.1mml/L;物质X处理阶段乙组小鼠灌胃一定量生理盐水,不会缓解高血糖症状,血糖值依然>11.1mml/L;药物S处理阶段,丙组小鼠腹腔注射一定量药物S,会使血糖升高,逐渐升高至>11.1mml/L;如果物质X对高血糖症状的缓解作用,则物质X处理阶段丙组小鼠在血糖值逐渐下降,但高于正常水平。实验各阶段的预期实验结果如表所示:
实验各阶段的小鼠血糖值变化
(3)要使用药物S快速建成高血糖模型小鼠,需要明确建模成功所需的时间快时的药物S浓度,同时也需要确定哪种给药途径建模成功所需的时间快,因此将具体的药物S浓度和给药途径组合起来以确定建模成功所需的时间,可通过设置一系列浓度梯度的药物S,每个浓度进行不同的给药途径,比较不同组合建模成功所需的时间,以确定快速建模所需药物S的适宜浓度和给药途径的组合。
考点
三年考情(2022-2024)
命题趋势
考点1 激素与激素调节
2024·安徽、贵州、重庆、湖南、江西、广东、全国、湖北、浙江
2023·北京、湖南、山东、全国、海南
2022·重庆、河北、北京、湖南、浙江、辽宁、全国
从近三年全国各地的高考试题来看,常出现的考点是激素与激素调节和神经调节和体液调节的关系,此部分内容集中在选择题和非选择题部分考察。
考点2 神经调节和体液调节的关系
2024·北京、吉林、河北、湖北、浙江、湖南、江西、山东
2023·重庆、湖北、广东、山西、浙江、天津、山东、全国
2022·天津、湖南、湖北、浙江、河北、山东、福建
组别
抗利尿激素浓度/(ng-L-1)
醛固酮浓度/(ng-L-1)
正常对照组
19.83
98.40
急性发病组
24.93
122.82
指标状态
血浆渗透压(mOsm/L)
血浆Na+浓度(mml/L)
血浆K+浓度(mml/L)
尿渗透压(mOsm/L)
尿Na+浓度(mml/L)
尿K+浓度(mml/L)
运动前
289.1
139.0
4.3
911.2
242.4
40.4
运动中
291.0
141.0
4.4
915.4
206.3
71.1
运动后
289.2
139.1
4.1
1005.1
228.1
72.3
项目名称
结果
参考值
血ADH
7.9Pml/L
2.3-7.4pml/L
血Na+
125mml/L
137-147mml/L
血K+
4.2mml/L
3.5-5.3mml/L
A物质浓度(μg·L-1)指标
0
10
50
100
①
肝脏糖原含量(mg·g-1)
25.0±0.6
12.1±0.7
12.0±0.7
11.1±0.2
②
肝脏丙酮酸含量(nml·g-1)
23.6±0.7
17.5±0.2
15.7±0.2
8.8±0.4
③
血液中胰高血糖素含量(mIU·mg·prt-1)
43.6±1.7
87.2±1.8
109.1±3.0
120.0±2.1
分组
处理方式
结果
甲
发热家兔模型+生理盐水
发热
乙
发热家兔模型+A溶液
退热
丙
发热家兔模型+M溶液
退热
丁
①
发热
组别
实验阶段
适应性饲养
药物S处理
物质X处理
甲组
正常
正常
正常
乙组
正常
逐渐升高至>11.1mml/L
>11.1mml/L
丙组
正常
逐渐升高至>11.1mml/L
逐渐下降,但高于正常水平
组别
实验阶段
适应性饲养
药物S处理
物质X处理
甲组
正常
正常
正常
乙组
正常
逐渐升高至>11.1mml/L
>11.1mml/L
丙组
正常
逐渐升高至>11.1mml/L
逐渐下降,但高于正常水平
三年(2022-2024)高考生物真题分类汇编(全国通用)专题18 基因工程(解析版): 这是一份三年(2022-2024)高考生物真题分类汇编(全国通用)专题18 基因工程(解析版),共58页。
三年(2022-2024)高考生物真题分类汇编(全国通用)专题16 发酵工程(解析版): 这是一份三年(2022-2024)高考生物真题分类汇编(全国通用)专题16 发酵工程(解析版),共35页。试卷主要包含了啤酒经酵母菌发酵酿制而成等内容,欢迎下载使用。
2024年高考真题和模拟题生物分类汇编(全国通用)专题12 神经-体液调节(解析版): 这是一份2024年高考真题和模拟题生物分类汇编(全国通用)专题12 神经-体液调节(解析版),共39页。

