三年(2022-2024)高考生物真题分类汇编(全国通用)专题16 发酵工程(解析版)
展开考点01 传统发酵技术的应用
1.(2024·湖北)制醋、制饴、制酒是我国传统发酵技术。醋酸菌属于好氧型原核生物,常用于食用醋的发酵。下列叙述错误的是( )
A.食用醋的酸味主要来源于乙酸
B.醋酸菌不适宜在无氧条件下生存
C.醋酸菌含有催化乙醇氧化成乙酸的酶
D.葡萄糖在醋酸菌中的氧化分解发生在线粒体内
1.D
【分析】参与果醋制作的微生物是醋酸菌,其新陈代谢类型是异养需氧型。果醋制作的原理:当氧气、糖源都充足时,醋酸菌将葡萄汁中的果糖分解成醋酸。当缺少糖源时,醋酸菌将乙醇变为乙醛,再将乙醛变为醋酸。
【详解】A、食用醋的酸味主要来自醋酸,醋酸学名乙酸,A正确;
B、醋酸菌是好氧型细菌,不适宜在无氧的条件下生存,B正确;
C、在制醋时,缺失原料的情况下,醋酸菌将乙醇变为乙醛,再将乙醛变为醋酸,因此醋酸菌体内含有催化乙醇氧化成乙酸的酶,C正确;
D、醋酸菌属于细菌,没有核膜包被的细胞核和众多细胞器,因此没有线粒体,D错误。
故选D。
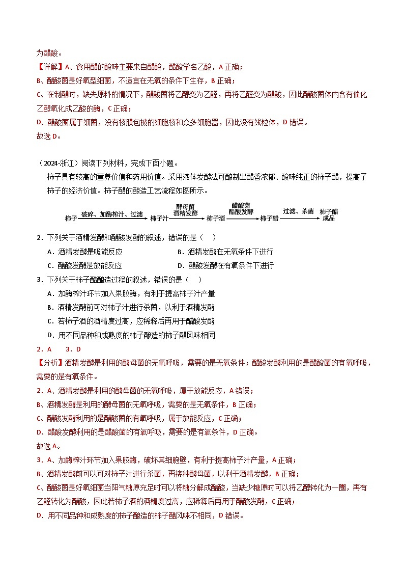
(2024·浙江)阅读下列材料,完成下面小题。
柿子具有较高的营养价值和药用价值。采用液体发酵法可酿制出醋香浓郁、酸味纯正的柿子醋,提高了柿子的经济价值。柿子醋的酿造工艺流程如图所示。
2.下列关于酒精发酵和醋酸发酵的叙述,错误的是( )
A.酒精发酵是吸能反应B.酒精发酵在无氧条件下进行
C.醋酸发酵是放能反应D.醋酸发酵在有氧条件下进行
3.下列关于柿子醋酿造过程的叙述,错误的是( )
A.加酶榨汁环节加入果胶酶,有利于提高柿子汁产量
B.酒精发酵前可对柿子汁进行杀菌,以利于酒精发酵
C.若柿子酒的酒精度过高,应稀释后再用于醋酸发酵
D.用不同品种和成熟度的柿子酿造的柿子醋风味相同
2.A 3.D
【分析】酒精发酵是利用的酵母菌的无氧呼吸,需要的是无氧条件;醋酸发酵利用的是醋酸菌的有氧呼吸,需要的是有氧条件。
2.A、酒精发酵是利用的酵母菌的无氧呼吸,属于放能反应,A错误;
B、酒精发酵是利用的酵母菌的无氧呼吸,需要的是无氧条件,B正确;
C、醋酸发酵利用的是醋酸菌的有氧呼吸,属于放能反应,C正确;
D、醋酸发酵利用的是醋酸菌的有氧呼吸,需要的是有氧条件,D正确。
故选A。
3.A、加酶榨汁环节加入果胶酶,破坏其细胞壁,有利于提高柿子汁产量,A正确;
B、酒精发酵前可以可对柿子汁进行杀菌,再接种酵母菌,以利于酒精发酵,B正确;
C、醋酸菌是好氧细菌当阳气糖原充足时可以将糖分解成醋酸,当缺少糖原时可以将乙醇转化为一圈,再有乙醛转化为醋酸,因此若柿子酒的酒精度过高,应稀释后再用于醋酸发酵,C正确;
D、用不同品种和成熟度的柿子酿造的柿子醋风味不相同,D错误。
故选D。
4.(2024·北京)啤酒经酵母菌发酵酿制而成。生产中,需从密闭的发酵罐中采集酵母菌用于再发酵,而直接开罐采集的传统方式会损失一些占比很低的独特菌种。研究者探究了不同氧气含量下酵母菌的生长繁殖及相关调控,以优化采集条件。
(1)酵母菌是兼性厌氧微生物,在密闭发酵罐中会产生 和CO2。有氧培养时,酵母菌增殖速度明显快于无氧培养,原因是酵母菌进行有氧呼吸,产生大量 。
(2)本实验中,采集是指取样并培养4天。在不同的气体条件下从发酵罐中采集酵母菌,统计菌落数(图甲)。由结果可知,有利于保留占比很低菌种的采集条件是 。
(3)根据上述实验结果可知,采集酵母菌时O2浓度的陡然变化会导致部分菌体死亡。研究者推测,酵母菌接触O2的最初阶段,细胞产生的过氧化氢(H2O2)浓度会持续上升,使酵母菌受损。已知H2O2能扩散进出细胞。研究者在无氧条件下从发酵罐中取出酵母菌,分别接种至含不同浓度H2O2的培养基上,无氧培养后得到如图乙所示结果。请判断该实验能否完全证实上述推测,并说明理由 。
(4)上述推测经证实后,研究者在有氧条件下从发酵罐中取样并分为两组,A组菌液直接滴加到H2O2溶液中,无气泡产生;B组菌液有氧培养4天后,取与A组活菌数相同的菌液,滴加到H2O2溶液中,出现明显气泡。结果说明,酵母菌可通过产生 以抵抗H2O2的伤害。
4.(1) 酒精/C2H5OH 能量
(2)无氧/无氧
(3)不能,该实验只能证明随着H2O2 浓度的持续上升,酵母菌存活率下降(酵母菌受损程度加深),但不能证明酵母菌接触O2的最初阶段,细胞产生的H2O2 浓度会持续上升;该实验在无氧条件下从发酵罐中取出酵母菌,接种到培养基上无氧培养,并没有创造O2浓度陡然变化的条件
(4)过氧化氢酶/H2O2 酶
【分析】(1)在有氧条件下,酵母菌进行有氧呼吸大量繁殖;
(2)在无氧条件下,酵母菌进行无氧呼吸产生酒精和二氧化碳。
【详解】(1)酵母菌在密闭发酵罐中进行无氧呼吸,会产生酒精(C2H5OH)和CO2。有氧培养时,酵母菌进行有氧呼吸,有机物被彻底氧化分解,产生大量能量,而无氧呼吸中有机物不能彻底分解,只产生少量能量,故有氧培养时酵母菌增殖速度明显快于无氧培养。
(2)由图甲结果可知,无氧/无氧条件下,菌落数最多,因此有利于保留占比很低菌种的采集条件是无氧/无氧。
(3)依据图乙结果可知,随着H2O2浓度的持续上升,酵母菌存活率下降(酵母菌受损程度加深),但不能证明酵母菌接触O2的最初阶段,细胞产生的H2O2浓度会持续上升;由题意可知,该实验在无氧条件下从发酵罐中取出酵母菌,接种到含不同浓度H2O2的培养基上进行无氧培养,并没有创造O2浓度陡然变化的条件,所以不能完全证实上述推测。
(4)过氧化氢酶能催化H2O2分解出现明显气泡,因此实验结果说明,酵母菌可通过产生过氧化氢酶以抵抗H2O2的伤害。
5.(2023·北京)高中生物学实验中,下列实验操作能达成所述目标的是( )
A.用高浓度蔗糖溶液处理成熟植物细胞观察质壁分离
B.向泡菜坛盖边沿的水槽中注满水形成内部无菌环境
C.在目标个体集中分布的区域划定样方调查种群密度
D.对外植体进行消毒以杜绝接种过程中的微生物污染
5.A
【分析】成熟的植物细胞有一大液泡。当细胞液的浓度小于外界溶液的浓度时,细胞液中的水分就透过原生质层进入到外界溶液中,由于原生质层比细胞壁的伸缩性大,当细胞不断失水时,液泡逐渐缩小,原生质层就会与细胞壁逐渐分离开来,即发生了质壁分离。当细胞液的浓度大于外界溶液的浓度时,外界溶液中的水分就透过原生质层进入到细胞液中,液泡逐渐变大,整个原生质层就会慢慢地恢复成原来的状态,即发生了质壁分离复原。
【详解】A、成熟的植物细胞有中央大液泡,用高浓度蔗糖溶液处理,细胞会失水,成熟植物细胞能发生质壁分离,因此用高浓度蔗糖溶液处理成熟植物细胞观察质壁分离,A正确;
B、向泡菜坛盖边沿的水槽中注满水形成内部无氧环境,不能创造无菌环境,B错误;
C、在用样方法调查种群密度时,应该做到随机取样,而不是在目标个体集中分布的区域划定样方调查种群密度,C错误;
D、对外植体进行消毒可以 减少外植体携带的微生物,但不能杜绝接种过程中的微生物污染,D错误。
故选A。
6.(2023·山东)以下是以泡菜坛为容器制作泡菜时的4个处理:①沸盐水冷却后再倒入坛中;②盐水需要浸没全部菜料;③盖好坛盖后,向坛盖边沿的水槽中注满水;④检测泡菜中亚硝酸盐的含量。下列说法正确的是( )
A.①主要是为了防止菜料表面的醋酸杆菌被杀死
B.②的主要目的是用盐水杀死菜料表面的杂菌
C.③是为了使气体只能从泡菜坛排出而不能进入
D.④可检测到完整发酵过程中亚硝酸盐含量逐渐降低
6.C
【分析】泡菜的制作原理:泡菜的制作离不开乳酸菌。在无氧条件下,乳酸菌将葡萄糖分解成乳酸。
(1)泡菜的制作流程是:选择原料、配置盐水、调味装坛、密封发酵。
(2)选用火候好、无裂纹、无砂眼、坛沿深、盖子吻合好的泡菜坛。
(3)原料加工:将新鲜蔬菜修整、洗涤、晾晒、切分成条状或片状。
(4)配制盐水:按照比例配制盐水,并煮沸冷却。原因是为了杀灭杂菌,冷却之后使用是为了保证乳酸菌等微生物的生命活动不受影响。
(5)泡菜的制作:将经过预处理的新鲜蔬菜混合均匀,装入泡菜坛内,装至半坛时,放入蒜瓣、生姜及其他香辛料,继续装至八成满,再徐徐注入配制好的盐水,使盐水没过全部菜料,盖好坛盖。在坛盖边沿的水槽中注满水,以保证坛内乳酸菌发酵所需的无氧环境。在发酵过程中要注意经常补充水槽中的水。
【详解】A、盐水煮沸是为了杀灭杂菌,沸盐水冷却后再倒入坛中主要是为了防止菜料表面的乳酸菌被杀死,A错误;
B、②盐水需要浸没全部菜料,造成无氧环境,有利于乳酸菌无氧呼吸,B错误;
C、③盖好坛盖后,向坛盖边沿的水槽中注满水,为了制造无氧环境,同时可排出初期酵母菌等发酵产生的气体,C正确;
D、④检测泡菜中亚硝酸盐的含量,腌制泡菜过程中亚硝酸盐的含量先增多后减少,D错误。
故选C。
(2023·浙江)阅读下列材料,完成下面小题。
小曲白酒清香纯正,以大米、大麦、小麦等为原料,以小曲为发酵剂酿造而成。小曲中所含的微生物主要有好氧型微生物霉菌、兼性厌氧型微生物酵母菌,还有乳酸菌、醋酸菌等细菌。酿酒的原理主要是酵母菌在无氧条件下利用葡萄糖发酵产生酒精。传统酿造工艺流程如图所示。
7.小曲白酒的酿造过程中,酵母菌进行了有氧呼吸和无氧呼吸。关于酵母菌的呼吸作用,下列叙述正确的是( )
A.有氧呼吸产生的[H]与O2结合,无氧呼吸产生的[H]不与O2结合
B.有氧呼吸在线粒体中进行,无氧呼吸在细胞质基质中进行
C.有氧呼吸有热能的释放,无氧呼吸没有热能的释放
D.有氧呼吸需要酶催化,无氧呼吸不需要酶催化
8.关于小曲白酒的酿造过程,下列叙述错误的是( )
A.糖化主要是利用霉菌将淀粉水解为葡萄糖
B.发酵液样品的蒸馏产物有无酒精,可用酸性重铬酸钾溶液检测
C.若酿造过程中酒变酸,则发酵坛密封不严
D.蒸熟并摊晾的原料加入糟醅,立即密封可高效进行酒精发酵
7.A 8.D
【分析】有氧呼吸的第一、二、三阶段的场所依次是细胞质基质、线粒体基质和线粒体内膜。有氧呼吸第一阶段是葡萄糖分解成丙酮酸和[H],合成少量ATP;第二阶段是丙酮酸和水反应生成二氧化碳和[H],合成少量ATP;第三阶段是氧气和[H]反应生成水,合成大量ATP。
7.A、有氧呼吸产生的[H]在第三阶段与O2结合生成水,无氧呼吸产生的[H]不与O2结合,A正确;
B、有氧呼吸的第一阶段在细胞质基质中进行,第二和第三阶段分别在线粒体基质和线粒体内膜中进行,无氧呼吸的两个阶段都在细胞质基质中进行,B错误;
C、酵母菌有氧呼吸和无氧呼吸过程中释放的能量均大多以热能散失,但无氧呼吸是不彻底的氧化分解过程,大部分能量存留在酒精,C错误;
D、有氧呼吸和无氧呼吸过程都需要酶的催化,只是酶的种类不同,D错误。
故选A。
8.A、由于酿酒酵母不能直接利用淀粉发酵产生酒精(乙醇),故糖化过程主要是利用霉菌分泌的淀粉酶将淀粉分解为葡萄糖,以供发酵利用,A正确;
B、发酵液样品的蒸馏产物有无酒精,可用酸性重铬酸钾溶液检测,若存在酒精,则酒精与酸性的重铬酸钾反应呈灰绿色,B正确;
C、酿造过程中应在无氧条件下进行,若密封不严,会导致醋酸菌在有氧条件下发酵产生醋酸而使酒变酸,C正确;
D、蒸熟并摊晾的原料需要冷却后才可加入糟醅,以免杀死菌种,且需要在有氧条件下培养一段时间,让酵母菌大量繁殖,此后再密封进行酒精发酵,D错误。
故选D。
9.(2023·江苏)某醋厂和啤酒厂的工艺流程如图所示。酒曲含有霉菌、酵母菌、乳酸菌;醋醅含有醋酸菌;糖化即淀粉水解过程。下列相关叙述正确的有( )
A.糯米“蒸熟”与大米“蒸煮”的目的是利于糖化和灭菌
B.发酵原理是利用真菌的无氧呼吸与细菌的有氧呼吸
C.醋酸发酵过程中经常翻动发酵物,可控制发酵温度和改善通气状况
D.啤酒酿造流程中适当增加溶解氧可缩短发酵时间
9.ACD
【分析】1.果酒的制作离不开酵母菌,酵母菌是兼性厌氧型生物,在有氧条件下,酵母菌进行有氧呼吸,大量繁殖,在无氧条件下,酵母菌进行酒精发酵。温度是酵母菌生长和发酵的重要条件,20℃左右,酒精发酵时,一般将温度控制在18~30℃,在葡萄酒自然发酵过程当中,其主要作用的是附着在葡萄皮上的野生酵母菌。
2.醋酸菌是一种好氧细菌,只有当氧气充足时,才能进行旺盛的生理活动。醋酸菌对氧气的含量特别敏感,当进行深层发酵时,即使只是短时间中断通入氧气,也会引起醋酸菌死亡。当氧气、糖源都充足时,醋酸菌将葡萄汁中的糖分解成醋酸;当缺少糖源时,醋酸菌将乙醇变为乙醛,再将乙醛变为醋酸。醋酸菌的最适生长温度为30~35℃。
【详解】A、糯米“蒸熟”与大米“蒸煮”的目的均有利于灭菌和糖化过程,A正确;
B、图中制酒用到了酒曲,酒曲含有霉菌、酵母菌、乳酸菌,霉菌属于真菌,其为需氧型,该过程霉菌产生的淀粉酶有利于将糯米中的淀粉分解,其中的乳酸菌进行的是无氧呼吸,酵母菌主要进行无氧呼吸过程完成酿酒的过程,醋酸发酵过程中主要利用了醋酸杆菌的有氧呼吸进行醋酸发酵,B错误;
C、醋酸发酵过程中利用了醋酸菌的有氧呼吸,在发酵过程中经常翻动发酵物,有利于散热,可控制发酵温度和改善通气状况,C正确;
D、啤酒酿造流程中利用的原理是酵母菌的无氧呼吸产生酒精的过程,若适当增加溶解氧有利于酵母菌有氧呼吸产生更多的能量满足酵母菌自身增殖的需要,因而可缩短发酵时间,D正确。
故选ACD。
10.(2023·山东)果酒的家庭制作与啤酒的工业化生产相比,共同点有( )
A.都利用了酵母菌无氧呼吸产生酒精的原理
B.都需要一定的有氧环境供发酵菌种繁殖
C.发酵前都需要对原料进行灭菌
D.发酵结束后都必须进行消毒以延长保存期
10.AB
【分析】果酒与啤酒的发酵原理均是酵母菌在无氧条件下进行无氧呼吸产生酒精。
【详解】A、二者均利用了酵母菌进行无氧呼吸产生酒精的原理,A正确;
B、发酵前期,均需要一定的有氧环境,使酵母菌大量繁殖,B正确;
C、果酒的家庭制作不需对原料进行灭菌,C错误;
D、果酒的家庭制作不需要进行消毒,D错误。
故选AB。
11.(2022·湖北)关于白酒、啤酒和果酒的生产,下列叙述错误的是( )
A.在白酒、啤酒和果酒的发酵初期需要提供一定的氧气
B.白酒、啤酒和果酒酿制的过程也是微生物生长繁殖的过程
C.葡萄糖转化为乙醇所需的酶既存在于细胞质基质,也存在于线粒体
D.生产白酒、啤酒和果酒的原材料不同,但发酵过程中起主要作用的都是酵母菌
11.C
【分析】果酒的制作离不开酵母菌,酵母菌是兼性厌氧型生物,在有氧条件下,酵母菌进行有氧呼吸,大量繁殖,在无氧条件下,酵母菌进行酒精发酵。
【详解】A、在白酒、啤酒和果酒的发酵初期需要提供一定的氧气,让酵母菌大量繁殖,再进行酒精发酵,A正确;
B、白酒、啤酒和果酒酿制的过程也是微生物生长繁殖的过程,如发酵初期酵母菌大量繁殖,B正确;
CD、酒精发酵利用的菌种是酵母菌,葡萄糖转化为乙醇所需的酶存在于细胞质基质,不存在线粒体中,C错误,D正确。
故选C。
12.(2022·江苏)在制作发酵食品的学生实践中,控制发酵条件至关重要。下列相关叙述错误的有( )
A.泡菜发酵后期,尽管乳酸菌占优势,但仍有产气菌繁殖,需开盖放气
B.制作果酒的葡萄汁不宜超过发酵瓶体积的2/3,制作泡菜的盐水要淹没全部菜料
C.葡萄果皮上有酵母菌和醋酸菌,制作好葡萄酒后,可直接通入无菌空气制作葡萄醋
D.果酒发酵时温度宜控制在18-25℃,泡菜发酵时温度宜控制在30-35℃
12.ACD
【分析】参与果酒制作的微生物是酵母菌,其新陈代谢类型为异养兼性厌氧型。参与果醋制作的微生物是醋酸菌,其新陈代谢类型是异养需氧型。
【详解】A、乳酸菌属于厌氧菌,开盖放气会影响乳酸菌发酵,因此不能开盖放气,A错误;
B、制作果酒的葡萄汁不宜超过发酵瓶体积的2/3,是为了发酵初期让酵母菌进行有氧呼吸大量繁殖,同时为了防止发酵过程中发酵液溢出,制作泡菜的盐水要淹没全部菜料,以保证乳酸菌进行无氧呼吸,B正确;
C、醋酸菌为需氧菌,且发酵温度高于果酒的发酵温度,因此制作好葡萄酒后,除通入无菌空气,还需要适当提高发酵装置的温度,C错误;
D、果酒发酵时温度宜控制在18-25℃,果醋发酵时温度宜控制在30-35℃,泡菜的制作温度低于30-35℃,D错误。
故选ACD。
考点02 微生物的培养与应用
13.(2024·江西)井冈霉素是我国科学家发现的一种氨基寡糖类抗生素,它由吸水链霉菌井冈变种(JGs,一种放线菌,菌体呈丝状生长)发酵而来,在水稻病害防治等领域中得到广泛应用。下列关于JGs发酵生产井冈霉素的叙述,正确的是( )
A.JGs可发酵生产井冈霉素,因为它含有能够编码井冈霉素的基因
B.JGs接入发酵罐前需要扩大培养,该过程不影响井冈霉素的产量
C.提高JGs发酵培养基中营养物质的浓度,会提高井冈霉素的产量
D.稀释涂布平板法不宜用于监控JGs发酵过程中活细胞数量的变化
13.D
【分析】1、发酵工程生产的产品主要包括微生物的代谢物、酶及菌体本身。
2、 产品不同,分离提纯的方法般不同。(1)如果产品是菌体,可采用过滤,沉淀等方法将菌体从培养液中分离出来;(2) 如果产品是代谢产物,可用萃取、蒸馏、离子交换等方法进行提取。
3、 发酵过程中要严格控制温度、pH、溶氧、通气量与转速等发酵条件。
4、 发酵过程一般来说都是在常温常压下进行,条件温和、反应安全,原料简单、污染小,反应专一性强, 因而可以得到较为专的产物。
【详解】A、基因表达的产物是蛋白质,而井冈霉素是JGs发酵生产的一种氨基寡糖类抗生素,A错误;
B、JGs接入发酵罐前需要扩大培养,该过程会影响JGs的数量,进而影响井冈霉素的产量,B错误;
C、在一定范围内提高JGs发酵培养基中营养物质的浓度,会提高井冈霉素的产量,但若浓度过大,反而会降低井冈霉素的产量,C错误;
D、JGs是一种放线菌,菌体呈丝状生长,形成的菌落难以区分,因此稀释涂布平板法不宜用于监控JGs发酵过程中活细胞数量的变化,D正确。
故选D。
14.(2024·山东)酵母菌在合成色氨酸时需要3种酶X、Y和Z,trpX、trpY和trpZ分别为相应酶的编码基因突变的色氨酸依赖型突变体。已知3种酶均不能进出细胞,而色氨酸合成途径的中间产物积累到一定程度时可分泌到胞外。将这3种突变体均匀划线接种到含有少量色氨酸的培养基上,生长情况如图。据图分析,3种酶在该合成途径中的作用顺序为( )
A.X→Y→ZB.Z→Y→X
C.Y→X→ZD.Z→X→Y
14.A
【分析】由图可知,接种时,相当于在培养基表面划了一个三角形的三条边。左边那条边线是用trpY突变型菌液划线接种的,右边那个边是用trpX突变型菌液接种的,最下面那个边是用trpZ突变型菌液划线接种的。最终结果是,trpY那条接种线左下方出现了又黑又粗的明显的菌落,trpX那条接种线两头出现了明显的菌落,而trpZ那条接种线,没有长出明显的菌落,。
【详解】ABCD、添加少量色氨酸,突变体菌株可以生长,色氨酸合成途径的中间产物积累后可排出胞外,进入培养基后,通过扩散,从而给其他突变型提供代谢原料,帮助其长出明显的菌落。trpX、trpY和trpZ分别为相应酶的编码基因突变的色氨酸依赖型突变体,据图可知,trpX不能为trpY和trpZ提供原料,trpY不能为trpZ提供原料,trpZ可以为trpX、trpY的生长提供原料,推测3种酶在该合成途径中的作用顺序为X→Y→Z。
故选A。
15.(2024·浙江)脲酶催化尿素水解,产生的氨可作为细菌的氮源。脲酶被去除镍后失去活性。下列叙述错误的是( )
A.镍是组成脲酶的重要元素
B.镍能提高尿素水解反应的活化能
C.产脲酶细菌可在以NH4Cl为唯一氮源的培养基生长繁殖
D.以尿素为唯一氮源的培养基可用于筛选产脲酶细菌
15.B
【分析】1、在微生物学中,将允许特定种类的微生物生长,同时抑制或阻止其他种类微生物生长的培养基,称为选择培养基。
2、只有能合成脲酶的微生物才能分解尿素,利用以尿素作为唯一氮源的选择培养基,可以从土壤中分离出分解尿素的细菌。
【详解】A、根据题意,脲酶被去除镍后失去活性,说明镍是组成脲酶的重要元素,A正确;
B、脲酶催化尿素水解的机理为降低化学反应所需的活化能,镍作为脲酶的重要组成元素,应该与降低尿素水解反应的活化能有关,B错误;
C、产脲酶细菌可利用NH4Cl里的氮源进行代谢活动,因此产脲酶细菌可在以NH4Cl为唯一氮源的培养基生长繁殖,C正确;
D、产脲酶细菌能利用脲酶催化尿素分解产生NH3,NH3可作为细菌生长的氮源,不能产脲酶的细菌则无法分解尿素获得氮源,因此以尿素为唯一氮源的培养基可用于筛选产脲酶细菌,D正确。
故选B。
16.(2024·湖南)微生物平板划线和培养的具体操作如图所示,下列操作正确的是( )
A.①②⑤⑥B.③④⑥⑦
C.①②⑦⑧D.①③④⑤
16.D
【分析】微生物平板划线和培养的过程中要保证始终没有杂菌的污染,接种环、培养基、试管等都需要进行灭菌,实验操作过程应该在酒精灯火焰旁进行。
【详解】由图可知,②中拨出棉塞后应握住棉塞上部;⑥中划线时不能将培养皿的皿盖完全拿开,应只打开一条缝隙;⑦中划线时第5次的划线不能与第1次的划线相连;⑧中平板应倒置培养。
①③④⑤正确,故选D。
17.(2024·吉林)某些香蕉植株组织中存在的内生菌可防治香蕉枯萎病,其筛选流程及抗性检测如图。下列操作正确的是( )
A.在大量感染香蕉枯萎病的香蕉种植园内,从感病植株上采集样品
B.将采集的样品充分消毒后,用蒸馏水冲洗,收集冲洗液进行无菌检测
C.将无菌检测合格的样品研磨,经稀释涂布平板法分离得到内生菌的单菌落
D.判断内生菌的抗性效果需比较有无接种内生菌的平板上的病原菌菌斑大小
17.CD
【分析】1、获得纯净的微生物培养物的关键是防止杂菌污染。无菌技 术应围绕着如何避免杂菌的污染展开,主要包括消毒和灭菌。
2、稀释涂布平板法除可以用于分离微生物外,也常用来 统计样品中活菌的数目。当样品的稀释度足够高时,培养 基表面生长的一个单菌落,来源于样品稀释液中的一个活 菌。通过统计平板上的菌落数,就能推测出样品中大约含 有多少活菌。为了保证结果准确,一般选择菌落数为30〜300 的平板进行计数。
【详解】A、题干信息:某些香蕉植株组织中存在的内生菌可防治香蕉枯萎病,故在大量感染香蕉枯萎病的香蕉种植园内,从未感病植株上采集样品,A错误;
B、获得纯净的微生物培养物的关键是防止杂菌污染;将采集的样品充分消毒后,用无菌水冲洗,收集冲洗液进行无菌检测,B错误;
C、题图可知,样品研磨后进行了稀释涂布,可见将无菌检测合格的样品研磨,经稀释涂布平板法分离得到内生菌的单菌落,C正确;
D、题图抗性检测可知,判断内生菌的抗性效果需设置对照组和实验组,对照组不接种内生菌得到病原菌菌斑,实验组接种内生菌得到病原菌菌斑,然后比较对照组和实验组的菌斑大小,实验组病原菌菌斑越小表明内生菌抗性效果越好,D正确。
故选CD。
18.(2024·江西)聚对苯二甲酸乙二醇酯(PET)是一种聚酯塑料,会造成环境污染。磷脂酶可催化PET降解。为获得高产磷脂酶的微生物,研究人员试验了2种方法。回答下列问题:
(1)方法1从土壤等环境样品中筛选高产磷脂酶的微生物。以磷脂酰乙醇酯(一种磷脂类物质)为唯一碳源制备 培养基,可提高该方法的筛选效率。除碳源外,该培养基中至少还应该有 、 、 等营养物质。
(2)方法2采用 技术定向改造现有微生物,以获得高产磷脂酶的微生物。除了编码磷脂酶的基因外,该技术还需要 、 、 等“分子工具”。
(3)除了上述2种方法之外,还可以通过 技术非定向改造现有微生物,筛选获得能够高产磷脂酶的微生物。
(4)将以上获得的微生物接种到鉴别培养基(在牛肉膏蛋白胨液体培养基中添加2%的琼脂粉和适量的卵黄磷脂)平板上培养,可以通过观察卵黄磷脂水解圈的大小,初步判断微生物产磷脂酶的能力,但不能以水解圈大小作为判断微生物产磷脂酶能力的唯一依据。从平板制作的角度分析,其原因可能是 。
18.(1) 选择 水 无机盐 氮源
(2) 基因工程(或转基因) 限制酶 DNA连接酶 载体(或质粒)
(3)诱变育种
(4)不同平板中培养基量的差异以及平板内和平板间培养基厚度不均匀
【分析】1、培养基的基本成分:水、无机盐、碳源、氮源及特殊生长因子;
2、微生物的接种:微生物接种的方法很多,最常用的是平板划线法和稀释涂布平板法,常用来统计样品活菌数目的方法是稀释涂布平板法。
【详解】(1)方法1从土壤等环境样品中筛选高产磷脂酶的微生物。以磷脂酰乙醇酯为唯一碳源制备选择培养基,在该培养基中只有能利用磷脂酰乙醇酯的微生物能生长,其他微生物的生长被抑制,进而获得筛选出所需要的微生物,为了提高该方法的筛选效率。除碳源外,该培养基中至少还应该有水分、无机盐和氮源等营养物质,同时还需要提供微生物生长所需要的外界环境条件。
(2)方法2采用基因工程技术定向改造现有微生物,以获得高产磷脂酶的微生物。除了编码磷脂酶的基因,即目的基因外,该技术还需要限制酶、DNA连接酶和载体(或质粒)等“分子工具”,进而可以实现目的基因表达载体的构建。
(3)除了上述2种方法之外,还可以通过诱变育种技术非定向改造现有微生物,筛选获得能够高产磷脂酶的微生物,该该技术的原理是基因突变,由于基因突变具有不定向性,因而该技术具有盲目性。
(4)将以上获得的微生物接种到鉴别培养基(在牛肉膏蛋白胨液体培养基中添加2%的琼脂粉和适量的卵黄磷脂)平板上培养,可以通过观察卵黄磷脂水解圈的大小,初步判断微生物产磷脂酶的能力,但不能以水解圈大小作为判断微生物产磷脂酶能力的唯一依据。从平板制作的角度分析,即倒平板过程中没有经过定量检测,且平板倒置的实际可能也会影响平板中培养基厚度的不同,因此不同平板中培养基量的差异以及平板内培养基厚度不均匀以及平板间后代不均匀都会影响实验结果的判断,因此可采用降解圈的直径和菌落直径的比值作为判断依据。
19.(2024·全国)合理使用消毒液有助于减少传染病的传播。某同学比较了3款消毒液A、B、C杀灭细菌的效果,结果如图所示。回答下列问题。
(1)该同学采用显微镜直接计数法和菌落计数法分别测定同一样品的细菌数量,发现测得的细菌数量前者大于后者,其原因是 。
(2)该同学从100 mL细菌原液中取1 mL加入无菌水中得到10 mL稀释菌液,再从稀释菌液中取200 μL涂布平板,菌落计数的结果为100,据此推算细菌原液中细菌浓度为 个/mL。
(3)菌落计数过程中,涂布器应先在酒精灯上灼烧,冷却后再涂布。灼烧的目的是 ,冷却的目的是 。
(4)据图可知杀菌效果最好的消毒液是 ,判断依据是 。(答出两点即可)
(5)鉴别培养基可用于反映消毒液杀灭大肠杆菌的效果。大肠杆菌在伊红美蓝培养基上生长的菌落呈 色。
19.(1)前者微生物分散的活菌和死菌一起计数,后者存在多个活菌形成一个菌落的情况且只计数活菌
(2)5000
(3) 杀死涂布器上可能存在的微生物,防止涂布器上可能存在的微生物污染 防止温度过高杀死菌种
(4) A A消毒液活菌数减少量最多,且杀菌时间较短,效率最高
(5)黑
【分析】平板划线法是通过接种环在琼脂固体培养基表面连续划线的操作。将聚集的菌种逐步稀释分散到培养基的表面。在数次划线后培养,可以分离到由一个细胞繁殖而来的肉眼可见的子细胞群体,这就是菌落。稀释涂布平板法是将菌液进行一系列的梯度稀释,然后将不同稀释度的菌液分别涂布到琼脂固体培养基的表面,进行培养。分为系列稀释操作和涂布平板操作两步。
【详解】(1)显微镜直接计数法把死菌和活菌一起计数。菌落计数法计数只计活菌数,还可能存在多个活菌形成一个菌落的情况,故前者的数量多于后者。
(2)从100 mL细菌原液中取1 mL加入无菌水中得到10 mL稀释菌液,即稀释了10倍,1mL细菌原液中细菌浓度=(菌落数÷菌液体积)×稀释倍数=(100÷200 μL)×10个=5000个。
(3)菌落计数过程中,涂布器应先在酒精灯上灼烧,冷却后再涂布。灼烧的目的是杀死涂布器上可能存在的微生物,防止涂布器上可能存在的微生物污染,冷却的目的是防止温度过高杀死菌种。
(4)A消毒液活菌数减少量最多,且杀菌时间较短,效率最高,因此A消毒液杀菌效果最好。
(5)大肠杆菌在伊红美蓝培养基上生长的菌落呈黑色。
20.(2023·河北)为筛选能平衡肠道菌群和降解胆固醇的乳酸菌,下列相关实验设计错误的是( )
A.从酸奶和泡菜中采样分离乳酸菌
B.平板倒置培养为筛选乳酸菌创造无氧环境
C.对目的菌株进行胆固醇降解能力的测定
D.检测目的菌株对消化道环境的耐受力
20.B
【分析】筛选目的菌株应从富含目的菌的环境中去取样。倒平板后及平板微生物培养时需要倒置培养,微生物初步筛选后还要进行相关实验以检测目的菌的发酵能力或特性。
【详解】A、筛选目的菌时应从富含目的菌的环境中去取样,酸奶和泡菜中富含乳酸菌,可以从中采样进行分离纯化,A正确;
B、平板倒置培养是为了防止培养皿皿盖上的水珠落入培养基造成污染,不是创造无氧环境,B错误;
C、筛选的是能平衡肠道菌群和降解胆固醇的乳酸菌,所以,初步筛选后,还需要进一步进行目的菌胆固醇降解能力的测定,以获得符合要求的乳酸菌,C正确;
D、因筛选出的目的菌是在肠道发挥作用,所以,还需要检测目的菌株对消化道环境的耐受力,D正确。
故选B。
21.(2023·辽宁)细菌气溶胶是由悬浮于大气或附着于颗粒物表面的细菌形成的。利用空气微生物采样器对某市人员密集型公共场所采样并检测细菌气溶胶的浓度(菌落数/m³)。下列叙述错误的是( )
A.采样前需对空气微生物采样器进行无菌处理
B.细菌气溶胶样品恒温培养时需将平板倒置
C.同一稀释度下至少对3个平板计数并取平均值
D.稀释涂布平板法检测的细菌气溶胶浓度比实际值高
21.D
【分析】稀释涂布平板计数是根据微生物在固体培养基上所形成的单个菌落,即是由一个单细胞繁殖而成这一培养特征设计的计数方法,即一个菌落代表一个单细胞。计数时,首先将待测样品制成均匀的系列稀释液,尽量使样品中的微生物细胞分散开,使成单个细胞存在(否则一个菌落就不只是代表一个细胞),再取一定稀释度、一定量的稀释液接种到平板中,使其均匀分布于平板中的培养基内。经培养后,由单个细胞生长繁殖形成菌落,统计菌落数目,即可计算出样品中的含菌数。
【详解】A、为防止杂菌感染,接种前需要对培养基、培养皿、微生物采样器进行灭菌,对实验操作者的双手进行消毒,A正确;
B、纯化培养时,为防止污染培养基和水分蒸发,培养皿应倒置放在恒温培养箱内培养,B正确;
C、微生物计数时在同一稀释度下,应至少需要对3个菌落数目在30~300的平板进行计数,以确保实验的准确性,C正确;
D、使用稀释涂布平板法对微生物计数,数值往往偏小,原因是两个或多个细胞连在一起时,在平板上只能观察到一个菌落,D错误。
故选D。
22.(2023·江苏)下列关于细菌和酵母菌实验的叙述正确的是( )
A.通常酵母菌培养基比细菌培养基有更高的碳氮比
B.通常细菌的生长速度比酵母菌快,菌落比酵母菌落大
C.通常细菌培养基用高压蒸汽灭菌法灭菌,酵母菌培养基用过滤除菌法除菌
D.血细胞计数板既可用于酵母菌的数量测定,也可用于细菌的数量测定
22.A
【分析】培养基的营养构成:各种培养基一般都含有水、碳源、氮源、无机盐,此外还要满足微生物生长对pH、特殊营养物质以及氧气的要求。灭菌常用的方法有灼烧灭菌、干热灭菌和高压蒸汽灭菌。消毒常用的方法有煮沸消毒法、巴氏消毒法、紫外线或化学药物消毒法等。
【详解】A、细菌是原核生物,酵母菌是真核生物,不同微生物对营养物质的需求是不一样,通常酵母菌培养基比细菌培养基有更高的碳氮比,A正确;
B、通常细菌的生长速度比酵母菌快,但形成的菌落,不一定细菌的大于酵母菌的,与细菌的种类有关,部分细菌的菌落小于酵母菌,B错误;
C、通常细菌和酵母菌的培养基都可以用高压蒸汽灭菌法灭菌,C错误;
D、血细胞计数板适用于真菌的计数,细菌计数板用于细菌的数量测定等,D错误。
故选A。
23.(2023·山东)平板接种常用在微生物培养中。下列说法正确的是( )
A.不含氮源的平板不能用于微生物培养
B.平板涂布时涂布器使用前必须进行消毒
C.接种后未长出菌落的培养基可以直接丢弃
D.利用以尿素为唯一氮源的平板能分离出合成脲酶的微生物
23.D
【分析】1、培养基是人们按照微生物对营养物质的不同需求,配制出供其生长繁殖的营养基质,是进行微生物培养的物质基础。
2、按照培养基的用途,可将培养基分为选择培养基和鉴定培养基。选择培养基是指在培养基中加入某种化学物质,以抑制不需要的微生物生长,促进所需要的微生物的生长。
3、消毒和灭菌是两个不同的概念,消毒是指使用较为温和的物理、化学或生物的方法杀死物体表面或内部的一部分微生物。灭菌则是指使用强烈的理化方法杀死物体内外所有的微生物,包括芽孢和孢子。
【详解】A、不含氮源的平板可用于固氮菌的培养,A错误;
B、平板涂布时涂布器使用前必须浸在酒精中,然后在火焰上灼烧灭菌,这种操作属于灭菌,不属于消毒,B错误;
C、使用后的培养基即使未长出菌落也要在丢弃前进行灭菌处理,不能直接丢弃,以免污染环境,C错误;
D、脲酶可以催化尿素分解,在以尿素为唯一氮源的平板上,能合成脲酶的微生物可以分解尿素获得氮源而进行生长繁殖,但是不能合成脲酶的微生物因缺乏氮源而无法生长,因此以尿素为唯一氮源的平板能分离出合成脲酶的微生物,D正确。
故选D。
24.(2023·广东)研究者拟从堆肥中取样并筛选能高效降解羽毛、蹄角等废弃物中角蛋白的嗜热菌。根据堆肥温度变化曲线(如图)和选择培养基筛选原理来判断,下列最可能筛选到目标菌的条件组合是( )
A.a点时取样、尿素氮源培养基
B.b点时取样、角蛋白氮源培养基
C.b点时取样、蛋白胨氮源培养基
D.c点时取样、角蛋白氮源培养基
24.D
【分析】筛选能高效降解羽毛、蹄角等废弃物中角蛋白的嗜热菌,要用角蛋白氮源培养基。
【详解】研究目的是筛选能高效降解羽毛、蹄角等废弃物中角蛋白的嗜热菌,因此既要耐高温,又要能够高效降解角蛋白,所以在c点取样,并且用角蛋白氮源培养基进行选择培养,所以D正确,ABC错误。
故选D。
25.(2023·浙江)某同学想从泡菜汁中筛选耐高盐乳酸菌,进行了如下实验:取泡菜汁样品,划线接种于一定NaCl浓度梯度的培养基,经培养得到了单菌落。下列叙述正确的是( )
A.培养基pH需偏碱性B.泡菜汁需多次稀释后才能划线接种
C.需在无氧条件下培养D.分离得到的微生物均为乳酸菌
25.C
【分析】泡菜是利用附生在蔬菜表面的植物乳杆菌、短乳杆菌和明串珠菌等发酵制成的。这些微生物一般为厌氧、兼性厌氧或微好氧菌。它们的发酵产物不仅有乳酸,还会有醇、酯等,因而使泡菜具有特殊的风味。
【详解】A、因为乳酸菌经过无氧呼吸产生乳酸,故其生活的环境是酸性,培养基pH需偏酸性,A错误;
B、平板划线接种时不需要稀释,B错误;
C、乳酸菌是厌氧型微生物,所以需在无氧条件下培养,C正确;
D、参与泡菜发酵的微生物有乳杆菌、短乳杆菌和明串珠菌等,所以分离得到的微生物除了乳酸菌,还会有其他耐高盐的微生物,D错误。
故选C。
26.(2023·北京)自然界中不同微生物之间存在着复杂的相互作用。有些细菌具有溶菌特性,能够破坏其他细菌的结构使细胞内容物释出。科学家试图从某湖泊水样中分离出有溶菌特性的细菌。
(1)用于分离细菌的固体培养基包含水、葡萄糖、蛋白胨和琼脂等成分,其中蛋白胨主要为细菌提供 和维生素等。
(2)A菌通常被用做溶菌对象。研究者将含有一定浓度A菌的少量培养基倾倒在固体培养平板上,凝固形成薄层。培养一段时间后,薄层变浑浊(如图),表明 。
(3)为分离出具有溶菌作用的细菌,需要合适的菌落密度,因此应将含菌量较高的湖泊水样 后,依次分别涂布于不同的浑浊薄层上。培养一段时间后,能溶解A菌的菌落周围会出现 。采用这种方法,研究者分离、培养并鉴定出P菌。
(4)为探究P菌溶解破坏A菌的方式,请提出一个假设,该假设能用以下材料和设备加以验证(主要实验材料和设备:P菌、A菌、培养基、圆形滤纸小片、离心机和细菌培养箱) 。
26.(1)氮源、碳源
(2)A菌能在培养平板中生长繁殖
(3) 稀释 溶菌圈
(4)假设P菌通过分泌某种化学物质使A菌溶解破裂
【分析】微生物的营养成分主要有碳源、氮源、水和无机盐等。微生物的培养基按其特殊用途可分为选择性培养基和鉴别培养基,培养基按其物理状态可分为固体培养基、液体培养基和半固体培养基三类。
【详解】(1)蛋白胨主要为细菌提供氮源、碳源和维生素等。
(2)将含有一定浓度A菌的少量培养基倾倒在固体培养平板上,凝固形成薄层。培养一段时间后,薄层变浑浊,表明A菌能在培养平板中生长繁殖。
(3)将含菌量较高的湖泊水样稀释后,依次分别涂布于不同的浑浊薄层上。培养一段时间后,能溶解A菌的菌落周围会出现溶菌圈。
(4)根据实验实验材料和设备,圆形滤纸小片可用于吸收某种物质,离心机可用于分离菌体和细菌分泌物,为探究P菌溶解破坏A菌的方式,可假设P菌通过分泌某种化学物质使A菌溶解破裂。
27.(2023·湖南)某些植物根际促生菌具有生物固氮、分解淀粉和抑制病原菌等作用。回答下列问题:
(1)若从植物根际土壤中筛选分解淀粉的固氮细菌,培养基的主要营养物质包括水和 。
(2)现从植物根际土壤中筛选出一株解淀粉芽孢杆菌H,其产生的抗菌肽抑菌效果见表。据表推测该抗菌肽对 的抑制效果较好,若要确定其有抑菌效果的最低浓度,需在 μg·mL-1浓度区间进一步实验。
注:“+”表示长菌,“-”表示未长菌。
(3)研究人员利用解淀粉芽孢杆菌H的淀粉酶编码基因M构建高效表达质粒载体,转入大肠杆菌成功构建基因工程菌A。在利用A菌株发酵生产淀粉酶M过程中,传代多次后,生产条件未变,但某子代菌株不再产生淀粉酶M。分析可能的原因是 (答出两点即可)。
(4)研究人员通过肺上皮干细胞诱导生成肺类器官,可自组装或与成熟细胞组装成肺类装配体,如图所示。肺类装配体培养需要满足适宜的营养、温度、渗透压、pH以及 (答出两点)等基本条件。肺类装配体形成过程中是否运用了动物细胞融合技术 (填“是”或“否”)。
(5)耐甲氧西林金黄色葡萄球菌(MRSA)是一种耐药菌,严重危害人类健康。科研人员拟用MRSA感染肺类装配体建立感染模型,来探究解淀粉芽孢杆菌H抗菌肽是否对MRSA引起的肺炎有治疗潜力。以下实验材料中必备的是 。
①金黄色葡萄球菌感染的肺类装配体 ②MRSA感染的肺类装配体 ③解淀粉芽孢杆菌H抗菌肽 ④生理盐水 ⑤青霉素(抗金黄色葡萄球菌的药物) ⑥万古霉素(抗MRSA的药物)
27.(1)无机盐、淀粉
(2) 金黄色葡萄球菌和枯草芽孢杆菌 1.73~3.45
(3)淀粉酶编码基因M发生突变;重组质粒在大肠杆菌分裂过程中丢失
(4) 无菌、无毒环境,含95%空气和5%CO2的气体环境 否
(5)②③④⑥
【分析】动物培养的条件:
1、营养:在使用合成培养基时,通常需要加入血清等一些天然成分。
2、无菌、无毒的环境:对培养液和所有培养用具进行灭菌处理以及在无菌环境下进行操作:定期更换培养液,以便清除代谢产物,防止细胞代谢物积累对细胞自身造成危害。
3、适宜温度、pH和渗透压:哺乳动物细胞培养的温度多为(36.5±0.5)℃;pH多为7.2~7.4;动物细胞培养还需要考虑渗透压。
4、气体环境:O2:细胞代谢所必需的;CO2:维持培养液pH。
【详解】(1)由题意可知,根际促生菌具有固氮作用,可利用空气中的氮气作为氮源,因此用于筛选根际促生菌的培养基的主要营养物质包括水、无机盐和淀粉。
(2)由题表可知,在抗菌肽浓度为3.45-55.20 μg·mL-1范围内,金黄色葡萄球菌和枯草芽孢杆菌均不能生长,表明该抗菌肽对它们的抑菌效果较好;因为抗菌肽的浓度为1.73μg·mL-1时,它们均能生长,所以要确定抗菌肽抑菌效果的最低浓度,应在1.73~3.45 μg·mL-1的浓度区间进一步实验。
(3)在利用A菌株发酵生产淀粉酶M过程中,传代多次后,生产条件未变,但某子代菌株不再产生淀粉酶M,可能的原因是淀粉酶编码基因M发生突变;或者是重组质粒在大肠杆菌分裂过程中丢失。
(4)肺类装配体培养需要满足适宜的营养、温度、渗透压、pH以及无菌、无毒环境,含95%空气和5%CO2的气体环境等基本条件;由图示可知,肺类装配体形成的过程中没有运用动物细胞融合技术,只涉及了细胞的分裂和分化等内容。
(5)科研人员拟用MRSA感染肺类装配体建立感染模型,来探究解淀粉芽孢杆菌H抗菌肽是否对MRSA引起的肺炎有治疗潜力,必备实验材料为:②MRSA感染的肺类装配体、 ③解淀粉芽孢杆菌H抗菌肽、④生理盐水(设置对照实验使用)、 ⑥万古霉素(抗MRSA的药物,比较解淀粉芽孢杆菌H抗菌肽的疗效),故选②③④⑥。
28.(2023·全国)某研究小组设计了一个利用作物秸秆生产燃料乙醇的小型实验。其主要步骤是:先将粉碎的作物秸秆堆放在底部有小孔的托盘中,喷水浸润、接种菌T,培养一段时间后,再用清水淋洗秸秆堆(清水淋洗时菌T不会流失),在装有淋洗液的瓶中接种酵母菌,进行乙醇发酵(酒精发酵)。实验流程如图所示。
回答下列问题。
(1)在粉碎的秸秆中接种菌T,培养一段时间后发现菌T能够将秸秆中的纤维素大量分解,其原因是 。
(2)采用液体培养基培养酵母菌,可以用淋洗液为原料制备培养基,培养基中还需要加入氮源等营养成分,氮源的主要作用是 (答出1点即可)。通常,可采用高压蒸汽灭菌法对培养基进行灭菌。在使用该方法时,为了达到良好的灭菌效果,需要注意的事项有 (答出2点即可)。
(3)将酵母菌接种到灭菌后的培养基中,拧紧瓶盖,置于适宜温度下培养、发酵。拧紧瓶盖的主要目的是 。但是在酵母菌发酵过程中,还需适时拧松瓶盖,原因是 。发酵液中的乙醇可用 溶液检测。
(4)本实验收集的淋洗液中的 可以作为酵母菌生产乙醇的原料。与以粮食为原料发酵生产乙醇相比,本实验中乙醇生产方式的优点是 。
28.(1)菌T能够分泌纤维素酶
(2) 为合成微生物细胞结构提供原料(微生物细胞中的含氮物质,如核酸、蛋白质、磷脂) ①把锅内的水加热煮沸,将其中原有的冷空气彻底排除;②为达到良好的灭菌效果,一般在压力为100 kPa,温度为121℃的条件下,维持15~30 min;③无菌包不宜过大,不宜过紧,各包裹间要有间隙,使蒸汽能对流易渗透到包裹中央,有利于蒸汽流通;④灭菌完成后,应使锅内蒸气压力缓慢降低,排气时间不少于10一12分钟。
(3) 制造无氧环境 排出二氧化碳 酸性的重铬酸钾溶液
(4) 葡萄糖 节约粮食、废物利用、清洁环保、不污染环境、生产成本低、原料来源广
【分析】果酒的制作离不开酵母菌,酵母菌是兼性厌氧微生物,在有氧条件下,酵母菌进行有氧呼吸,大量繁殖,把糖分解成二氧化碳和水;在无氧条件下,酵母菌能进行酒精发酵。故果酒的制作原理是酵母菌无氧呼吸产生酒精,酵母菌最适宜生长繁殖的温度范围是18~30℃;生产中是否有酒精的产生,可用酸性重铬酸钾来检验,该物质与酒精反应呈现灰绿色。
【详解】(1)菌T能够分泌纤维素酶,纤维素酶能将纤维素最终分解为葡萄糖,因此在粉碎的秸秆中接种菌T,培养一段时间后发现菌T能够将秸秆中的纤维素大量分解。
(2)培养基的主要成分:水、碳源、氮源、无机盐,其中氮源主要为合成微生物的细胞结构提供原料(微生物细胞中的含氮物质,如核酸、蛋白质、磷脂)。 高压蒸汽灭菌法的注意的事项有①把锅内的水加热煮沸,将其中原有的冷空气彻底排除后,将锅密闭,如果高压锅内的空气未排除或未完全排除,则蒸汽不能达到饱和,蒸汽的温度未达到要求的高度,结果导致灭菌的失败;②为达到良好的灭菌效果,一般在压力为100 kPa,温度为121℃的条件下,维持15~30 min;③无菌包不宜过大,不宜过紧,各包裹间要有间隙,使蒸汽能对流易渗透到包裹中央,有利于蒸汽流通;④灭菌完成后,应使锅内蒸气压力缓慢降低,排气时间不少于10一12分钟,否则锅内蒸气压力突然降低,液体突然沸腾,冲走瓶盖,使液体喷出或使容器破裂。
(3)果酒的制作原理是酵母菌无氧呼吸产生酒精,将酵母菌接种到灭菌后的培养基中进行酒精发酵,酒精发酵需要在无氧的条件下进行,此时拧紧瓶盖的主要目的是制造无氧环境。酵母菌进行无氧呼吸产生酒精和二氧化碳,在发酵过程中密闭,所以需要根据发酵进程适时拧松瓶盖放出二氧化碳,酒精可用酸性重铬酸钾溶液来检测,该物质与酒精反应呈现灰绿色。
(4)与以粮食为原料发酵生产乙醇相比,利用纤维素为原料生产乙醇具有节约粮食、废物利用、清洁环保、不污染环境、生产成本低、原料来源广等优点。
29.(2022·辽宁)为避免航天器在执行载人航天任务时出现微生物污染风险,需要对航天器及洁净的组装车间进行环境微生物检测。下列叙述错误的是( )
A.航天器上存在适应营养物质匮乏等环境的极端微生物
B.细菌形成菌膜粘附于航天器设备表面产生生物腐蚀
C.在组装车间地面和设备表面采集环境微生物样品
D.采用平板划线法等分离培养微生物,观察菌落特征
29.D
【分析】微生物常见的接种的方法:①平板划线法:将已经熔化的培养基倒入培养皿制成平板,接种,划线,在恒温箱里培养。在线的开始部分,微生物往往连在一起生长,随着线的延伸,菌数逐渐减少,最后可能形成单个菌落。②稀释涂布平板法:将待分离的菌液经过大量稀释后,均匀涂布在培养皿表面,经培养后可形成单个菌落。
【详解】A、嗜极微生物适应极端环境的特性使它们有在空间暴露环境或地外星球环境中存活的可能,因此航天器上存在适应营养物质匮乏等环境的极端微生物,A正确;
B、细菌形成菌膜粘附于航天器设备表面产生生物腐蚀,会腐蚀舱内材料以及设备线路、元器件,B正确;
C、对航天器及洁净的组装车间进行环境微生物检测,需要在组装车间地面和设备表面采集环境微生物样品,C正确;
D、航天器及洁净的组装车间环境微生物很少,分离培养微生物,观察菌落特征,不需要采用平板划线法,D错误。
故选D。
30.(2022·江苏)下列是某同学分离高产脲酶菌的实验设计,不合理的是( )
A.选择农田或公园土壤作为样品分离目的菌株
B.在选择培养基中需添加尿素作为唯一氮源
C.适当稀释样品是为了在平板上形成单菌落
D.可分解酚红指示剂使其褪色的菌株是产脲酶菌
30.D
【分析】为了筛选可分解尿素的细菌,配制的培养基应选择尿素作为唯一氮源,含脲酶的微生物在该培养基上能生长,其它微生物在该培养基上因缺乏氮源而不能生长,可用于分离含脲酶的微生物。
【详解】A、农田或公园土壤中含有较多的含脲酶的微生物,A正确;
B、为了筛选可分解尿素的细菌,配制的培养基应选择尿素作为唯一氮源,含脲酶的微生物在该培养基上能生长,B正确;
C、当样品的稀释度足够高时,培养基表面生长的一个菌落,来源于样品稀释液中的一个活菌,C正确;
D、在细菌分解尿素的化学反应中,细菌合成的脲酶将尿素分解成氨,氨会使培养基的pH升高,酚红指示剂将变红,因此在以尿素为唯一氮源的培养基中加入酚红指示剂,能对分离的菌种做进一步鉴定,D错误。
故选D。
31.(2022·海南)为探究校内植物园土壤中的细菌种类,某兴趣小组采集园内土壤样本并开展相关实验。下列有关叙述错误的是( )
A.采样时应随机采集植物园中多个不同地点的土壤样本
B.培养细菌时,可选用牛肉膏蛋白胨固体培养基
C.土壤溶液稀释倍数越低,越容易得到单菌落
D.鉴定细菌种类时,除形态学鉴定外,还可借助生物化学的方法
31.C
【分析】1、培养基的营养构成:各种培养基一般都含有水、碳源、氮源、无机盐,此外还要满足微生物生长对pH、特殊营养物质以及氧气的要求。
2、统计菌落数目的方法:(1)稀释涂布平板法(间接):①当样品的稀释庋足够高时,培养基表面生长的一个菌落,来源于样品稀释液中的一个活菌;②通过统计平板上的菌落数来推测样品中大约含有的活菌数。(2)利用显微镜直接计数。
【详解】A、采集植物园中土壤样本的原则之一是要随机采样,A正确;
B、牛肉膏蛋白胨固体培养基中含有细菌生长所需的碳源、氮源、水、无机盐等,可用于细菌的培养,B 正确;
C、土壤溶液稀释倍数足够高时,才能将聚集的细菌分散开,有助于在培养基表面形成单菌落,C错误;
D、不同种类细菌的理化特性一般不同,鉴定细菌种类时,除根据菌落特征进行形态学鉴定外,还可以借助生物化学的方法进行鉴定,D正确。
故选C。
32.(2022·湖北)灭菌、消毒、无菌操作是生物学实验中常见的操作。下列叙述正确的是( )
A.动、植物细胞DNA的提取必须在无菌条件下进行
B.微生物、动物细胞培养基中需添加一定量的抗生素以防止污染
C.为防止蛋白质变性,不能用湿热灭菌法对牛肉膏蛋白胨培养基进行灭菌
D.可用湿热灭菌法对实验中所使用的微量离心管、细胞培养瓶等进行灭菌
32.D
【分析】使用强烈的理化因素杀死物体内外一切微生物的细胞、芽孢和孢子的过程称为灭菌,常用的方法有灼烧灭菌、干热灭菌和湿热灭菌。消毒是指用较为温和的物理或化学方法仅杀死物体体表或内部的一部分微生物的过程。
【详解】A、动、植物细胞DNA的提取不需要在无菌条件下进行,A错误;
B、动物细胞培养基中需添加一定量的抗生素以防止污染,保证无菌环境,而微生物的培养不能加入抗生素,B错误;
C、一般用湿热灭菌法对牛肉膏蛋白胨培养基进行灭菌,以防止杂菌污染,C错误;
D、可用湿热灭菌法对实验中所使用的微量离心管、细胞培养瓶等进行灭菌,以防止杂菌污染,D正确。
故选D。
33.(2022·山东)青霉菌处在葡萄糖浓度不足的环境中时,会通过分泌青霉素杀死细菌,以保证自身生存所需的能量供应。目前已实现青霉素的工业化生产,关于该生产过程,下列说法错误的是( )
A.发酵液中的碳源不宜使用葡萄糖
B.可用深层通气液体发酵技术提高产量
C.选育出的高产菌株经扩大培养后才可接种到发酵罐中
D.青霉素具有杀菌作用,因此发酵罐不需严格灭菌
33.D
【分析】培养基一般都含有水、碳源、氮源和无机盐等四类营养物质。配制培养基时除了满足基本的营养条件外,还需满足微生物生长对特殊营养物质、pH、O2的要求。
【详解】A、青霉菌处于葡萄糖浓度不足的环境中会通过分泌青霉素杀死细菌;提供相同含量的碳源,葡萄糖溶液单位体积中溶质微粒较多,会导致细胞失水,发酵液中的碳源不宜使用葡萄糖,乳糖是二糖,可被水解为半乳糖和葡萄糖,是青霉菌生长的最佳碳源,可以被青霉菌缓慢利用而维持青霉素分泌的有利条件,A正确;
B、青霉菌的代谢类型为异养需氧型,可用深层通气液体发酵技术提高产量,B正确;
C、选育出的高产青霉素菌株经扩大培养纯化后,才可接种到发酵罐中进行工业化生产,C正确;
D、为了防止细菌、其他真菌等微生物的污染,获得纯净的青霉素,发酵罐仍需严格灭菌,D错误。
故选D。
34.(2022·辽宁)β-苯乙醇是赋予白酒特征风味的物质。从某酒厂采集并筛选到一株产β-苯乙醇的酵母菌应用于白酒生产。下列叙述正确的是( )
A.所用培养基及接种工具分别采用湿热灭菌和灼烧灭菌
B.通过配制培养基、灭菌、分离和培养能获得该酵母菌
C.还需进行发酵实验检测该酵母菌产β-苯乙醇的能力
D.该酵母菌的应用有利于白酒新产品的开发
34.ACD
【分析】选择培养基是根据某种微生物的特殊营养要求或其对某化学、物理因素的抗性而设计的培养基,使混合菌样中的劣势菌变成优势菌,从而提高该菌的筛选率。
【详解】A、培养基一般选择高压蒸汽灭菌,接种工具一般用灼烧灭菌,A正确;
B、分离纯化酵母菌,操作如下:配制培养基→灭菌→接种→培养→挑选菌落,B错误;
C、为了筛选的到目的菌,应该进行发酵实验检测该酵母菌产β-苯乙醇的能力,C正确;
D、筛选到一株产β-苯乙醇的酵母菌可应用于白酒新产品的开发,D正确。
故选ACD。
35.(2022·河北)番茄灰霉病菌严重影响番茄生产,枯草芽孢杆菌可以产生对多种病原菌具有抑制作用的蛋白质。为探究枯草芽孢杆菌能否用于番茄灰霉病的生物防治,研究者设计了相关实验。回答下列问题:
(1)检测枯草芽孢杆菌对番茄灰霉病菌的抑制作用时,取适量 菌液涂布于固体培养基上,将无菌滤纸片(直径5mm)在 菌液中浸泡后覆盖于固体培养基中心,数秒后取出滤纸片,培养皿倒置培养后测量 大小以判定抑菌效果。
(2)枯草芽孢杆菌为好氧微生物,液体培养时应采用 (填“静置”或“摇床震荡”)培养。培养过程中抽样检测活菌数量时,应采用 (填“稀释涂布平板法”或“显微镜直接计数法”),其原因是 。
(3)电泳分离蛋白质混合样品的原理是 。利用SDS-聚丙烯酰胺凝胶电泳测定枯草芽孢杆菌的抗菌蛋白分子量时,SDS的作用是 。
(4)枯草芽孢杆菌长期保藏时,常以其 作为保藏对象。
35.(1) 番茄灰霉病菌 枯草芽孢杆菌 抑菌圈
(2) 摇床震荡 稀释涂布平板法 用稀释涂布平板法在培养基上看到的每一个菌落都来自一个活细胞,而显微镜直接计数法会将死亡的枯草芽孢杆菌也计算在内
(3) 利用待分离样品中各种分子带电性质的差异及分子本身的大小、形状的不同,使带电分子产生不同的迁移速度,从而实现样品中各种分子的分离 SDS带有大量的负电荷,且能使蛋白质变性成为肽链,使蛋白质的迁移速率只与蛋白质的相对分子质量有关,而与所带电荷性质无关
(4)菌液
【分析】统计菌落数目的方法:
(1)显微镜直接计数法
原理:利用特定细菌计数板或血细胞计数板,在显微镜下计算一定容积的样品中微生物数量。
(2)间接计数法(活菌计数法)
原理:当样品的稀释度足够高时,培养基表面生长的一个菌落,来源于样品稀释液中的一个活菌.通过统计平板上的菌落数,就能推测出样品中大约含有多少活菌。
【详解】(1)分析题意,要检测枯草芽孢杆菌对番茄灰霉病菌的抑制作用,先把适量的番茄灰霉病菌菌液涂布于固体培养基上,将无菌滤纸片在枯草芽孢杆菌菌液中浸泡后覆盖于固体培养基中心,若对番茄灰霉病菌有抑制作用,被覆盖的位置的番茄灰霉病菌就会被杀死,培养皿倒置培养后会出现抑菌圈,测量抑菌圈大小以判定抑菌效果强弱。
(2)枯草芽孢杆菌为好氧微生物,采用摇床震荡培养可增大培养液的溶氧量,有利于枯草芽孢杆菌的生长繁殖。培养过程中要抽样检测活菌数量,应该采用稀释涂布平板法,用稀释涂布平板法在培养基上看到的每一个菌落都来自一个活细胞,而显微镜直接计数法会将死亡的枯草芽孢杆菌也计算在内。
(3)电泳分离蛋白质混合样品的原理是:利用待分离样品中各种分子带电性质的差异及分子本身的大小、形状的不同,使带电分子产生不同的迁移速度,从而实现样品中各种分子的分离。SDS带有大量的负电荷,且能使蛋白质变性成为肽链,使蛋白质的迁移速率只与蛋白质的相对分子质量有关,而与所带电荷性质无关。
(4)长期保藏枯草芽孢杆菌,应该将培养的菌液转移到灭菌好的甘油瓶中,与甘油充分混合,放在-20℃的冷冻箱中保存。
36.(2022·湖南)黄酒源于中国,与啤酒、葡萄酒并称世界三大发酵酒。发酵酒的酿造过程中除了产生乙醇外,也产生不利于人体健康的氨基甲酸乙酯(EC)。EC主要由尿素与乙醇反应形成,各国对酒中的EC含量有严格的限量标准。回答下列问题:
(1)某黄酒酿制工艺流程如图所示,图中加入的菌种a是 ,工艺b是 (填“消毒”或“灭菌”),采用工艺b的目的是 。
(2)以尿素为唯一氮源的培养基中加入 指示剂,根据颜色变化,可以初步鉴定分解尿素的细菌。尿素分解菌产生的脲酶可用于降解黄酒中的尿素,脲酶固定化后稳定性和利用效率提高,固定化方法有 (答出两种即可)。
(3)研究人员利用脲酶基因构建基因工程菌L,在不同条件下分批发酵生产脲酶,结果如图所示。推测 是决定工程菌L高脲酶活力的关键因素,理由是 。
(4)某公司开发了一种新的黄酒产品,发现EC含量超标。简要写出利用微生物降低该黄酒中EC含量的思路 。
36.(1) 酵母菌 消毒 杀死啤酒的中大多数微生物,并延长其保存期
(2) 酚红 化学结合法、包埋法、物理吸附法
(3) pH 两图中脲酶活力随时间变化的曲线基本一致,而维持pH在6.5不变与pH从6.5降为4.5相比较而言,酶活力值始终要高
(4)方案一:配置一种选择培养基,筛选出产生EC降解酶的细菌,从细菌中分离得到EC降解酶,纯化的EC降解酶进行固定化操作后,加入该黄酒中。方案二:配置一种选择培养基,筛选出产生脲酶的细菌,从细菌中分离得到脲酶,纯化的脲酶进行固定化操作后,在黄酒工艺流程的发酵环节中加入。
【分析】由于细菌分解在尿素的过程中合成脲酶,脲酶将尿素分解成氨,会使培养基碱性增强,pH升高,所以可以用检测pH的变化的方法来判断尿素是否被分解,可在培养基中加入酚红指示剂,尿素被分解后产生氨,pH升高,指示剂变红。
【详解】(1)制造果酒利用的是酵母菌的无氧呼吸,加入的菌种a是酵母菌。过滤能除去啤酒中部分微生物,工艺b是消毒,目的是杀死啤酒的中大多数微生物,并延长其保存期。
(2)由于细菌分解尿素的过程中合成脲酶,脲酶将尿素分解成氨,会使培养基碱性增强,pH升高,所以可以用检测pH的变化的方法来判断尿素是否被分解,故在以尿素为唯一氮源的培养基中加入酚红指示剂可以鉴别尿素分解菌。固定化酶实质上是将相应酶固定在不溶于水的载体上,实现酶的反复利用,并提高酶稳定性,酶的各项特性(如高效性、专一性和作用条件的温和性)依然保持。固定化酶的方法包括化学结合法、包埋法、物理吸附法等。
(3)对比两坐标曲线,两图中脲酶活力随时间变化的曲线基本一致,说明培养时间不是决定因素;而维持pH在6.5不变与pH从6.5降为4.5相比较而言,酶活力值始终要高,说明pH为6.5时,有利于酶结构的稳定,故pH是决定工程菌L高脲酶活力的关键因素。
(4)从坐标图形看,利用脲酶消除其前体物质尿素可降低该黄酒中EC含量。配置一种选择培养基,筛选出产生EC降解酶的细菌,从细菌中分离得到EC降解酶,纯化的EC降解酶进行固定化操作后,加入该黄酒中。或者配置一种选择培养基,筛选出产生脲酶的细菌,从细菌中分离得到脲酶,纯化的脲酶进行固定化操作后,在黄酒工艺流程的发酵环节中加入。
37.(2022·全国)化合物S被广泛应用于医药、食品和化工工业、用菌株C可生产S,S的产量与菌株C培养所利用的碳源关系密切。为此,某小组通过实验比较不同碳源对菌体生长和S产量的影响,结果见表。
回答下列问题。
(1)通常在实验室培养微生物时,需要对所需的玻璃器皿进行灭菌,灭菌的方法有 (答出2点即可)。
(2)由实验结果可知,菌株C生长的最适碳源是 ;用菌株C生产S的最适碳源是 。菌株C的生长除需要碳源外,还需要 (答出2点即可)等营养物质。
(3)由实验结果可知,碳源为淀粉时菌株C不能生长,其原因是 。
(4)若以制糖废液作为碳源,为进一步确定生产S的最适碳源浓度,某同学进行了相关实验。请简要写出实验思路: 。
(5)利用制糖废液生产S可以实现废物利用,其意义是 (答出1点即可)。
37.(1)高压蒸汽灭菌、干热灭菌
(2) 葡萄糖 制糖废液 氮源、无机盐、水
(3)缺少淀粉酶
(4)分别配制一系列不同浓度梯度的以制糖废液为唯一碳源的培养基,培养菌株C,其他条件相同且适宜,一段时间后,测定并比较不同浓度制糖废液中的S的产量,S产量最高时对应的制糖废液浓度即为生产S的最适碳源浓度
(5)减少污染、节省原料、降低生产成本
【分析】1、实验室常用的灭菌方法:(1)灼烧灭菌:将微生物的接种工具,如接种环、接种针或其他金属工具,直接在酒精灯火焰的充分燃烧层灼烧,可以迅速彻底地灭菌;(2)干热灭菌:能耐高温的,需要保持干燥的物品,如玻璃器皿(吸管、培养皿)和金属用具等,可以采用这种方法灭菌;(3)高压蒸汽灭菌:将灭菌物品放置在盛有适量水的高压蒸汽灭菌锅内,为达到良好的灭菌效果,一般在压力为100 kPa,温度为121℃的条件下,维持15~30 min。
2、培养基的营养构成:各种培养基的具体配方不同,但一般都含有水、碳源、氮源和无机盐;不同培养基还要满足不同微生物对pH、特殊营养物质以及氧气的要求。
【详解】(1)通常在实验室培养微生物时,为防止实验用的玻璃器皿等物品中原有的微生物污染培养物,需要使用强烈的理化因素杀死物体内外一切微生物的细胞、芽孢和孢子,即对所需的玻璃器皿进行灭菌,玻璃器皿常用的灭菌的方法有干热灭菌、高压蒸汽灭菌等。
(2)由实验结果可知,与以制糖废液为碳源相比,以葡萄糖为碳源时菌株C的细胞干重最大,说明最适于菌株C生长的碳源是葡萄糖;而以制糖废液为碳源时,用菌株C生产S的产量高于以葡萄糖为碳源时的产量,说明最适于生产S的碳源是制糖废液。微生物的生长一般都需要水、碳源、氮源和无机盐,还需要满足微生物生长对pH、氧气以及特殊营养物质的要求,故菌株C的生长除需要碳源外,还需要氮源、无机盐、水等营养物质。
(3)分析题图表格可以看出在以淀粉为碳源的培养基中,菌株C不能生长,原因可能是菌株C不能合成淀粉酶或菌株C不能分泌淀粉酶,因而不能利用淀粉。
(4)要测定生产S的最适制糖废液为碳源的浓度,实验自变量为制糖废液的浓度,可分别配制一系列不同浓度梯度的以制糖废液为唯一碳源的培养基,培养菌株C,其他条件相同且适宜,一段时间后,测定并比较不同浓度制糖废液中的S的产量,S产量最高时对应的制糖废液浓度,即为生产S的最适碳源浓度。
(5)利用制糖废液生产S可以实验废物利用,既有利于减少污染、节省原料,又能降低生产成本。
38.(2022·全国)某同学从被石油污染的土壤中分离得到A和B两株可以降解石油的细菌,在此基础上采用平板培养法比较二者降解石油的能力,并分析两个菌株的其他生理功能。
实验所用的培养基成分如下。
培养基Ⅰ:K2HPO4,MgSO4,NH4NO3,石油。
培养基Ⅱ:K2HPO4,MgSO4,石油。
操作步骤:
①将A、B菌株分别接种在两瓶液体培养基Ⅰ中培养,得到A、B菌液;
②液体培养基Ⅰ、Ⅱ中添加琼脂,分别制成平板Ⅰ、Ⅱ,并按图中所示在平板上打甲、乙两孔。
回答下列问题。
(1)实验所用培养基中作为碳源的成分是 。培养基中NH4NO3的作用是为菌株的生长提供氮源,氮源在菌体内可以参与合成 (答出2种即可)等生物大分子。
(2)步骤①中,在资源和空间不受限制的阶段,若最初接种N0个A细菌,繁殖n代后细菌的数量是 。
(3)为了比较A、B降解石油的能力,某同学利用步骤②所得到的平板Ⅰ、Ⅱ进行实验,结果如表所示(“+”表示有透明圈,“+”越多表示透明圈越大,“-”表示无透明圈),推测该同学的实验思路是 。
(4)现有一贫氮且被石油污染的土壤,根据上表所示实验结果,治理石油污染应选用的菌株是 ,理由是 。
38.(1) 石油 DNA、RNA、蛋白质
(2)N0•2n
(3)在无菌条件下,将等量等浓度的A菌液和B菌液分别接种到平板Ⅰ的甲和乙两孔处,平板Ⅱ也进行同样的操作,在相同且适宜条件下培养一段时间,比较两个平板的两孔处的透明圈大小并作记录,根据透明圈大降解能力强,透明圈小降解能力弱,进而比较A、B降解石油的能力
(4) A A菌株降解石油的能力高于B菌株,并且在没有添加氮源的培养基中也能生长
【分析】培养基对微生物具有选择作用。配置培养基时根据某一种或某一类微生物的特殊营养要求, 加入某些物质或除去某些营养物质,抑制其他微生物的生长,也可以根据某些微生物对一些物理、化学因素的抗性,在培养基中加入某种化学物质,从而筛选出待定的微生物。这种培养基叫做选择培养基。
【详解】(1)培养基的成分有碳源、氮源、无机盐和水等,从组成培养基的物质所含化学元素可知,作为碳源的成分是石油。生物大分子DNA、RNA、蛋白质都含有N元素,故氮源在菌体内可以参与合成这些物质。
(2)由题意“资源和空间不受限制”可知,细菌的种群数量呈J型曲线增长,由于细菌进行二分裂,细菌每繁殖一代就是上一代的2倍,根据公式Nt=N0•λt,λ=2,繁殖n代后细菌的数量是N0•2n。
(3)分析表格数据可知,实验的结果是:在平板Ⅰ上,A菌株降解石油的能力高于B菌株;在平板Ⅱ上,A菌株仍然能降解石油,而B菌株不能降解,根据实验的单一变量和对照原则,推测该同学的思路是:在无菌条件下,将等量等浓度的A菌液和B菌液分别接种到平板Ⅰ的甲和乙两孔处,平板Ⅱ也进行同样的操作,在相同且适宜条件下培养一段时间,比较两个平板的两孔处的透明圈大小并作记录,根据透明圈大降解能力强,透明圈小降解能力弱,进而比较A、B降解石油的能力。
(4)由表格数据可知,在平板Ⅱ(无氮源的培养基)上,A菌株仍然能降解石油,而B菌株不能降解,所以要治理贫氮且被石油污染的土壤,应该选用A菌株,因为A菌株降解石油的能力高于B菌株,并且在没有添加氮源的培养基中也能生长。
考点03 发酵工程及其应用
39.(2024·山东)在发酵过程中,多个黑曲霉菌体常聚集成团形成菌球体,菌球体大小仅由菌体数量决定。黑曲霉利用糖类发酵产生柠檬酸时需要充足的氧。菌体内铵离子浓度升高时,可解除柠檬酸对其合成途径的反馈抑制。下列说法错误的是( )
A.相同菌体密度下,菌球体越大柠檬酸产生速率越慢
B.发酵中期添加一定量的硫酸铵可提高柠檬酸产量
C.发酵过程中pH下降可抑制大部分细菌的生长
D.发酵结束后,将过滤所得的固体物质进行干燥即可获得柠檬酸产品
39.D
【分析】发酵工程:(1)定义:利用微生物的特定功能,通过现代工程技术,规模化生产对人类有用的产品;主要为微生物细胞本身或者其代谢产物。(2)分离、提纯产物:产品若是微生物细胞,在发酵结束后,采用过滤、沉淀等方法将菌体分离和干燥;产品若是微生物代谢物,则根据产物的性质采取 适当的提取、分离和纯化措施。
【详解】A、黑曲霉利用糖类发酵产生柠檬酸时需要充足的氧,相同菌体密度下,菌球体越大越不利于菌体与氧气接触,柠檬酸产生速率越慢,A正确;
B、菌体内铵离子浓度升高时,可解除柠檬酸对其合成途径的反馈抑制,发酵中期添加一定量的硫酸铵,提高铵离子浓度,菌体内可提高柠檬酸产量,B正确;
C、发酵过程中pH下降导致细菌生命活动所必须的酶失活,可抑制大部分细菌的生长,C正确;
D、发酵结束后,将过滤所得的固体物质进行分离、纯化、浓缩、干燥等一系列操作后才能获得柠檬酸产品,D错误。
故选D。
40.(2024·河北)中国传统白酒多以泥窖为发酵基础,素有“千年老窖万年糟”“以窖养糟,以糟养泥”之说。多年反复利用的老窖池内壁窖泥中含有大量与酿酒相关的微生物。下列叙述正确的是( )
A.传统白酒的酿造是在以酿酒酵母为主的多种微生物共同作用下完成的
B.窖池内各种微生物形成了相对稳定的体系,使酿造过程不易污染杂菌
C.从窖泥中分离的酿酒酵母扩大培养时,需在或环境中进行
D.从谷物原料发酵形成的酒糟中,可分离出产淀粉酶的微生物
40.ABD
【分析】1、在发酵过程中分泌酶不同,它们所发挥的作用就不同,因此传统酿造不仅仅需要酵母菌,还要有其他菌种。
2、酒曲中微生物(如曲霉)分泌的淀粉酶可将谷物中的淀粉转变成单糖等,会使米酒具有甜味,进一步在酵母菌的作用下产生酒精。
3、酵母菌是兼性厌氧微生物,在有氧条件下,酵母菌进行有氧呼吸,大量繁殖,把糖分解成二氧化碳和水;在无氧条件下,酵母菌能进行酒精发酵。
【详解】A、白酒的酿造主要依靠酿酒酵母,由于窖泥中含有大量与酿酒相关的微生物,故传统白酒的酿造是在以酿酒酵母为主的多种微生物共同作用下完成的,A正确;
B、窖池内各种微生物形成了相对稳定的体系,且酿造过程产生的酒精也会抑制杂菌的生长与繁殖,使酿造过程不易污染杂菌,B正确;
C、酵母菌是是兼性厌氧菌,与无氧呼吸相比,细胞有氧呼吸产生的能量更多,更能满足酵母菌大量繁殖时的需求,因此,对分离的酿酒酵母扩大培养时需要在有氧的条件下进行,C错误;
D、谷物原料如高粱、玉米、大米等富含淀粉,因此从谷物原料发酵形成的酒糟中可分离出产淀粉酶的微生物,D正确。
故选ABD。
41.(2023·河北)乳酸链球菌素(Nisin)是乳酸链球菌分泌的一种抗菌肽。研究者对Nisin发酵生产过程相关指标进行了检测,结果如图。下列叙述正确的是( )
A.适度提高乳酸链球菌接种量可缩短Nisin发酵生产周期
B.发酵的中后期适量补加蔗糖溶液可促进菌体生长
C.向发酵罐内适时适量添加碱溶液可提高Nisin产量
D.发酵结束后主要通过收获并破碎菌体以分离获得Nisin产品
41.ABC
【分析】培养基是人们按照微生物对营养物质的不同需求,配制出供其生长繁殖的营养基质;根据物理性质分为固体培养基和液体培养基,培养基中一般含有水、碳源、氮源和无机盐。在提供上述几种主要营养物质的基础上,培养基还需要满足微生物生长对pH、特殊营养物质和氧气的要求。
【详解】A、适量提高乳酸链球菌的接种量,可以使菌体数量增加较快,进而使Nisin浓度更快提高,因此可以缩短发酵生产周期,在较短时间收获产品,A正确;
B、蔗糖是乳酸链球菌的营养物质,随着发酵的进行,发酵液中蔗糖含量逐渐降低,因此中后期补加一定量的蔗糖溶液利于菌体生长,B正确;
C、乳酸菌生长过程中产生的乳酸会使发酵罐内pH下降,因此在发酵过程中向发酵罐内适时适量添加碱液,可以创造适于Nisin生产的pH条件,C正确;
D、如果发酵产品是微生物细胞本身,可在发酵结束之后,采用过滤、沉淀等方法将菌体分离和干燥获得产品。如果产品是分泌到发酵液中的,可根据产物的性质采取适当的提取、分离和纯化措施从发酵液中获得产品。Nisin为乳酸链球菌的分泌产物,主要存在于发酵液,D错误。
故选ABC。
42.(2023·全国)为了研究蛋白质的结构与功能,常需要从生物材料中分离纯化蛋白质。某同学用凝胶色谱法从某种生物材料中分离纯化得到了甲、乙、丙3种蛋白质,并对纯化得到的3种蛋白质进行SDS一聚丙烯酰胺凝胶电泳,结果如图所示(“+”“-”分别代表电泳槽的阳极和阴极)。已知甲的相对分子质量是乙的2倍,且甲、乙均由一条肽链组成。回答下列问题。
(1)图中甲、乙、丙在进行SDS一聚丙烯酰胺凝胶电泳时,迁移的方向是 (填“从上向下”或“从下向上”)。
(2)图中丙在凝胶电泳时出现2个条带,其原因是 。
(3)凝胶色谱法可以根据蛋白质 的差异来分离蛋白质。据图判断,甲、乙、丙3种蛋白质中最先从凝胶色谱柱中洗脱出来的蛋白质是 ,最后从凝胶色谱柱中洗脱出来的蛋白质是 。
(4)假设甲、乙、丙为3种酶,为了减少保存过程中酶活性的损失,应在 (答出1点即可)条件下保存。
42.(1)从上向下
(2)丙由两种相对分子质量不同的肽链组成
(3) 相对分子质量 丙 乙
(4)低温
【分析】1.样品纯化的目的是通过凝胶色谱法将相对分子质量大的蛋白质除去;凝胶色谱法是根据相对分子质量大小分离蛋白质的有效方法,相对分子质量较小的蛋白质容易进入凝胶内部的通道,路程长,移动的速度慢;相对分子质量较大的蛋白质不容易进入凝胶内部的通道,路程短,移动的速度快。
2.电泳是指带电粒子在电场的作用下发生迁移的过程。许多重要的生物大分子,如多肽、核酸等都具有可解离的基团,在一定的pH下,这些基团会带上正电或负电。在电场的作用下,这些带电分子会向着与其所带电荷相反的电极移动。电泳利用了待分离样品中各种分子带电性质的差异以及分子本身的大小、形状的不同,使带电分子产生不同的迁移速度,从而实现样品中各种分子的分离。
【详解】(1)电泳利用了待分离样品中各种分子带电性质的差异以及分子本身的大小、形状的不同,使带电分子产生不同的迁移速度,从而实现样品中各种分子的分离。电泳时,分子质量越大,迁移距离越小,根据题中给出甲蛋白质的分子质量是乙的2倍,故甲的迁移距离相对乙较小,可判断出迁移方向是从上到下。
(2)题中给出甲、乙均由一条肽链构成,图示凝胶电泳时甲、乙分别出现1个条带,故丙出现2个条带,说明丙是由2种相对分子质量不同的肽链构成。
(3)凝胶色谱法主要根据蛋白质的相对分子质量差异来分离蛋白质,相对分子质量大的蛋白质只能进入孔径较大的凝胶孔隙内,故移动距离较短,会先被洗脱出来,分子质量较小的蛋白质进入较多的凝胶颗粒内,移动距离较长,会后被洗脱出来。据图判断,丙的分子质量最大,最先被洗脱出来,乙的分子质量最小,最后被洗脱出来。
(4)为了减少保存过程中酶活性的损失,应在酶的保存在低温条件下进行。
43.(2022·湖南)洗涤剂中的碱性蛋白酶受到其他成分的影响而改变构象,部分解折叠后可被正常碱性蛋白酶特异性识别并降解(自溶)失活。此外,加热也能使碱性蛋白酶失活,如图所示。下列叙述错误的是( )
A.碱性蛋白酶在一定条件下可发生自溶失活
B.加热导致碱性蛋白酶构象改变是不可逆的
C.添加酶稳定剂可提高加碱性蛋白酶洗涤剂的去污效果
D.添加碱性蛋白酶可降低洗涤剂使用量,减少环境污染
43.B
【分析】碱性蛋白酶能使蛋白质水解成可溶于水的多肽和氨基酸。衣物上附着的血渍、汗渍、奶渍、酱油渍等污物,都会在碱性蛋白酶的作用下,结构松弛、膨胀解体,起到去污的效果。
【详解】A、由题“部分解折叠后可被正常碱性蛋白酶特异性识别并降解(自溶)失活”可知,碱性蛋白酶在一定条件下可发生自溶失活,A正确;
B、由图可知,加热导致碱性蛋白酶由天然状态变为部分解折叠,部分解折叠的碱性蛋白酶降温后可恢复到天然状态,因此加热导致碱性蛋白酶构象改变是可逆的 ,B错误;
C、碱性蛋白酶受到其他成分的影响而改变构象,而且加热也能使碱性蛋白酶失活,会降低碱性蛋白酶的洗涤剂去污效果,添加酶稳定剂可提高加碱性蛋白酶洗涤剂的去污效果,C正确;
D、酶具有高效性,碱性蛋白酶能使蛋白质水解成多肽和氨基酸,具有很强的分解蛋白质的能力,可有效地清除汗渍、奶渍、酱油渍等污渍,添加碱性蛋白酶可降低洗涤剂使用量,减少环境污染,D正确。
故选B。
44.(2022·浙江)用果胶酶处理草莓,可以得到比较澄清的草莓汁;而利用稀盐酸处理草莓可以制得糊状的草莓酱。果胶酶和盐酸催化果胶水解的不同点在于( )
A.两者催化果胶水解得到的产物片段长度不同
B.两者催化果胶水解得到的单糖不同
C.两者催化果胶主链水解断裂的化学键不同
D.酶催化需要最适温度,盐酸水解果胶不需要最适温度
44.A
【分析】酶和无机催化剂的不同点:酶降低化学反应活化能的效果更显著。酶和无机催化剂的相同点:都能降低化学反应的活化能,加速化学反应的进行;都不能为化学反应提供能量;都不能改变化学反应的平衡点;在化学反应前后质和量都不变。
【详解】A、用果胶酶处理草莓,可以得到比较澄清的草莓汁;而利用稀盐酸处理草莓可以制得糊状的草莓酱,说明两者催化果胶水解得到的产物片段长度不同,A正确;
BC、盐酸属于无机催化剂,与果胶酶催化果胶主链水解断裂的化学键、催化果胶水解得到的单糖是相同的,BC错误;
D、无论是酶和盐酸催化化学反应,反应的过程中温度达到最适的话,可以让反应更加充分, 但可能酶的效果比盐酸更好,D错误。
故选A。
45.(2022·湖北)废水、废料经加工可变废为宝。某工厂利用果糖生产废水和沼气池废料生产蛋白质的技术路线如图所示。下列叙述正确的是( )
A.该生产过程中,一定有气体生成
B.微生物生长所需碳源主要来源于沼气池废料
C.该生产工艺利用微生物厌氧发酵技术生产蛋白质
D.沼气池废料和果糖生产废水在加入反应器之前需要灭菌处理
45.A
【分析】培养基的主要成分有水、无机盐、碳源与氮源,统计微生物的方法有稀释涂布平板法和显微镜直接计数法。
【详解】A、据图可知,该生产过程中有酿酒酵母的参与,酵母菌呼吸作用会产生二氧化碳,故该生产过程中,一定有气体生成,A正确;
B、糖类是主要的能源物质,微生物生长所需的碳源主要来源于果糖生产废水,B错误;
C、分析图示可知,该技术中有连续搅拌反应器的过程,该操作的可以增加微生物与营养物质的接触面积,此外也可增大溶解氧含量,故据此推测该生产工艺利用微生物的有氧发酵技术生产蛋白质,C错误;
D、沼气生产利用的是厌氧微生物,在连续搅拌反应器中厌氧微生物会被抑制,因此沼气池废料无需灭菌,D错误。
故选A。
46.(2022·山东)啤酒的工业化生产中,大麦经发芽、焙烤、碾磨、糖化、蒸煮、发酵、消毒等工序后,最终过滤、调节、分装。下列说法正确的是( )
A.用赤霉素处理大麦,可使大麦种子无须发芽就能产生α-淀粉酶
B.焙烤是为了利用高温杀死大麦种子胚并进行灭菌
C.糖浆经蒸煮、冷却后需接种酵母菌进行发酵
D.通过转基因技术可减少啤酒酵母双乙酰的生成,缩短啤酒的发酵周期
46.ACD
【分析】果酒的制作离不开酵母菌,酵母菌是异养兼性厌氧微生物,在有氧条件下,酵母菌进行有氧呼吸,大量繁殖,把糖分解成二氧化碳和水;在无氧条件下,酵母菌能进行酒精发酵。故果酒的制作原理是酵母菌无氧呼吸产生酒精。
【详解】A、赤霉素能促进种子的萌发,据此可推测若用赤霉素处理大麦,可诱导α-淀粉酶相关基因的表达,促进α-淀粉酶的合成,进而使大麦种子无须发芽就能产生α-淀粉酶,A正确;
B、焙烤可以杀死大麦种子的胚,但不使淀粉酶失活,没有进行灭菌,B错误;
C、糖浆经蒸煮(产生风味组分、终止酶的进一步作用,并对糖浆灭菌)、冷却后再接种酵母菌进行发酵,防止高温杀死菌种,C正确;
D、转基因技术已被用来减少啤酒酵母双乙酰的生成,缩短啤酒的发酵周期,属于转基因技术在微生物领域的应用,D正确。
故选ACD。
考点
三年考情(2022-2024)
命题趋势
考点1 传统发酵技术的应用
2024·湖北、浙江、北京
2023·北京、山东、浙江、江苏
2022·湖北、江苏
从近三年全国各地的高考试题来看,常出现的考点是传统发酵技术的应用、微生物的培养与应用和发酵工程及其应用,此部分内容集中在非选择题部分考察。
考点2 微生物的培养与应用
2024·江西、山东、浙江、湖南、吉林、江西、全国
2023·河北、辽宁、江苏、山东、广东、浙江、北京、湖南、全国
2022·辽宁、江苏、海南、湖北、山东、辽宁、河北、湖南、全国
考点3 发酵工程及其应用
2024·山东、河北
2023·河北、全国
2022·湖南、浙江、湖北、山东
测试菌
抗菌肽浓度/(µg•mL-1)
55.20
27.60
13.80
6.90
3.45
1.73
0.86
金黄色葡萄球菌
-
-
-
-
-
+
+
枯草芽孢杆菌
-
-
-
-
-
+
+
禾谷镰孢菌
-
+
+
+
+
+
+
假丝酵母
-
+
+
+
+
+
+
碳源
细胞干重(g/L)
S产量(g/L)
葡萄糖
3.12
0.15
淀粉
0.01
0.00
制糖废液
2.30
0.18
菌株
透明圈大小
平板Ⅰ
平板Ⅱ
A
+++
++
B
++
-
三年(2022-2024)高考生物真题分类汇编(全国通用)专题18 基因工程(原卷版): 这是一份三年(2022-2024)高考生物真题分类汇编(全国通用)专题18 基因工程(原卷版),共28页。
2024年高考真题和模拟题生物分类汇编(全国通用)专题17 发酵工程(解析版): 这是一份2024年高考真题和模拟题生物分类汇编(全国通用)专题17 发酵工程(解析版),共20页。试卷主要包含了 灰霉病是由灰葡萄孢, 固氮微生物可将空气中的氮气等内容,欢迎下载使用。
2024年高考真题和模拟题生物分类汇编(全国通用)专题17 发酵工程(原卷版): 这是一份2024年高考真题和模拟题生物分类汇编(全国通用)专题17 发酵工程(原卷版),共10页。试卷主要包含了 灰霉病是由灰葡萄孢, 固氮微生物可将空气中的氮气等内容,欢迎下载使用。

