2024年高考真题和模拟题生物分类汇编(全国通用)专题17 发酵工程(解析版)
展开(2024年湖北省)1. 制醋、制饴、制酒是我国传统发酵技术。醋酸菌属于好氧型原核生物,常用于食用醋的发酵。下列叙述错误的是( )
A. 食用醋的酸味主要来源于乙酸B. 醋酸菌不适宜在无氧条件下生存
C. 醋酸菌含有催化乙醇氧化成乙酸的酶D. 葡萄糖在醋酸菌中的氧化分解发生在线粒体内
【答案】D
【解析】
【分析】参与果醋制作的微生物是醋酸菌,其新陈代谢类型是异养需氧型。果醋制作的原理:当氧气、糖源都充足时,醋酸菌将葡萄汁中的果糖分解成醋酸。当缺少糖源时,醋酸菌将乙醇变为乙醛,再将乙醛变为醋酸。
【详解】A、食用醋的酸味主要来自醋酸,醋酸学名乙酸,A正确;
B、醋酸菌是好氧型细菌,不适宜在无氧的条件下生存,B正确;
C、在制醋时,缺失原料的情况下,醋酸菌将乙醇变为乙醛,再将乙醛变为醋酸,因此醋酸菌体内含有催化乙醇氧化成乙酸的酶,C正确;
D、醋酸菌属于细菌,没有核膜包被的细胞核和众多细胞器,因此没有线粒体,D错误。
故选D。
(2024年山东省)14. 在发酵过程中,多个黑曲霉菌体常聚集成团形成菌球体,菌球体大小仅由菌体数量决定。黑曲霉利用糖类发酵产生柠檬酸时需要充足的氧。菌体内铵离子浓度升高时,可解除柠檬酸对其合成途径的反馈抑制。下列说法错误的是( )
A. 相同菌体密度下,菌球体越大柠檬酸产生速率越慢
B. 发酵中期添加一定量的硫酸铵可提高柠檬酸产量
C. 发酵过程中pH下降可抑制大部分细菌的生长
D. 发酵结束后,将过滤所得的固体物质进行干燥即可获得柠檬酸产品
【答案】D
【解析】
【分析】发酵工程:(1)定义:利用微生物的特定功能,通过现代工程技术,规模化生产对人类有用的产品;主要为微生物细胞本身或者其代谢产物。(2)分离、提纯产物:产品若是微生物细胞,在发酵结束后,采用过滤、沉淀等方法将菌体分离和干燥;产品若是微生物代谢物,则根据产物的性质采取 适当的提取、分离和纯化措施。
【详解】A、黑曲霉利用糖类发酵产生柠檬酸时需要充足的氧,相同菌体密度下,菌球体越大越不利于菌体与氧气接触,柠檬酸产生速率越慢,A正确;
B、菌体内铵离子浓度升高时,可解除柠檬酸对其合成途径反馈抑制,发酵中期添加一定量的硫酸铵,提高铵离子浓度,菌体内可提高柠檬酸产量,B正确;
C、发酵过程中pH下降导致细菌生命活动所必须的酶失活,可抑制大部分细菌的生长,C正确;
D、发酵结束后,将过滤所得的固体物质进行分离、纯化、浓缩、干燥等一系列操作后才能获得柠檬酸产品,D错误。
故选D。
(2024年山东省)15. 酵母菌在合成色氨酸时需要3种酶X、Y和Z,trpX、trpY和trpZ分别为相应酶的编码基因突变的色氨酸依赖型突变体。已知3种酶均不能进出细胞,而色氨酸合成途径的中间产物积累到一定程度时可分泌到胞外。将这3种突变体均匀划线接种到含有少量色氨酸的培养基上,生长情况如图。据图分析,3种酶在该合成途径中的作用顺序为( )
A. X→Y→ZB. Z→Y→XC. Y→X→ZD. Z→X→Y
【答案】A
【解析】
【分析】由图可知,接种时,相当于在培养基表面划了一个三角形的三条边。左边那条边线是用trpY突变型菌液划线接种的,右边那个边是用trpX突变型菌液接种的,最下面那个边是用trpZ突变型菌液划线接种的。最终结果是,trpY那条接种线左下方出现了又黑又粗的明显的菌落,trpX那条接种线两头出现了明显的菌落,而trpZ那条接种线,没有长出明显的菌落,。
【详解】ABCD、添加少量色氨酸,突变体菌株可以生长,色氨酸合成途径的中间产物积累后可排出胞外,进入培养基后,通过扩散,从而给其他突变型提供代谢原料,帮助其长出明显的菌落。trpX、trpY和trpZ分别为相应酶的编码基因突变的色氨酸依赖型突变体,据图可知,trpX不能为trpY和trpZ提供原料,trpY不能为trpZ提供原料,trpZ可以为trpX、trpY的生长提供原料,推测3种酶在该合成途径中的作用顺序为X→Y→Z。
故选A
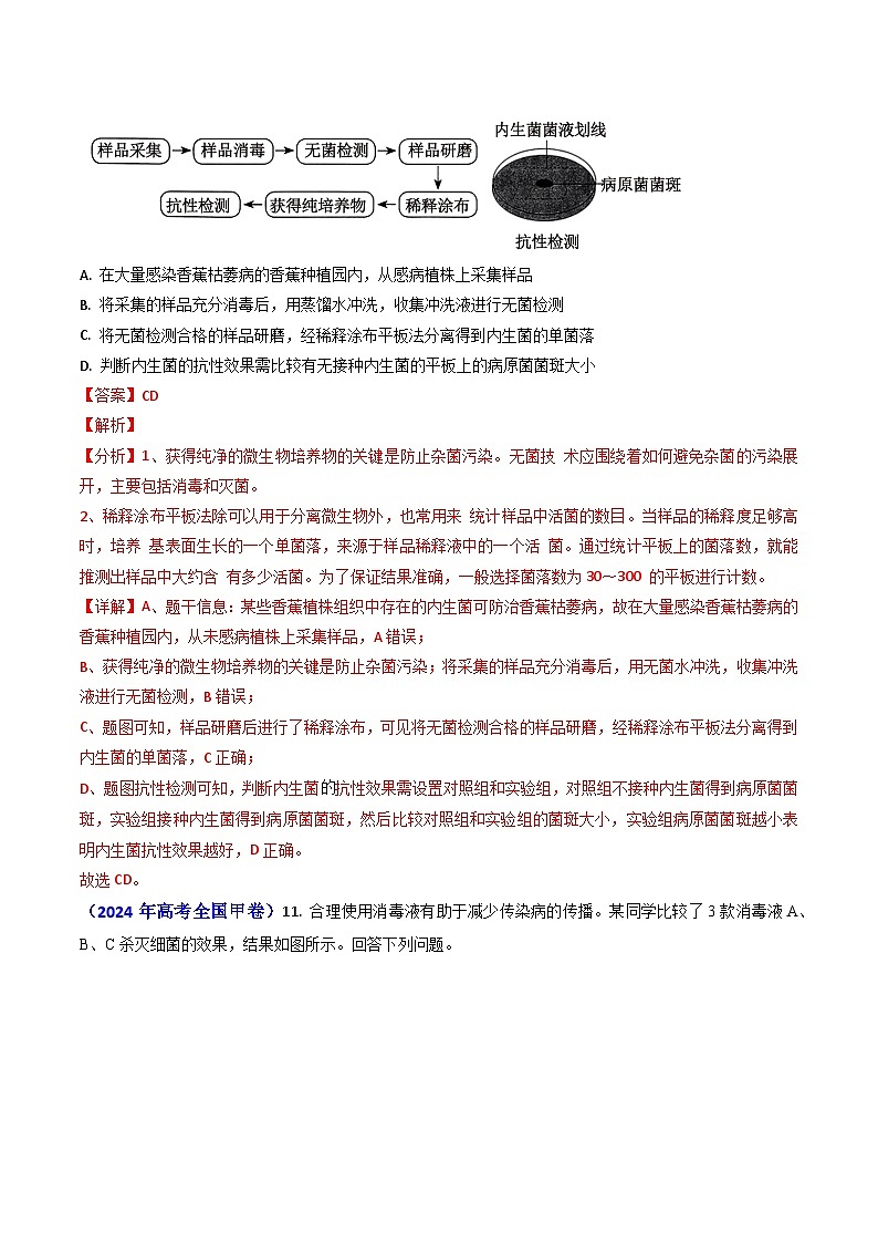
(2024年吉林省)19. 某些香蕉植株组织中存在的内生菌可防治香蕉枯萎病,其筛选流程及抗性检测如图。下列操作正确的是( )
A. 在大量感染香蕉枯萎病的香蕉种植园内,从感病植株上采集样品
B. 将采集的样品充分消毒后,用蒸馏水冲洗,收集冲洗液进行无菌检测
C. 将无菌检测合格的样品研磨,经稀释涂布平板法分离得到内生菌的单菌落
D. 判断内生菌的抗性效果需比较有无接种内生菌的平板上的病原菌菌斑大小
【答案】CD
【解析】
【分析】1、获得纯净的微生物培养物的关键是防止杂菌污染。无菌技 术应围绕着如何避免杂菌的污染展开,主要包括消毒和灭菌。
2、稀释涂布平板法除可以用于分离微生物外,也常用来 统计样品中活菌的数目。当样品的稀释度足够高时,培养 基表面生长的一个单菌落,来源于样品稀释液中的一个活 菌。通过统计平板上的菌落数,就能推测出样品中大约含 有多少活菌。为了保证结果准确,一般选择菌落数为30〜300 的平板进行计数。
【详解】A、题干信息:某些香蕉植株组织中存在的内生菌可防治香蕉枯萎病,故在大量感染香蕉枯萎病的香蕉种植园内,从未感病植株上采集样品,A错误;
B、获得纯净的微生物培养物的关键是防止杂菌污染;将采集的样品充分消毒后,用无菌水冲洗,收集冲洗液进行无菌检测,B错误;
C、题图可知,样品研磨后进行了稀释涂布,可见将无菌检测合格的样品研磨,经稀释涂布平板法分离得到内生菌的单菌落,C正确;
D、题图抗性检测可知,判断内生菌抗性效果需设置对照组和实验组,对照组不接种内生菌得到病原菌菌斑,实验组接种内生菌得到病原菌菌斑,然后比较对照组和实验组的菌斑大小,实验组病原菌菌斑越小表明内生菌抗性效果越好,D正确。
故选CD。
(2024年高考全国甲卷)11. 合理使用消毒液有助于减少传染病的传播。某同学比较了3款消毒液A、B、C杀灭细菌的效果,结果如图所示。回答下列问题。
(1)该同学采用显微镜直接计数法和菌落计数法分别测定同一样品的细菌数量,发现测得的细菌数量前者大于后者,其原因是________________________。
(2)该同学从100 mL细菌原液中取1 mL加入无菌水中得到10 mL稀释菌液,再从稀释菌液中取200 μL涂布平板,菌落计数的结果为100,据此推算细菌原液中细菌浓度为________________个/mL。
(3)菌落计数过程中,涂布器应先在酒精灯上灼烧,冷却后再涂布。灼烧的目的是________,冷却的目的是________________________。
(4)据图可知杀菌效果最好的消毒液是________,判断依据是________________。(答出两点即可)
(5)鉴别培养基可用于反映消毒液杀灭大肠杆菌效果。大肠杆菌在伊红美蓝培养基上生长的菌落呈________色。
【答案】(1)前者微生物分散的活菌和死菌一起计数,后者存在多个活菌形成一个菌落的情况且只计数活菌 (2)5000
(3) ①. 杀死涂布器上可能存在的微生物,防止涂布器上可能存在的微生物污染 ②. 防止温度过高杀死菌种
(4) ①. A ②. A消毒液活菌数减少量最多,且杀菌时间较短,效率最高
(5)黑
【解析】
【分析】平板划线法是通过接种环在琼脂固体培养基表面连续划线的操作。将聚集的菌种逐步稀释分散到培养基的表面。在数次划线后培养,可以分离到由一个细胞繁殖而来的肉眼可见的子细胞群体,这就是菌落。稀释涂布平板法是将菌液进行一系列的梯度稀释,然后将不同稀释度的菌液分别涂布到琼脂固体培养基的表面,进行培养。分为系列稀释操作和涂布平板操作两步。
【小问1详解】
显微镜直接计数法把死菌和活菌一起计数。菌落计数法计数只计活菌数,还可能存在多个活菌形成一个菌落的情况,故前者的数量多于后者。
【小问2详解】
从100 mL细菌原液中取1 mL加入无菌水中得到10 mL稀释菌液,即稀释了10倍,1mL细菌原液中细菌浓度=(菌落数÷菌液体积)×稀释倍数=(100÷200 μL)×10个=5000个。
【小问3详解】
菌落计数过程中,涂布器应先在酒精灯上灼烧,冷却后再涂布。灼烧目的是杀死涂布器上可能存在的微生物,防止涂布器上可能存在的微生物污染,冷却的目的是防止温度过高杀死菌种。
【小问4详解】
A消毒液活菌数减少量最多,且杀菌时间较短,效率最高,因此A消毒液杀菌效果最好。
【小问5详解】
大肠杆菌在伊红美蓝培养基上生长的菌落呈黑色。
(广东名校教研联盟2023-2024学年高三5月押题考)1. 酸菜制作过程中会产生亚硝酸盐,亚硝酸盐含量过高会对人体健康产生危害。自然发酵条件下,杂菌较多,酸菜品质变动较大。为提高酸菜品质及稳定性,研究者在自然发酵条件下添加一定量的干酪乳酸菌进行酸菜发酵(即人工发酵),并将这两种发酵方法产生的亚硝酸盐的含量进行比较,结果如图所示。下列叙述错误的是( )
A. 随着发酵时间的延长酸菜液中的pH先升高后降低
B. 自然发酵利用了蔬菜表面附着的自然乳酸菌
C. 人工发酵制作的酸菜,其亚硝酸盐含量一直较低更安全
D. 合理延长自然发酵时间的酸菜食用更放心
【答案】A
【解析】
【分析】制作泡菜时要用到乳酸菌,乳酸菌发酵产生乳酸,使得菜具有特殊的风味,乳酸菌是厌氧菌,分解有机物是不需要氧气的,因此泡菜坛要加盖并用一圈水来封口,以避免外界空气的进入,否则如果有空气进入,就会抑制乳酸菌的活动,影响泡菜的质量。
【详解】A、随着发酵时间的延长酸菜液中的pH降低后维持稳定,A错误;
B、自然发酵利用了蔬菜表面附着的自然乳酸菌,B正确;
C、据图中数据分析,人工发酵制作的酸菜,其亚硝酸盐含量一直较低更安全,C正确;
D、合理控制自然发酵制作酸菜的发酵时间,如第9天以后,其亚硝酸盐的含量与人工发酵基本一致,因此食用更放心,D正确。
故选A。
(2024届广东省梅州市梅江区梅州中学高三下学期5月高考仿真)2. 双层平板法是对噬菌体进行计数的常用方法。在培养皿中倒入琼脂含量为2%的培养基凝固成底层平板后,将琼脂含量为1%的培养基熔化并冷却至45~48℃,然后加入敏感指示菌和待测噬菌体稀释悬液的混合液,充分混匀后立即倒入底层平板上形成双层平板。培养一段时间后,根据噬菌斑的数目可计算原液中噬菌体的数量。下列叙述错误的是( )
A. 倒平板前需利用不同方法对培养基和培养皿进行灭菌
B. 若利用双层平板法对T2噬菌体进行计数,可选用乳酸菌为敏感指示菌
C. 上层平板中出现噬菌斑的原因是噬菌体侵染宿主细菌使其裂解死亡
D. 若上层平板中琼脂浓度较低,可能形成的噬菌斑较大,有利于计数
【答案】B
【解析】
【分析】双层平板法,先在培养皿中倒入底层固体培养基,凝固后再倒入含有宿主细菌和一定稀释度噬菌体的半固体培养基。培养一段时间后,计算噬菌斑的数量。双层平板法的优点:①加了底层培养基后,可使原来底面不平的玻璃皿的缺陷得到了弥补;②所形成全部噬菌体斑都接近处于同一平面上,因此不仅每一噬菌斑的大小接近、边缘清晰,而且不致发生上下噬菌斑的重叠现象;③因上层培养基中琼脂较稀,故形成的噬菌斑较大,更有利于计数。
【详解】A、对培养基进行灭菌,常用高压蒸汽灭菌法,而对培养皿进行灭菌,常用干热灭菌,A正确;
B、T2噬菌体是专门寄生在大肠杆菌中的病毒,故T2噬菌体的宿主细菌是大肠杆菌,不能用其他细菌代替,B错误;
C、噬菌体寄生于宿主细菌内,二者混合培养一段时间后,在上层平板上出现一些噬菌斑,这是噬菌体侵染宿主细菌使其裂解死亡所致,C正确;
D、与底层平板相比,上层平板中琼脂浓度较低的好处是形成的噬菌斑较大,有利于计数,D正确。
故选B。
(2024届广西普通高等学校招生押题卷(一))3. 中国早在公元前22世纪就采用发酵法酿酒,制酱、制醋、制腐乳、制泡菜等也具有悠久的历史。回答下列问题。
(1)传统啤酒酿造的发酵过程是在敞开式发酵池中进行的,麦芽汁中接种酵母后通入大量无菌空气,之后会产生大量气体翻腾逸出,形成厚厚的气泡层。其中,气泡层起到______的作用,有利于酒精的生成。
(2)制作泡菜时煮沸的泡菜盐水须冷却后再倒入装好干净蔬菜的坛中,以免高温______。发酵初期发酵坛的水槽内会间歇性有气泡冒出,这是因为______。发酵过程中,除乳酸菌外,其它微生物在密封发酵2天后均大幅度减少,主要原因是______。
(3)乳酸菌常用于制作酸奶等发酵食品。制作酸奶时,若牛奶中含有抗生素,会影响酸奶的制作效果,原因是______。
(4)研究人员为探究发酵温度对红树莓果酒发酵的影响做了相关实验,得到如下图结果:
①据图可知,发酵的最适温度是24℃,理由是该温度时______。
②发酵进行一段时间后残糖量不再降低,推测原因可能是______。
【答案】(1)隔绝空气
(2) ①. 杀死蔬菜表面的乳酸菌 ②. 酵母菌等微生物的呼吸作用产生CO2 ③. 只有乳酸菌能耐受酸性且缺氧的发酵液环境
(3)抗生素能抑制乳酸菌的生长
(4) ①. 残糖量最低,酒精度数最高 ②. 酒精度数过高导致酵母菌死亡
【解析】
【分析】果胶酶包括多聚半乳糖酶、果胶分解酶、果胶酯酶等,其作用是分解果胶,瓦解植物的细胞壁及胞间层,使果酒变得澄清;
淀粉是由葡萄糖聚合而成的多糖,酵母菌生长繁殖过程中需要碳源、氮源、水和无机盐。
【小问1详解】
酵母菌酒精发酵需要无氧环境,气泡层起到隔绝空气的作用。
【小问2详解】
制作泡菜时煮沸的泡菜盐水须冷却后再倒入装好干净蔬菜的坛中,防止高温杀死蔬菜表面的乳酸菌。
发酵初期发酵坛的水槽内会间歇性有气泡冒出,这是因为酵母菌等微生物的呼吸作用产生CO2。
发酵过程中,氧气含量逐渐减少,由于只有乳酸菌能耐受酸性且缺氧的发酵液环境,因此除乳酸菌外,其它微生物在密封发酵2天后均大幅度减少。
【小问3详解】
由于抗生素能抑制乳酸菌的生长,因此制作酸奶时,若牛奶中含有抗生素,会影响酸奶的制作效果。
【小问4详解】
据曲线图分析,在发酵温度为 24℃ 时,残糖量最低,发酵酒精度数最高,因此该温度是发酵的最适温度。
由于发酵过程中,酒精浓度过高会杀死酵母菌,使发酵不再进行,残糖量不再降低,酒精度数逐渐下降。
(2024届广东省高三下学期5月三模)4. 荧光假单胞菌野生型菌落为平滑型(SM),突变后可产生皱缩型(WS)和模糊型(FS)菌落。科研人员在液体培养基中静置培养野生型,其种群增长曲线如图1所示;在液体培养基中振荡培养野生型,其种群增长曲线如图2所示。下列叙述正确的是( )
A. 静置培养时,增大荧光假单胞菌的接种数量会增大SM的K值
B. 静置培养后期,SM种群数量下降的原因可能与细胞密度过大有关
C. 振荡培养时,WS第4天后在竞争中占有优势并会保持S形增长
D. SM在振荡培养时的突变和适应不利于物种生存
【答案】B
【解析】
【分析】分析图1:图1中静置培养,只有SM型荧光假单胞菌;分析图2:图2中振荡培养,培养初期,SM型荧光假单胞菌增长迅速,第2天后,WS型、FS型荧光假单胞菌增长迅速,后期由于营养不足和代谢废物积累,导致三种荧光假单胞菌数量下降。
【详解】A、静置培养时,增大荧光假单胞菌的接种数量不会增大SM的K值,但会使达到K值的时间提前,A错误;
B、静置培养后期,因细胞密度过大、营养物质消耗、代谢产物积累等因素导致SM种群数量下降,B正确;
C、WS第4天后在竞争中占有优势,但第7天后种群数量下降,并不会保持S形增长,C错误;
D、SM在振荡培养时的突变和适应利于物种生存,D错误。
故选B。
(2024届广东省高三下学期5月三模)5. 有些单细胞藻类、酵母菌和细菌等微生物菌体干重中的蛋白质含量可达到40%~80%,这些通过发酵获得的大量微生物菌体,即是单细胞蛋白,将其添加到饲料中可提高饲料的蛋白质含量。下列叙述正确的是( )
A. 在发酵之前需要对菌种进行扩大培养
B. 培养基必须经过严格的灭菌,发酵设备则只需要消毒处理
C. 发酵生产的废弃液可直接排放到外界环境中
D. 发酵结束之后,采取适当的提取、分离、纯化等方法获得单细胞蛋白
【答案】A
【解析】
【分析】发酵工程是指采用现代工程技术手段,利用微生物的某些特定功能,为人类生产有用的产品,或直接把微生物应用于工业生产过程的一种技术。发酵工程的内容包括菌种选育、培养基的配制、灭菌、种子扩大培养和接种、发酵过程和产品的分离提纯(生物分离工程)等方面。
【详解】A、接入发酵罐中的菌种总体积需要几立方米到几十立方米,因此,在发酵之前还需要对菌种进行扩大培养,A正确;
B、发酵工程中一旦有杂菌污染,可能导致产量大大下降,因此,培养基和发酵设备都必须经过严格的灭菌,B错误;
C、发酵液经过分离,在获得菌体的同时还会有废弃物,可作为肥料利用,不能随便排放到环境中,以防止污染环境,C错误;
D、发酵结束后,采用过滤、沉淀等方法将菌体分离和干燥,得到产品,D错误。
故选A。
(广东省广州市普通高中毕业班2024届高三下学期综合测试(二))6. 产黄青霉菌是一种好氧真菌,其生长繁殖的适宜温度是30℃,但在20℃的条件下才会大量合成分泌青霉素。工业上采用玉米浆、棉籽饼等作为原料,通过合理设计,进行青霉素的生产。已知青霉素在碱性条件下易水解,下列叙述,错误的是( )
A. 要选育符合生产要求的产黄青霉菌,可采用诱变育种或基因工程育种等方法
B. 发酵过程中需要对发酵罐及时加热或降温处理,还要及时调节pH、通入无菌空气
C. 发酵过程采用单一菌种进行发酵,有助于提高青霉素的产量和品质
D. 发酵结束后,应将发酵液进行离心取菌体并进行破碎处理,从中提取青霉素
【答案】D
【解析】
【分析】发酵工程是指利用微生物的特定功能,通过现代工程技术,规模化生产对人类有用的产品,主要包括微生物的代谢物、酶及菌体本身。发酵工程一般包括菌种的选育,扩大培养,培养基的配置、灭菌,接种,发酵、产品的分离、提纯等方面。
【详解】A、发酵工程中性状优良的菌种可以从自然界中筛选出来,也可以通过诱变育种或基因工程育种获得,A正确;
B、发酵过程中需要严格控制发酵条件,维持产黄青霉素菌的适宜代谢环境,包括及时加热或降温,保持适宜的温度;及时调节pH,保证菌种的生长,避免青霉素水解;通入无菌空气,使其进行有氧呼吸,B正确;
C、在青霉素生产过程中如果污染了杂菌,某些杂菌会分泌青霉素酶将青霉素分解掉,C正确;
D、青霉素是分泌到细胞外的代谢产物,提取之前不需要破碎处理,D错误。
故选D。
(广东省广州市普通高中毕业班2024届高三下学期综合测试(二))7. 灰霉病是由灰葡萄孢(一种真菌)引起的农作物病害。为了绿色、高效地防治灰霉病,研究人员从灰霉病多发的大棚土壤中取样、分离出多种单菌落并进行扩大培养,随后将各组微生物的无菌发酵滤液与未凝固的普通培养基混合后倒平板,冷却后在平板中央接种灰葡萄孢,通过比较灰葡萄孢菌丝生长情况,从而筛选出高效的灰葡萄孢拮抗菌。下列叙述,错误的是( )
A. 在灰霉病多发的大棚土壤取样,比普通土壤更有可能获得灰葡萄孢拮抗菌
B. 取无菌发酵滤液的目的是用拮抗菌的代谢产物对灰葡萄孢产生抑制作用
C. 为筛选出高效拮抗菌,只需在普通培养基接种等量灰葡萄孢作为对照
D. 灰葡萄孢菌丝生长最缓慢、稀疏的组别对应的微生物即为最高效拮抗菌
【答案】C
【解析】
【分析】纯化微生物常用平板划线法和稀释涂布平板法,平板划线分离法过程是:由接种环沾取少许待分离的材料,在无菌平板表面进行平行划线、扇形划线或其他形式的连续划线,微生物细胞数量将随着划线次数的增加而减少,并逐步分散开来,如果划线适宜的话,微生物能一一分散,经培养后,可在平板表面得到单菌落。稀释涂布平板法是根据微生物在固体培养基上所形成的单个菌落,即是由一个单细胞繁殖而成这一培养特征设计的计数方法,即一个菌落代表一个单细胞。
【详解】A、由题意可知,灰霉病是由灰葡萄孢(一种真菌)引起的农作物病害,因此在灰霉病多发的大棚土壤取样,比普通土壤更有可能获得灰葡萄孢拮抗菌,A正确;
B、取无菌发酵滤液的目的是排除其他杂菌的干扰,利用拮抗菌的代谢产物对灰葡萄孢产生抑制作用,从而获得专一性的拮抗菌,B正确;
C、为筛选出高效拮抗菌,需在普通培养基接种等量不同浓度的灰葡萄孢来进行实验,挑选出对灰葡萄孢拮抗效果最好的拮抗菌,C错误;
D、最高效拮抗菌对灰葡萄孢的拮抗效果是最好的,导致灰葡萄孢菌丝生长最缓慢、稀疏,D正确。
故选C。
(广东名校教研联盟2023-2024学年高三5月押题考)8. 固氮微生物可将空气中的氮气(N2)还原为氨,并转化为细胞中的含氮物质,是土壤中氮素的主要来源。表格是一个用于分离培养固氮微生物的培养基配方,其中甘露醇的分子式为C6H14O6,下列叙述中错误的是( )
A. 甘露醇在培养基中的作用是调节渗透压
B. 固氮菌合成的氨属于初生代谢产物
C. 对该培养基先调节pH再进行湿热灭菌
D. 该培养基为选择培养基,不含凝固剂
【答案】A
【解析】
【分析】分析培养基成分可知,培养基中没有氮源,不能够固氮的微生物在该培养基上不能生长,在功能上属于选择培养基。对培养基进行灭菌应采用高压蒸汽灭菌法,培养基配制时,应先调pH后灭菌。
【详解】A、甘露醇主要为该培养基提供碳源,A错误;
B、固氮菌合成的氨是固氮菌生长所必需的,属于初生代谢产物,B正确;
C、为了防止调节pH过程中的杂菌污染,一般先调pH再进行湿热灭菌,C正确;
D、分析培养基成分可知,培养基中没有氮源,不能够固氮的微生物在该培养基上不能生长,因此该培养基为选择培养基,没有加入琼脂,不含凝固剂,D正确。
故选A。
(2024届甘肃省民乐县第一中学高三下学期5月第一次模拟考)9. 木质纤维素可被酶水解为葡萄糖和木糖。汉逊酵母是一种耐高温的微生物,可利用木糖合成乙醇等物质,但葡萄糖会抑制野生型汉逊酵母利用木糖,进而限制了该酵母利用木质纤维素水解液的能力。下列说法正确的是( )
A. 纤维素水解液可作为汉逊酵母培养基中的碳源和氮源
B. 汉逊酵母耐高温的特性使其发酵过程的温控成本增加
C. 由于乙醇可杀菌,故利用汉逊酵母生产乙醇时无需严格灭菌
D. 改造汉逊酵母使之能利用葡萄糖,可提高纤维素水解液的利用率
【答案】D
【解析】
【分析】木质纤维素可被酶水解葡萄糖和木糖,含有碳、氢、氧元素,可作为碳源。
【详解】A、纤维素水解液中含有葡萄糖和木糖,可作为汉逊酵母培养基中的碳源,但不能作为氮源,A错误;
B、汉逊酵母耐高温的特性使其发酵过程的温控成本降低,B错误;
C、利用汉逊酵母生产乙醇时需严格灭菌,C错误;
D、改造汉逊酵母使之能利用葡萄糖,可提高纤维素水解液的利用,D正确。
故选D。
(2024届广东省广州市普通高中毕业班高三下学期冲刺训练题(一))10. 发酵制作酱油在我国具有悠久的历史。某企业通过发酵制作酱油的流程示意图如下,其中米曲霉为好氧微生物,可分泌一些酶类将大分子物质分解。下列叙述,正确的是( )
A. 米曲霉所分泌蛋白酶和脂肪酶,能分解氨基酸、脂肪酸等物质
B. 该发酵过程的菌种为米曲霉、乳酸菌、酵母菌等,所需氮源主要来自于小麦
C. 粮食为米曲霉发酵提供营养物质,此外还需向发酵罐内通入空气并进行搅拌
D. 转至发酵池发酵的过程中,需要提供有氧条件,以抑制杂菌污染和繁殖
【答案】C
【解析】
【分析】由题图信息分析可知,酿造酱油主要利用的是米曲霉,能够产生蛋白酶和脂肪酶,将蛋白质和脂肪分别水解成小分子的肽和氨基酸、甘油和脂肪酸。
【详解】A、酶具有专一性,米曲霉所分泌蛋白酶和脂肪酶,能分解蛋白质和脂肪,A错误;
B、该发酵过程的菌种为米曲霉、乳酸菌、酵母菌等,所需氮源主要来自于大豆中的蛋白质,B错误;
C、米曲霉代谢类型是异养需氧型,所以粮食为米曲霉发酵提供营养物质,此外还需向发酵罐内通入空气并进行搅拌以增加发酵罐内的氧气,C正确;
D、发酵池内发酵主要是无氧发酵,所以转至发酵池发酵的过程中,需要提供无氧条件,D错误。
故选C。
11. (2024届湖南省长沙市雨花区雅礼中学高三4月综合测试生物试题)吡咯喹啉醌(PQQ)对生物体的繁殖、生长和发育有着重要的作用,也是甲醇脱氢酶的辅助因子,在以甲醇为初始底物的细胞呼吸中具有重要作用。有研究人员以甲醇利用细菌为初始菌株,诱变处理后进行多级选择培养,筛选出高产PQQ(FJNU—A26)菌株,流程如下(如图),据此推测合理的是( )
A. 选择培养基中还应添加大量的葡萄糖或蔗糖,为其提供生长营养
B. 已经突变的基因,在选择培养过程中将不再发生突变
C. 逐级提高甲醇浓度,目的是提高目标菌株对渗透压的耐受性
D. 逐级选择培养过程中,甲醇利用细菌发生了适应性进化
【答案】D
【解析】
【分析】分析题意:以甲醇为唯一碳源的选择培养基筛选能产生吡咯喹啉醌(PQQ)的目的菌,不断提高甲醇浓度,以便筛选出高产PQQ的菌株。
【详解】A、为了筛选出能分解甲醇的目的菌株,选择培养基中应以甲醇为唯一碳源,不能葡萄糖或蔗糖等碳源,A错误;
B、基因突变具有随机性、不定向性等特点,已经突变的基因,在选择培养过程中可能还会发生突变,B错误;
C、逐级提高甲醇浓度,目的是筛选出甲醇高耐受菌株,即高产PQQ(FJNU—A26)菌株,C错误;
D、逐级选择培养过程中,细菌的变异是不定向的,甲醇浓度不断增加,甲醇高耐受菌株生存能力更强,甲醇耐受性低的菌株被淘汰,说明甲醇利用细菌发生了适应性进化,D正确。
故选D。
12. (湖北省2024年宜荆荆随恩高三5月联考(二模)生物试题)科研人员欲从城市污水处理厂的污泥中筛选某物质的高效降解菌,将筛选得到的某菌株进一步纯化时得到了如图所示的结果,下列叙述正确的是( )
A. 筛选的一般流程是:污泥取样→涂布平板→梯度稀释→选择培养→挑选鉴定
B. 出现图1、图2的原因可能分别是涂布不均匀和培养时间过长导致菌落过大
C. 图1、图2在接种前均需要将接种环在酒精灯火焰上灼烧灭菌,并冷却后使用
D. 若筛选得到的是真菌,为进一步纯化,可在培养基中加入抗生素以抑制细菌生长
【答案】D
【解析】
【分析】由图可知,图示菌落均匀分布,说明其使用的接种方法为稀释涂布平板法,图2中有部分菌落成块分布,可能是由于未倒置培养,导致冷凝水滴落培养基导致培养基被污染。
【详解】A、筛选的一般流程是:污泥取样→选择培养→梯度稀释→涂布平板→挑选鉴定,A 错误;
B、出现图1、图2的原因可能分别是涂布不均匀和培养基未倒置,B 错误;
C、图1、图2均为稀释涂布平板法接种,在接种前均需将涂布器在酒精灯火焰上灼烧灭菌,并冷却后使用,C错误;
D、抗生素可以抑制细菌生长,若筛选得到的是一株真菌,可用其进行进一步纯化,D正确。
故选D。
13. (湖北省黄冈市黄冈中学2023-2024学年高三下学期5月第二次模拟考试生物试卷)测定水样是否符合饮用水的卫生标准,常用滤膜法测定大肠杆菌的总数。大肠杆菌在含有伊红—亚甲蓝的固体培养基上长出的菌落呈深紫色。滤膜法测定大肠杆菌数目的流程如下:用滤膜过滤待测水样或其稀释液→水样或稀释液中的细菌留在滤膜上→将滤膜转移到伊红—亚甲蓝琼脂平板上培养→统计滤膜上菌落数目。下图为将待测水样稀释10倍后取100ml稀释液时的测定结果。相关叙述正确的是( )
A. 伊红—亚甲蓝琼脂培养基属于选择培养基
B. 图中1L待测水样中含大肠杆菌约1700个
C. 为减小误差,应对所有实验组平板进行计数并取平均值
D. 为防止杂菌污染,过滤装置和培养基使用前需干热灭菌
【答案】B
【解析】
【分析】1、伊红—亚甲蓝培养基通常用于鉴别大肠杆菌,其原理是大肠杆菌能分解乳糖产生大量的混合酸,菌体带H+,故菌落被染成黑色,从菌落表面的反射光中还可以看到金属光泽。
2、由题图信息分析可知,滤膜法是检测水样中大肠杆菌群的方法。将一定量水样注入已灭菌的微孔薄膜的滤器中,经过抽滤,细菌被截留在滤膜上,将滤膜贴于培养基上,经培养后计数和鉴定滤膜上生长的大肠杆菌菌落,依据过滤水样体积计算每升或每100毫升水样中的大肠杆菌菌群数。该方法操作简单、快速,主要适用于杂质较少的水样。
【详解】A、伊红一亚甲蓝琼脂培养基属于鉴别培养基,A错误;
B、识图分析可知,图中滤膜上菌落数目为17个,该图为将待测水样稀释10倍后取100ml稀释液时的测定结果,因此1L待测水样中含大肠杆菌约17÷0.1×10=1700个,B正确;
C、为减小误差,一般需对实验组菌落数为30~300的平板进行计数并取平均值,C错误;
D、培养基应湿热灭菌,常采用高压蒸汽灭菌法,D错误。
故选B。
14. (湖北省十堰市2023-2024学年高三下学期4月调研考试生物试题)蛋白S为菌株C(一种细菌)分泌产物,可被广泛应用于医药、食品和化工工业。某小组通过实验比较不同碳源对菌体生长和蛋白S产量的影响,结果如表所示。下列说法正确的是( )
A. 菌株C的培养基的pH一般要调节至酸性
B. 培养基中碳源物质浓度越高,菌株合成蛋白S越多
C. 适合菌体生长和生产蛋白S的碳源均为葡萄糖
D. 菌株C可能因不能合成淀粉酶而无法利用淀粉
【答案】D
【解析】
【分析】虽然各种培养基的具体配方不同,但一般都含有水、碳源(提供碳元素的物质)、氮源(提供氮元素的物质)和无机盐。另外还需要满足微生物生长对pH、特殊营养物质以及氧气的要求。例如,培养乳酸杆菌时需要在培养基中添加维生素,培养霉菌时需将培养基的pH调至酸性,培养细菌时需将pH调至中性或微碱性,培养厌氧微生物时则需要提供无氧的条件。
【详解】A、细菌的培养基的pH一般要调节至中性或弱碱性,A错误;
B、培养基中碳源物质浓度过高,可能会使菌株失水死亡,B错误;
C、分析题表可知,以葡萄糖为碳源时,细胞干重最大,故菌株C生长的最适碳源是葡萄糖;以制糖废液为碳源时,S产量最高,故用菌株C生产S的最适碳源是制糖废液,C错误;
D、分析实验结果可知,碳源为淀粉时菌株C不能生长,说明其不能分解利用淀粉,故其不能生长的原因是缺少淀粉酶,D正确。
故选D。
15. (2024届湖北省武汉市高三5月模拟训练试题生物试卷)某细菌的野生株能在基本培养基上生长,该细菌的亮氨酸缺陷型突变株因无法合成亮氨酸,只能在完全培养基上生长。如图是运用影印培养法(一种类似“盖章”的接种方法,使一系列培养皿的相同位置上能出现相应菌落)纯化亮氨酸缺陷型突变株的部分流程,数字1~5表示菌落。下列叙述正确的是( )
A. 培养基A是基本培养基,培养基B是完全培养基
B. 培养基A、B均为固体培养基,倒平板操作后,进行高压蒸汽灭菌
C. 培养基B“盖章”接种后,需要用涂布器将菌种在培养基表面涂布均匀
D. 可从培养基A中挑取菌落3、4进行纯化培养以获得亮氨酸缺陷型突变株
【答案】D
【解析】
【分析】题图分析:由图可知,经培养基A能长出5个菌落,经培养基B的培养平板表面留下1号、2号、5号三个菌落。由此可推出培养基A是完全培养基,培养基B是基本培养基。其中3号、4号是亮氨酸缺陷型突变株繁殖而来的菌落。
【详解】A、由题干可知,亮氨酸缺陷型突变株无法合成亮氨酸,无法在基本培养基上生长,只能在完全培养基上生长,与A相比,B中缺少了3、4两个菌落,说明3、4菌落即是亮氨酸缺陷型突变株繁殖而来的,A为完全培养基,B为基本培养基,A错误;
B、对培养基进行高压蒸汽灭菌后再进行倒平板操作,B错误;
C、培养基B“盖章”接种后,要注意“盖章”的方向不能改变,防止菌落位置不一致,不能用涂布器涂布均匀,C错误;
D、由图可知,3和4菌落是亮氨酸缺陷型突变株生长繁殖形成的,因此从培养基A中挑取菌落3、4进行纯化培养即可获得亮氨酸缺陷型突变株,D正确。
故选D。
16.(2024届湖北省武汉市高三下学期四月调研考试生物试卷) 平板接种是微生物培养常用技术。下列叙述错误的是( )
A. 不含碳源的平板可以用于某些微生物的培养
B. 进行平板划线时,接种环使用前必须进行灼烧灭菌
C. 接种后未长出菌落,说明培养基未被污染,可以直接丢弃
D. 以尿素为唯一氮源的培养基上长出的菌落不一定可以分泌脲酶
【答案】C
【解析】
【分析】1、培养基是人们按照微生物对营养物质的不同需求,配制出供其生长繁殖的营养基质,是进行微生物培养的物质基础。2、按照培养基的用途,可将培养基分为选择培养基和鉴定培养基。选择培养基是指在培养基中加入某种化学物质,以抑制不需要的微生物生长,促进所需要的微生物的生长。3、消毒和灭菌是两个不同的概念,消毒是指使用较为温和的物理、化学或生物的方法杀死物体表面或内部的一部分微生物。灭菌则是指使用强烈的理化方法杀死物体内外所有的微生物,包括芽孢和孢子。
【详解】A、不含碳源的平板可用于自养型菌的培养,能利用光能或化学能将CO2转变为有机物,A正确;
B、进行平板划线时,接种环使用前必须进行灼烧灭菌,冷却后用于接种,B正确;
C、使用后的培养基即使未长出菌落也要在丢弃前进行灭菌处理,不能直接丢弃,以免污染环境,C错误;
D、脲酶可以催化尿素分解,在以尿素为唯一氮源的平板上,能合成脲酶的微生物可以分解尿素获得氮源而进行生长繁殖,但是不能合成脲酶的微生物如固氮菌也能利用空气中的N2进行生长,故以尿素为唯一氮源的培养基上长出的菌落不一定可以分泌脲酶,D正确。
故选C。
17. (2024届湖北省武汉市高三下学期四月调研考试生物试卷)沙门氏菌是影响畜产品品质的重要病原菌之一。若使用庆大霉素(GM)等抗生素治疗,会有细菌耐药性和抗生素残留等问题。如使用植物乳杆菌等益生菌(可分泌抗菌物质)替代治疗,可有效解决上述问题。已知MRS培养基常用于培养植物乳杆菌。回答下列问题:
(1)为探究LPC(用MRS培养植物乳杆菌后获得的上清液)对沙门氏菌生长的影响,研究人员进行了相关实验,测得不同处理下沙门氏菌的生长曲线如图1所示。需选用物理状态为______(填“液体”或“固体”)的培养基,才能用抽样检测的方法估算沙门氏菌的种群数量。据图1分析,该实验结论为______。若不改变现有条件,沙门氏菌组继续培养72h后,种群数量不再增加,限制其种群增长的生物因素是______。
(2)为进一步研究LPC对沙门氏菌的作用机制,对实验组的LPC进行了如下处理:NaOH-LPC(加入NaOH调节pH值至近中性)、Heat-LPC(用100℃处理15min),再采用______(方法)接种沙门氏菌进行抑菌圈实验,结果如图2所示。分析设置MRS组的目的是______。根据实验结果分析,LPC的热稳定性______(填“强”或“弱”),LPC对沙门氏菌发挥作用的机制是______。
【答案】(1) ①. 液体 ②. LPC抑制沙门氏菌的生长(答出“抑制生长”的意思即可) ③. 种内竞争(加剧)
(2) ①. (稀释)涂布平板法 ②. 为排除植物乳杆菌培养液(MRS培养基)对实验结果的影响 ③. 强 ④. 可能是因为LPC中含有酸性物质(pH为酸性),可以起到抑制沙门氏菌生长的作用
【解析】
【分析】培养基是人们按照微生物对营养物质的不同需求,配制出供其生长繁殖的营养基质;根据物理性质分为固体培养基和液体培养基,培养基中一般含有水、碳源、氮源和无机盐。在提供上述几种主要营养物质的基础上,培养基还需要满足微生物生长对pH、特殊营养物种和氧气的要求。
【小问1详解】
需选用物理状态为液体的培养基,才能用抽样检测的方法估算沙门氏菌的种群数量,而且液体培养基有利于菌种与营养物质充分结合,利于其繁殖。据图1分析,与对照组相比,LPC组沙门氏菌的数量显著降低,说明LPC抑制沙门氏菌的生长。若不改变现有条件,沙门氏菌组继续培养72h后,种群数量不再增加,限制其种群增长的生物因素是空间和资源是有限的,种群数量增多,种内竞争加剧。
【小问2详解】
据图2菌落分布状态可知,采用(稀释)涂布平板法接种沙门氏菌进行抑菌圈实验。设置MRS组的目的是为排除植物乳杆菌培养液(MRS培养基)对实验结果的影响,使实验结果更加准确。根据实验结果分析,Heat—LPC组与LPC组的抑菌圈大小一致,说明LPC的热稳定强,NaOH-LPC组没有出现抑菌圈,说明碱性条件下LPC没有发挥作用,故推测LPC对沙门氏菌发挥作用的机制是可能是因为LPC中含有酸性物质(pH为酸性),可以起到抑制沙门氏菌生长的作用。
18.(2024届湖北省武汉市武昌区高三二模联考生物试题). 青贮饲料是指将新鲜秸秆、青草等通过乳酸菌发酵而制成的饲料。它气味酸香、柔软多汁、营养丰富、保存期长,是家畜优良饲料。下列叙述,错误的是( )
A. 选择糖类含量较高的植物作为青贮原料,保证乳酸菌生长所需的碳源
B. 作为青贮的原料应适当切碎、搅拌并通入空气,有利于乳酸菌充分发酵
C. 发酵过程中乳酸菌发酵生成乳酸,使pH降低,抑制其它微生物生长
D. 经过乳酸菌发酵,大分子有机物被分解为多种小分子物质,易于消化吸收
【答案】B
【解析】
【分析】发酵是指人们利用微生物,在适宜的条件下,将原料通过微生物的代谢转化为人类所需要的产物的过程。
【详解】A、乳酸菌为异养微生物,选择糖类含量较高的植物作为青贮原料,经过微生物发酵后,其富含的纤维素、半纤维素和果胶等物质被降解为小分子,保证乳酸菌生长所需的碳源,A正确;
B、乳酸菌是厌氧微生物,在培养的过程中不能通入空气,否则会影响乳酸菌的无氧呼吸,B错误;
C、发酵过程中乳酸菌发酵生成的产物是乳酸,使培养液的pH降低,会抑制其它微生物的生长,C正确;
D、经过乳酸菌发酵,大分子有机物被相应的酶分解为多种小分子物质,易于消化吸收,D正确。
故选B。
19. (2024届湖北省新高考协作体高三三模联考生物试题)油炸臭豆腐闻着臭吃着香,是有名的风味小吃。臭豆腐制作时需要将豆腐浸入含乳酸菌、毛霉菌等微生物的卤汁中发酵。下列叙述正确的是( )
A. 制作臭豆腐时,豆腐相当于微生物生长的培养基
B. 乳酸菌发酵产生了乳酸和二氧化碳,需定期排气
C. 豆腐发酵时需要密封处理,有利于毛霉菌的生长
D. 豆腐发酵时不会有杂菌的繁殖,故无需严格灭菌
【答案】A
【解析】
【分析】传统的腐乳制作过程中,豆腐块上生长的毛霉来自空气中的毛霉孢子;而现代的腐乳生产是在严格的无菌条件下,将优良的毛霉菌种接种在豆腐上,这样可以避免其他菌种的污染,保证产品的质量。
【详解】A、制作臭豆腐时,豆腐相当于微生物生长的培养基,豆腐中的蛋白质被分解为小分子肽和氨基酸,易于消化吸收,A正确;
B、乳酸菌通过乳酸发酵可以产生乳酸,不产生CO2,B错误;
C、毛霉的代谢类型为异养需氧型,故豆腐发酵时不应密封处理,C错误;
D、家庭制作腐乳生产条件不易控制,容易受杂菌污染,豆腐在卤汁中发酵的过程中有杂菌繁殖,D错误。
故选A。
20.(2024届湖南省衡阳市衡阳县二中高三模拟演练生物试题). 磷是维持生物体生长发育所必需的元素。植酸磷作为植物或饲料中磷的主要储存形式,由于动植物体内缺少水解植酸磷的植酸酶,不能很好地利用饲料及土壤中的植酸磷,造成了磷的浪费;同时,动物的高磷粪便排入环境,也造成土壤和水体污染,目前,产植酸酶的细菌种类有很多,如图表示科研人员从土壤中分离出植酸酶的A~E5种细菌菌株的操作过程。回答下列问题:
(1)本实验用牛肉膏蛋白胨培养基,其中牛肉膏提供的主要营养是_______(答出2种即可),培养细菌时需将pH调至_______。
(2)常采用_______法对培养基进行灭菌,灭菌的培养基需要倒平板的目的一是_______,二是避免培养基中的水分过快蒸发。
(3)图中采用的接种方法是_______,为了保证结果准确,一般选择菌落数在_______的平板进行计数,统计的菌落数往往比活菌的实际数目_______(填“高”或“低”),原因是_______。
(4)经20℃恒温培养箱培养后,培养基中出现分解植酸磷的透明圈,图中透明圈最大的是_______,可挑取该菌落进行纯培养。在家畜饲料添加剂中使用植酸酶还需要考虑的因素有_______(答出2点即可),另外添加植酸酶在一定程度上起改善环境的作用,原因是_______。
【答案】(1) ①. 碳源、氮源、磷酸盐和维生素等 ②. 中性或微碱性
(2) ①. 高压蒸汽灭菌 ②. 防止皿盖上的冷凝水落入培养基造成培养基污染
(3) ①. 稀释涂布平板法 ②. 30~300 ③. 低 ④. 当两个或多个细胞连在一起时,平板上观察到的只是一个菌落作为信使传递信息f、g
(4) ①. 菌株E ②. 温度、植酸酶的用量(最适浓度)、植酸酶的储存条件等 ③. 饲料中添加植酸酶可使磷被充分吸收,减少粪便中磷的排出量,降低对环境造成的污染
【解析】
【分析】题意分析,由于植酸钙的不溶解性,使培养基中形成白色浑浊,产植酸酶的菌株会水解植酸钙,菌落的周围将形成透明的区域,根据透明区域的有无,可初步判断该菌是否产植酸酶。
【小问1详解】
本实验所用培养基为牛肉膏蛋白胨培养基,其中牛肉膏提供的主要营养是碳源、氮源、磷酸盐和维生素等。蛋白胨提供的主要营养物质是碳源、氮源和维生素等;培养细菌时需将pH调至中性或微碱性。
【小问2详解】
常采用高压蒸汽灭菌法对培养基进行灭菌,灭菌的培养基需要倒平板的目的一是防止皿盖上的冷凝水落入培养基造成培养基污染,二是避免培养基中的水分过快蒸发。
【小问3详解】
图中采用的接种方法是稀释涂布平板法,为了保证结果准确,一般选择菌落数在30~300的平板进行计数,统计的菌落数往往比活菌的实际数目低,原因是当两个或多个细胞连在一起时,平板上观察到的只是一个菌落。
【小问4详解】
经20℃恒温培养箱培养后,培养基中出现分解植酸磷的透明圈,图中透明圈最大的是菌株E,可挑取该菌落进行纯培养;在家畜饲料添加剂中使用植酸酶还需要考虑的因素有温度、植酸酶的用量(最适浓度)、植酸酶的储存条件等,另外添加植酸酶在一定程度上起改善环境的作用,原因是饲料中添加植酸酶可使磷被充分吸收,减少粪便中磷的排出量,降低对环境造成的污染。
物质名称
C6H14O6
K2HPO4
MgSO4·7H2O
NaCl
CaSO4·2H2O
CaCO3
H2O
含量
20g
0.2g
0.2g
0.2g
0.1g
5g
1000mL
碳源
细胞干重/(g·L-1)
蛋白S产量/(g·L-1)
葡萄糖
3.12
0.15
淀粉
0.01
0
制糖废液
2.30
0.18
2024年高考真题和模拟题生物分类汇编(全国通用)专题10 变异与育种(解析版): 这是一份2024年高考真题和模拟题生物分类汇编(全国通用)专题10 变异与育种(解析版),共25页。试卷主要包含了 雄性不育对遗传育种有重要价值,某二倍体雄性动物,鱼类的肌间刺多影响食用体验等内容,欢迎下载使用。
2024年高考真题和模拟题生物分类汇编(全国通用)专题06 细胞的增殖(解析版): 这是一份2024年高考真题和模拟题生物分类汇编(全国通用)专题06 细胞的增殖(解析版),共21页。
2024年高考真题和模拟题生物分类汇编(全国通用)专题04 ATP和酶(解析版): 这是一份2024年高考真题和模拟题生物分类汇编(全国通用)专题04 ATP和酶(解析版),共19页。试卷主要包含了 系统素是一条多肽链, cAMP等内容,欢迎下载使用。

