资料中包含下列文件,点击文件名可预览资料内容
还剩31页未读,
继续阅读
所属成套资源:勇哥大招高考数学二轮专题复习——七大模块
成套系列资料,整套一键下载
- 高考数学二轮专题复习三角函数 试卷 0 次下载
- 高考数学二轮专题复习不等式 试卷 0 次下载
- 高考数学二轮专题复习向量 试卷 0 次下载
- 高考数学二轮专题复习圆锥曲线 试卷 0 次下载
- 高考数学二轮专题复习导数 试卷 0 次下载
高考数学二轮专题复习函数
展开
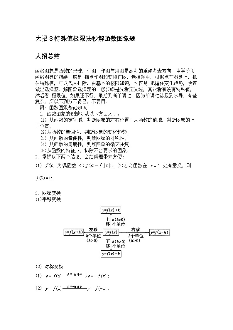
这是一份高考数学二轮专题复习函数,文件包含大招5对数平均不等式docx、大招4比值或作差代换docx、大招1函数的性质docx、大招3特殊值极限法秒解函数图象题docx、大招2中值模型docx等5份试卷配套教学资源,其中试卷共81页, 欢迎下载使用。
基本不等式链:已知,,(当且仅当取等号),即:调和平均数
相关试卷
高考数学二轮专题复习——导数—构造函数:
这是一份高考数学二轮专题复习——导数—构造函数,共4页。
高考数学二轮专题复习——抽象函数大题:
这是一份高考数学二轮专题复习——抽象函数大题,共31页。
高考数学二轮专题复习——导函数:
这是一份高考数学二轮专题复习——导函数,共62页。试卷主要包含了单选题,填空题,解答题等内容,欢迎下载使用。

