












所属成套资源:人教版高一化学必修一同课件(含练习)
人教版 (2019)必修 第一册第二章 海水中的重要元素——钠和氯整理与提升备课课件ppt
展开
这是一份人教版 (2019)必修 第一册第二章 海水中的重要元素——钠和氯整理与提升备课课件ppt,文件包含第二章阶段重点突破练二pptx、第二章阶段重点突破练二教师版docx、第二章阶段重点突破练二docx等3份课件配套教学资源,其中PPT共42页, 欢迎下载使用。
一、钠及其重要化合物的性质及应用1.下列关于钠的说法不正确的是A.金属钠和氧气反应,条件不同,产物则不同B.钠投入到酸中先与H+反应再与 H2O 反应C.钠的化学性质比较活泼,少量的钠可以保存在煤油中D.由于钠比较活泼,所以它能从盐溶液中置换出金属活动性顺序中钠 后面的金属
2.(2022·辽宁葫芦岛高一期中)下列关于钠及其化合物的说法正确的是A.Na2O、Na2O2均为淡黄色固体B.将Na、Na2O2投入水中,会生成同种气体C.Na、Na2O、Na2O2久置在空气中均会因发生氧化还原反应而变质D.将Na、Na2O固体分别投入滴加紫色石蕊溶液的水中,均可以得到蓝 色溶液
3.(2022·山东济宁一中高一月考)钠元素广泛存在于自然界,中国科学技术大学的钱逸泰教授等以CCl4和金属钠为原料,在700 ℃时制造出纳米级金刚石粉末。该成果发表在世界权威的《科学》杂志上,立刻被科学家们高度评价为“稻草变黄金”。下列关于含钠元素物质的说法错误的是A.“稻草变黄金”的过程中元素种类没有改变B.Na2O与Na2O2两种固体颜色不同C.治疗胃酸过多可以用NaHCO3,糕点制作也可以用NaHCO3D.金属钠放置空气中,最终会变成Na2O2
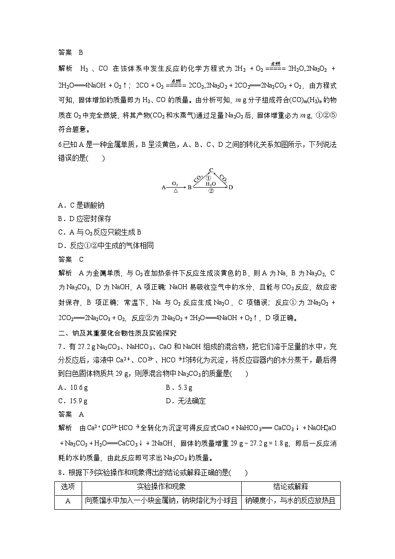
4.如图所示,两圆圈相交的部分表示圆圈内的物质相互发生的反应。已知钠及其氧化物质量如图所示,水的质量为100 g。下列说法正确的是A.反应③最多能产生3.2 g O2B.反应①的离子方程式为Na+2H2O===Na+ +2OH-+H2↑C.①②③都属于氧化还原反应D.①②③充分反应后所得溶液中溶质的质量 分数:①
相关课件
这是一份高中化学人教版 (2019)选择性必修3第二节 烯烃 炔烃课文课件ppt,共47页。PPT课件主要包含了加成反应,苯乙炔,5-二甲基庚烷等内容,欢迎下载使用。
这是一份苏教版 (2019)必修 第二册专题8 有机化合物的获得与应用本单元综合与测试一等奖ppt课件,共53页。PPT课件主要包含了乙和丙,+CH3CH2OH,+H2O,+CH3OH,C6H12O6,新制的氢氧化铜悬浊液,银氨溶液或,溶液变蓝,高级脂肪酸,提高反应的产率等内容,欢迎下载使用。
这是一份苏教版 (2019)必修 第二册专题6 化学反应与能量变化本单元综合与测试完整版ppt课件,共46页。PPT课件主要包含了催化剂,碘化钾,对该反应有催化作用,MnSO4等内容,欢迎下载使用。
