所属成套资源:2024年中考数学一轮复习之核心考点精讲精练(全国通用)原卷版+解析版
考点09平面直角坐标系与函数初步(精讲)-2024年中考数学一轮复习之核心考点精讲精练(全国通用)原卷版+解析版
展开
这是一份考点09平面直角坐标系与函数初步(精讲)-2024年中考数学一轮复习之核心考点精讲精练(全国通用)原卷版+解析版,文件包含考点09平面直角坐标系与函数初步精讲原卷版docx、考点09平面直角坐标系与函数初步精讲解析版docx等2份试卷配套教学资源,其中试卷共45页, 欢迎下载使用。
平面直角坐标系作为数与形的桥梁、函数入门工具重要性不言而喻,平面直角坐标系和函数初步几乎年年都会考查,分值为10分左右,主要考查坐标的相关概念与坐标变换、函数的相关概念和实际应用等。函数对比数与式、方程、几何等知识模块来说相对较抽象,从形到数,从数到形,数形结合是该知识模块学习的重要方法,同时需储备一定的直观想象和操作能力,才是学好的关键。预计2024年各地中考还将出现,难度不高,在选择、填空题中出现的可能性较大.
【知识清单】
1:平面直角坐标系(☆☆)
1)有序数对:有顺序的两个数a与b组成的数对,叫做有序数对,记作(a ,b).
2)平面直角坐标系
图1 图2
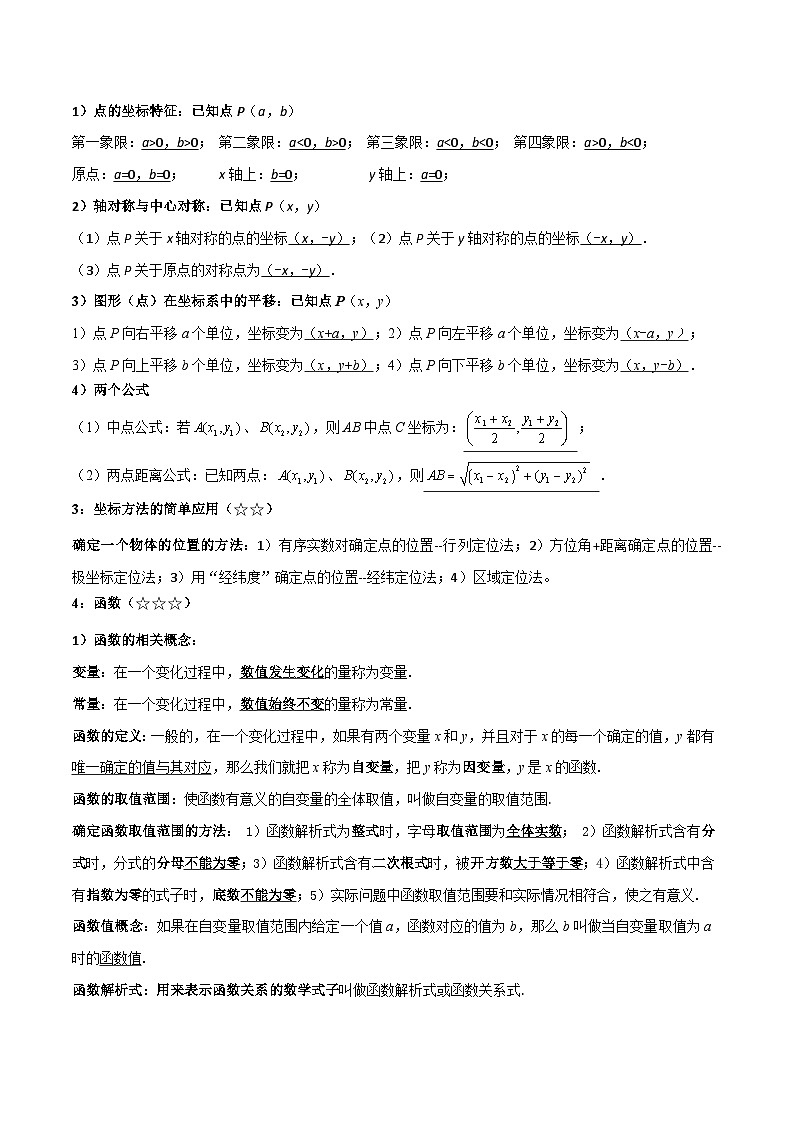
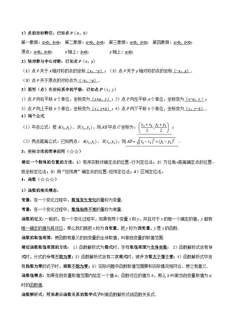
2:点的坐标特征与变换(☆☆☆)
1)点的坐标特征:已知点P(a,b)
第一象限:a>0,b>0; 第二象限:a0; 第三象限:a
相关试卷
这是一份考点09平面直角坐标系与函数初步(精练)-2024年中考数学一轮复习之核心考点精讲精练(全国通用)原卷版+解析版,文件包含考点09平面直角坐标系与函数初步精练原卷版docx、考点09平面直角坐标系与函数初步精练解析版docx等2份试卷配套教学资源,其中试卷共43页, 欢迎下载使用。
这是一份考点06分式方程(精讲)-2024年中考数学一轮复习之核心考点精讲精练(全国通用)原卷版+解析版,文件包含考点06分式方程精讲原卷版docx、考点06分式方程精讲解析版docx等2份试卷配套教学资源,其中试卷共24页, 欢迎下载使用。
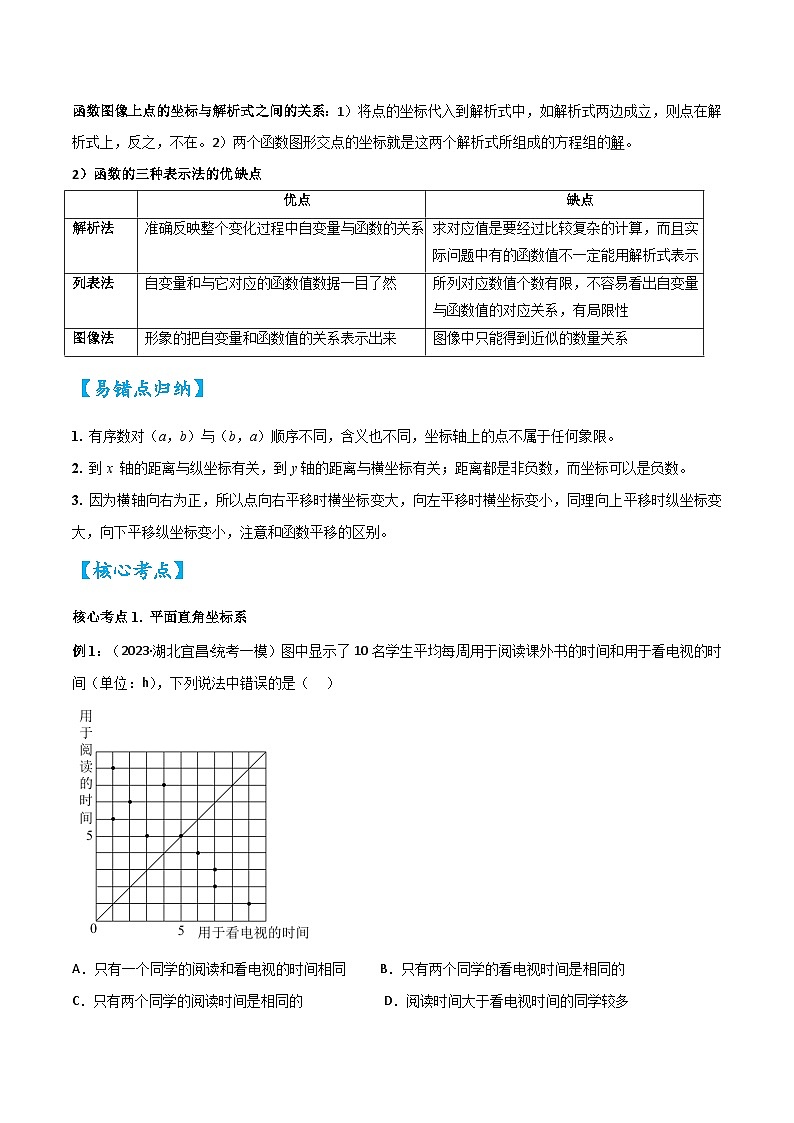
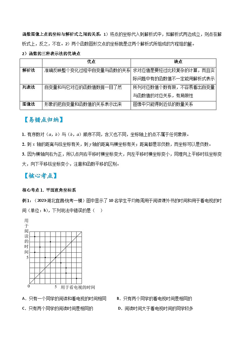
这是一份考点04二次根式(精讲)2024年中考数学一轮复习之核心考点精讲精练(全国通用)原卷版+解析版,文件包含考点04二次根式精讲原卷版docx、考点04二次根式精讲解析版docx等2份试卷配套教学资源,其中试卷共30页, 欢迎下载使用。

