





所属成套资源:2024年中考数学一轮复习之核心考点精讲精练(全国通用)原卷版+解析版
考点11反比例函数(精讲)2024年中考数学一轮复习之核心考点精讲精练(全国通用)原卷版+解析版
展开
这是一份考点11反比例函数(精讲)2024年中考数学一轮复习之核心考点精讲精练(全国通用)原卷版+解析版,文件包含考点11反比例函数精讲原卷版docx、考点11反比例函数精讲解析版docx等2份试卷配套教学资源,其中试卷共40页, 欢迎下载使用。
反比例函数也是非常重要的函数,年年都会考,总分值为12分左右,预计2024年各地中考一定还会考,反比例函数与一次函数结合出现在解答题中是各地中考必考的一个解答题,反比例函数的图象与性质和平面几何的知识结合、反比例函数中|k|的几何意义等也会是小题考查的重点。
【知识清单】
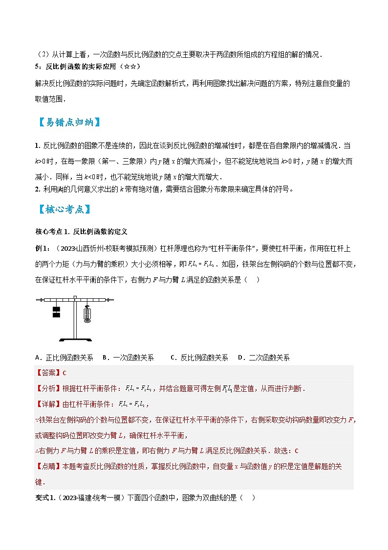
1:反比例函数的概念(☆☆)
反比例函数的概念:一般地,函数(k是常数,k≠0)叫做反比例函数.
自变量x和函数值y的取值范围都是不等于0的任意实数.
2:反比例函数的图象和性质(☆☆☆)
1)反比例函数的图象和性质
2)待定系数法求反比例函数解析式的一般步骤
(1)设反比例函数解析式(k≠0);(2)把已知一对x,y的值代入解析式,得到一个关于待定系数k的方程;(3)解这个方程求出待定系数k;(4)将所求得的待定系数k的值代回所设的函数解析式.
3:反比例函数中|k|的几何意义(☆☆☆)
1)反比例函数图象中有关图形的面积
2)涉及三角形的面积型
当一次函数与反比例函数结合时,可通过面积作和或作差的形式来求解.
(1)正比例函数与一次函数所围成的三角形面积.如图①,S△ABC=2S△ACO=|k|;
(2)如图②,已知一次函数与反比例函数交于A、B两点,且一次函数与x轴交于点C,则S△AOB=S△AOC+S△BOC=+=;
(3)如图③,已知反比例函数的图象上的两点,其坐标分别为,,C为AB延长线与x轴的交点,则S△AOB=S△AOC–S△BOC=–=.
4:反比例函数与一次函数的综合(☆☆☆)
1)涉及自变量取值范围型
当一次函数与反比例函数相交时,联立两个解析式,构造方程组,然后求出交点坐标。若求时自变量x的取值范围,只需观察一次函数的图象高于反比例函数图象的部分所对应的x的范围;反之亦然。
2.求一次函数与反比例函数的交点坐标
(1)从图象上看,一次函数与反比例函数的交点由k值的符号来决定:①k值同号,两个函数必有两个交点;②k值异号,两个函数可无交点,可有一个交点,可有两个交点;
(2)从计算上看,一次函数与反比例函数的交点主要取决于两函数所组成的方程组的解的情况.
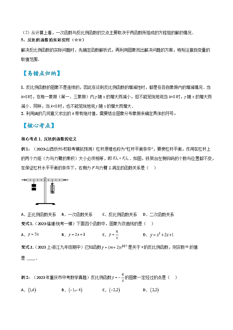
5:反比例函数的实际应用(☆☆)
解决反比例函数的实际问题时,先确定函数解析式,再利用图象找出解决问题的方案,特别注意自变量的取值范围.
【易错点归纳】
1. 反比例函数的图象不是连续的,因此在谈到反比例函数的增减性时,都是在各自象限内的增减情况.当k>0时,在每一象限(第一、三象限)内y随x的增大而减小,但不能笼统地说当k>0时,y随x的增大而减小.同样,当k0
k
相关试卷
这是一份考点10一次函数(精讲)2024年中考数学一轮复习之核心考点精讲精练(全国通用)原卷版+解析版,文件包含考点10一次函数精讲原卷版docx、考点10一次函数精讲解析版docx等2份试卷配套教学资源,其中试卷共39页, 欢迎下载使用。
这是一份考点06分式方程(精讲)-2024年中考数学一轮复习之核心考点精讲精练(全国通用)原卷版+解析版,文件包含考点06分式方程精讲原卷版docx、考点06分式方程精讲解析版docx等2份试卷配套教学资源,其中试卷共24页, 欢迎下载使用。
这是一份考点04二次根式(精讲)2024年中考数学一轮复习之核心考点精讲精练(全国通用)原卷版+解析版,文件包含考点04二次根式精讲原卷版docx、考点04二次根式精讲解析版docx等2份试卷配套教学资源,其中试卷共30页, 欢迎下载使用。