人教A版 (2019)选择性必修 第三册6.2 排列与组合精品学案设计
展开1.能利用计数原理推导组合数公式.
2.能解决有限制条件的组合问题.
3.通过研究组合数公式及解决有限制条件的组合问题,提升逻辑推理及数学运算素养.
重点难点
重点:组合数公式.
难点:推导和应用组合数公式.
课前预习 自主梳理
1.组合数
从n个不同元素中 的所有不同组合的个数,叫做从n个不同元素中取出m个元素的组合数.用符号Ceq \\al(m,n)表示.
2.组合数公式
组合数公式可以由排列数公式表示,注意公式的结构
Ceq \\al(m,n)=eq \f(Aeq \\al(m,n),Aeq \\al(m,m))=eq \f(n(n-1)(n-2)…(n-m+1),m!)= (n,m∈N*,m≤n).
规定Ceq \\al(0,n)=1.
自主检测
1.判断正误,正确的画“√”,错误的画“×”.
(1)Ceq \\al(3,5)=5×4×3=60.( )
(2)Ceq \\al(2 016,2 017)=Ceq \\al(1,2 017)=2 017.( )
(3)“从3个不同元素中取出2个元素合成一组”,叫做“从3个不同元素中取出2个元素的组合数”.( )
2.计算的结果是( )
A.B.C.D.
3.( )
A.B.C.D.
4.5名同学到甲、乙、丙三个场馆做志愿者,每名同学只去1个场馆,甲场馆安排1名,乙场馆安排2名,丙场馆安排2名,则不同的安排方法共有( )
A.120种B.90种C.60种D.30种
5.将个不同的球放入个不同的盒子中,每个盒子至少放一个球,则不同放法共有种
A.B.C.D.
新课导学
学习探究
环节一 创设情境,引入课题
问题1:在上一节中,我们通过列举数数的方式得到各问 题的所有组合个数,但随着元素个数的增加,这样的方法就越 来越烦琐了.是否能像排列数公式一样,也找到计算组合个数 的公式,从而可以便捷地求出所有组合的个数?
问题2从集合{a,b,c,d}中取出3个元素组成三元子集,共有哪些不同的子集?
引导语在问题1中,我们通过列举数数的方式得到各问题的组合个数,但随着元素个数的增加,这种方法越来越繁琐了。能否像排列一样,也能找到计算组合个数的公式,从而能便捷得求出组合个数?
组合数与组合数公式
类比排列数,我们引进组合数概念:
1.组合数的定义:从个不同元素中取出个元素的所有不同组合的个数,叫做从个不同元素中取出个元素的组合数,用符号表示.
符号中的C是英文cmbinatin(组合)的第一个字母.组合数还可以用符号Cnm 表示.
例如,从3个不同元素中取出2个元素的组合数表示为,从4个不同元素中取出3个元素的组合数表示为.
师:你能辨析组合与组合数这两个概念吗?
生:组合与组合数是两个不同的概念,组合数是组合 的个数.
问题3:前面已经提到,组合和排列有关系,我们能否利用这种关系,由排列数来求组合数呢?
环节二 观察分析,感知概念
前面,我们利用“元素相同、顺序不同的两个组合相同”“元素相同、顺序不同的两个排列不同”,以“元素相同”为标准,建立了排列和组合之间的对应关系,并求得了从3个不同元素中取出2个元素的组合数
.
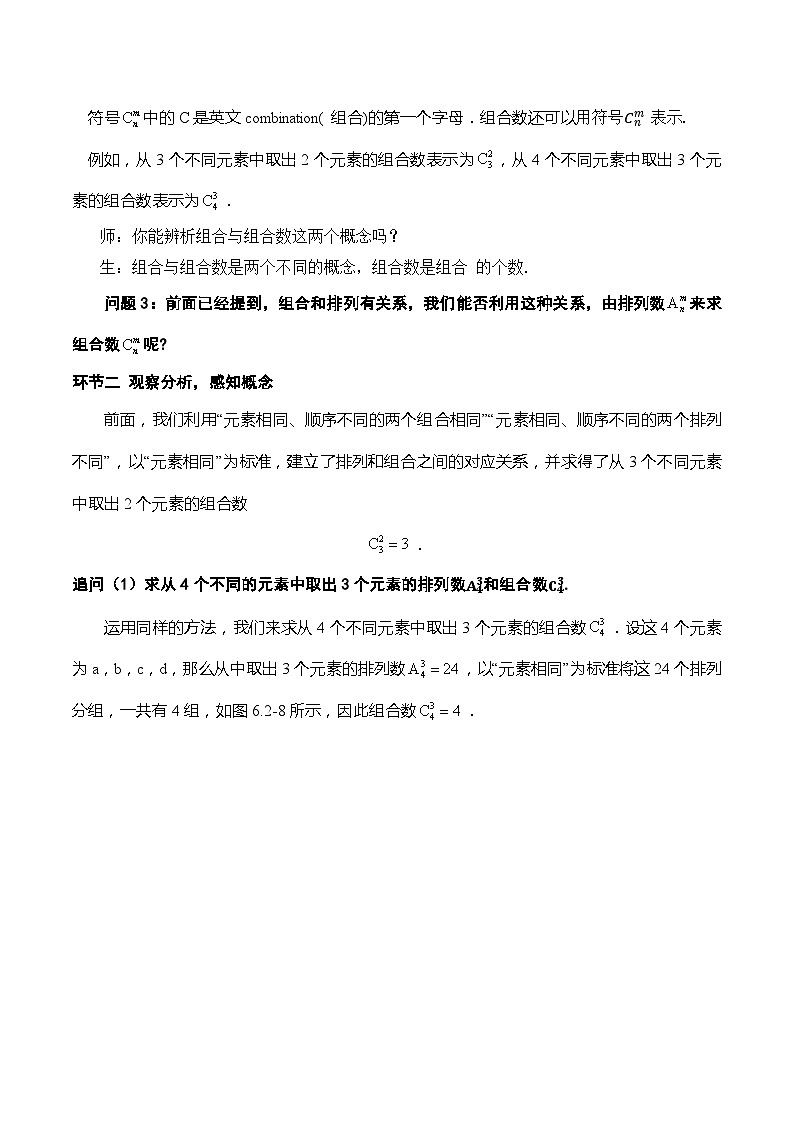
追问(1)求从4个不同的元素中取出3个元素的排列数A43和组合数C43.
运用同样的方法,我们来求从4个不同元素中取出3个元素的组合数.设这4个元素为a,b,c,d,那么从中取出3个元素的排列数,以“元素相同”为标准将这24个排列分组,一共有4组,如图6.2-8所示,因此组合数.
观察图6.2-8,也可以这样理解求“从4个元素中取出3个元素的排列数”:
第1步,从4个元素中取出3个元素作为一组,共有种不同的取法;
第2步,将取出的3个元素作全排列,共有种不同的排法.
于是,根据分步乘法计数原理,有
.
即 .
环节三 抽象概括,形成概念
追问(2)将求C43的方法推广为一般形式,如何求组合数Cnm?
根据分步乘法计数原理,有
.
因此,
.
这里,并且,这个公式叫做组合数公式.
因为
,
环节四 辨析理解,深化概念
追问(3):由Anm的公式,你能得到Cnm的公式吗?
所以,上面的组合数公式还可以写成
.
另外,我们规定.
问题3:上述组合数公式有什么特点?使用公式需要注意什么?
例6 计算:(1);(2);(3);(4).
思考:观察例的(1)与(2),(3)与(4)的结果,你有什么发现?(1)与(2)分别用了不同形式的组合数公式,你对公式的选择有什么想法?
1.公式Cnm=AnmAmm=n(n-1)(n-2)…(n-m+1)m!(m,n∈N*,且m≤n),一般用于求值计算.
2.公式Cnm=n!m!(n-m)!(m,n∈N*,且m≤n),一般用于化简证明.在具体选择公式时,要根据题目特点正确选择.
3.根据题目特点合理选用组合数的两个性质Cnm=Cnn-m,Cn+1m=Cnm+Cnm-1,能起到简化运算的作用,需熟练掌握.
环节五 概念应用,巩固内化
例7在100件产品中,有98件合格品,2件次品、从这100件产品中任意抽出3件.
(1)有多少种不同的抽法?
(2)抽出的3件中恰好有1件是次品的抽法有多少种?
(3)抽出的3件中至少有1件是次品的抽法有多少种?
分析:
追问你能总结一下解决组合问题的思路和方法吗?
演示:当n和m较小时,可以通过手算得出Cnm。当n和m较大时,可以利用Excel等计算工具计算组合数。
组合问题的基本解法
(1)判断是否为组合问题;
(2)是否分类或分步;
(3)根据组合的相关知识进行求解.
环节六 归纳总结,反思提升
1.教师引导学生回顾本节课学习的主要内容,并让学生回答下列问题:
(1)提出一个组合问题,并结合问题说明组合与组合数的区别.
(2)组合数公式是如何推导的?
(3)如何解决组合问题?应用组合数公式时需要注意什么?
2.组合数的公式
3.组合数的性质
Cnm=Cnn−m, Cn+1m=Cnm+Cnm−1
4.解决组合问题
“先分类,后分步” 直接法 间接法
5.发展能力
提高分析问题、解决问题的能力,
发展数学运算、逻辑推理、数学建模等核心素养
环节七目标检测,作业布置
完成教材:教材第26〜27页习题6.2第2,10,12,13,15,16题.
备用练习
1.在“3+1+2”模式的新高考方案中,“3”是指语文、数学、外语三科为必考科目,“1”指在物理和历史两门科目中必选一门,“2”指在化学、生物、政治、地理中任选两科,某学生根据自身的特点,决定按以下方法选课:①外语可选英语或日语,②若选历史,则政治和地理至多选一科,③物理和日语最多只能选一个,则这个同学可能的选课方式共有( )
A.6种B.11种C.12种D.16种
2.我国最早按乐器的制造材料来对乐器进行分类,《周礼·春宫》中记载,中国古典乐器一般按“八音”分类,分为“金、石、土、革、丝、木、匏(pá)、竹”八音,其中“金、石、木、革”为打击乐器,“土、匏、竹”为吹奏乐器,“丝”为弹拨乐器.现从“金、石、土、匏、丝”中任取三音,则三音来自两种不同类型乐器的概率为( )
A.B.C.D.
3.现将甲乙丙丁四个人全部安排到市、市、市三个地区工作,要求每个地区都有人去,则甲乙两个人至少有一人到市工作的安排种数为( )
A.12B.14C.18D.22
4.在一次抗洪救灾中,甲、乙、丙、丁4名党员被安排到A,B,C三个村,参与抗洪救灾任务,每个村至少安排1名党员,且甲不能安排到A村,则不同的分配方案种数为( )
A.12B.14C.24D.28
5.某省示范性高中安排6名高级教师到甲、乙、丙三所中学进行支教,每所学校至少安排1人,则不同的分配方案有( )
A.150种B.180种C.270种D.540种
人教A版 (2019)选择性必修 第三册6.2 排列与组合优秀学案及答案: 这是一份人教A版 (2019)选择性必修 第三册<a href="/sx/tb_c4000352_t4/?tag_id=42" target="_blank">6.2 排列与组合优秀学案及答案</a>,文件包含人教A版数学高二选择性必修第三册621排列导学案原卷版docx、人教A版数学高二选择性必修第三册621排列导学案解析版docx等2份学案配套教学资源,其中学案共21页, 欢迎下载使用。
高中数学人教A版 (2019)选择性必修 第三册6.2 排列与组合导学案: 这是一份高中数学人教A版 (2019)选择性必修 第三册<a href="/sx/tb_c4000352_t4/?tag_id=42" target="_blank">6.2 排列与组合导学案</a>,共10页。学案主要包含了组合的相关概念,组合数与组合数公式等内容,欢迎下载使用。
高中数学人教A版 (2019)选择性必修 第三册6.2 排列与组合优秀学案设计: 这是一份高中数学人教A版 (2019)选择性必修 第三册6.2 排列与组合优秀学案设计,共10页。学案主要包含了学习目标,自主学习,小试牛刀,经典例题,跟踪训练,当堂达标,参考答案等内容,欢迎下载使用。

