高中数学人教A版 (2019)选择性必修 第三册6.2 排列与组合优秀ppt课件
展开6.2.3- 6.2.4 组合与组合数
本节课选自《2019人教A版高中数学选择性必修第三册》,第六章《计数原理》,本节课主本节课主要学习组合与组合数.
排列与组合是在学习了两个计数原理之后,由于排列、组合及二项式定理的研究都是以两个计数原理为基础,同时排列和组合又能进一步简化和优化计数问题。教学的重点是组合的理解,利用计数原理及排列数公式推导组合数公式,注意区分排列与组合的区别,难点是运用组合解决实际问题。
课程目标 | 学科素养 |
A. 理解并掌握组合、组合数的概念,掌握组合与排列之间的联系与区别. B.熟练掌握组合数公式及组合数的两个性质,并运用于计算之中. C.能够运用排列组合公式及计数原理解决一些简单的应用问题,提高学生的数学应用能力与分析问题、解决问题的能力. | 1.数学抽象:组合的概念 2.逻辑推理:组合数公式的推导 3.数学运算:组合数的计算及性质 4.数学建模:运用组合解决计数问题 |
重点:组合、组合数的概念并运用排列组合公式解决问题
难点:组合与排列之间的联系与区别
多媒体
教学过程 | 教学设计意图 核心素养目标 |
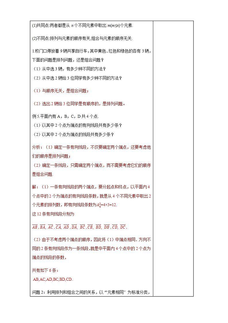
一、 问题探究 问题1. 从甲乙丙三名同学中选两名去参加一项活动,有多少种不同的选法?这一问题与6.2.1节问题一有什么联系与区别? 分析:在6.2.1 节问题1的6种选法中,存在“甲上午,乙下午”和“甲上午,乙下午” 2种不同顺序的选法,我们可以将它看成先选出甲、乙两名同学,然后再分配上午和下午而得到的.同样,先选出甲、丙、或乙、丙,再分配上午和下午也各有2种方法.从而甲、乙、丙3名同选2名去参加一项活动,就只需考虑选出的2名同学作为一组,不需要考虑他们的顺序。于是,在6.2.1节问题1的6种选法中,将选出的2名同学作为一组的选法就只有如下3种情况: 甲乙、甲丙、乙丙. 从三个不同元素中取出两个元素作为一组一共有多少个不同的组? 一、组合的相关概念 1.组合:一般地,从n个不同元素中取出m(m≤n)个元素作为一组,叫做从n个不同元素中取出m个元素的一个组合. 2.相同组合:两个组合只要元素相同,不论元素的顺序如何,都是相同的. 名师点析排列与组合的区别与联系 (1)共同点:两者都是从n个不同元素中取出m(m≤n)个元素. (2)不同点:排列与元素的顺序有关,组合与元素的顺序无关. 1.校门口停放着9辆共享自行车,其中黄色、红色和绿色的各有3辆,下面的问题是排列问题,还是组合问题? (1)与顺序无关,是组合问题; (2)选出2辆给3位同学是有顺序的,是排列问题。 例5.平面内有A,B,C,D共4个点. 分析:(1)确定一条有向线段,不仅要确定两个端点,还要考虑他们的顺序是排列问题; 解:(1)一条有向线段的两个端点,要分起点和终点,以平面内4个点中的2个为端点的有向线段条数,就是从4个不同元素中取出2个元素的排列数,即有向线段条数为=4×3=12. , , , , , , (2)由于不考虑两个端点的顺序,因此将(1)中端点相同、方向不同的2条有向线段作为一条线段,就是中平面内4个点中的2个点为端点的线段的条数, 共有如下6条: 问题2:利用排列和组合之间的关系,以“元素相同” 为标准分类,你能建立起例5(1)中排列和(2)中组合之间的对应关系吗? 进一步地,能否从这种对应关系出发,由排列数求出组合的个数?
二、组合数与组合数公式 1.组合数的定义:从n个不同元素中取出m(m≤n)个元素的所有不同组合的个数, 叫做从n个不同元素中取出m个元素的组合数, 用符号 表示. 例如,从3个不同元素中取出2个元素的组合数,表示为, 从4个不同元素中取出3个元素的组合数,表示为. 思路:从4个不同元素中取出3个元素的组合数,设这4个元素为a,b,c,d,那么从中取出3个元素的排列数 =24,以“元素相同”为标准将这24个排列分组如图,一共有4组,因此组合数 =4. 问题3:前面已经提到,组合和排列有关系,我们能否利用这种关系,由排列数来求组合数呢?
也可以这样理解,求“从4个元素中取出3个元素的排列数” 第1步,从4个元素中取出3个元素作为一组,共有种不同的取法; 即 ==4. 同样的从个不同对象中取出个做排列,可以分成两个步骤完成,第一步从个不同对象中取出 个,有种选法; 第二步将选出的个对象做全排列,有种排法. 由分步乘法计数原理有 ,所以
上述公式称为组合数公式. 2.组合数公式:,这里n,m∈N*,并且m≤n. 另外,我们规定=1.
二、典例解析 例6.计算: (1);(3) 解:根据组合数公式,可得 (1) 120; (2) (3) (4) 观察例6的(1)与(2),(3)与(4)的结果,你有什么发现?(1)与(2)分别用了不同形式的组合数公式,你对公式的选择有什么想法? 1.公式(m,n∈N*,且m≤n),一般用于求值计算. 2.公式(m,n∈N*,且m≤n),一般用于化简证明.在具体选择公式时,要根据题目特点正确选择. 3.根据题目特点合理选用组合数的两个性质,能起到简化运算的作用,需熟练掌握. 跟踪训练1. (1)计算:①3-2;②. (2)求证:+2. 分析:(1)先考虑利用组合数的性质对原式进行化简,再利用组合数公式展开计算.(2)式子中涉及字母,可以用阶乘式证明. (1)解:①3-2=3×-2×+1=149. ②+200=5 150. (2)证明左边= =·[(n-m)(n-m+1)+m(m+1)+2(m+1)(n-m+1)] =(n+2)(n+1) = ==右边. 例7. 在100件产品中,有98件合格品,2件次品.从这100件产品中任意抽出3件. (1)有多少种不同的抽法? (2)抽出的3件中恰好有1件是次品的抽法有多少种? (3)抽出的3件中至少有1件是次品的抽法有多少种? 分析:(1)所求的不同抽法的种数,就是从100件产品中取出3件的组合数; (2)分两步,第一步从2件次品中抽出1件次品,第二步从98件合格品中抽出2件合格品,由乘法原理可得; (3)可从反面考虑,其反面是抽出的3件全是合格品,求出方法数后,由第(1)题的结论减去这个结果即可得. 解:(1)所求的不同抽法的种数,就是从100件产品中取出3件的组合数,∴共有(种); (2)从2件次品中抽出1件次品的抽法有种, 从98件合格品中抽出2件合格品的抽法有种, 因此抽出的3件中恰好有1件次品的抽法有(种). (3)抽出的3件产品中至少有1件是次品的抽法的种数, 也就是从100件中抽出3件的抽法种数减去3件中都是合格品的抽法的种数, 即(种). 组合问题的基本解法 (1)判断是否为组合问题; (2)是否分类或分步; (3)根据组合的相关知识进行求解. 跟踪训练2.在一次数学竞赛中,某学校有12人通过了初试,学校要从中选出5人去参加市级培训,在下列条件下,有多少种不同的选法? (1)任意选5人; (2)甲、乙、丙三人必须参加; (3)甲、乙、丙三人不能参加; (4)甲、乙、丙三人只能有1人参加; (5)甲、乙、丙三人至少1人参加. 分析:本题属于组合问题中的最基本的问题,可根据题意分别对不同问题中的“含”与“不含”作出正确的判断和分析.注意“至少”“至多”问题,运用间接法求解会简化思维过程. 解:(1)=792(种)不同的选法. (2)甲、乙、丙三人必须参加,只需从另外的9人中选2人,共有=36(种)不同的选法. (3)甲、乙、丙三人不能参加,只需从另外的9人中选5人,共有=126(种)不同的选法. (4)甲、乙、丙三人只能有1人参加,分两步,先从甲、乙、丙 中选1人,有=3(种)选法,再从另外的9人中选4人有种选法.共有=378(种)不同的选法. (5)(方法一 直接法)可分为三类: 第1类,甲、乙、丙中有1人参加,有种选法; 第2类,甲、乙、丙中有2人参加,有种选法; 第3类,甲、乙、丙3人均参加,有种选法. 所以,共有=666(种)不同的选法. (方法二 间接法)12人中任意选5人共有种,甲、乙、丙三人不能参加的有种, 所以,共有=666(种)不同的选法. 变式: 若本例题条件不变,甲、乙、丙三人至多2人参加,有多少种不同的选法? 解:(方法一 直接法)甲、乙、丙三人至多2人参加,可分为三类: 第1类,甲、乙、丙都不参加,有种选法; 第2类,甲、乙、丙中有1人参加,有种选法; 第3类,甲、乙、丙中有2人参加,有种选法. 共有=756(种)不同的选法. (方法二 间接法)12人中任意选5人共有种,甲、乙、丙三人全参加的有种选法,所以共有=756(种)不同的选法.
|
通过具体问题,分析、比较、归纳出组合的概念。发展学生数学运算,数学抽象和数学建模的核心素养。
在典例分析和练习中让学生熟悉组合和组合数的概念,进而灵活运用排列数解决问题。发展学生逻辑推理,直观想象、数学抽象和数学运算的核心素养。
|
三、达标检测 1.从10个不同的数中任取2个数,求其和、差、积、商这四个问题中,属于组合的有( ) A.1个 B.2个 C.3个 D.4个 解析:因为减法和除法运算中交换两个数的位置对计算结果有影响,所以属于组合的有2个. 答案:B 2.若=3,则n的值为( ) A.4 B.5 C.6 D.7 解析:因为=3,所以n(n-1)=,解得n=6.故选C. 答案:C 3.若集合A={a1,a2,a3,a4,a5},则集合A的子集中含有4个元素的子集共有 个. 解析:满足要求的子集中含有4个元素,由集合中元素的无序性,知其子集个数为=5. 答案:5 4.平面内有12个点,其中有4个点共线,此外再无任何3点共线,以这些点为顶点,可得多少个不同的三角形? 解:(方法一)我们把从共线的4个点中取点的多少作为分类的标准: 第1类,共线的4个点中有2个点作为三角形的顶点,共有=48(个)不同的三角形; 第2类,共线的4个点中有1个点作为三角形的顶点,共有=112(个)不同的三角形; 第3类,共线的4个点中没有点作为三角形的顶点,共有=56(个)不同的三角形. 由分类加法计数原理,不同的三角形共有 48+112+56=216(个). (方法二 间接法)=220-4=216(个). |
通过练习巩固本节所学知识,通过学生解决问题,发展学生的数学运算、逻辑推理、直观想象、数学建模的核心素养。
|
四、小结 五、课时练 |
通过总结,让学生进一步巩固本节所学内容,提高概括能力。 |
在本节课的教学中,学生可能遇到的问题(或困难、障碍)是学生对组合概念的理解,并能区分出组合与排列。要解决这一问题,就要要通过典型的、学生比较熟悉的实例,经过概括得出组合的定义,然后借助计数原理好排列数,推导出组合数公式,其中关键是在具体情境中运用组合解决计数问题。
人教A版 (2019)选择性必修 第三册6.2 排列与组合课前预习课件ppt: 这是一份人教A版 (2019)选择性必修 第三册<a href="/sx/tb_c4000352_t3/?tag_id=26" target="_blank">6.2 排列与组合课前预习课件ppt</a>,共30页。PPT课件主要包含了创设情境揭示课题,阅读精要研讨新知,例题研讨,学习例题的正规表达,学习例题的常规方法,从例题中学会思考,如何看例题,小组互动,探索与发现思考与感悟,归纳小结回顾重点等内容,欢迎下载使用。
高中数学人教A版 (2019)选择性必修 第三册6.2 排列与组合教学课件ppt: 这是一份高中数学人教A版 (2019)选择性必修 第三册6.2 排列与组合教学课件ppt,共20页。PPT课件主要包含了组合数的性质及应用等内容,欢迎下载使用。
数学选择性必修 第三册6.2 排列与组合图文课件ppt: 这是一份数学选择性必修 第三册6.2 排列与组合图文课件ppt,共43页。PPT课件主要包含了学习目标等内容,欢迎下载使用。

