开学活动
搜索
    上传资料 赚现金
    英语朗读宝

    黄金卷08-【赢在中考·黄金8卷】备战2023年中考化学全真模拟卷(苏州专用)

    资料中包含下列文件,点击文件名可预览资料内容
    • 原卷
      黄金卷08-【赢在中考·黄金8卷】备战2023年中考化学全真模拟卷(苏州专用)(原卷版).docx
    • 解析
      黄金卷08-【赢在中考·黄金8卷】备战2023年中考化学全真模拟卷(苏州专用)(解析版).docx
    黄金卷08-【赢在中考·黄金8卷】备战2023年中考化学全真模拟卷(苏州专用)(原卷版)第1页
    黄金卷08-【赢在中考·黄金8卷】备战2023年中考化学全真模拟卷(苏州专用)(原卷版)第2页
    黄金卷08-【赢在中考·黄金8卷】备战2023年中考化学全真模拟卷(苏州专用)(原卷版)第3页
    黄金卷08-【赢在中考·黄金8卷】备战2023年中考化学全真模拟卷(苏州专用)(解析版)第1页
    黄金卷08-【赢在中考·黄金8卷】备战2023年中考化学全真模拟卷(苏州专用)(解析版)第2页
    黄金卷08-【赢在中考·黄金8卷】备战2023年中考化学全真模拟卷(苏州专用)(解析版)第3页
    还剩8页未读, 继续阅读
    下载需要15学贝 1学贝=0.1元
    使用下载券免费下载
    加入资料篮
    立即下载

    黄金卷08-【赢在中考·黄金8卷】备战2023年中考化学全真模拟卷(苏州专用)

    展开

    这是一份黄金卷08-【赢在中考·黄金8卷】备战2023年中考化学全真模拟卷(苏州专用),文件包含黄金卷08-赢在中考·黄金8卷备战2023年中考化学全真模拟卷苏州专用原卷版docx、黄金卷08-赢在中考·黄金8卷备战2023年中考化学全真模拟卷苏州专用解析版docx等2份试卷配套教学资源,其中试卷共32页, 欢迎下载使用。
    (时间:100分钟 分值:100分)
    注意事项:
    1.答卷前,考生务必将自己的姓名、考生号等填写在答题卡和试卷指定位置上。
    2.回答选择题时,选出每小题答案后,用铅笔把答题卡对应题目的答案标号涂黑。如需改动,用橡皮擦干净后,再选涂其他答案标号。回答非选择题时,将答案写在答题卡上。写在本试卷上无效。
    3.考试结束后,将本试卷和答题卡一并交回。
    可能用到的相对原子质量:H-1 C-12 O-16 Na-23 Cl-35.5
    (选择题 共40分)
    单项选择题(包括20题,每题2分,共40分。每题只有一个选项最符合题意。)
    1.食品安全无小事,根据生活经验和所学的化学知识,判断下列做法正确的是
    A.为提高粮食产量,大量使用化肥、农药
    B.将氮气充入食品包装袋用来防腐
    C.用甲醛溶液浸泡海产品以防腐
    D.用亚硝酸钠代替食盐作调味品
    【答案】B
    【解析】A、为提高粮食产量,应合理使用化肥、农药,提高施用效率,减少负面作用。A错。
    B、由于氮气化学性质不活泼,所以将氮气充入食品包装袋用来防腐。B正确。
    C、由于甲醛对人体健康有严重危害,所以不能用甲醛溶液浸泡海产品。C错。
    D、由于亚硝酸钠有毒,所以不能用亚硝酸钠代替食盐作调味品。D错。
    故选B。
    2.制作丝绸所用的蚕丝属于
    A.塑料B.合成纤维C.天然纤维D.合成橡胶
    【答案】C
    【解析】A、塑料属于合成材料,故A不正确;
    B、合成纤维属于合成材料,故B不正确;
    C、制作丝绸所用的蚕丝属于天然纤维,故C正确;
    D、合成橡胶属于合成材料,故D不正确;
    故选C。
    3.分类是学习化学的重要方法。下列物质属于氧化物的是
    A.氧化铝B.水银C.液态空气D.氯酸钾
    【答案】A
    【解析】A.氧化铝由氧和铝两种元素组成的纯净物,属于氧化物,符合题意;
    B.水银由汞组成的纯净物,属于单质,不符合题意;
    C.液态空气由多种物质组成,属于混合物,不符合题意;
    D.氯酸钾由氯、氧和钾三种元素组成的纯净物,属于化合物,不符合题意。
    故选:A。
    4.下列物质由分子构成的是
    A.锌B.氮气C.石墨D.氯化钾
    【答案】B
    【解析】A、锌属于金属单质,是由锌原子直接构成的,不符合题意;
    B、氮气属于气态非金属单质,是由氮分子构成的,符合题意;
    C、石墨属于固态非金属单质,是由碳原子直接构成的,不符合题意;
    D、氯化钾是含有金属元素和非金属元素的化合物,氯化钾是由钾离子和氯离子构成的,不符合题意;
    故选B。
    5.下列化学用语书写正确的是
    A.4个氢原子:2H2B.1个锌离子:Zn+2
    C.3个氮气分子:3N2D.碳酸钠:NaCO3
    【答案】C
    【解析】A、4个氢原子表示为:4H,故选项错误;
    B、1个锌离子表示为:Zn2+,故选项错误;
    C、3个氮气分子表示为:3N2,故选项正确;
    D、碳酸钠表示为:Na2CO3,故选项错误。
    故选C。
    6.硝酸在光照时会发生反应:,该反应属于
    A.化合反应B.分解反应C.置换反应D.复分解反应
    【答案】B
    【解析】根据,可知该反应 是“一变多”,属于分解反应。
    故选:B。
    7.日前,金属材料顶级期刊《Acta材料》刊登我国科学家成功研制用于外太空核反应堆的高强韧钼合金。钼元素在元素周期表中的信息如图所示。下列说法错误的是
    A.钼属于金属元素
    B.钼的原子序数是42
    C.钼的相对原子质量为95.96g
    D.钼原子的质子数、电子数、核电荷数都是42
    【答案】C
    【解析】A、钼为“钅”字旁,属于金属元素,该选项说法正确;
    B、元素周期表单元格中,左上角的数字表示原子序数,则钼的原子序数是42,该选项说法正确;
    C、相对原子质量的单位为“1”,而不是“g”,该选项说法不正确;
    D、在原子中,质子数=核外电子数=核电核数=原子序数,则钼原子的质子数、电子数、核电荷数都是42,该选项说法正确。
    故选C。
    8.下列宏观事实的微观解释不合理的是
    A.蔗糖溶解在水中:蔗糖分子消失
    B.干冰升华:分子间间隔增大
    C.酒香不怕巷子深:分子在不断运动着
    D.金刚石和石墨的物理性质差异很大:碳原子排列方式不同
    【答案】A
    【解析】A、蔗糖溶解在水中说明蔗糖分子均一地分散到水分子中间,形成蔗糖溶液。A解释不合理。
    B、干冰升华是固态二氧化碳直接变成气态二氧化碳,二氧化碳 分子间间隔增大。B解释合理。
    C、酒香不怕巷子深是说距离很远就能闻到酒的香气,说明分子在不断运动。C解释合理。
    D、由于碳原子排列方式不同所以金刚石和石墨的物理性质差异很大。D解释合理。
    故选A。
    9.正确的实验操作是完成好化学实验的基本要求。小明同学在完成“二氧化碳的实验室制取与性质”实验时,进行了下列操作,其中正确的是
    A.闻气体气味B.倾倒液体
    C.滴加液体D.振荡试管
    【答案】A
    【解析】A、闻气体的气味时,应用手在瓶口轻轻的扇动,使极少量的气体飘进鼻子中,不能将鼻子凑到集气瓶口去闻气体的气味,该选项正确;
    B、取用细口瓶里的液体药品时,要先拿下瓶塞,倒放在桌面上,标签对准手心,瓶口与试管口挨紧,图示中标签未对准手心,该选项错误;
    C、使用胶头滴管滴加少量液体的操作,胶头滴管应垂直悬空在试管口上方滴加液体,该选项错误;
    D、清洗试管的方法要振腕左右振荡试管,不能上下移动试管,否则容易将液体洒出,该选项错误。
    故选A。
    10.性质决定用途。下列几种物质的性质和用途对应不正确的是
    A.氢气有可燃性,是理想的高能燃料
    B.活性炭疏松多孔,可做防毒口罩的滤毒层
    C.石墨能导电,可做电极
    D.炭黑呈黑色,用炭黑制成的墨绘制的水墨画经久不变色
    【答案】D
    【解析】A、氢气有可燃性,燃烧后的生成物只有水,不污染环境,因此是理想的高能燃料,性质和用途对应正确,故不符合题意;
    B、活性炭疏松多孔,有很强的吸附能力,可做防毒口罩的滤毒层,性质和用途对应正确,故不符合题意;
    C、石墨具有良好的导电性,可做电极,性质和用途对应正确,故不符合题意;
    D、常温下,碳的化学性质不活泼, 因此古代用炭黑制成的墨绘制的水墨画经久不变色,性质和用途对应不正确,故符合题意。
    故选D。
    11.把少量下列物质分别放入足量水中,充分搅拌,可以形成溶液的是
    A.面粉B.花生油C.土壤D.蔗糖
    【答案】D
    【解析】A、面粉不溶于水,不能和水形成均一、稳定的混合物,即无法和水形成溶液,此选项错误;
    B、花生油不溶于水,不能和水形成均一、稳定的混合物,与水混合形成不稳定的乳浊液,此选项错误;
    C、土壤不溶于水,不能和水形成均一、稳定的混合物,即无法和水形成溶液,,此选项错误;
    D、蔗糖易溶于水,能在水中形成均一、稳定的混合物,可以得到溶液,此选项正确。
    故选D。
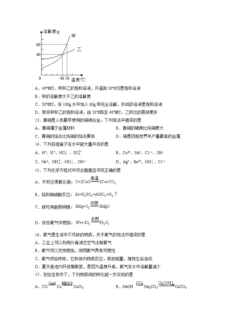
    12.甲、乙两种固体物质的溶解度曲线如图所示。下列说法中合理的是
    A.40℃时,甲和乙的饱和溶液,升温到50℃仍是饱和溶液
    B.甲的溶解度大于乙的溶解度
    C.50℃时,在100g水中加入60g甲完全溶解,形成的溶液是饱和溶液
    D.若将甲和乙的饱和溶液,由50℃降至40℃时,乙析出的固体更多
    【答案】C
    【解析】A、40℃时,甲、乙的饱和溶液,升温到50℃时,根据溶解度曲线可知,溶解度增大,溶解量增大,变成不饱和溶液,说法错误;
    B、没有确定温度,不能比较两物质的溶解度大小,说法错误;
    C、50℃时,甲物质的溶解度是60g,根据溶解度概念可知,50℃时,在100g水中加入60g甲完全溶解,形成的溶液是饱和溶液,说法正确;
    D、由于没有确定甲和乙的饱和溶液的质量,由50℃降至40℃时,不能比较两种物质的析出量,说法错误。
    故选:C。
    13.青铜是人类最早使用的铜锡合金。下列说法中错误的是
    A.青铜属于金属材料B.青铜的硬度比纯铜更大
    C.青铜的熔点比纯铜的熔点要低D.铜是目前世界年产量最高的金属
    【答案】D
    【解析】A、青铜是铜的合金,合金属于金属材料,选项正确;
    B、根据合金的硬度一般比其组成金属的硬度大,故青铜的硬度比纯铜更大,选项正确;
    C、根据合金的熔点一般比其组成金属的熔点都低,故青铜的熔点比纯铜的熔点要低,选项正确;
    D、铁是目前世界年产量最高的金属,选项错误。
    故选D。
    14.下列各组离子在水中能大量共存的是
    A.H+、K+、NO 、SOB.Cu2+、Na+、C1—、OH-
    C.Na+、NH、NO、OH—D.Ag+、Ba2+、NO、C1—
    【答案】A
    【解析】A、四种离子间不能相互结合成沉淀、气体或水,能大量共存,符合题意;
    B、铜离子和氢氧根离子结合生成氢氧化铜沉淀,不能大量共存,不符合题意;
    C、铵根离子和氢氧根离子结合生成氨气和水,不能大量共存 ,不符合题意;
    D、银离子和氯离子结合生成氯化银沉淀,不能大量共存 ,不符合题意。
    故选A。
    15.下列化学方程式中符合题意且书写正确的是
    A.木炭还原氧化铜:
    B.铝和稀硫酸反应:
    C.镁可用做照明弹:
    D.铁在氧气中燃烧:
    【答案】C
    【解析】A、木炭还原氧化铜生成的二氧化碳应标注气体符号,正确的化学方程式为C+2CuO2Cu+CO2,选项错误;
    B、硫酸铝化学式为Al2(SO4)3,正确的化学方程式为2Al+3H2SO4=Al2(SO4)3+3H2↑,选项错误;
    C、镁燃烧,产生耀眼的白光,可用做照明弹,化学方程式正确;
    D、铁在氧气中燃烧生成四氧化三铁,正确的化学方程式为3Fe+2O2 Fe3O4,选项错误。
    故选C。
    16.氧气是生活中不可缺的物质,关于氧气的说法中错误的是
    A.工业上可以利用分离液态空气法制氧气
    B.氧气可以支持燃烧,说明氧气具有可燃性
    C.氧气供给呼吸,它和体内物质反应,释放能量,维持生命活动
    D.夏天鱼池内开启增氧泵,是因为温度升高,氧气在水中溶解量减少
    【答案】B
    【解析】A、工业上用分离液态空气的方法得到氧气,是利用液氮和液氧沸点的不同,将其分离,该选项说法正确;
    B、氧气能支持燃烧,是因为氧气具有助燃性,而不是可燃性,该选项说法不正确;
    C、氧气能供给呼吸,是因为氧气能与体内物质发生缓慢氧化,释放能量,维持生命活动,该选项说法正确;
    D、气体的溶解度随温度的升高而减小,则夏天鱼池内开启增氧泵,增加水中的溶解量,该选项说法正确。
    故选B。
    17.在给定条件下,下列物质间的转化能一步实现的是
    A.COCuCuCl2B.NaOH Na2CO3CaCO3
    C.BaCl2BaSO4BaCl2D.KMnO4O2Fe2O3
    【答案】B
    【解析】A、铜和稀盐酸不能发生化学反应,A不符合题意;
    B、氢氧化钠与二氧化碳能反应生成碳酸钠和水,碳酸钠与氢氧化钙反应生成碳酸钙和水,B符合题意;
    C、硫酸钡不与盐酸反应,C不符合题意;
    D、铁在氧气中燃烧生成的是四氧化三铁,D不符合题意。
    故选B。
    18.下列有关实验方案设计正确的是
    A.AB.BC.CD.D
    【答案】D
    【解析】A、碱性溶液能使无色酚酞试剂变红,稀盐酸溶液呈酸性,不能使酚酞变色,氯化钠溶液呈中性,不能使酚酞变色,则酚酞无法鉴别两物质,故实验方案不合理;
    B、生石灰是氧化钙的俗称,氧化钙能与空气中水蒸气反应生成氢氧化钙,氢氧化钙与盐酸反应生成氯化钙与水,反应无现象,则在样品中加入稀盐酸无法检验生石灰是否变质,故实验方案不合理;
    C、由金属活动性顺序可知Fe>H>Cu,则铁能稀硫酸反应生成硫酸亚铁与氢气,铁被消耗,无法达到分离效果,故实验设计不合理;
    D、硝酸钾的溶解度受温度的影响较大,氯化钠的溶解度受温度的影响较小,则将含有少量KNO3的NaCl固体可以用蒸发结晶提纯,步骤为溶解、蒸发、结晶、过滤,故实验设计合理。
    故选D。
    19.小红同学用氢氧化钙和盐酸做酸碱中和反应后,对反应后的溶液成分进行探究,她向一定质量的反应后溶液中滴加质量分数为10%的Na2CO3溶液。实验过程中加入Na2CO3溶液的质量与pH关系如图所示。下列说法错误的是
    A.中和反应后溶液中可能含有HCl
    B.图中BC段会有白色沉淀生成
    C.图中C点处溶质的种类最少
    D.图中CD段可知Na2CO3溶液显碱性
    【答案】A
    【分析】根据氢氧化钙和盐酸反应生成氯化钙和水,反应后溶液的pH小于7,说明溶液显酸性,溶液是氯化钙和盐酸的混合溶液,向一定质量的反应后溶液中滴加质量分数为10%的Na2CO3溶液,碳酸钠先与稀盐酸反应生成氯化钠、水和二氧化碳气体,溶液的酸性逐渐减弱,pH逐渐增大,稀盐酸消耗完,溶液显中性,pH=7;碳酸钠再与氯化钙反应生成碳酸钙白色沉淀和氯化钠,这一过程中pH=7;与氯化钙完全反应后,继续滴加碳酸钠溶液,溶液显碱性,pH大于7,进行分析判断。
    【解析】A、氢氧化钙和盐酸反应生成氯化钙和水,反应后溶液的pH小于7,说明溶液显酸性,溶液是氯化钙和盐酸的混合溶液,因此溶液中一定含有HCl,故选项说法错误。
    B、碳酸钠再与氯化钙反应生成碳酸钙白色沉淀和氯化钠,这一过程中pH=7,图中BC段会有白色沉淀生成,故选项说法正确。
    C、C点处,碳酸钠与氯化钙恰好完全反应,此时溶液中只有生成的溶质氯化钠,因此图中C点处溶质的种类最少,故选项说法正确。
    D、图中CD段,继续滴加碳酸钠溶液,溶液显碱性,pH大于7,可知Na2CO3溶液显碱性,故选项说法正确。
    故选:A。
    20.回收含铜废料(主要成分为Cu)中的铜,部分实验流程如下:
    注:灼烧后得到黑色固体和残留物,残留物不溶于水和稀硫酸。
    下列关于该流程的说法,错误的是
    A.“灼烧”的主要目的是将Cu转变为CuO
    B.滤液X中的溶质为FeSO4
    C.“酸溶”和“还原”过程中发生的反应均为置换反应
    D.将Cu、Fe混合物加入足量稀硫酸中,充分反应后过滤得Cu
    【答案】C
    【解析】A、“灼烧”的主要目的是将Cu转变为CuO,故选项正确;
    B、铁和硫酸反应生成FeSO4,滤液X中的溶质为FeSO4,故选项正确;
    C、“酸溶”是氧化铜和稀硫酸反应生成硫酸铜和水,属于复分解反应,“还原”是稀硫酸和铁反应生成硫酸亚铁和氢气属于置换反应,故选项错误;
    D、将Cu、Fe混合物加入足量稀硫酸中,铁和稀硫酸反应生成硫酸亚铁和氢气,铜不和稀硫酸反,过滤得Cu,故选项正确。
    故选:C。
    (非选择题 共60分)
    21.化学与人类生活息息相关,请回答下列问题:
    (1)微量元素与健康息息相关,缺乏________(填元素名称)会导致甲状腺肿大。
    (2)常用来改良酸性土壤的碱是____________(填化学式)。
    (3)阳澄湖的水是硬水还是软水,可用____________检验。
    (4)煤燃烧会产生CO2、SO2、CO等气体,这些气体中,溶于雨水会形成酸雨的是__________。
    (5)如图为国家颁布的城市生活垃圾分类标志,废弃铝制易拉罐应放入标有 (填序号)图标的垃圾桶内。
    A.B.C.D.
    【答案】(1)碘##碘元素
    (2)Ca(OH)2
    (3)肥皂水
    (4)二氧化硫##SO2
    (5)B
    【解析】(1)
    缺碘会导致甲状腺肿大;
    (2)
    熟石灰显碱性,常用来改良酸性土壤,熟石灰是氢氧化钙的俗称,氢氧化钙的化学式为Ca(OH)2;
    (3)
    通常用肥皂水来区分硬水和软水,肥皂水在硬水中易起浮渣,在软水中泡沫较多;
    (4)
    二氧化硫能与水反应生成亚硫酸,形成酸雨;
    (5)
    A、有害垃圾指对人体健康或者自然环境造成直接或者潜在危害生活的废弃物。常见的有害垃圾包括废灯管、废油漆、杀虫剂、废弃化妆品、过期药品、废电池、废灯泡、废水银温度计等,不符合题意;
    B、可回收物指适宜回收利用和资源化利用的生活废弃物。可回收物主要品种包括:废纸、废弃塑料瓶、废金属、废包装物、废旧纺织物、废弃电器电子产品、废玻璃、废纸塑铝复合包装等,故废弃铝制易拉罐属于可回收物,符合题意;
    C、厨余垃圾是指居民日常生活及食品加工、饮食服务、单位供餐等活动中产生的垃圾,包括丢弃不用的菜叶、剩菜、剩饭、果皮、蛋壳、茶渣、骨头等,不符合题意;
    D、其他垃圾指危害比较小,没有再次利用的价值的垃圾,如建筑垃圾,生活垃圾等,不符合题意。
    故选B。
    22.如图是实验室常用气体制备装置,据图回答问题:
    (1)写出图中有标号仪器的名称:①__________________②__________________。
    (2)实验室用A、E装置组合制取氧气,发生反应的化学方程式为__________________。集满氧气后应先把导管移出水面,再熄灭酒精灯,目的是防止__________________。
    (3)实验室制取二氧化碳时,装入药品之前应先__________________。
    (4)用C装置收集CO2,验满的方法是__________________。
    (5)实验室可用A,D或A,E装置组合制取甲烷气体,下列说法不正确的是__________________(填字母)。
    A.制取甲烷的药品是固体B.甲烷的密度比空气大
    C.甲烷不与水反应D.甲烷在水中溶解能力小
    【答案】(1) 长颈漏斗 水槽
    (2) 水槽中的水倒流,使试管炸裂
    (3)检查装置气密性
    (4)将燃着的木条放在集气瓶口,若木条熄灭,则二氧化碳已收集满
    (5)B
    【解析】(1)由图可知,仪器①为长颈漏斗;仪器②为水槽;
    (2)A装置适用于固体加热反应,且试管口有一团棉花,适用于加热高锰酸钾制取氧气,高锰酸钾受热分解生成锰酸钾、二氧化锰和氧气,该反应的化学方程式为:;
    集满氧气后应先把导管移出水面,再熄灭酒精灯,目的是防止水倒流,炸裂试管;
    (3)实验室制取二氧化碳时,装入药品之前应先检查装置的气密性,防止装置漏气,浪费药品;
    (4)用C装置收集二氧化碳,二氧化碳不燃烧、不支持燃烧,二氧化碳验满:将燃着的木条放在集气瓶口,木条熄灭,说明已经集满;
    (5)A、用A装置作发生装置,说明制取甲烷的药品是固体,反应条件是加热,不符合题意;
    B、可用D装置收集甲烷,说明甲烷的密度比空气小,符合题意;
    C、可用E装置收集,说明甲烷不与水反应,不符合题意;
    D、可用E装置收集,说明甲烷在水中溶解能力小,不符合题意。
    故选B。
    23.阅读下面科普短文。
    碳元素是人类接触和利用最早的元素之一。由碳元素组成的单质可分为无定形碳、过液态碳和晶形碳三大类,如图1。
    石墨是制铅笔芯的原料之一,在16世纪被发现后,曾被误认为是含铅的物质。直到18世纪,化学家将石墨与KNO3共熔后产生CO2,才确定了它是含碳的物质。
    碳纤维既有碳材料的固有本质特性,又有纺织纤维的柔软可加工性,综合性能优异。目前,我国已形成碳纤维生产、碳纤维复合材料成型,应用等产业链,碳纤维复合材料应用领域分布如图2。
    科学界不断研发出新型碳材料,碳气凝胶就是其中一种。碳气凝胶具有优良的吸附性能,在环境净化中发挥重要作用。我国科研人员在不同温度下制备了三种碳气凝胶样品,比较其对CO2的选择性吸附性能。他们在不同压强下测定了上述样品对混合气体中CO2吸附的选择性值,实验结果如图3。图中选择性值越高,表明碳气凝胶对CO2的选择性吸附性能越好。
    随着科学技术的发展,碳材料的潜能不断被激发,应用领域越来越广泛。
    依据文章内容回答下列问题:
    (1)金刚石属于______(填序号)。
    A.无定形碳 B.过渡态碳 C.晶形碳
    (2)石墨与KNO3共熔,能发生如下反应,配平该反应的化学方程式:
    __________________。
    (3)由图2可知,我国碳纤维复合材料应用占比最高的领域是______。
    (4)判断下列说法是否正确(填“对”或“错”)。
    ①石墨是一种含铅的物质______。
    ②碳材料其有广阔的应用和发展前景______。
    (5)对比图3中三条曲线,得到的实验结论是______。
    【答案】 C 2 2 5 工业应用 错 对 温度越低,压强越大,碳气凝胶对CO2的选择性吸附性能越好
    【解析】(1)由图1可知,金刚石属于晶形碳,故选:C。
    (2)根据质量守恒反应前后原子种类数目不变,将化学方程式配平,化学方程式为225,故填:2;2;5。
    (3)由图2可知,我国碳纤维复合材料应用占比最高的领域是工业应用,故填:工业应用。
    (4)①石墨是一种单质,故填:错误。
    ②由材料可知,碳材料其有广阔的应用和发展前景,故填:对。
    (5)对比图3中三条曲线,温度越低,压强越大选择性值,气凝胶对CO2的选择性吸附性能越好,得到的实验结论是温度越低,压强越大,碳气凝胶对CO2的选择性吸附性能越好,故填:温度越低,压强越大,碳气凝胶对CO2的选择性吸附性能越好。
    24.二氧化碳捕集和资源化利用是碳中和领域研究热点。
    Ⅰ.“碳”减排
    (1)节能减排是我国的基本国策。过多排放二氧化碳造成______效应。
    (2)化石燃料的燃烧是CO2排放的主要因素。化石燃料主要包括煤炭、石油和________。
    Ⅱ.“碳”捕捉,利用NaOH捕捉CO2,得到高纯度CO2的流程如图。
    (3)捕捉室内发生的化学反应方程式为_________。
    (4)转化中可循环使用的物质有_____。
    Ⅲ.“碳”利用。我国科学家利用CO2合成葡萄糖,该方案先用碳电还原法将CO2转化为醋酸,再利用微生物发酵获得葡萄糖。
    (5)通电条件下,装置1中CO2分解成CO和常见单质X,X的化学式为_______。
    (6)理论上合成葡萄糖所需CO2与H2O的质量比为________。
    【答案】(1)温室
    (2)天然气
    (3)
    (4)NaOH、CaO(或Ca(OH)2)
    (5)O2
    (6)22:9
    【解析】(1)
    二氧化碳是温室气体过多排放会加剧温室效应。
    (2)
    化石燃料主要包括煤炭、石油和天然气。
    (3)
    捕捉室内反应物是氢氧化钠和二氧化碳,发生的反应是碳酸钠和二氧化碳反应生成碳酸钠和水,化学方程式为 。
    (4)
    既有生成又有投入的物质可循环利用。生成的氧化钙和水反应生成氢氧化钙可循环利用,氢氧化钙和碳酸钠在颗粒反应室内反应生成氢氧化钠和碳酸钙沉淀,所以氢氧化钠可循环利用。
    (5)
    化学反应前后原子的种类和个数不变,1个二氧化碳分子比1个一氧化碳分子多一个氧原子,所以X中一定含有氧原子,X为单质,所以是氧气,化学式O2;
    (6)
    从流程中可知葡萄糖中碳原子的个数与二氧化碳中碳原子个数相同,氢原子个数与水中氢原子个数相同,所以所需二氧化碳分子和水分子个数比为6:(12÷2)=1:1,则所需二氧化碳和水的质量比为44:18=22:9。
    25.氯化钙是用途广泛的化学试剂,工业上常用作干燥剂和建筑防冻剂。实验室里用石灰石和盐酸制备二氧化碳的含酸废液(含有MgC12、FeC13等)通过以下途径制得无水氯化钙。
    【资料查阅】已知Mg(OH)2、Fe(OH)3是不溶于水的固体
    (1)石灰乳属于_________(填:“溶液”、“悬浊液”、“乳浊液”)
    (2)操作I的使用的玻璃仪器为:烧杯、_________、_________;操作Ⅱ的名称为_________。滤渣的化学成分有_________。
    (3)石灰乳的作用是:①_________,②_________。
    (4)写出利用石灰乳处理废水过程中生成滤渣的化学方程式_________。(写一个)
    【答案】(1)悬浊液
    (2) 漏斗 玻璃棒 结晶 Mg(OH)2、Fe(OH)3
    (3) 中和废液中的酸 使废液中的镁、铁离子充分沉淀
    (4)或
    【解析】(1)固体小颗粒和液体形成的不均一、不稳定的混合物就叫悬浊液,液体与液体形成的不均一、不稳定的混合物就叫乳浊液,溶液是由至少两种物质组成的均一、稳定的混合物;当氢氧化钙量过多时会有较多的氢氧化钙不溶解,不溶解的氢氧化钙是固态小颗粒,因此形成的石灰乳是不均一、不稳定的混合物,属于悬浊液;
    (2)操作I的实验目的是分离固液混合物,是过滤操作,需要的玻璃仪器为:烧杯、漏斗、玻璃棒;
    操作Ⅱ是从溶液中获得晶体,是结晶操作;含酸废液中的氯化镁和氯化铁与石灰乳反应生成氢氧化镁沉淀和氢氧化铁沉淀,故滤渣的化学成分是:Mg(OH)2、Fe(OH)3;
    (3)含酸废液中含有酸、MgCl2、FeCl3等物质,加入石灰乳的目的是除去它们,故石灰乳的作用是:①中和废液中的酸;②使废液中的镁、铁离子充分沉淀;
    (4)利用石灰乳处理废水过程中生成滤渣即为氢氧化钙与氯化镁反应生成氢氧化镁沉淀和l氯化钙,该反应方程式为;
    或氢氧化钙与氯化铁反应生成氢氧化铁沉淀和氯化钙,该反应方程式为。
    26.碳酸亚铁可做补血剂,碳酸亚铁在干燥的空气中稳定,在潮湿的空气中容易被氧化。实验室利用废铁屑(含少量Fe2O3)为原料可制各碳酸亚铁,进而获得还原性铁粉。流程如下:
    (1)酸溶时要进行搅拌,目的是_______。“酸溶”时发生反应的化学方程式为_______,_______。
    (2)转化2中,发生的反应属于复分解反应,反应的化学方程式为_______。
    (3)检验FeCO3已洗净的方法:取最后一次洗涤后的滤液,先加入一定量稀盐酸,除去过量的碳酸钠,再滴加_______溶液(选填氯化钡溶液或硝酸银溶液),无明显现象。
    (4)获得的碳酸亚铁产品,保存方法是_______。
    【答案】(1) 加快酸溶速率,使反应充分进行
    (2)
    (3)氯化钡溶液
    (4)干燥密封
    【解析】(1)
    为了使得废铁屑能够和稀硫酸充分反应,加快反应速度,以此提高原料的利用率和酸溶效率,需要在酸溶时搅拌。故填加快酸溶速率,使反应充分进行;
    酸溶时,发生铁和稀硫酸的反应、氧化铁和稀硫酸的反应。铁和稀硫酸反应生成硫酸亚铁和氢气,氧化铁和稀硫酸反应生成硫酸铁和水,方程式分别为: ; ;
    (2)
    反应2中,碳酸钠和硫酸亚铁反应生成碳酸亚铁沉淀和硫酸钠,方程式为 ;
    (3)
    根据流程,硫酸亚铁中加入过量碳酸钠反应生成碳酸亚铁和硫酸钠,所以过滤时碳酸亚铁中会混有硫酸钠溶液、碳酸钠溶液。若没有清洗干净,则清洗液中含有碳酸钠和硫酸钠。之后题目要求加入适量稀盐酸除去碳酸钠,则溶液中一定含有氯离子,若加入硝酸银,会使得硝酸银产生白色沉淀;而硫酸钠检验时加入钡离子也会产生白色沉淀,氯离子的存在对硫酸根离子的检验产生干扰,所以先加入足量的稀盐酸除去碳酸钠,然后需要加入氯化钡检验硫酸钠的存在。故填氯化钡溶液;
    (4)
    根据题意,碳酸亚铁在干燥的空气中稳定,在潮湿的空气中容易被氧化,所以碳酸亚铁在保存时需要保持干燥,避免接触空气(空气中含有水蒸气),故需要干燥密封保存。故填干燥密封。
    27.我国制碱工业先驱侯德榜发明了“侯氏制碱法”。在充分利用空气资源和海洋资源的基础上,结合“侯氏制碱法”的基本原理,模拟流程如图。
    请回答下列问题:
    (1)粉碎贝壳的目的是______________。
    (2)分离液态空气法制得氮气属于_______ (填“物理变化”还是“化学变化”)。
    (3)操作a的名称是_______,写出NH4Cl的一种用途______________。
    (4)上述流程中除NH3外还可循环利用的物质有______________。
    (5)在实际生产的产品碳酸钠中会混有少量的氯化钠,现有该样品混合物12.4 g,将其放入一洁净的烧杯中,向其中逐滴滴入7.3%的稀盐酸,放出气体质量与滴加稀盐酸质量的关系如图所示。
    请回答下列问题。
    ①当滴加稀盐酸至图中B点时,烧杯中溶液的pH_______ (填“>”“

    相关试卷

    黄金卷03-【赢在中考·黄金8卷】备战2023年中考化学全真模拟卷(苏州专用):

    这是一份黄金卷03-【赢在中考·黄金8卷】备战2023年中考化学全真模拟卷(苏州专用),文件包含黄金卷03-赢在中考·黄金8卷备战2023年中考化学全真模拟卷苏州专用原卷版docx、黄金卷03-赢在中考·黄金8卷备战2023年中考化学全真模拟卷苏州专用解析版docx等2份试卷配套教学资源,其中试卷共31页, 欢迎下载使用。

    黄金卷02-【赢在中考·黄金8卷】备战2023年中考化学全真模拟卷(苏州专用):

    这是一份黄金卷02-【赢在中考·黄金8卷】备战2023年中考化学全真模拟卷(苏州专用),文件包含黄金卷02-赢在中考·黄金8卷备战2023年中考化学全真模拟卷苏州专用原卷版docx、黄金卷02-赢在中考·黄金8卷备战2023年中考化学全真模拟卷苏州专用解析版docx等2份试卷配套教学资源,其中试卷共30页, 欢迎下载使用。

    黄金卷01-【赢在中考·黄金8卷】备战2023年中考化学全真模拟卷(苏州专用):

    这是一份黄金卷01-【赢在中考·黄金8卷】备战2023年中考化学全真模拟卷(苏州专用),文件包含黄金卷01-赢在中考·黄金8卷备战2023年中考化学全真模拟卷苏州专用原卷版docx、黄金卷01-赢在中考·黄金8卷备战2023年中考化学全真模拟卷苏州专用解析版docx等2份试卷配套教学资源,其中试卷共32页, 欢迎下载使用。

    • 精品推荐
    • 所属专辑
    欢迎来到教习网
    • 900万优选资源,让备课更轻松
    • 600万优选试题,支持自由组卷
    • 高质量可编辑,日均更新2000+
    • 百万教师选择,专业更值得信赖
    微信扫码注册
    qrcode
    二维码已过期
    刷新

    微信扫码,快速注册

    手机号注册
    手机号码

    手机号格式错误

    手机验证码 获取验证码

    手机验证码已经成功发送,5分钟内有效

    设置密码

    6-20个字符,数字、字母或符号

    注册即视为同意教习网「注册协议」「隐私条款」
    QQ注册
    手机号注册
    微信注册

    注册成功

    返回
    顶部
    Baidu
    map